所属成套资源:2025-2026学年湘美版(2024)小学美术三年级上册(全册)每课教学设计(完整版)
小学美术湘美版(2024)三年级上册(2024)第3课 我们来下棋教案及反思
展开
这是一份小学美术湘美版(2024)三年级上册(2024)第3课 我们来下棋教案及反思,共6页。教案主要包含了学情分析,核心素养目标,教学重难点,教学过程等内容,欢迎下载使用。
一、学情分析
小学三年级学生正处于好奇心旺盛、活泼好动的阶段,对游戏类活动有着天然的兴趣。在生活中,他们大多接触过跳棋、象棋、飞行棋等常见棋类,熟悉下棋的基本规则,但对 “自主设计棋盘与棋子” 缺乏系统体验。经过前四个单元的学习,学生已具备一定的绘画基础(如线条运用、色彩搭配)和手工制作能力(如裁剪、粘贴、塑形),能够运用水彩笔、彩纸、黏土等多种材料进行创作,这为设计棋类作品提供了技能支撑。
从认知与实践特点来看,三年级学生擅长具象思维,对故事性、趣味性的内容接受度高,但在逻辑思维和整体规划能力上仍有不足:设计棋盘时容易出现格子大小不均、路线混乱的问题;制定规则时可能存在逻辑不清晰、可操作性差的情况;创作过程中对 “美观性” 与 “实用性” 的平衡把握较弱。基于此,教学中需通过范例引导、分组合作、分步指导等方式,降低设计难度,强化逻辑梳理,同时兼顾学生的个性化创意,让每个学生都能在实践中获得成就感。
二、核心素养目标
审美感知:通过欣赏不同风格的创意棋类作品(如卡通主题棋、故事主题棋),感受棋盘的布局美、棋子的造型美和色彩的搭配美,能辨别不同棋类设计的审美特点,提高对 “实用与美观结合” 的审美认知。
艺术表现:掌握 “棋盘设计 — 棋子制作 — 规则制定” 的基本流程,能根据选定主题,运用绘画、手工等方式,设计出布局合理的棋盘,制作出造型鲜明的棋子,准确传递棋类的主题特色。
创意实践:在棋类设计中融入自己喜欢的故事、卡通或生活元素,大胆尝试材料组合(如绘画与黏土结合、彩纸与废旧材料结合),设计具有独特主题和规则的创意棋,培养创新思维与实践能力。
文化理解:了解棋类是人类智慧的结晶,不同棋类承载着不同的文化内涵,体会 “游戏与艺术、生活与创意” 的紧密联系,增强对传统棋类文化的尊重与创新意识。
三、教学重难点
1.教学重点
掌握棋盘设计的基本要素(如格子、路线、起点终点、主题图案)和棋子制作的基本方法,能完成一套简单的创意棋作品。
学会结合主题制定清晰、简单的下棋规则,确保棋类具有可操作性。
2.教学难点
如何实现棋盘布局的 “合理性” 与 “美观性” 统一,避免出现路线混乱、图案与主题脱节的问题。
如何引导学生将故事或创意元素融入棋类设计,使棋盘、棋子、规则形成有机整体,体现独特的主题风格。
四、教学过程
情境导入:棋类乐园探秘
师:同学们,今天老师带大家走进一个 “棋类乐园”,这里有各种各样有趣的棋,我们一起来看看吧!(展示 PPT,依次呈现传统棋类:象棋、跳棋、飞行棋;创意棋类:卡通动物棋、童话故事棋、校园生活棋)
师:这些棋你们都见过吗?谁来说说你最喜欢哪一种?为什么喜欢它?
生 1:我喜欢飞行棋,因为它的棋盘颜色很漂亮,棋子是小飞机造型。
生 2:我见过卡通动物棋,棋盘上画着小动物,特别可爱。
生 3:我爷爷会下象棋,棋盘上的格子很整齐,棋子上还有汉字。
师:大家观察得很仔细!这些棋虽然风格不同,但都有两个核心部分 —— 棋盘和棋子。今天我们就一起来学习《我们来下棋》,亲手设计并制作一套属于自己的创意棋。现在请大家翻开教材第 XX 页,看看书上的小朋友都设计了哪些有趣的棋类作品吧!
设计意图:通过 “棋类乐园” 情境创设,展示丰富的棋类范例,激活学生的生活经验;借助喜好分享引发兴趣,自然导入课题,并引导学生关注教材内容,明确学习方向。
新知探究:解读棋类设计
师:请大家认真观察教材上的创意棋作品,有 “森林冒险棋”“太空探索棋”“校园寻宝棋” 等。先和小组同学讨论:一套完整的棋类,都包含哪些部分?
(小组讨论后发言)
生 1:都有棋盘和棋子,还有下棋的规则。
生 2:棋盘上有格子、路线,还有起点和终点,有的还有奖励和惩罚的格子。
生 3:棋子的造型和棋盘的主题是一样的,比如 “森林冒险棋” 的棋子是小动物造型。
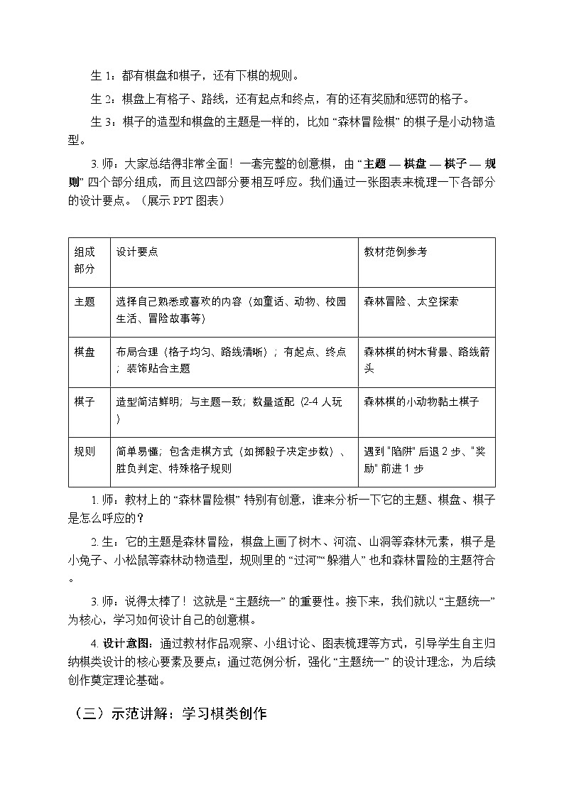
师:大家总结得非常全面!一套完整的创意棋,由 “主题 — 棋盘 — 棋子 — 规则” 四个部分组成,而且这四部分要相互呼应。我们通过一张图表来梳理一下各部分的设计要点。(展示 PPT 图表)
师:教材上的 “森林冒险棋” 特别有创意,谁来分析一下它的主题、棋盘、棋子是怎么呼应的?
生:它的主题是森林冒险,棋盘上画了树木、河流、山洞等森林元素,棋子是小兔子、小松鼠等森林动物造型,规则里的 “过河”“躲猎人” 也和森林冒险的主题符合。
师:说得太棒了!这就是 “主题统一” 的重要性。接下来,我们就以 “主题统一” 为核心,学习如何设计自己的创意棋。
设计意图:通过教材作品观察、小组讨论、图表梳理等方式,引导学生自主归纳棋类设计的核心要素及要点;通过范例分析,强化 “主题统一” 的设计理念,为后续创作奠定理论基础。
示范讲解:学习棋类创作
1.师:今天我们以小组为单位,合作设计一套创意棋。老师先以 “校园寻宝棋” 为例,示范核心环节的创作方法,给大家提供思路。首先,我们确定主题为 “校园寻宝”,围绕这个主题展开设计。
2.师:第一步,棋盘设计。取一张 A3 彩纸作为棋盘基底,先用铅笔规划布局:左边画起点 “教室”,右边画终点 “宝藏地点(图书馆)”,用弯曲的箭头连接起点和终点,箭头两侧画均匀的格子。然后在格子里添加校园元素装饰,比如 “操场”“花坛”“教学楼”,还可以设置特殊格子,如 “找到线索,前进 2 步”“遇到同学聊天,停留 1 次”。(教师边示范边讲解:“格子大小要均匀,用尺子辅助画直线;装饰图案要简洁,不要挡住路线和格子。”)
3.师:第二步,棋子制作。我们用黏土制作棋子,主题是 “校园寻宝”,可以做 “学生”“老师”“书本”“铅笔” 等造型。取少量黏土,搓成圆球,再捏出简单造型,比如 “学生” 棋子:圆球做头,圆柱做身体,用牙签刻出眼睛和嘴巴。(教师示范后提问)大家觉得棋子造型要注意什么?
4.生 1:要简单,容易做,不然太费时间。
生 2:要和主题一致,让人一看就知道是什么。
5.师:非常对!棋子造型以 “简洁易识别” 为原则。第三步,规则制定。结合棋盘设计规则:2-4 人玩,轮流掷骰子,按点数走格子;遇到特殊格子按提示行动;先到达终点 “图书馆” 者获胜。规则要写得简单明了,方便大家理解。
6.师:老师的 “校园寻宝棋” 框架已经完成了。现在请小组讨论:你们想选什么主题?棋盘、棋子打算怎么设计?每组推选一名代表,说说你们的初步想法。
7.(各小组代表发言,教师点评指导:“‘海底探险棋’的主题很好,可以在棋盘上画珊瑚、鱼群,棋子做小鱼、潜水员造型;‘童话王国棋’可以融入《白雪公主》《三只小猪》的元素,让规则更有故事性。”)
8.设计意图:通过 “校园寻宝棋” 的完整示范,将复杂的创作流程分解为 “棋盘 — 棋子 — 规则” 三个核心环节,直观展示设计方法与技巧;示范中结合提问强化关键要点;小组主题讨论环节为学生提供创意交流平台,帮助明确创作方向,培养合作意识。
实践创作:设计创意棋
师:现在请大家以小组为单位开始创作!老师为每组准备了丰富的材料:棋盘材料(A3 彩纸、素描纸、水彩笔、马克笔、尺子、铅笔);棋子材料(黏土、彩纸、剪刀、固体胶、废旧材料如瓶盖、小木棍);规则卡(小卡片、签字笔)。请大家分工合作,比如 2 人设计棋盘,2 人制作棋子,1 人梳理规则,确保效率。
师:创作前,老师给大家三个小提醒:第一,主题要统一,棋盘、棋子、规则都要围绕选定主题展开;第二,棋盘布局要合理,格子均匀、路线清晰,不要过于复杂;第三,棋子造型要简洁,便于区分和操作。遇到问题可以参考教材范例,或举手请教老师。
(学生分组创作,教师巡回指导,针对不同问题进行分层辅导)
针对 “棋盘设计问题”:“‘太空探索棋’的路线太乱了,可以用不同颜色的箭头区分主路线和支线;格子大小要一致,用尺子量一量再画,这样下棋时步数才准确。”
针对 “棋子制作问题”:“‘动物棋’的小兔子和小猴子造型太像了,不容易区分,可以给小兔子加一对长耳朵,小猴子加一条长尾巴;用瓶盖做棋子底座,再贴上彩纸画的动物图案,更牢固。”
针对 “规则制定问题”:“‘森林冒险棋’的规则写得太复杂了,简化一下,比如‘遇到老虎后退 3 步’‘找到蜂蜜前进 2 步’,这样更易操作;可以把规则画成简单的图示,贴在棋盘旁边,更直观。”
针对 “分工合作问题”:“你们组都在抢着画棋盘,没人做棋子,赶紧分工:小明和小红画棋盘,小刚和小丽做棋子,小芳写规则,这样效率更高。”
4.(创作接近尾声时,提醒学生:“请大家检查一下作品:棋盘路线是否清晰?棋子是否与主题一致?规则是否简单易懂?可以互相试玩一下,看看有没有需要修改的地方。”)
5.设计意图:提供多元材料满足不同创作需求,明确的 “创作提醒” 帮助学生把握核心要点;分组分工模式培养学生的合作能力与责任意识;巡回指导中针对棋盘、棋子、规则、分工等不同问题精准辅导,既解决技术难题,又保障创作效率;试玩修改环节引导学生兼顾 “美观性” 与 “实用性”,培养严谨的创作态度。
作品展示与评价:棋类大比拼
师:请每组将完成的创意棋放在展示区,每组推选一名 “棋类讲解员”,向全班介绍:你们的棋叫什么名字(主题)?棋盘和棋子是怎么设计的?有哪些特别的规则?然后每组派出一名 “棋手”,和其他组进行简短的试玩。
(各小组依次展示介绍,交叉试玩)
师:刚才大家都展示了精彩的创意棋,试玩得也很开心。现在我们来开展 “最佳创意棋” 评选活动,评选标准有三个:主题统一、设计美观、规则合理。请大家为自己最喜欢的 2 组作品投票,并说说投票理由。
生 1:我投 “海底探险棋”!他们的棋盘画了各种各样的海洋生物,颜色很漂亮;棋子是用黏土做的小鱼和潜水员,特别可爱;规则里 “遇到鲸鱼要绕路” 很有趣,也很合理。
生 2:我投 “校园寻宝棋”!他们的棋盘路线清晰,还画了我们学校的教学楼和操场,很有亲切感;规则简单,玩起来很顺畅。
师:大家的投票理由都很到位!现在老师结合展示和试玩情况,做一个总结评价。首先,优点很突出:每组都做到了主题统一,比如 “童话王国棋” 融入了经典童话元素,“动物运动会棋” 的棋盘和棋子充满运动气息;材料运用很丰富,有的组用黏土做棋子,有的组用废旧瓶盖改造,创意十足。其次,也有需要改进的地方:个别组的棋盘格子大小不均,影响下棋体验;有的规则表述不够清晰,试玩时容易产生分歧。
师:请大家拿出 “小组反思表”,根据老师和同学的评价,写下本组作品的优点、不足以及改进建议,下课后可以进一步完善自己的创意棋。
设计意图:通过 “展示介绍 — 交叉试玩 — 投票评选 — 总结反思” 的多维度评价环节,让学生在展示中锻炼表达能力,在试玩中检验作品实用性,在评价中学会欣赏与反思;小组反思表的设置帮助学生梳理问题,明确改进方向,培养自我提升意识。
课堂小结:创意与乐趣的融合
师:今天这节课,我们以小组为单位,合作设计并制作了一套创意棋。谁能说说,你们组的作品是什么主题?创作过程中遇到了什么困难,又是怎么解决的?
生 1:我们组做的是 “太空探索棋”,一开始棋盘路线很乱,后来用蓝色和黄色箭头区分路线,就清晰多了。
生 2:我们做 “动物棋” 时,棋子总是做不好,老师教我们用瓶盖做底座,一下子就牢固了。
师:大家在创作中都学会了发现问题、解决问题,非常棒!棋类不仅是一种游戏,更是创意与智慧的结合 —— 棋盘的布局体现了规划能力,棋子的造型展现了艺术创意,规则的制定考验了逻辑思维。教材最后还提到,可以把自己设计的棋带回家和爸爸妈妈一起玩,或者在班级里举办 “创意棋大赛”,让更多人体验你们的创意。
师:希望大家以后在生活中,既能享受棋类游戏的乐趣,也能保持这份创意与探索精神,用美术的方式为生活增添更多精彩。
设计意图:通过问题引导学生回顾创作过程,梳理经验与收获;结合教材拓展建议,为课后延伸提供方向;最后升华主题,将棋类设计与 “规划能力、创意、逻辑思维” 结合,实现知识、技能与情感的多重落实。组成部分
设计要点
教材范例参考
主题
选择自己熟悉或喜欢的内容(如童话、动物、校园生活、冒险故事等)
森林冒险、太空探索
棋盘
布局合理(格子均匀、路线清晰);有起点、终点;装饰贴合主题
森林棋的树木背景、路线箭头
棋子
造型简洁鲜明;与主题一致;数量适配(2-4 人玩)
森林棋的小动物黏土棋子
规则
简单易懂;包含走棋方式(如掷骰子决定步数)、胜负判定、特殊格子规则
遇到 “陷阱” 后退 2 步、“奖励” 前进 1 步
相关教案
这是一份小学美术湘美版(2024)三年级上册(2024)第2课 我们爱漫画教案设计,共5页。教案主要包含了学情分析,核心素养目标,教学重难点,教学过程,小结等内容,欢迎下载使用。
这是一份湘美版(2024)三年级上册(2024)第五单元 趣画故事第1课 趣味图形教案设计,共11页。教案主要包含了学情分析,核心素养目标,教学重难点,教学准备,教学过程,小结等内容,欢迎下载使用。
这是一份美术三年级上册(2024)第3课 浮雕形象教学设计及反思,共6页。
相关教案 更多
- 1.电子资料成功下载后不支持退换,如发现资料有内容错误问题请联系客服,如若属实,我们会补偿您的损失
- 2.压缩包下载后请先用软件解压,再使用对应软件打开;软件版本较低时请及时更新
- 3.资料下载成功后可在60天以内免费重复下载
免费领取教师福利

