所属成套资源:沪科版2025-2026学年七年级上册数学 教学设计
初中数学有理数的大小教案及反思
展开
这是一份初中数学有理数的大小教案及反思,共7页。教案主要包含了内容和内容解析,目标和目标解析,教学问题诊断分析,教学过程设计,教学反思等内容,欢迎下载使用。
一、内容和内容解析
内容
本节课系统学习有理数的大小比较方法,包括利用数轴的几何直观比较有理数的位置关系,以及通过绝对值的代数特性比较负数的大小。核心内容涵盖:数轴上点的左右位置与数值大小的对应关系(右侧数恒大于左侧数)、正数>0>负数的基本性质、两个负数比较时“绝对值大的反而小”的推理逻辑。
内容解析
有理数的大小比较是数系从自然数扩展到有理数后的关键衔接点,既是对数轴几何意义的深化应用,又为后续学习不等式、代数运算及函数图像分析奠定基础。教学中需突出两种方法的互补性:几何法(数轴) 通过可视化建立直观认知,代数法(绝对值) 通过精确计算实现严谨推理。教学难点在于打破学生“数值越大则绝对值越大”的思维定式,需通过数形结合揭示负数比较的本质规律。
二、目标和目标解析
目标
理解本质规律:通过数轴操作归纳“点的位置决定数的大小”及“正>零>负”的序关系。
掌握双轨方法:能灵活选用数轴或绝对值比较各类有理数大小,解决生活实际问题。
发展核心素养:在探究活动中培养数形结合思想、逻辑推理能力及数学语言表达能力。
目标解析
以天气预报为现实载体,引导学生在数轴上标注温度数据,观察点的分布规律,自主发现“右侧数恒大于左侧数”这一几何特性,并迁移到正负数混合比较的情境中。针对负数比较的认知冲突,设计“位置观察→绝对值计算→结论对比”的探究链,引导学生理解“离原点越远的负数越小”的数学本质,完成从直观感受到抽象推理的跨越。最终达成能根据问题特征选择最优策略的综合应用能力。
三、教学问题诊断分析
认知惯性冲突:学生易将正数比较规则(绝对值大则数值大)错误迁移到负数领域。
操作规范性不足:数轴标点时忽略单位长度统一性,分数比较时未统一为分数或小数形式。
语言表述模糊:归纳规律时忽略前提条件(如“两个负数”),或混淆“绝对值”与“数值”概念。
应用迁移薄弱:从具体数字比较抽象到字母表示数时思维受阻。
四、教学过程设计
(一)情景引入
问题1
下面是5个旅游区某天的最低气温:
泰山 -4℃ 黄山 0℃ 桂林 9℃ 张家界 5℃ 延吉 -5℃
任务:在数轴上标出这些温度对应的点。
追问:延吉(-5℃)和泰山(-4℃)相比,哪里更寒冷?你的判断依据是什么?
问题2
观察标好的数轴:
(1) 桂林(9℃)和张家界(5℃)的位置关系如何?哪个温度更高?
(2) 延吉(-5℃)和泰山(-4℃)的位置关系如何?哪个温度更高?
关键发现:所有更高温度的点都位于更低温点的______侧。
问题3
将五个温度值 -5, -4, 0, 5, 9 按从低到高排序:
______ < ______ < ______ < ______ < ______
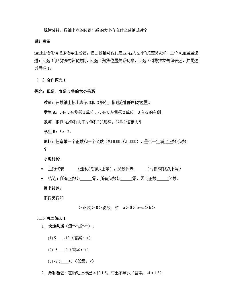
规律总结:数轴上点的位置与数的大小存在什么普遍规律?
设计意图
通过生活化情境激活学生经验,借助数轴可视化建立“右大左小”的直观认知。三个问题层层递进:问题1训练数轴操作技能,问题2聚焦位置关系观察,问题3引导抽象规律表述,共同达成目标1。
(二)合作探究1
探究:正数、负数与零的大小关系
教师:在数轴上标出表示3和-2的点,描述它们的相对位置。
学生A:3在0右侧第3单位,-2在0左侧第2单位,3在-2的右侧。
教师:根据“右侧数大于左侧数”的规律,3和-2谁更大?
学生B:3 > -2。
追问:任意举一个正数和一个负数(如0.001和-1000),是否一定满足正数>负数?
小组讨论:
正数代表______(盈利/海拔以上等),负数代表______(亏损/海拔以下等)
结论:所有正数都______零,所有负数都______零,因此正数______负数。
板书结论:
正数负数即
>正数>0>负数 即 a>0>b⇒a>b>
(三)巩固练习1
快速判断(填“>”或“)
(2) -3____0 (答案:
相关教案
这是一份数学沪科版(2024)有理数的大小优质课表格教学设计及反思,共4页。教案主要包含了师生活动,归纳总结,教师活动,教材例题等内容,欢迎下载使用。
这是一份数学沪科版1.3 有理数的大小教学设计,共2页。教案主要包含了情感,巩固练习,能力拓展,课堂小结等内容,欢迎下载使用。
这是一份初中数学1.3 有理数的大小教案,共7页。教案主要包含了教材内容分析,学习目标,学习重,教学方法,知识准备,教学反思等内容,欢迎下载使用。
相关教案 更多
- 1.电子资料成功下载后不支持退换,如发现资料有内容错误问题请联系客服,如若属实,我们会补偿您的损失
- 2.压缩包下载后请先用软件解压,再使用对应软件打开;软件版本较低时请及时更新
- 3.资料下载成功后可在60天以内免费重复下载
免费领取教师福利

