所属成套资源:苏科版数学七年级上册(2024)PPT课件全套+教案
苏科版(2024)七年级上册(2024)正数与负数一等奖教学设计
展开
这是一份苏科版(2024)七年级上册(2024)正数与负数一等奖教学设计,共7页。教案主要包含了教学目标,学习目标,教学重点,教学难点,教学过程,课后作业等内容,欢迎下载使用。
一、教学目标
1. 让学生通过生活中的实例体会数学中引入正数与负数的必要性,激发学生对数学的兴趣.
2. 学生应掌握正、负数的概念,知道整数、分数和有理数的分类,理解正负数及零的意义.
3. 学生应感受正、负数和生活的密切联系,体验数学与日常生活密切相关,学会用正负数表示生活中具有相反意义的量
二、学习目标
能够在熟悉的生活情景中,用正数和负数表示生活中具有相反意义的量;
掌握正、负数的概念,知道整数、分数的分类,会识别正、负数;
感受正、负数和生活的密切联系,体验数学与日常生活密切相关.
三、教学重点
正确理解生活中的正负数,会用正负数表示具有相反意义的量.
四、教学难点
整数、分数的分类
五、教学过程
一、情境导入
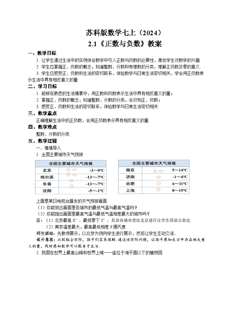
1. 全国主要城市天气预报
上面是某日电视台播发的天气预报画面.
(1)你能说出画面里各城市的最低气温与最高气温吗?
(2)你能指出画面里最高气温与最低气温相差最大的城市吗?
答:(1)北京最高0°,最低零下3°,其余各城市类比北京进行让学生用语言表达.
(2)南京温差最大,最高最低相差9摄氏度.
师生活动:先教师展示,以北京为例向学生进行展示,然后让学生互动交流.
设计意图:比较贴合实际,孩子们容易理解.通过该实际问题,让孩子感知生活中存在相反意义的量,同时感知数学可以服务于生活.
2. 我国在世界上最高山峰和世界上唯一一座位于海平面以下的植物园
新知探究
1.具有相反意义的量
观察上图,回答问题
问题一:你知道 8848.86 m 和―80.97 m 是什么意思吗?
问题二:为什么要用“海拔”来描述高度呢?
答:(1)8848.86m和―80.97m都是海拔高度,其中的“―”表示低于海平面
(2)像海拔高度这样,通过设置一个分界点,以此区分具有相反意义的量在日常生活中很常见.
又例如:某高山山脚的温度为4℃,山顶的温度为零下6℃,分别记为4 ℃和―6 ℃;
某人到活畜交易市场卖牛收入40 000 元,买羊羔支出10 000元,分别记为+40 000元和―10 000元;竹竿直立于湖中,竹竿在水面的位置标记为0m,竹竿顶端高,出水面1.7 m,竹竿底端低于水面0.6m,分别记为1.7m和―0.6 m.
师生活动:先教师展示,举例说明生活中还有很多这样的实例,然后让学生深入感知具有相反意义的量无处不在,数学与我们的生活息息相关.
设计意图:让孩子们了解祖国之最,增强民族自豪感.再次让学生感知正负数在海拔方面的应用.类比温度和海拔让学生切身体会相反意义的量在生活中应用很广泛.
同学们思考一下生活中还有哪些例子呢?
总结:具有相反意义的量必须满足三大条件:
①属性相同;
②意义相反;
③有具体的量.
师生活动:引导学生归纳具有相反意义的量的特点,教师点拨,学生畅所欲言.
设计意图:通过生活中的一些实例,让学生感知相反意义的量存在于生活的方方面面.并从初一开始培养孩子总结归纳的好习惯.
练一练:
午休,小明老师打开手机支付记录,发现了如下三条信息:
智能化时代,请同学们说说以上数字的含义?
答:小明老师现金红包收入0.28元;
小明老师去肯德基花费5.4元;
小明老师去鸭血粉丝汤店花费19.88元.
师生活动:问答式活动,提问举手学生,并进行相应的补充.
设计意图:通过一个很常见的问题,既巩固了新知,有贴近生活,近距离让学生感受相反意义的量在生活中的应用.
2.正数和负数
像8848.86,4,+40000,1.7,+0.28这样的数是正数(psitive number);
像―80.97,―6, ―10000,―0.6,―5.44,―19.88这样的数是负数(negative number).
0既不是正数,也不是负数.0除了表示“没有”外, 还是正数与负数的分界.
正数与负数的概念归纳:
“+”读作“正”,如“号”读作“正三分之二”,正号通常省略不写;
“―”读作“负”,如“―80.97”读作“负八十点九七”.
负数的概念最早出现在中国古代著名的数学专著《九章算术》中,该书还提出了正负数加减运算的法则.知识窗——《九章算术》和正负术
《九章算术》是中国古典数学最重要的著作,经过历代各家增补修订,最迟成书于东汉早期(约公元1世纪).《九章算术》在代数方面的一项突出贡献是负数的引进.在方程术中,当我们用遍乘直除算法消元时,可能出现减数大于被减数的情形,不引入负数就不可能保障“直除”程序的进行.《九章算术》正是在“方程章”中提出了“正负术”,即正、负数的加减运算法则:同名相除,异名相益,正无入负之,负无入正之.其异名相除,同名相益,正无入正之,负无入负之.
《九章算术》之后,魏晋时期的数学家刘徽对负数的出现就作了很自然的解释:两算得失相反,要令正负以名之.7世纪的印度数学家也开始使用负数,对负数的认识在欧洲进展缓慢,甚至直到16世纪韦达的著作还回避使用负数.
——引自《数学史概论》(李文林,高等教育出版社)
师生活动:教师PPT呈现正负数的起源,让孩子们一起朗读一遍.
设计意图:教学时意图让学生深入了解正负数的发展历史,拓展学生的数学文化,同时也是为了展示中国古代数学的博大精深,培养孩子的爱国情结及民族自豪感.
三、应用举例:
例1 指出下列数中的正数、负数:
+7 , ―9 , , ―4.5 , 4.5 , , 998 , ―998 , ,0
答:+7, ,4.5,,998是正数;
―9,―4.5,―998,―是负数;
0既不是正数,也不是负数.
师生活动:老师提问,学生举手回答问题.在此过程中需要重点强调0的归属.
设计意图:此题及时巩固孩子们对于正负数的理解,又巧妙解决了0的归属问题,也为后续整数的分类做了铺垫.
归纳:
在正数中,像+7,998这样的数我们称之为正整数;
负数中,像―9,―998这样的数称为负整数;
正整数、零、负整数统称为整数.
正整数和零就是我们熟悉的自然数.
, 都是分数,其中是正分数,是负分数.
小学里,我们已经知道有限小数与循环小数可以写成分数的形式,如4.5=,=,所以有限小数与循环小数都可以看作分数.
整数和分数统称为有理数.
有理数也可以分为正有理数、零和负有理数.
正有理数和零属于非负数.
例2 指出下列数中哪些是正有理数,哪些是负有理数,哪些是非负有理数:
+5 , ―11 , , , 1002 , , 0.8 , 0 .
答:+5 ,, 1002, 0.8是正有理数;
―11 , ― , 是负有理数;
+5 , , 1002 , 0.8,0是非负有理数;
+5 ,1002,0是非负整数.
师生活动:老师提问,学生小组合作交流解决,此过程中需要重点强调非正、非负的意义.
设计意图:此题主要考察孩子们对有理数的分类,在此过程中不仅能考察基本知识和技能,而且还可以攻克难点,突破重点.
归纳:
1.有理数的分类
①按有理数的定义分类:整数(正整数,负整数,零)
分数
② 按性质分类:正有理数,负有理数和零
设计意图:通过这两个例题,让学生感知有理数的不同分类标准.同时让学生学会总结,养成总结的好习惯.
2.有理数分类的三原则
①分类不重复:所分的各类应当互不包含.例如:有理数分为非负有理数、0和非正有理数,就违反了这一原则.
②分类无遗漏:所分各类之“和”必须是原来的全部.例如,将有理数分为正有理数和负有理数就漏掉了0.
③标准要统一:必须按同一分类标准进行分类.例如:将有理数分为正有理数、0和负分数,分类标准不统一,漏掉了负整数这一类.
例3:(1)把下列分数化成小数:,,.
(2)把下列小数化成分数:0.25,―2.3,―0.03.
答:(1) =―0.75;=;=−0.27.
(2)0.25= ;−2.3=− ;−0.03=−.
师生活动:教师只做引导,让学生回顾小学所学,并让学生动手写一写.
设计意图:让学生通过该题感知分数和小数之间可以相互转化,因而对于一个分数我们可以写成一个小数,对于一个小数可以写成一个分数.通过学生的互相写写,可以加深对于有理数分类的理解,
四、课堂练习
1.用正数或负数表示下列问题中的数量:
(1)小明家在学校正西方3km,小丽家在学校正东方2.5 km.
(2)某人今年9月份收入9 500元,消费支出5 300元.
(3)马里亚纳海沟的最深处低于海平面11034 m,这也是已知世界最深处.
答:(1)规定向西为正,则3km;―2.5km
(2)规定收入为正,则9500元;―5300元;
(3)规定海平面以上为正,则 ―11034m;
师生活动:问答式解决.
设计意图:巩固对于相反意义的量的理解.
2.把下列各数填入相应的圈内:
+13,―3.25, ,0, ,0.32,
答:
非负整数
正有理数
+,0.32 +13 0
师生活动:探究交流解决该问题.
设计意图:促使学生加深对于有理数不同分类的理解,尤其是非负的理解.
总结:正有理数包含正整数和正分数;
非负整数包含0和正整数;
正有理数和非负整数的公共区域为正整数;
设计意图:通过这该题让学生理解正有理数与非负整数之间的关系,进而检验学生对于有理数分类的理解,同时也是考察学生对于集合的简单理解.
3.下列语句:
①不带负号的数都是正数;
②一个正数的前面加上负号就是负数;
③数7没有符号;
④不是正数的数一定是负数,不是负数的数一定是正数.
其中错误的有________.(填序号即可)
答:①③④
师生活动:探究交流解决该问题.
设计意图:促使学生加深对于有理数不同分类的理解,尤其是正数的符号可以省略的理解.
把和化成小数.
答:=;=−
师生活动:让学生先思考,再下笔解决.
设计意图:促使学生加深对于分数化小数的理解,尤其是有些分数可以化为无限循环小数的理解.
5.阅读下列材料:设x==0.333…,①
则10x=3.333…,②
由②-①得9x=3,
即x=.
所以=0.333…=
根据上面提供的方法把 ̇化成分数.
答:设设x==0.777…,①
则10x=7.777…,②
由②-①得9x=7,
即x=.
所以=
师生活动:让学生先认真阅读所给材料,再类比研究,让学生独立解决,教师充当脚手架.
设计意图:小数化分数是学生理解的重难点,通过一个材料,让孩子深入了解基本的思想方法,既培养了孩子数学阅读能力,也提升了孩子们的数学逻辑推理能力.
五、课堂小结
设计意图:通过小结让学生进一步熟悉巩固本节课所学的知识.
六、课后作业
1. 完成课本上的相关练习题;
2. 布置一个观察任务,让学生在家中继续寻找生活中的数学,下节课分享.
六、教学反思
1.实例引入:在教授新概念时,教师应尽量使用生活中的实例来引入,使抽象的数学概念更易于理解.例如,学习相反意义的量时,可以通过大量的生活中的案例引入.
2.活动式学习:利用一些城市的最高和最低温度,培养学生简单的数据分析能力,这样既能提高学生的观察和表达能力,也能加深他们对知识的理解.
3.鼓励提问:鼓励学生提出生活中的数学问题,培养他们的观察力和思考力,同时也能激发他们解决问题的欲望.
4.联系生活实际:在解决问题时,引导学生将所学知识与生活实际相联系,帮助他们建立数学知识与实际问题之间的桥梁.
通过这样的生活观察和教学反思,我们可以使数学教学更加生动有趣,同时也能帮助学生建立起数学思维,提高他们的数学素养.
相关教案
这是一份苏科版(2024)七年级上册(2024)正数与负数教案设计,共2页。
这是一份苏科版(2024)第2章 有理数2.1 正数与负数教案设计,共7页。教案主要包含了教学目标,学习目标,教学重点,教学难点,教学过程,课后作业等内容,欢迎下载使用。
这是一份苏科版七年级上册2.1 正数与负数教案,共3页。
- 1.电子资料成功下载后不支持退换,如发现资料有内容错误问题请联系客服,如若属实,我们会补偿您的损失
- 2.压缩包下载后请先用软件解压,再使用对应软件打开;软件版本较低时请及时更新
- 3.资料下载成功后可在60天以内免费重复下载
免费领取教师福利

