搜索
      上传资料 赚现金

      5.2 运动的合成与分解 教学设计 -高中物理人教版(2019)必修第二册

      • 203.22 KB
      • 2025-07-30 21:50:55
      • 66
      • 0
      • 如果我是DJ
      加入资料篮
      立即下载
      5.2 运动的合成与分解  教学设计 -高中物理人教版(2019)必修第二册第1页
      高清全屏预览
      1/6
      5.2 运动的合成与分解  教学设计 -高中物理人教版(2019)必修第二册第2页
      高清全屏预览
      2/6
      5.2 运动的合成与分解  教学设计 -高中物理人教版(2019)必修第二册第3页
      高清全屏预览
      3/6
      还剩3页未读, 继续阅读

      高中物理人教版 (2019)必修 第二册运动的合成与分解教学设计

      展开

      这是一份高中物理人教版 (2019)必修 第二册运动的合成与分解教学设计,共6页。教案主要包含了学习任务,新知探究,课堂小结,拓展等内容,欢迎下载使用。
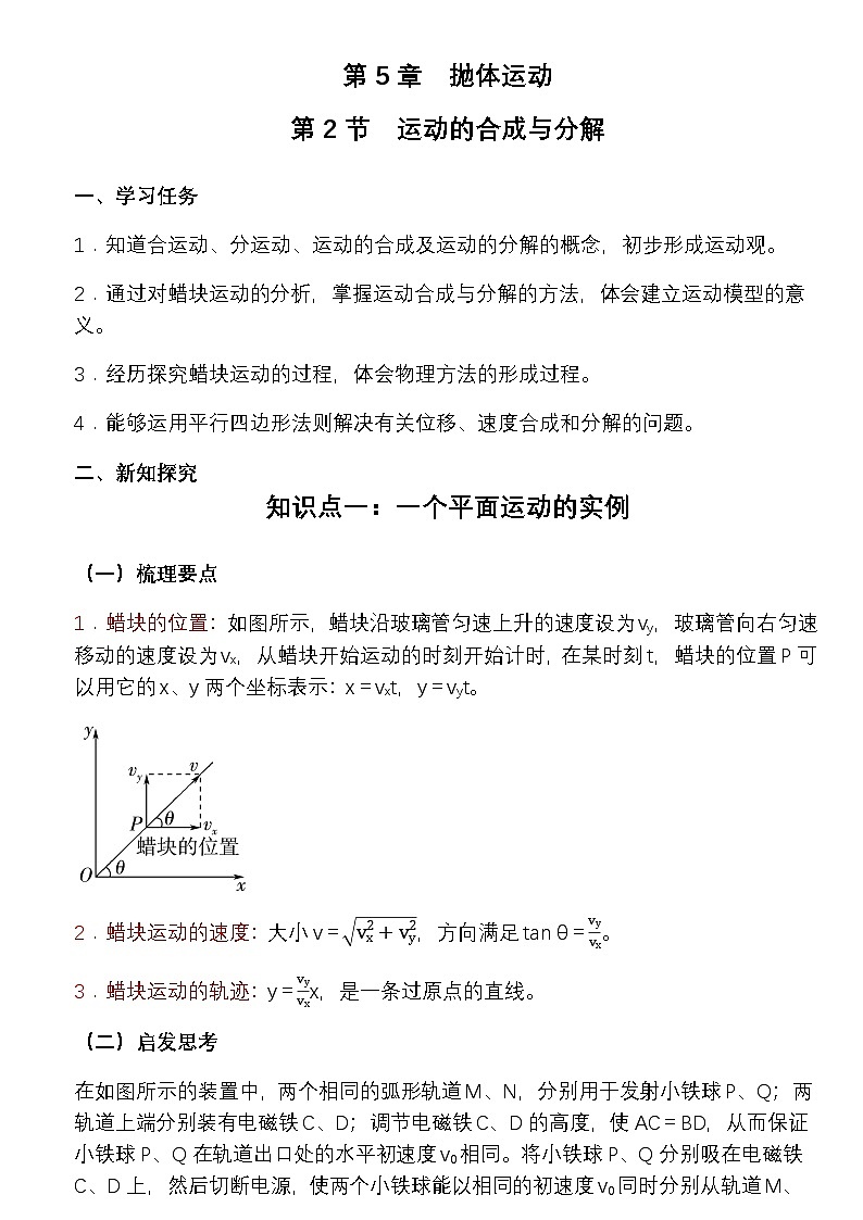
      一、学习任务
      1.知道合运动、分运动、运动的合成及运动的分解的概念,初步形成运动观。
      2.通过对蜡块运动的分析,掌握运动合成与分解的方法,体会建立运动模型的意义。
      3.经历探究蜡块运动的过程,体会物理方法的形成过程。
      4.能够运用平行四边形法则解决有关位移、速度合成和分解的问题。
      二、新知探究
      知识点一:一个平面运动的实例
      (一)梳理要点
      1.蜡块的位置:如图所示,蜡块沿玻璃管匀速上升的速度设为vy,玻璃管向右匀速移动的速度设为vx,从蜡块开始运动的时刻开始计时,在某时刻t,蜡块的位置P可以用它的x、y两个坐标表示:x=vxt,y=vyt。
      2.蜡块运动的速度:大小v=vx2+vy2,方向满足tan θ=vyvx。
      3.蜡块运动的轨迹:y=vyvxx,是一条过原点的直线。
      (二)启发思考
      在如图所示的装置中,两个相同的弧形轨道M、N,分别用于发射小铁球P、Q;两轨道上端分别装有电磁铁C、D;调节电磁铁C、D的高度,使AC=BD,从而保证小铁球P、Q在轨道出口处的水平初速度v0相同。将小铁球P、Q分别吸在电磁铁C、D上,然后切断电源,使两个小铁球能以相同的初速度v0同时分别从轨道M、N的下端射出,实验现象是两个小铁球同时到达E处,发生碰撞。
      【问题】
      (1)实验现象说明了什么?
      (2)改变小铁球P的高度,两个小球仍然会发生碰撞,说明了什么?
      (3)通过以上分析,你能得出什么结论?
      提示:(1)水平方向上两小球的运动情况一样。
      (2)这说明小球在竖直方向上的运动并不影响它在水平方向上的运动。
      (3)竖直方向上的运动与水平方向的运动互不影响,是独立的运动。
      (三)深化提升
      1.合运动与分运动的关系
      2.两点注意
      (1)物体实际运动的方向是合速度的方向。
      (2)只有同时运动的两个分运动才能合成。
      知识点二:运动的合成与分解
      (一)梳理要点
      1.合运动与分运动
      如果物体同时参与了几个运动,那么物体实际发生的运动就是合运动,参与的几个运动就是分运动。
      2.运动的合成与分解:已知分运动求合运动的过程,叫运动的合成;已知合运动求分运动的过程,叫运动的分解。
      3.运动的合成与分解实质是对运动的位移、速度和加速度的合成和分解,遵循矢量运算法则。
      (二)启发思考
      如图所示,在军事演习中,直升机常常一边匀加速收拢绳索提升士兵,一边沿着水平方向匀速飞行。
      【问题】
      (1)士兵在水平方向和竖直方向分别做什么运动?
      (2)如何判断士兵做的是直线运动还是曲线运动?
      (3)如何根据图中的v1和v2计算合速度的v的大小?
      提示:(1)士兵在水平方向做匀速直线运动,在竖直方向做匀加速直线运动。
      (2)士兵受的合力沿竖直方向,与其合速度不在一条直线上,所以做曲线运动。
      (3)根据平行四边形法则计算。
      (三)深化提升
      1.合运动与分运动
      物体实际运动的位移、速度、加速度就是它的合位移、合速度、合加速度,而分运动的位移、速度、加速度就是它的分位移、分速度、分加速度。
      2.运动的合成与分解
      (1)运动合成与分解的法则:合成和分解的对象是位移、速度、加速度,这些量都是矢量,遵循的是平行四边形法则。
      (2)运动的合成与分解的方法
      ①两个分运动在同一直线上时,同向相加,反向相减。
      ②两个分运动不在同一条直线上时,按平行四边形法则进行合成与分解。
      3. 三步巧解合运动或分运动
      (1)根据题意确定物体的合运动与分运动。
      (2)根据平行四边形法则作出矢量合成或分解的平行四边形。
      (3)根据所画图形求解合运动或分运动的参量,求解时可以用勾股定理、三角函数、三角形相似等数学知识。
      知识点二:合运动性质和轨迹的判断
      (一)梳理要点
      1.曲、直判断:加速度(或合力)与速度方向共线:直线运动 不共线:曲线运动
      2.是否为匀变速运动的判断:加速度(或合力)变化:非匀变速运动不变:匀变速运动
      3.常见互成角度的两个直线运动的合成
      4. 曲线运动性质的两种判断方法
      (1)看物体所受合力:若合力为恒力,则它做匀变速曲线运动;若合力为变力,则它做非匀变速曲线运动。
      (2)看物体的加速度:若物体的加速度不变,则它做匀变速曲线运动;若它的加速度变化,则它做非匀变速曲线运动。
      三、课堂小结
      回归本节知识,自我完成以下问题:
      1.什么是合运动?什么是分运动?
      提示:物体实际发生的运动就是合运动,同时参与的几个运动就是分运动。
      2.分运动与合运动有哪些关系?
      提示:等时性、独立性、等效性、同体性。
      3.如何判断一个运动是匀变速运动还是非匀变速运动?
      提示:看加速度是否恒定。
      4.运动的合成与分解满足什么规律?合速度一定大于分速度吗?
      提示:满足平行四边形法则;不一定。
      四、拓展
      体育运动中运动合成与分解的应用——跑马射箭
      弓箭是古代蒙古狩猎的工具和重要的征战与御敌武器。早在700年前,蒙古民族就以能骑善射而闻名于世。后来射箭逐渐演变为体育活动,一直流传至今。
      如图所示,民族运动会上运动员骑在奔驰的马背上,弯弓放箭射向固定目标(即图中的箭靶,箭靶平面与马运动方向平行)。假设运动员骑马奔驰的速度为v1,运动员静止时射出的箭速度为v2,跑道离固定目标的最近距离为d。要想命中目标且射出的箭在空中飞行时间最短。不考虑空气阻力和重力的影响,则:
      问题:
      (1)箭被射出到射中靶的最短时间为多少?
      (2)运动员放箭处与目标的距离为多少?
      提示:(1)当箭被射出的方向与运动员运动方向垂直时,箭射中靶的时间最短,
      tmin=dv2。
      (2)运动员放箭处与目标的距离s=d2+v1tmin2=d2+v12v22d2。
      等时性
      各个分运动与合运动总是同时开始,同时结束,经历时间相等(不同时的运动不能合成)
      独立性
      一个物体同时参与几个分运动时,各分运动独立进行,互不影响
      等效性
      各分运动叠加起来与合运动有完全相同的效果
      同体性
      各分运动与合运动都是同一物体参与的运动
      分运动
      合运动
      矢量图
      条件
      两个匀速直线运动
      匀速直线运动
      a=0
      一个匀速直线运动和一个匀变速直线运动
      匀变速曲线运动
      a与v成α角
      两个初速度为零的匀加速直线运动
      初速度为零的匀加速直线运动
      v0=0
      两个初速度不为零的匀加速直线运动
      匀变速直线运动
      a与v方向相同
      匀变速曲线运动
      a与v成α角

      相关教案 更多

      资料下载及使用帮助
      版权申诉
      • 1.电子资料成功下载后不支持退换,如发现资料有内容错误问题请联系客服,如若属实,我们会补偿您的损失
      • 2.压缩包下载后请先用软件解压,再使用对应软件打开;软件版本较低时请及时更新
      • 3.资料下载成功后可在60天以内免费重复下载
      版权申诉
      若您为此资料的原创作者,认为该资料内容侵犯了您的知识产权,请扫码添加我们的相关工作人员,我们尽可能的保护您的合法权益。
      入驻教习网,可获得资源免费推广曝光,还可获得多重现金奖励,申请 精品资源制作, 工作室入驻。
      版权申诉二维码
      高中物理人教版 (2019)必修 第二册电子课本

      2 运动的合成与分解

      版本: 人教版 (2019)

      年级: 必修 第二册

      切换课文
      • 课件
      • 教案
      • 试卷
      • 学案
      • 更多
      欢迎来到教习网
      • 900万优选资源,让备课更轻松
      • 600万优选试题,支持自由组卷
      • 高质量可编辑,日均更新2000+
      • 百万教师选择,专业更值得信赖
      微信扫码注册
      手机号注册
      手机号码

      手机号格式错误

      手机验证码 获取验证码 获取验证码

      手机验证码已经成功发送,5分钟内有效

      设置密码

      6-20个字符,数字、字母或符号

      注册即视为同意教习网「注册协议」「隐私条款」
      QQ注册
      手机号注册
      微信注册

      注册成功

      返回
      顶部
      学业水平 高考一轮 高考二轮 高考真题 精选专题 初中月考 教师福利
      添加客服微信 获取1对1服务
      微信扫描添加客服
      Baidu
      map