搜索
      上传资料 赚现金

      [精] 2025年小升初数学压轴应用题精讲精练讲义(通用版)(第14讲:盈亏问题)(学生版+解析)

      • 23.39 MB
      • 2025-05-20 19:33:41
      • 121
      • 2
      • 教学资源宋老师
      加入资料篮
      立即下载
      查看完整配套(共2份)
      包含资料(2份) 收起列表
      教师
      2025年小升初数学压轴应用题精讲精练讲义(通用版)(第14讲:盈亏问题)(教师版).docx
      预览
      学生
      2025年小升初数学压轴应用题精讲精练讲义(通用版)(第14讲:盈亏问题)(学生版).docx
      预览
      正在预览:2025年小升初数学压轴应用题精讲精练讲义(通用版)(第14讲:盈亏问题)(教师版).docx
      2025年小升初数学压轴应用题精讲精练讲义(通用版)(第14讲:盈亏问题)(教师版)第1页
      高清全屏预览
      1/16
      2025年小升初数学压轴应用题精讲精练讲义(通用版)(第14讲:盈亏问题)(教师版)第2页
      高清全屏预览
      2/16
      2025年小升初数学压轴应用题精讲精练讲义(通用版)(第14讲:盈亏问题)(教师版)第3页
      高清全屏预览
      3/16
      2025年小升初数学压轴应用题精讲精练讲义(通用版)(第14讲:盈亏问题)(学生版)第1页
      高清全屏预览
      1/8
      2025年小升初数学压轴应用题精讲精练讲义(通用版)(第14讲:盈亏问题)(学生版)第2页
      高清全屏预览
      2/8
      2025年小升初数学压轴应用题精讲精练讲义(通用版)(第14讲:盈亏问题)(学生版)第3页
      高清全屏预览
      3/8
      还剩13页未读, 继续阅读

      2025年小升初数学压轴应用题精讲精练讲义(通用版)(第14讲:盈亏问题)(学生版+解析)

      展开

      这是一份2025年小升初数学压轴应用题精讲精练讲义(通用版)(第14讲:盈亏问题)(学生版+解析),文件包含2025年小升初数学压轴应用题精讲精练讲义通用版第14讲盈亏问题教师版docx、2025年小升初数学压轴应用题精讲精练讲义通用版第14讲盈亏问题学生版docx等2份试卷配套教学资源,其中试卷共24页, 欢迎下载使用。

      目 录
      第一部分:解题技巧
      第二部分:真题精讲
      第三部分:专题演练
      (基础巩固-培优拔尖)
      第一部分:解题技巧

      【含义】 根据一定的人数,分配一定的物品,在两次分配中,一次有余(盈),一次不足(亏),或两次都有余,或两次都不足,求人数或物品数,这类应用题叫做盈亏问题。
      【数量关系】 一般地说,在两次分配中,如果一次盈,一次亏,则有:
      参加分配总人数=(盈+亏)÷分配差
      如果两次都盈或都亏,则有:
      参加分配总人数=(大盈-小盈)÷分配差
      参加分配总人数=(大亏-小亏)÷分配差
      【解题思路和方法】 大多数情况可以直接利用数量关系的公式。
      第二部分:压轴精讲

      【压轴精讲一】用一根绳子测井深,将绳4折,井外每折余8米,将绳6折,井外每折余2米,井深多少米?绳长多少米?
      【答案】井深10米;绳长72米。
      【分析】把绳子四折来量,井外每折余8米,也就是绳长比井深的4倍还多8×4=32米;把绳子6折来量,井外每折余2米,也就是绳长比井深的6倍还多2×6=12米;根据盈亏问题公式可求出井深,进而可求出绳长。
      【详解】井深:(8×4-2×6)÷(6-4)
      =(32-12)÷2
      =20÷2
      =10(米)
      绳长:10×4+8×4
      =40+32
      =72(米)
      答:井深10米,绳长72米。
      【点睛】盈亏问题的解答思路是:通过比较已知条件,找出两个相关的差数,一是总差额,二是每份的差额,将这两个差相除,就可求出总份数,然后再求物品数;基本关系式为:总差额÷每份的差额=总份数。
      【压轴精讲二】商场购进一批羽绒服,按定价的80%出售,可获利120元;现在夏季是销售淡季,商场为了回笼资金,打定价的六折出售,则亏损96元。这款羽绒服进价是每件多少元?
      【答案】744元
      【分析】把商品定价看作单位“1”,以定价的80%出售,则为定价的80%,打六折出售,即以定价的60%出售,则为定价的60%,两次相差定价的(80%-60%))卖出的价格之差为(120+96)元。也就是说,每多卖定价的(80%−60%),就要多卖(120+96)元,因此,定价为(120+96)÷(80%-60%),再进一步求出进价即可。
      【详解】(120+96)÷(80%-60%)
      =216÷0.2
      =1080(元)
      1080×80%-120
      =864-120
      =744(元)
      答:这款羽绒服进价是每件744元。
      【点睛】本题主要考查百分数的应用,此题在解答时运用了盈亏问题的解法。
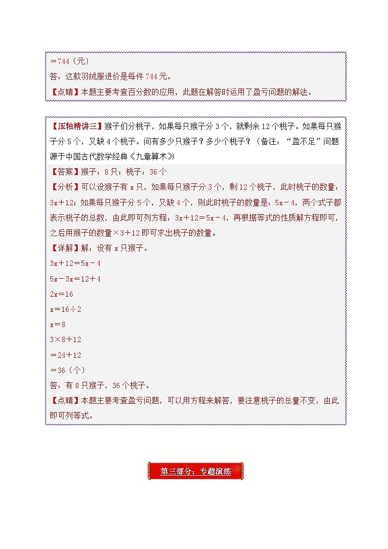
      【压轴精讲三】猴子们分桃子,如果每只猴子分3个,就剩余12个桃子。如果每只猴子分5个,又缺4个桃子。问有多少只猴子?多少个桃子?(备注:“盈不足”问题源于中国古代数学经典《九章算术》)
      【答案】猴子:8只;桃子:36个
      【分析】可以设猴子有x只,如果每只猴子分3个,剩12个桃子,此时桃子的数量:3x+12;如果每只猴子分5个,又缺4个,则此时桃子的数量是:5x-4,两个式子都表示桃子的总数,由此即可列方程:3x+12=5x-4,再根据等式的性质解方程即可,之后用猴子的数量×3+12即可求出桃子的数量。
      【详解】解:设有x只猴子。
      3x+12=5x-4
      5x-3x=12+4
      2x=16
      x=16÷2
      x=8
      3×8+12
      =24+12
      =36(个)
      答:有8只猴子,36个桃子。
      【点睛】本题主要考查盈亏问题,可以用方程来解答,要注意桃子的总量不变,由此即可列等式。
      第三部分:专题演练

      1.少先队员植树,如果每人种5棵,则剩下13棵;若每人种7棵,则差21棵,参加植树的少先队员有多少人?这批树有多少棵?
      2.某次大会安排代表住宿,若每间2人,则有12人没有床位;若每间3人,则多出2个空床位。问宿舍共有几间?代表共有几人?
      3.一个植树小组去栽树,如果每人栽5棵,还剩下14棵树苗;如果每人栽7棵,就缺少4棵树苗。问这个小组有多少人?一共有多少棵树苗?
      小东从家出发去学校,如果每分走70米,能在上课前5分到校;如果每分走45米,
      5.学校组织春游,学生住宿时如果每间房住4人,还有20人没房间住;如果每间房住8人,那么有一间房只住4人。问一共有多少人?
      6.一只青蛙从井底往井口跳,若每天跳3米,则比原定时间迟2天;若每天跳5米,则比原定时间早2天。井口到井底有多少米?
      7.卧龙自然保护区管理员把一些竹子分给若干只大熊猫,若每只大熊猫分7棵,还缺60棵竹子;若每只大熊猫分5棵,还缺4棵竹子。问有大熊猫多少只?竹子多少棵?
      8.《九章算术》第七章“盈不足”:今有共买鸡,人出九,盈十一;人出六,不足十六。
      问:人数、鸡价各几何?
      译释:几人凑钱买鸡,每人出9元,则多11元;每人出6元,则差16元。有几人?鸡的价格是多少元?
      1.育苗小学租车去旅游,租50座的车空20个座位,租相同数量的40座车少了20个座位,共有多少人?
      2.神童幼儿园里买来一些玩具,如果每班分8个玩具,就多出2个玩具,如果每班分10个玩具,就少12个玩具,幼儿园里有多少个班?
      3.幼儿园老师买了同样多的巧克力、奶糖和水果糖。她发给每一个小朋友2块巧克力,7块奶糖和8块水果糖,发完后清点一下,水果糖还剩15块,而巧克力恰好是奶糖的3倍,那么共有多少个小朋友?
      4.小春读一本小说,若每天读35页,则读完全书比规定时间迟一天;若每天读40页,则最后一天要少读5页,如果他每天读39页,最后一天应读多少页才按规定时间读完?
      5.味美糕点店中秋节来临之际,将一天加工好的月饼装入右面的礼盒中(两种礼盒个数相同)。若都装入6枚装的礼盒中,多出35枚月饼;若都装入8枚装的礼盒中,还缺55枚月饼。则糕点店里两种礼盒各有多少个?这一天一共加工了多少枚月饼?

      6.王强从家里骑摩托车到火车站赶乘火车,若每小时行30千米,则早到15分钟;若每小时行20千米,则迟到5分钟。如果打算提前到5分钟,那么摩托车的速度应是多少千米/小时?
      7.用绳子测量一口井的深度,把绳子三折来量,井外每折余16米,把绳子四折来量,井外每折余4米,井深和绳长各是多少?
      8.一根绳子,如果绕树干4周,那么余3米;如果绕树干24周,那么少40厘米。树干的周长是多少厘米?这根绳子长多少厘米?
      9.小明从家到电影院看电影,如果每分钟走90米,则要迟到2分钟;如果每分钟走100米,则要早到2分钟,求小明的家到电影院多少米?
      10.刘老师给幼儿园小班的小朋友们分糖果,每人分4颗则多9颗;每人分5颗则少18颗。幼儿园小班有多少个小朋友?有多少颗糖果?

      相关试卷

      2025年小升初数学压轴应用题精讲精练讲义(通用版)(第14讲:盈亏问题)(学生版+解析):

      这是一份2025年小升初数学压轴应用题精讲精练讲义(通用版)(第14讲:盈亏问题)(学生版+解析),文件包含2025年小升初数学压轴应用题精讲精练讲义通用版第14讲盈亏问题教师版docx、2025年小升初数学压轴应用题精讲精练讲义通用版第14讲盈亏问题学生版docx等2份试卷配套教学资源,其中试卷共24页, 欢迎下载使用。

      2025年小升初数学核心考点讲练(通用版)专题24盈亏问题(学生版+解析):

      这是一份2025年小升初数学核心考点讲练(通用版)专题24盈亏问题(学生版+解析),文件包含2025年小升初数学核心考点讲练通用版专题24盈亏问题教师版docx、2025年小升初数学核心考点讲练通用版专题24盈亏问题学生版docx等2份试卷配套教学资源,其中试卷共28页, 欢迎下载使用。

      应用题专项突破06:盈亏问题练习-2025年小升初数学应用题专项突破(通用版)(解析版+学生版):

      这是一份应用题专项突破06:盈亏问题练习-2025年小升初数学应用题专项突破(通用版)(解析版+学生版),文件包含应用题专项突破06盈亏问题解析版-2025年小升初数学应用题专项突破通用版docx、应用题专项突破06盈亏问题学生版-2025年小升初数学应用题专项突破通用版docx等2份试卷配套教学资源,其中试卷共49页, 欢迎下载使用。

      资料下载及使用帮助
      版权申诉
      • 1.电子资料成功下载后不支持退换,如发现资料有内容错误问题请联系客服,如若属实,我们会补偿您的损失
      • 2.压缩包下载后请先用软件解压,再使用对应软件打开;软件版本较低时请及时更新
      • 3.资料下载成功后可在60天以内免费重复下载
      版权申诉
      若您为此资料的原创作者,认为该资料内容侵犯了您的知识产权,请扫码添加我们的相关工作人员,我们尽可能的保护您的合法权益。
      入驻教习网,可获得资源免费推广曝光,还可获得多重现金奖励,申请 精品资源制作, 工作室入驻。
      版权申诉二维码
      小升初专区
      • 精品推荐
      • 所属专辑33份
      欢迎来到教习网
      • 900万优选资源,让备课更轻松
      • 600万优选试题,支持自由组卷
      • 高质量可编辑,日均更新2000+
      • 百万教师选择,专业更值得信赖
      微信扫码注册
      手机号注册
      手机号码

      手机号格式错误

      手机验证码 获取验证码 获取验证码

      手机验证码已经成功发送,5分钟内有效

      设置密码

      6-20个字符,数字、字母或符号

      注册即视为同意教习网「注册协议」「隐私条款」
      QQ注册
      手机号注册
      微信注册

      注册成功

      返回
      顶部
      精选专题 初中月考 教师福利
      添加客服微信 获取1对1服务
      微信扫描添加客服
      Baidu
      map