搜索
      上传资料 赚现金

      [精] 专题06 四则混合运算的运算顺序和运算律-2025学年小升初数学专题复习讲练

      • 3.27 MB
      • 2025-05-20 18:53:58
      • 52
      • 1
      • 教学资源宋老师
      加入资料篮
      立即下载
      查看完整配套(共4份)
      包含资料(4份) 收起列表
      教师
      2025学年小升初数学复习讲义(通用版)专题06《四则混合运算的运算顺序和运算律》(教师版)(1).docx
      预览
      教师
      2025学年小升初数学复习讲义(通用版)专题06《四则混合运算的运算顺序和运算律》(教师版).docx
      预览
      学生
      2025学年小升初数学复习讲义(通用版)专题06《四则混合运算的运算顺序和运算律》(学生版)(1).docx
      预览
      学生
      2025学年小升初数学复习讲义(通用版)专题06《四则混合运算的运算顺序和运算律》(学生版).docx
      预览
      正在预览:2025学年小升初数学复习讲义(通用版)专题06《四则混合运算的运算顺序和运算律》(教师版)(1).docx
      2025学年小升初数学复习讲义(通用版)专题06《四则混合运算的运算顺序和运算律》(教师版)(1)第1页
      高清全屏预览
      1/54
      2025学年小升初数学复习讲义(通用版)专题06《四则混合运算的运算顺序和运算律》(教师版)(1)第2页
      高清全屏预览
      2/54
      2025学年小升初数学复习讲义(通用版)专题06《四则混合运算的运算顺序和运算律》(教师版)(1)第3页
      高清全屏预览
      3/54
      2025学年小升初数学复习讲义(通用版)专题06《四则混合运算的运算顺序和运算律》(教师版)第1页
      高清全屏预览
      1/54
      2025学年小升初数学复习讲义(通用版)专题06《四则混合运算的运算顺序和运算律》(教师版)第2页
      高清全屏预览
      2/54
      2025学年小升初数学复习讲义(通用版)专题06《四则混合运算的运算顺序和运算律》(教师版)第3页
      高清全屏预览
      3/54
      2025学年小升初数学复习讲义(通用版)专题06《四则混合运算的运算顺序和运算律》(学生版)(1)第1页
      高清全屏预览
      1/17
      2025学年小升初数学复习讲义(通用版)专题06《四则混合运算的运算顺序和运算律》(学生版)(1)第2页
      高清全屏预览
      2/17
      2025学年小升初数学复习讲义(通用版)专题06《四则混合运算的运算顺序和运算律》(学生版)(1)第3页
      高清全屏预览
      3/17
      2025学年小升初数学复习讲义(通用版)专题06《四则混合运算的运算顺序和运算律》(学生版)第1页
      高清全屏预览
      1/17
      2025学年小升初数学复习讲义(通用版)专题06《四则混合运算的运算顺序和运算律》(学生版)第2页
      高清全屏预览
      2/17
      2025学年小升初数学复习讲义(通用版)专题06《四则混合运算的运算顺序和运算律》(学生版)第3页
      高清全屏预览
      3/17
      还剩51页未读, 继续阅读

      专题06 四则混合运算的运算顺序和运算律-2025学年小升初数学专题复习讲练

      展开

      这是一份专题06 四则混合运算的运算顺序和运算律-2025学年小升初数学专题复习讲练,文件包含2025学年小升初数学复习讲义通用版专题06《四则混合运算的运算顺序和运算律》教师版1docx、2025学年小升初数学复习讲义通用版专题06《四则混合运算的运算顺序和运算律》教师版docx、2025学年小升初数学复习讲义通用版专题06《四则混合运算的运算顺序和运算律》学生版1docx、2025学年小升初数学复习讲义通用版专题06《四则混合运算的运算顺序和运算律》学生版docx等4份试卷配套教学资源,其中试卷共142页, 欢迎下载使用。

      知识点一
      四则混合运算的运算顺序
      1.分级的标准
      四则混合运算分为两级,加法和减法叫作第一级运算;乘法和除法叫作第二级运算。
      2.四则混合运算的运算顺序
      (1)在没有括号的算式里,如果只含有同一级运算,要从左往右依次计算;如果含有两级运算,要先算第二级运算,再算第一级运算(也就是先算乘除法,再算加减法)。
      (2)算式里有括号的,要先算小括号里面的,再算中括号里面的,最后算括号外面的。
      知识点二
      四则混合运算定律
      知识点三
      运算性质
      1.减法的性质:a-b-c=a-(b+c) a-b+c=a-(b-c)
      2.除法的性质(除数不等于0): a÷(b×c)=a÷b÷c a÷b÷c=a÷c÷b
      3.商不变的性质:被除数和除数同时乘或除以相同的数(0除外),商不变。
      a÷b=(a×m)÷(b×m)(m QUOTE ≠ ≠0,b QUOTE ≠ ≠0) a÷b=(a÷m)÷(b÷m)(m QUOTE ≠ ≠0,b QUOTE ≠ ≠0)
      重点提示:在利用减法和除法的运算性质进行简便计算时,等式的两边可以颠倒过来,要根据算式的特点灵活地进行去括号或添括号。
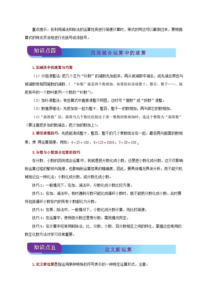
      知识点四
      四则混合运算中的速算
      1.加减法中的速算与巧算
      (1)分组凑整法:把几个互为“补数”的减数先加起来,再从被减数中减去,或先减去那些与被减数有相同尾数的减数.( “补数”就是两个数相加,如果恰好凑成整十、整百、整千……,就把其中的一个数叫做另一个数的“补数”)。
      (2)加补凑整法:有些算式中直接凑整不明显,这时可“借数”或“拆数”凑整。
      (3)数值原理法:先把加在一起为整十、整百、整千…的数相加,再与其它的数相加。
      (4)“基准数”法,基准当几个数比较接近于某一整数的数相加时,选这个整数为“基准数”(要注意把多加的数减去,把少加的数加上)。
      2.乘法凑整技巧:先把能凑成整十、整百、整千的几个乘数结合在一起,最后再与前面的数相乘,使 得运算简便。例如:,,。
      3.分数与小数混合运算的技巧
      在分数、小数的四则混合运算中,到底是把分数化成小数,还是把小数化成分数,这不仅影响到运算过程的繁琐与简便,也影响到运算结果的精确度,因此,要具体情况具体分析,而不能只机械地记住一种化法:小数化成分数,或分数化成小数。
      技巧1:一般情况下,在加、减法中,分数化成小数比较方便。
      技巧2:在加、减法中,有时遇到分数只能化成循环小数时,就不能把分数化成小数。此时要将包括循环小数在内的所有小数都化为分数。
      技巧3:在乘、除法中,一般情况下,小数化成分数计算,则比较简便。
      技巧4:在运算中,使用假分数还是带分数,需视情况而定。
      技巧5:在计算中经常用到除法、比、分数、小数、百分数相互之间的转化,掌握这些常用的数互化数方法对学习非常重要。
      知识点五
      定义新运算
      1.定义新运算是指运用某种特殊的符号表示的一种特定运算形式。注意:
      (1)解决此类问题,关键是要正确理解新定义的算式含义,严格按照新定义的计算顺序,将数值代入算式中,再把它转化为一般的四则运算,然后进行计算。
      (2)我们还要知道,这是一种人为的运算形式。它是使用特殊的运算符号,如:*、▲、★、◎、、Δ、◆、■等来表示的一种运算。
      (3)新定义的算式中有括号的,要先算括号里面的。但它在没有转化前,是不适合于各种运算定律的。
      2.一般的解题步骤是:
      一是:认真审题,深刻理解新定义的内容;
      二是:排除干扰,按新定义关系去掉新运算符号;
      三是:化新为旧,转化成已有知识做旧运算。

      一、计算题
      1.(2024·福建莆田·小升初真题)计算下列各题,能简算的要简算。
      98+2550÷25×15 3.4-2.2+7.6-7.8 12.5×3.2×0.25

      2.(2024·四川成都·小升初真题)计算下面各题,能简算的要简算。
      (1) (2) (3)
      (4) (5) (6)
      3.(2024·广西柳州·小升初真题)计算题。
      0.125×32×78.5×
      139×137× [)]÷
      4.(2023·广西柳州·小升初真题)脱式计算,能简算的要简算。
      (1) (2) (3)
      5.(2024·四川绵阳·小升初真题)计算下列各题。

      9+99+999+9999+99999+999999
      6.(2024·福建莆田·小升初真题)计算下面各题,能简便的要用简便方法计算。
      0.25×32×1.25
      7.(2024·四川乐山·小升初真题)计算(能用简便方法尽量用简便方法)。
      2.4×+3.7 (+-)÷ (-)÷(-)
      ×100- ÷[(-0.25)÷] ×÷×
      8.(2024·四川巴中·小升初真题)计算下面各题,能简算的要简算。


      9.(2024·陕西西安·小升初真题)认真算一算,怎样简便就怎样算。
      25%×3.67×40 36×(-) ÷[×(+)]
      10.(2024·四川绵阳·小升初真题)计算下列各题。


      11.(2024·四川宜宾·小升初真题)简便计算。
      148+95-48 125×8.8

      12.(2024·四川宜宾·小升初真题)计算。
      444÷37×30+156

      13.(2024·四川绵阳·小升初真题)计算题。

      14.(2024·四川绵阳·小升初真题)计算下面各题,能简算的要简算。

      15.(2024·四川乐山·小升初真题)下面各题,怎样简便就怎样算,要写出必要的计算过程。
      15.3+6.72+5.7+23.28 ×+÷
      0.6×7.1+2.9× 48×(-)
      16.(2024·浙江湖州·小升初真题)递等式计算,怎样算简便就怎样算。
      8.5+4.25+5.75
      1.05×(3.8-0.8)÷6.3
      17.(2024·四川成都·小升初真题)脱式计算。(能简算的要简算)
      12.5×(0.8×8) 2.25×1.8+12.5×0.18
      18.(2024·四川绵阳·小升初真题)直接写出得数。
      0.99×0.7+0.11×3.7= ×[-(-25%)]=
      19.(2024·陕西西安·小升初真题)脱式计算。
      8-(5.8-3.8)×2 101×2.5-2.5 (1+)÷(÷)
      20.(2024·陕西西安·小升初真题)脱式计算。
      5.8-(5.8-3.8)×2 101×2.5-2.5
      21.(2022·广东汕头·小升初真题)计算下面各题。(能简便计算的要写出简便过程)
      32×125×25 48+72÷9×4 120×(-)
      22.(2022·广东阳江·小升初真题)计算下面各题。
      (1) (2)÷× (3)(3618÷18-145)×20
      23.(2022·广东湛江·小升初真题)灵活运用你喜欢的方法计算下面各题。
      82×15-100 2.5×(1.9+1.9+1.9+1.9)

      24.(2022·内蒙古呼伦贝尔·小升初真题)脱式计算(能简便计算的要简便计算)。
      570-900÷75 15.73-2.17-6.83+14.27
      (+0.5)×(4÷) 25×0.4÷25×0.4
      103×2.4 [3+(-)]÷
      25.(2022·广东梅州·小升初真题)脱式计算。


      26.(2022·河南商丘·小升初真题)脱式计算。(能简算的要简算)
      0.175÷0.25×4 48-(32÷-) 5.125×+2.875÷4
      27.(2022·广东深圳·小升初真题)用你喜欢的方法计算。


      28.(2022·福建莆田·小升初真题)计算题。(下面各题怎样算简便就怎样算)
      (52-216÷18)×25
      29.(2022·广东深圳·小升初真题)递等式计算。


      30.(2022·广东惠州·小升初真题)用递等式计算,能简算的要简算。
      0.8+4.9+5.2+7.1 63÷[17-(60-52)]
      66.4×0.72+3.36×7.2
      31.(2024·四川绵阳·小升初真题)计算下列各题。

      9+99+999+9999+99999+999999
      32.(2024·四川绵阳·小升初真题)计算。
      9.8+99.8+999.8+9999.8+99999.8
      目 录
      第一部分
      知识结构导图
      第二部分
      专题知识梳理
      第三部分
      真题复习精练
      (计算题)
      运算定律
      文字叙述
      用字母表示
      加法
      加法交换律
      两个数相加,交换加数的位置,和不变
      a+b=b+a
      加法结合律
      三个数相加,先把前两个数相加或者先把后两个数相加,和不变
      (a+b)+c=a+(b+c)
      乘法
      乘法交换律
      两个数相乘,交换两个乘数的位置积不变
      ab =ba
      乘法结合律
      三个数相乘,先把前两个数相乘或者先把后两个数相乘,积不变
      (ab)c=a(bc)
      乘法分配律
      两个数的和与一个数相乘,等于把这两个数分别与这个数相乘,再把它们的积相加
      (a+b)c=ac+bc

      相关试卷

      专题06 四则混合运算的运算顺序和运算律-2025学年小升初数学专题复习讲练:

      这是一份专题06 四则混合运算的运算顺序和运算律-2025学年小升初数学专题复习讲练,文件包含2025学年小升初数学复习讲义通用版专题06《四则混合运算的运算顺序和运算律》教师版1docx、2025学年小升初数学复习讲义通用版专题06《四则混合运算的运算顺序和运算律》教师版docx、2025学年小升初数学复习讲义通用版专题06《四则混合运算的运算顺序和运算律》学生版1docx、2025学年小升初数学复习讲义通用版专题06《四则混合运算的运算顺序和运算律》学生版docx等4份试卷配套教学资源,其中试卷共142页, 欢迎下载使用。

      小升初数学专项复习讲练测(通用版)第6讲四则混合运算的运算顺序和运算律(原卷版+解析):

      这是一份小升初数学专项复习讲练测(通用版)第6讲四则混合运算的运算顺序和运算律(原卷版+解析),共26页。试卷主要包含了分级的标准,四则混合运算的运算顺序,商不变的性质,5×时,错算成6,25×0,6﹣18等内容,欢迎下载使用。

      第6讲 四则混合运算的运算顺序和运算律—小升初数学专题讲练(知识点+练习)(通用版,含详解):

      这是一份第6讲 四则混合运算的运算顺序和运算律—小升初数学专题讲练(知识点+练习)(通用版,含详解),共18页。试卷主要包含了分级的标准,四则混合运算的运算顺序,商不变的性质,25×0,34-,7×40%+6,1×2,8÷3等内容,欢迎下载使用。

      资料下载及使用帮助
      版权申诉
      • 1.电子资料成功下载后不支持退换,如发现资料有内容错误问题请联系客服,如若属实,我们会补偿您的损失
      • 2.压缩包下载后请先用软件解压,再使用对应软件打开;软件版本较低时请及时更新
      • 3.资料下载成功后可在60天以内免费重复下载
      版权申诉
      若您为此资料的原创作者,认为该资料内容侵犯了您的知识产权,请扫码添加我们的相关工作人员,我们尽可能的保护您的合法权益。
      入驻教习网,可获得资源免费推广曝光,还可获得多重现金奖励,申请 精品资源制作, 工作室入驻。
      版权申诉二维码
      小升初专区
      • 精品推荐
      • 所属专辑18份
      欢迎来到教习网
      • 900万优选资源,让备课更轻松
      • 600万优选试题,支持自由组卷
      • 高质量可编辑,日均更新2000+
      • 百万教师选择,专业更值得信赖
      微信扫码注册
      手机号注册
      手机号码

      手机号格式错误

      手机验证码 获取验证码 获取验证码

      手机验证码已经成功发送,5分钟内有效

      设置密码

      6-20个字符,数字、字母或符号

      注册即视为同意教习网「注册协议」「隐私条款」
      QQ注册
      手机号注册
      微信注册

      注册成功

      返回
      顶部
      精选专题 初中月考 教师福利
      添加客服微信 获取1对1服务
      微信扫描添加客服
      Baidu
      map