搜索
      上传资料 赚现金

      [精] 专题09 工程问题-2025学年小升初数学专题复习讲练

      • 2.4 MB
      • 2025-05-20 18:53:57
      • 72
      • 1
      • 教学资源宋老师
      加入资料篮
      立即下载
      查看完整配套(共4份)
      包含资料(4份) 收起列表
      教师
      2025学年小升初数学复习讲义(通用版)专题09《工程问题》(教师版)(1).docx
      预览
      教师
      2025学年小升初数学复习讲义(通用版)专题09《工程问题》(教师版).docx
      预览
      学生
      2025学年小升初数学复习讲义(通用版)专题09《工程问题》(学生版)(1).docx
      预览
      学生
      2025学年小升初数学复习讲义(通用版)专题09《工程问题》(学生版).docx
      预览
      正在预览:2025学年小升初数学复习讲义(通用版)专题09《工程问题》(教师版)(1).docx
      2025学年小升初数学复习讲义(通用版)专题09《工程问题》(教师版)(1)第1页
      高清全屏预览
      1/32
      2025学年小升初数学复习讲义(通用版)专题09《工程问题》(教师版)(1)第2页
      高清全屏预览
      2/32
      2025学年小升初数学复习讲义(通用版)专题09《工程问题》(教师版)(1)第3页
      高清全屏预览
      3/32
      2025学年小升初数学复习讲义(通用版)专题09《工程问题》(教师版)第1页
      高清全屏预览
      1/32
      2025学年小升初数学复习讲义(通用版)专题09《工程问题》(教师版)第2页
      高清全屏预览
      2/32
      2025学年小升初数学复习讲义(通用版)专题09《工程问题》(教师版)第3页
      高清全屏预览
      3/32
      2025学年小升初数学复习讲义(通用版)专题09《工程问题》(学生版)(1)第1页
      高清全屏预览
      1/9
      2025学年小升初数学复习讲义(通用版)专题09《工程问题》(学生版)(1)第2页
      高清全屏预览
      2/9
      2025学年小升初数学复习讲义(通用版)专题09《工程问题》(学生版)(1)第3页
      高清全屏预览
      3/9
      2025学年小升初数学复习讲义(通用版)专题09《工程问题》(学生版)第1页
      高清全屏预览
      1/9
      2025学年小升初数学复习讲义(通用版)专题09《工程问题》(学生版)第2页
      高清全屏预览
      2/9
      2025学年小升初数学复习讲义(通用版)专题09《工程问题》(学生版)第3页
      高清全屏预览
      3/9
      还剩29页未读, 继续阅读

      专题09 工程问题-2025学年小升初数学专题复习讲练

      展开

      这是一份专题09 工程问题-2025学年小升初数学专题复习讲练,文件包含2025学年小升初数学复习讲义通用版专题09《工程问题》教师版1docx、2025学年小升初数学复习讲义通用版专题09《工程问题》教师版docx、2025学年小升初数学复习讲义通用版专题09《工程问题》学生版1docx、2025学年小升初数学复习讲义通用版专题09《工程问题》学生版docx等4份试卷配套教学资源,其中试卷共82页, 欢迎下载使用。

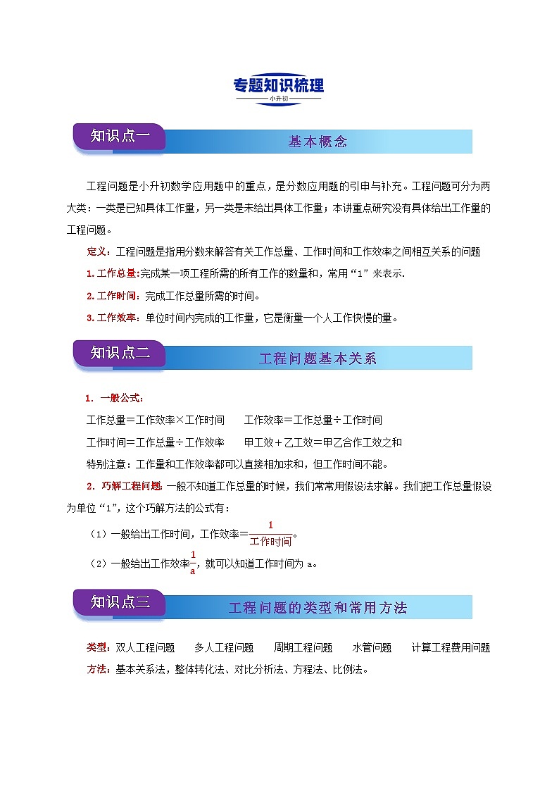
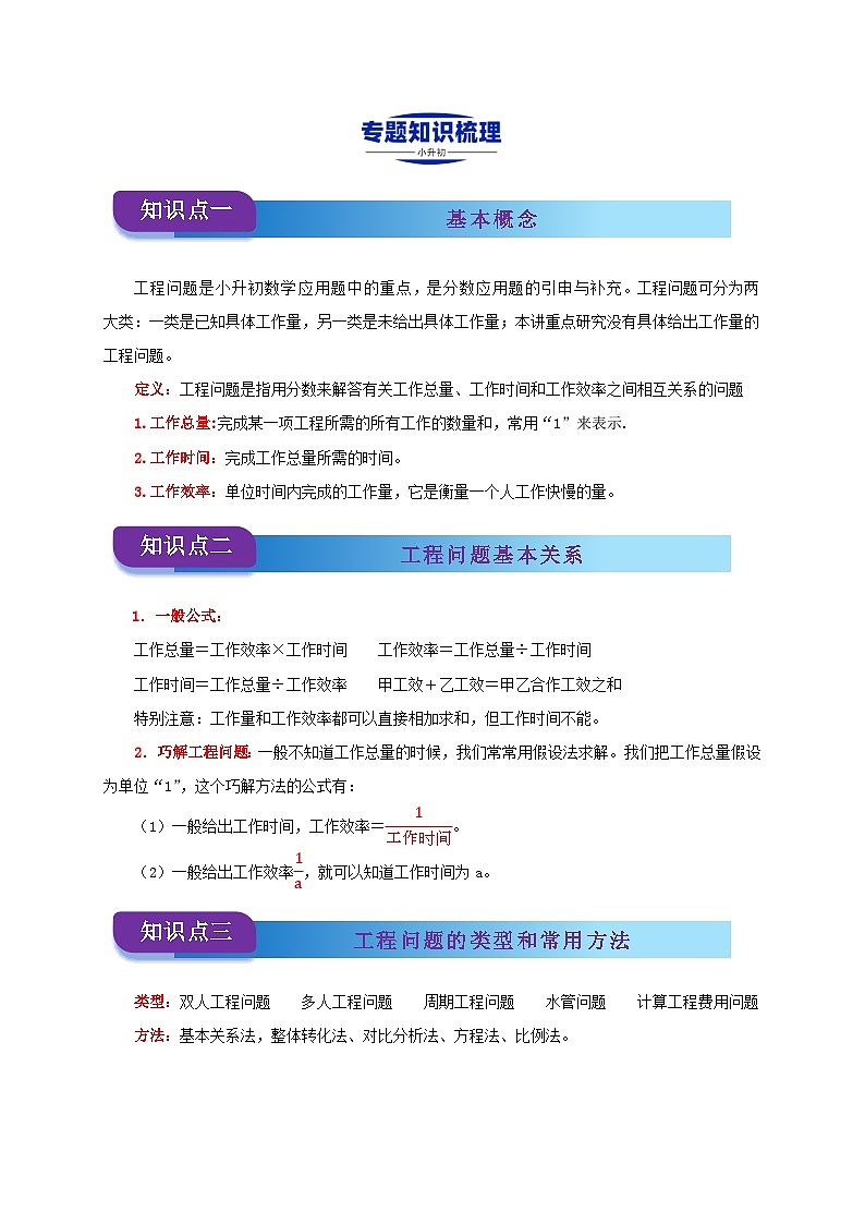
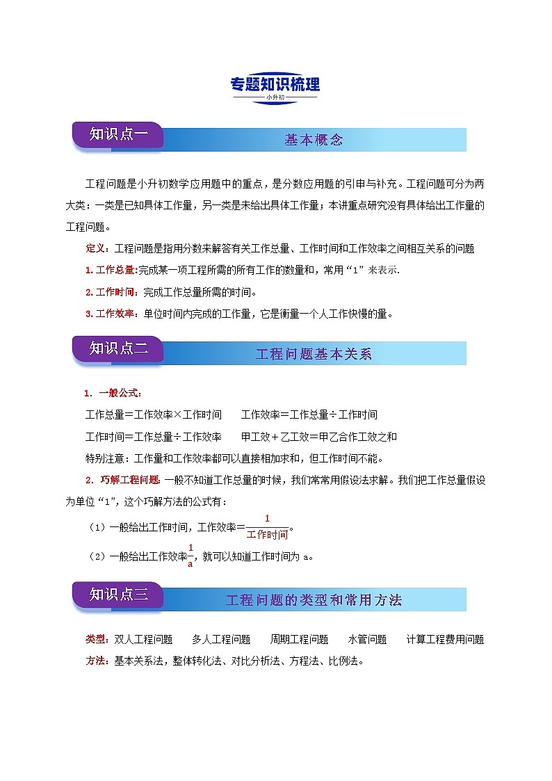
      知识点一
      基本概念
      工程问题是小升初数学应用题中的重点,是分数应用题的引申与补充。工程问题可分为两大类:一类是已知具体工作量,另一类是未给出具体工作量;本讲重点研究没有具体给出工作量的工程问题。
      定义:工程问题是指用分数来解答有关工作总量、工作时间和工作效率之间相互关系的问题
      1.工作总量:完成某一项工程所需的所有工作的数量和,常用“1”来表示.
      2.工作时间:完成工作总量所需的时间。
      3.工作效率:单位时间内完成的工作量,它是衡量一个人工作快慢的量。
      知识点二
      工程问题基本关系
      1.一般公式:
      工作总量=工作效率×工作时间 工作效率=工作总量÷工作时间
      工作时间=工作总量÷工作效率 甲工效+乙工效=甲乙合作工效之和
      特别注意:工作量和工作效率都可以直接相加求和,但工作时间不能。
      2.巧解工程问题:一般不知道工作总量的时候,我们常常用假设法求解。我们把工作总量假设为单位“1”,这个巧解方法的公式有:
      (1)一般给出工作时间,工作效率= QUOTE 1工作时间 1工作时间。
      (2)一般给出工作效率 QUOTE 1a 1a,就可以知道工作时间为a。
      知识点三
      工程问题的类型和常用方法
      类型:双人工程问题 多人工程问题 周期工程问题 水管问题 计算工程费用问题
      方法:基本关系法,整体转化法、对比分析法、方程法、比例法。
      一、选择题
      1.(2022·浙江杭州·小升初真题)修一条900米长的路,甲工程队单独修需要10天,乙工程队单独修需要15天,如果两队合修,几天完成总工作量的?下面算式正确的是( )。
      A.900×÷(10+15)B.1÷(+)
      C.900×÷(+)D.÷(+)
      2.(2022·河南周口·小升初真题)光明灯具厂原计划每天生产360盏路灯,18天完成,实际每天比计划多生产72盏,实际多少天能完成生产任务?下面列式正确的是( )。
      A.B.C.
      3.(2022·浙江宁波·小升初真题)加工400个零件,师傅单独加工要8小时完成,徒弟单独加工要10小时。如果列式为“1÷(+),要解决的问题是( )。
      A.师徒合作加工400个零件需要几小时?
      B.师徒合作1小时完成这批零件的几分之几?
      C.师徒合作1小时加工多少个零件?
      D.师徒合作1小时后,还剩这批零件的几分之几?
      4.(2022·山东菏泽·小升初真题)一项工程,甲队单独做要10天完成,乙队单独做要8天完成,甲队的工作效率比乙队慢( )。
      A.B.C.D.
      5.(2022·河南郑州·小升初真题)一个工程队要修一条长4.8千米的公路,前4天修了0.48千米,按这样算,还要多少天才能修完这条公路?列式不正确的为( )。
      A.4.8÷(0.48÷4)B.4.8÷(0.48÷4)-4
      C.4×(4.8÷0.48)-4
      6.(2023·四川成都·小升初真题)一件工作原计划6天完工,实际5天就完工,工作效率提高了( )。
      A.B.C.D.
      7.(2023·四川·小升初真题)生产一批零件,革新技术后,时间少用20%,而产量却增长60%,革新前的工作效率是革新后的( )。
      A.33.3%B.50%C.80%D.100%
      8.(2023·广西柳州·小升初真题)为方便本村的农产品运输,计划修一条500米长的公路。甲队单独修要10天,乙队单独修要15天,如果两队合修,几天可以修完?以下列式正确的是( )。
      A.1÷(10+15)B.500÷(10+15)
      C.1÷D.500÷
      9.(2022·四川绵阳·小升初真题)甲、乙两队挖一条水渠,甲队单独挖要8天完成,乙队单独挖要12天完成,现在两队同时挖了几天后,乙队调走,余下的甲队在3天内挖完。乙队挖了( )天。
      A.3B.4C.5D.6
      10.(2023·福建莆田·小升初真题)实验小学计划修建塑胶跑道,20人30天可完成,但因要开运动会,需提前10天完成,那么按照这样的效率需要增加( )人。
      A.5B.10C.20D.30
      二、填空题
      11.(2023·河北邯郸·小升初真题)一项工程,甲、乙合作3小时完成,甲单独做5小时完成,乙单独做( )小时完成。
      12.(2023·四川·小升初真题)一项工作由甲、乙合作10天完成,乙、丙合作12天完成,丙、甲两人合作15天完成,那么由丙一个人来做,完成这项工作需要( )天。
      13.(2023·山东济南·小升初真题)一批水果,如果甲车单独运,6次能运完,如果乙车单独运,3次就能运完。如果两辆车一起运,( )次能运完这批水果。
      14.(2023·四川·小升初真题)若9人14天完成了一件工作的,而剩下的工作要在4天内完成,则需要增加的人数为( )人。
      15.(2023·陕西西安·小升初真题)单独完成一项工作,甲要4天,乙要5天,甲的工作效率比乙高( )%。
      16.(2024·广西柳州·小升初真题)工人叔叔将一根圆木锯成3段需要6分钟,照这样计算,要将这根圆木锯成20段,需要( )分钟。
      17.(2024·四川绵阳·小升初真题)某车间工人的工作时间不变,如果工人人数减少,为了保持产量不变,工人的工作效率应该提高( )。
      18.(2024·四川宜宾·小升初真题)某厂生产人数减去,而产量却增长20%。现在的生产效率是原来的( )%。
      19.(2023·四川成都·小升初真题)一件工作先由甲、乙合作4小时,完成了它的25%,再由乙单独做8小时,这时剩下的工作甲单独做还需要20小时才能全部完成,则甲单独完成这件工作需要( )小时。
      20.(2023·四川成都·小升初真题)甲工程队每工作6天休息1天,乙工程队每工作5天休息2天。一项工程,甲队单独做需要10天,乙队单独做需要15天。如果两队合作,( )天可以完工。
      三、解答题
      21.(2023·河北秦皇岛·小升初真题)水泥厂生产一批水泥,原计划每天生产水泥12.6吨,30天完成。实际每天生产水泥18.9吨,实际用了多少天?
      22.(2024·四川宜宾·小升初真题)妈妈给一批上衣缝纽扣,如果每天缝15件,就比规定的工期晚2天完成;如果每天缝18件,就可比规定的工期提前3天完成。这批上衣共多少件?
      23.(2024·四川巴中·小升初真题)工程队抢修一条长200米的公路,预计3天修完,第一天修了56米,第二天修的长度和第三天的比是4∶5,第二天修了多少米?
      24.(2023·辽宁·小升初模拟)修一条隧道,甲工程队单独修,需要60天完成,乙工程队单独修,需要75天完成。
      (1)甲、乙两工程队合修4天,完成了这项工程的几分之几?
      (2)甲、乙两工程队合修,要完成这项工程的,需要多少天?
      25.(2024·浙江湖州·小升初真题)某家具厂要在开学前赶制780套桌凳,已经生产了12天,每天生产50套。其余的要求3天完成,平均每天生产桌凳多少套?
      26.(2023·陕西西安·小升初真题)一项工程,甲单独做完要30天,乙单独做完要36天,两人合作,甲每做2天后休息1天,乙每做4天后休息1天,两人合作完成这项工作共花去多少天?
      27.(2024·四川绵阳·小升初真题)一项工程甲乙两队合做10天完成。乙丙两队合做8天完成。现在甲乙丙三队合做1天后,余下的工程乙还要16.5天完成,乙单独做这项工程要几天完成?
      28.(2023·全国·小升初模拟)甲、乙、丙三人合作一项工程,若甲、乙合作需要15天完成,若乙、丙合作需要12天完成,若甲、丙合作需要8天完成,若按照甲、乙、丙的顺序轮流各工作1天,之后重复,完成这项工程需要多少天?
      29.(2024·四川成都·小升初真题)甲、乙、丙三人承包一项任务,发给他们的工资是180元,三人完成这项任务的情况是:甲、乙两人合作6天完成了这项任务的;因甲有事,乙、丙合作2天完成了余下任务的;以后3人合作5天完成了这项任务。按完成工作量的多少付酬,甲、乙、丙各应得多少元?
      30.(2024·四川绵阳·小升初真题)A、B两市相距176千米,两市之间一处因山体滑坡导致连接这两市的公路受阻,甲、乙两个工程队接到指令,要求于早上7点,分别从A、B两地同时出发赶往滑坡地点疏通公路。甲队于9点赶到并立即开工半小时后,乙队也赶到,并立即投入抢修工作,此时甲队已完成了全部任务的
      (1)如果滑坡受损公路长1千米,甲队行进的速度是乙队的倍多5千米,求甲、乙两队的行进的速度各是多少?
      (2)如果下午3点两队就完成公路疏通任务,胜利会师,那么若由乙队单独疏通这段公路时,需要多少时间才能完成任务?
      目 录
      第一部分
      知识结构导图
      第二部分
      专题知识梳理
      第三部分
      真题复习精练
      (选择题、填空题、解答题)

      相关试卷

      专题09 工程问题-2025学年小升初数学专题复习讲练:

      这是一份专题09 工程问题-2025学年小升初数学专题复习讲练,文件包含2025学年小升初数学复习讲义通用版专题09《工程问题》教师版1docx、2025学年小升初数学复习讲义通用版专题09《工程问题》教师版docx、2025学年小升初数学复习讲义通用版专题09《工程问题》学生版1docx、2025学年小升初数学复习讲义通用版专题09《工程问题》学生版docx等4份试卷配套教学资源,其中试卷共82页, 欢迎下载使用。

      第10讲 工程问题—小升初数学专题讲练(知识点+练习)(通用版,含详解):

      这是一份第10讲 工程问题—小升初数学专题讲练(知识点+练习)(通用版,含详解),共22页。试卷主要包含了基本概念,基本关系,工程问题的类型和常用方法,解答问题等内容,欢迎下载使用。

      小升初数学专项复习讲练测(通用版)第10讲工程问题(原卷版+解析):

      这是一份小升初数学专项复习讲练测(通用版)第10讲工程问题(原卷版+解析),共24页。试卷主要包含了基本概念,基本关系,工程问题的类型和常用方法,解答问题等内容,欢迎下载使用。

      资料下载及使用帮助
      版权申诉
      • 1.电子资料成功下载后不支持退换,如发现资料有内容错误问题请联系客服,如若属实,我们会补偿您的损失
      • 2.压缩包下载后请先用软件解压,再使用对应软件打开;软件版本较低时请及时更新
      • 3.资料下载成功后可在60天以内免费重复下载
      版权申诉
      若您为此资料的原创作者,认为该资料内容侵犯了您的知识产权,请扫码添加我们的相关工作人员,我们尽可能的保护您的合法权益。
      入驻教习网,可获得资源免费推广曝光,还可获得多重现金奖励,申请 精品资源制作, 工作室入驻。
      版权申诉二维码
      欢迎来到教习网
      • 900万优选资源,让备课更轻松
      • 600万优选试题,支持自由组卷
      • 高质量可编辑,日均更新2000+
      • 百万教师选择,专业更值得信赖
      微信扫码注册
      手机号注册
      手机号码

      手机号格式错误

      手机验证码 获取验证码 获取验证码

      手机验证码已经成功发送,5分钟内有效

      设置密码

      6-20个字符,数字、字母或符号

      注册即视为同意教习网「注册协议」「隐私条款」
      QQ注册
      手机号注册
      微信注册

      注册成功

      返回
      顶部
      精选专题 初中月考 教师福利
      添加客服微信 获取1对1服务
      微信扫描添加客服
      Baidu
      map