搜索
      上传资料 赚现金

      [精] 2025学年小升初数学复习讲义(通用版)专题06《四则混合运算的运算顺序和运算律》(学生版+解析)

      • 1.65 MB
      • 2025-05-20 18:56:07
      • 131
      • 1
      • 教学资源宋老师
      加入资料篮
      立即下载
      查看完整配套(共2份)
      包含资料(2份) 收起列表
      教师
      2025学年小升初数学复习讲义(通用版)专题06《四则混合运算的运算顺序和运算律》(教师版).docx
      预览
      学生
      2025学年小升初数学复习讲义(通用版)专题06《四则混合运算的运算顺序和运算律》(学生版).docx
      预览
      正在预览:2025学年小升初数学复习讲义(通用版)专题06《四则混合运算的运算顺序和运算律》(教师版).docx
      2025学年小升初数学复习讲义(通用版)专题06《四则混合运算的运算顺序和运算律》(教师版)第1页
      高清全屏预览
      1/55
      2025学年小升初数学复习讲义(通用版)专题06《四则混合运算的运算顺序和运算律》(教师版)第2页
      高清全屏预览
      2/55
      2025学年小升初数学复习讲义(通用版)专题06《四则混合运算的运算顺序和运算律》(教师版)第3页
      高清全屏预览
      3/55
      2025学年小升初数学复习讲义(通用版)专题06《四则混合运算的运算顺序和运算律》(学生版)第1页
      高清全屏预览
      1/18
      2025学年小升初数学复习讲义(通用版)专题06《四则混合运算的运算顺序和运算律》(学生版)第2页
      高清全屏预览
      2/18
      2025学年小升初数学复习讲义(通用版)专题06《四则混合运算的运算顺序和运算律》(学生版)第3页
      高清全屏预览
      3/18
      还剩52页未读, 继续阅读

      2025学年小升初数学复习讲义(通用版)专题06《四则混合运算的运算顺序和运算律》(学生版+解析)

      展开

      这是一份2025学年小升初数学复习讲义(通用版)专题06《四则混合运算的运算顺序和运算律》(学生版+解析),文件包含2025学年小升初数学复习讲义通用版专题06《四则混合运算的运算顺序和运算律》教师版docx、2025学年小升初数学复习讲义通用版专题06《四则混合运算的运算顺序和运算律》学生版docx等2份学案配套教学资源,其中学案共73页, 欢迎下载使用。

      知识点一
      四则混合运算的运算顺序
      1.分级的标准
      四则混合运算分为两级,加法和减法叫作第一级运算;乘法和除法叫作第二级运算。
      2.四则混合运算的运算顺序
      (1)在没有括号的算式里,如果只含有同一级运算,要从左往右依次计算;如果含有两级运算,要先算第二级运算,再算第一级运算(也就是先算乘除法,再算加减法)。
      (2)算式里有括号的,要先算小括号里面的,再算中括号里面的,最后算括号外面的。
      知识点二
      四则混合运算定律
      知识点三
      运算性质
      1.减法的性质:a-b-c=a-(b+c) a-b+c=a-(b-c)
      2.除法的性质(除数不等于0): a÷(b×c)=a÷b÷c a÷b÷c=a÷c÷b
      3.商不变的性质:被除数和除数同时乘或除以相同的数(0除外),商不变。
      a÷b=(a×m)÷(b×m)(m QUOTE ≠ ≠0,b QUOTE ≠ ≠0) a÷b=(a÷m)÷(b÷m)(m QUOTE ≠ ≠0,b QUOTE ≠ ≠0)
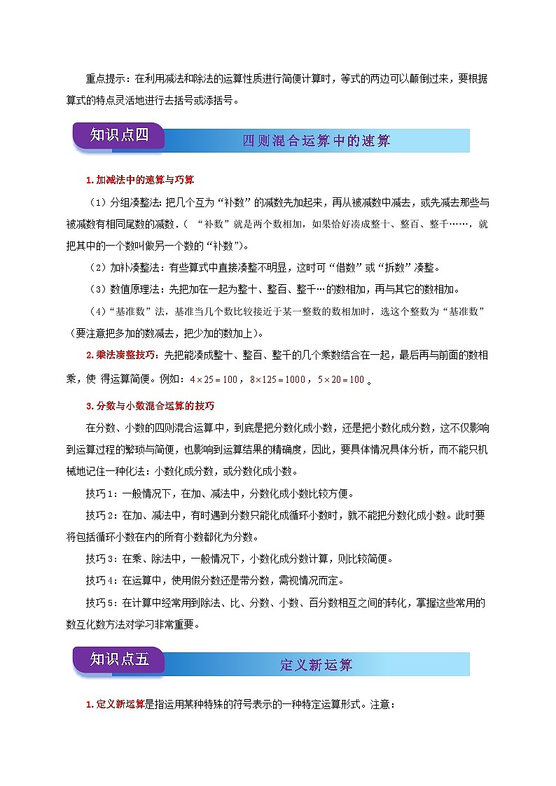
      重点提示:在利用减法和除法的运算性质进行简便计算时,等式的两边可以颠倒过来,要根据算式的特点灵活地进行去括号或添括号。
      知识点四
      四则混合运算中的速算
      1.加减法中的速算与巧算
      (1)分组凑整法:把几个互为“补数”的减数先加起来,再从被减数中减去,或先减去那些与被减数有相同尾数的减数.( “补数”就是两个数相加,如果恰好凑成整十、整百、整千……,就把其中的一个数叫做另一个数的“补数”)。
      (2)加补凑整法:有些算式中直接凑整不明显,这时可“借数”或“拆数”凑整。
      (3)数值原理法:先把加在一起为整十、整百、整千…的数相加,再与其它的数相加。
      (4)“基准数”法,基准当几个数比较接近于某一整数的数相加时,选这个整数为“基准数”(要注意把多加的数减去,把少加的数加上)。
      2.乘法凑整技巧:先把能凑成整十、整百、整千的几个乘数结合在一起,最后再与前面的数相乘,使 得运算简便。例如:,,。
      3.分数与小数混合运算的技巧
      在分数、小数的四则混合运算中,到底是把分数化成小数,还是把小数化成分数,这不仅影响到运算过程的繁琐与简便,也影响到运算结果的精确度,因此,要具体情况具体分析,而不能只机械地记住一种化法:小数化成分数,或分数化成小数。
      技巧1:一般情况下,在加、减法中,分数化成小数比较方便。
      技巧2:在加、减法中,有时遇到分数只能化成循环小数时,就不能把分数化成小数。此时要将包括循环小数在内的所有小数都化为分数。
      技巧3:在乘、除法中,一般情况下,小数化成分数计算,则比较简便。
      技巧4:在运算中,使用假分数还是带分数,需视情况而定。
      技巧5:在计算中经常用到除法、比、分数、小数、百分数相互之间的转化,掌握这些常用的数互化数方法对学习非常重要。
      知识点五
      定义新运算
      1.定义新运算是指运用某种特殊的符号表示的一种特定运算形式。注意:
      (1)解决此类问题,关键是要正确理解新定义的算式含义,严格按照新定义的计算顺序,将数值代入算式中,再把它转化为一般的四则运算,然后进行计算。
      (2)我们还要知道,这是一种人为的运算形式。它是使用特殊的运算符号,如:*、▲、★、◎、、Δ、◆、■等来表示的一种运算。
      (3)新定义的算式中有括号的,要先算括号里面的。但它在没有转化前,是不适合于各种运算定律的。
      2.一般的解题步骤是:
      一是:认真审题,深刻理解新定义的内容;
      二是:排除干扰,按新定义关系去掉新运算符号;
      三是:化新为旧,转化成已有知识做旧运算。

      一、计算题
      1.(2024·福建莆田·小升初真题)计算下列各题,能简算的要简算。
      98+2550÷25×15 3.4-2.2+7.6-7.8 12.5×3.2×0.25

      【答案】1628;1;10

      【分析】(1)先计算除法2550÷25,再将102分成(100+2)即为(100+2)×15,这里运用乘法分配律即100×15+2×15,计算出结果即可。
      (2)利用加法交换律和结合律进行简便计算。即为3.4+7.6结合,2.2+7.8结合。
      (3)把3.2拆分为0.8×4,利用乘法结合律进行简便计算即为:(12.5×0.8)×(4×0.25),计算出结果即可。
      (4)分析:把100拆分为(101-1),即为(101-1)×,然后利用乘法分配律,即为101×-1×,计算出结果即可。
      (5)先把25%转化为,然后去括号×[-+],利用加法交换律变为:×[+-],先计算括号内+=1,然后再计算1-=,计算出结果即可。
      【详解】98+2550÷25×15
      =98+102×15
      =98+(100+2)×15
      =98+100×15+2×15
      =98+1500+30
      =1598+30
      =1628
      3.4-2.2+7.6-7.8
      =(3.4+7.6)-(2.2+7.8)
      =11-10
      =1
      12.5×3.2×0.25
      =12.5×(0.8×4)×0.25
      =(12.5×0.8)×(4×0.25)
      =10×1
      =10









      2.(2024·四川成都·小升初真题)计算下面各题,能简算的要简算。
      (1) (2) (3)
      (4) (5) (6)
      【答案】(1);(2)60;(3)15;(4)0.6;(5);(6)
      【分析】(1)先算括号里面的加法,再算括号外面的乘法。括号里面是异分母分数加法,先通分将分数转化为同分母加法。分数的乘法,能约分的要先约分。
      (2)分数连乘能约分的先约分。
      (3)运用乘法的分配律简便运算。
      (4)先算括号里面的减法,再算括号外面的乘法。括号里面是异分母分数减法,先通分将分数转化为同分母减法。分数的乘法,能约分的要先约分。
      (5)分数的乘除混合运算现将分数的除法转化成分数的乘法计算。除以一个数相当于乘这个数的倒数。
      (6)先算括号里面的减法,再算括号外面的乘法。括号里面是整数减分数,先将整数转化为和另外一个分数同分母的分数,再根据同分母减法计算。分数的乘法,能约分的要先约分。
      【详解】(1)
      (2)
      (3)
      (4)
      (5)
      (6)
      3.(2024·广西柳州·小升初真题)计算题。
      0.125×32×78.5×
      139×137× [)]÷
      【答案】;78.5;
      138;
      【分析】第一题根据四则运算顺序先算乘法,再算减法,最后算加法;
      第二题先将32看成4×8,再利用乘法的交换律和结合律进行简便计算;
      第三题把139看成138+1,把137看成138-1,然后分别利用乘法分配律进行简便计算;
      第四题根据四则运算顺序先算小括号里的减法,再算中括号里的加法,最后算括号外的除法。
      【详解】

      0.125×32×78.5×
      =0.125×(4×8)×78.5×
      =(0.125×8)×(4×)×78.5
      =1×1×78.5
      =78.5
      139×137×
      =(138+1)×(1381)×
      =138×+138×
      =138+
      =138
      [)]÷
      =[)]×
      =[]×
      4.(2023·广西柳州·小升初真题)脱式计算,能简算的要简算。
      (1) (2) (3)
      【答案】(1)0.25;(2)3.6;(3)3
      【分析】(1)按照减法的性质,把式子转化为1.25-(+)计算;
      (2)根据除以一个数等于等它的倒数,把式子转化为3.6×+3.6×,再按照乘法分配律计算;
      (3)根据运算顺序,先算小括号里面的减法,再算中括号里面的乘法,最后算括号外面的除法。
      【详解】(1)
      =1.25-(+)
      =1.25-1
      =0.25
      (2)
      =3.6×+3.6×
      =3.6×(+)
      =3.6×1
      =3.6
      (3)



      =3
      5.(2024·四川绵阳·小升初真题)计算下列各题。

      9+99+999+9999+99999+999999
      【答案】2;11111104
      【分析】(1)先将分数转化为小数,转为小数就是0.25,转化为小数是0.05,再利用积的变化规律,即2.5×0.3825=0.25×3.825,38.25×0.05=3.825×0.5,再根据乘法的分配律提出3.825,将剩下数相加,最后得出结果是3.825,再减去1.825。
      (2)将9看成10-1,99看成100-1,999看成1000-1,9999看成10000-1,99999看成100000-1,999999看成1000000-1,再将这些数相加,最后利用加法交换律,将10、100、1000、10000、100000、1000000相加,将剩下的1相加,最后相减即可。
      【详解】
      6.(2024·福建莆田·小升初真题)计算下面各题,能简便的要用简便方法计算。
      0.25×32×1.25
      【答案】10;6;
      【分析】(1)先把32拆分为,再根据乘法结合律,进行简便计算;
      (2)先根据乘法分配律(a+b)×c=ac+bc,把进行简便计算,接着再根据加法交换律进行简便计算;
      (3)根据混合运算的顺序,先算小括号里面的加法,再算中括号里面的乘法,最后算括号外出的除法。
      【详解】0.25×32×1.25
      =0.25×4×8×1.25
      =(0.25×4)×(8×1.25)
      =1×10
      =10
      =+×8+×8
      =(+)+5
      =1+5
      =6
      =÷[×]
      =÷

      7.(2024·四川乐山·小升初真题)计算(能用简便方法尽量用简便方法)。
      2.4×+3.7 (+-)÷ (-)÷(-)
      ×100- ÷[(-0.25)÷] ×÷×
      【答案】4;31;
      90;;
      【分析】(1)先算乘法,再算加法;
      (2)先把除法转化成乘法,再根据乘法分配律(a+b)×c=a×c+b×c进行简算;
      (3)先算括号里的减法,再算括号外的除法;
      (4)根据乘法分配律的逆运算a×c+b×c=(a+b)×c进行简算;
      (5)先算小括号里面的减法,再算中括号里面的除法,最后算中括号外面的除法;
      (6)先把除法转化成乘法,再根据乘法结合律(a×b)×c=a×(b×c)进行简算。
      【详解】(1)2.4×+3.7
      =0.3+3.7
      =4
      (2)(+-)÷
      =(+-)×24
      =×24+×24-×24
      =20+21-10
      =31
      (3)(-)÷(-)
      =(-)÷(-)
      =÷
      =×

      (4)×100-
      =×100-×1
      =×(100-1)
      =×99
      =90
      (5)÷[(-0.25)÷]
      =÷[(-)÷]
      =÷[(-)÷]
      =÷[×]
      =÷
      =×10

      (6)×÷×
      =×××
      =(×)×(×)
      =1×

      8.(2024·四川巴中·小升初真题)计算下面各题,能简算的要简算。


      【答案】4000;54;4
      10;378;12.5
      【分析】(1)根据乘法结合律(a×b)×c=a×(b×c)进行简算;
      (2)先算小括号里面的减法,再算中括号里面的乘法,最后算中括号外面的除法;
      (3)先算,根据乘法分配律(a+b)×c=a×c+b×c进行简算,再根据加法结合律(a+b)+c=a+(b+c)进行简算;
      (4)先交换“”和“”的位置,再根据减法的性质a-b-c=a-(b+c)进行简算;
      (5)先算括号里面的减法,再算除法,最后算乘法;
      (6)根据乘法分配律的逆运算a×c+b×c=(a+b)×c进行简算。
      【详解】(1)
      (2)
      (3)
      (4)
      (5)
      (6)
      9.(2024·陕西西安·小升初真题)认真算一算,怎样简便就怎样算。
      25%×3.67×40 36×(-) ÷[×(+)]
      【答案】36.7;2;
      【分析】(1)先把25%化成0.25,再根据乘法交换律a×b=b×a,把算式0.25×3.67×40变成0.25×40×5.67,再按顺序计算;
      (2)根据乘法分配律(a+b)×c=a×c+b×c,把算式36×(-)变成36×-36×,再按顺序计算;
      (3)先算小括号里面的加法,再算中括号里面的乘法,最后算中括号外面的除法。
      【详解】(1)25%×3.67×40
      =0.25×3.67×40
      =0.25×40×3.67
      =10×3.67
      =36.7
      (2)36×(-)
      =36×-36×
      =30-28
      =2
      (3)÷[×(+)]
      =÷[×(+)]
      =÷[×]
      =÷
      =×4

      10.(2024·四川绵阳·小升初真题)计算下列各题。


      【答案】;1
      ;5.61
      【分析】(1)先算除法,再算乘法,最后算减法。
      (2)根据加法交换律和减法的性质,将原式变为进行简算。
      (3)先算括号里的乘法,再算减法,最后算括号外的除法。
      (4)根据分数四则混合运算的顺序,分别计算被减数的分子和分母所含的算式。分子: 先算乘法,再算加法;分母:先算除法,再算加法;最后用分子除以分母的结果即被减数,再减去2.91即可。
      【详解】
      =11-10
      =1
      11.(2024·四川宜宾·小升初真题)简便计算。
      148+95-48 125×8.8

      【答案】195;1100;
      5;
      【分析】(1)根据带符号搬家,将原式变为148-48+95进行简算。
      (2)把8.8改写成8×1.1,再根据乘法结合律,将原式变为125×8×1.1进行简算。
      (3)根据减法的性质将原式变为7-()进行简算。
      (4)把除法变成乘法,根据乘法分配律的逆运算将原式变为×()进行简算。
      【详解】148+95-48
      =148-48+95
      =100+95
      =195
      125×8.8
      =125×(8×1.1)
      =125×8×1.1
      =1000×1.1
      =1100
      =7-()
      =7-2
      =5

      =×()


      12.(2024·四川宜宾·小升初真题)计算。
      444÷37×30+156

      【答案】516;;
      ;3
      【分析】(1)先算除法,再算乘法,最后算加法;
      (2)先算乘法和除法,再算减法;
      (3)先算小括号里面的乘法,再算小括号里面的减法,最后算除法;
      (4)先算小括号里面的加法,再算中括号里面的乘法,最后算除法。
      【详解】444÷37×30+156
      =12×30+156
      =360+156
      =516

      =-

      =(1-)÷
      =×




      =3
      13.(2024·四川绵阳·小升初真题)计算题。

      【答案】15;63;
      【分析】(1)先把75%、0.75化成,再根据乘法分配律的逆运算a×c+b×c=(a+b)×c进行简算;
      (2)先把除法转化成乘法,再根据乘法分配律(a+b)×c=a×c+b×c进行简算;
      (3)先算小括号里面的除法、加法,再算中括号里面的除法、减法,最后算中括号外面的乘法、减法。
      【详解】
      14.(2024·四川绵阳·小升初真题)计算下面各题,能简算的要简算。

      【答案】62;1000;
      【分析】(1)根据乘法分配律的逆运算a×c+b×c=(a+b)×c进行简算;
      (2)先把3.2拆成8×0.4,再根据乘法结合律(a×b)×c=a×(b×c)进行简算;
      (3)先算小括号里面的减法,再算中括号里面的乘法,最后中括号外面的加法。
      【详解】(1)
      (2)
      (3)
      15.(2024·四川乐山·小升初真题)下面各题,怎样简便就怎样算,要写出必要的计算过程。
      15.3+6.72+5.7+23.28 ×+÷
      0.6×7.1+2.9× 48×(-)
      【答案】51;
      6;13
      【分析】(1)利用加法交换律和结合律进行简便运算,将式子变为(15.3+5.7)+(6.72+23.28),然后计算出结果即可。
      (2)先将除法转化为乘法,再运用乘法分配律,先将除法变为乘法,将式子变为×+×,然后,运用乘法分配律,将式子变为(+)×,计算出结果即可。
      (3)把化为小数0.6,式子变为0.6×7.1+2.9×0.6,然后运用乘法分配律,0.6×(7.1+2.9),计算出结果即可。
      (4)运用乘法分配律展开计算:将式子变为48×-48×,计算出结果即可。
      【详解】15.3+6.72+5.7+23.28
      =(15.3+5.7)+(6.72+23.28)
      =21+30
      =51
      ×+÷
      =×+×
      =(+)×
      =1×

      0.6×7.1+2.9×
      =0.6×7.1+2.9×0.6
      =0.6×(7.1+2.9)
      =0.6×10
      =6
      48×(-)
      =48×-48×
      =33-20
      =13
      16.(2024·浙江湖州·小升初真题)递等式计算,怎样算简便就怎样算。
      8.5+4.25+5.75
      1.05×(3.8-0.8)÷6.3
      【答案】18.5;8.625;15;
      0.5;1.45
      【分析】(1)按照加法结合律计算,将式子变为8.5+(4.25+5.75),然后计算出结果即可。
      (2)先算乘法2.5×3.4=8.5,然后将化为小数,=0.125,然后再计算8.5+0.125,计算出结果即可。
      (3)变除法为乘法,式子变为×25-4×,再按照乘法分配律将式子变为×(25-4),计算出结果即可;
      (4)先算小括号里面的减法(3.8-0.8),再按照从左到右的顺序计算出结果即可。
      (5)先算小括号里面的减法,将0.2化为分数为,然后通分-=,再算中括号里面的乘法×=,最后算括号外面的加法1.2+,计算出结果即可。
      【详解】(1)8.5+4.25+5.75
      =8.5+(4.25+5.75)
      =8.5+10
      =18.5
      (2)
      =8.5+
      =8.5+0.125
      =8.625
      (3)
      =×25-4×
      =×(25-4)
      =×21
      =15
      (4)1.05×(3.8-0.8)÷6.3
      =1.05×3÷6.3
      =3.15÷6.3
      =0.5
      (5)
      =1.2+[×(-)]
      =1.2+[×(-)]
      =1.2+[×]
      =1.2+
      =1.2+0.25
      =1.45
      17.(2024·四川成都·小升初真题)脱式计算。(能简算的要简算)
      12.5×(0.8×8) 2.25×1.8+12.5×0.18
      【答案】432;80;6.3
      【分析】45÷[(0.5+)÷12],先计算小括号里的加法,再加上中括号里的除法,最后计算括号外的除法;
      12.5×(0.8×8),去掉括号,原式化为:12.5×0.8×8,再进行计算;
      2.25×1.8+12.5×0.18,把12.5×0.18化为1.25×1.8,原式化为:2.25×1.8+1.25×1.8,再根据乘法分配律的逆运算,原式化为:(2.25+1.25)×1.8,再进行计算。
      【详解】45÷[(0.5+)÷12]
      =45÷[(+)÷12]
      =45÷[(+)×]
      =45÷[×]
      =45÷
      =45×
      =432
      12.5×(0.8×8)
      =12.5×0.8×8
      =10×8
      =80
      2.25×1.8+12.5×0.18
      =2.25×1.8+1.25×1.8
      =(2.25+1.25)×1.8
      =3.5×1.8
      =6.3
      18.(2024·四川绵阳·小升初真题)直接写出得数。
      0.99×0.7+0.11×3.7= ×[-(-25%)]=
      【答案】1.1;
      【分析】(1)先把转化为,再根据乘法分配律,进行简便运算。
      (2)根据混合运算的顺序,先算小括号里面的减法,再算中括号里面的减法,最后算括号外面的乘法。
      【详解】0.99×0.7+0.11×3.7
      ×[-(-25%)]
      19.(2024·陕西西安·小升初真题)脱式计算。
      8-(5.8-3.8)×2 101×2.5-2.5 (1+)÷(÷)
      【答案】4;250;
      【分析】(1)先算小括号里的减法,再算括号外的乘法,最后算括号外减法。
      (2)根据乘法分配律,将原式变成2.5×(101-1),即可简算。
      (3)先算小括号里的加法和除法,再算括号外的除法。
      【详解】8-(5.8-3.8)×2
      =8-2×2
      =8-4
      =4
      101×2.5-2.5
      =2.5×(101-1)
      =2.5×100
      =250
      (1+)÷(÷)
      =÷(×)
      =÷
      =×

      20.(2024·陕西西安·小升初真题)脱式计算。
      5.8-(5.8-3.8)×2 101×2.5-2.5
      【答案】1.8;250;
      【分析】(1)按照小数四则混合运算的顺序,先算小括号里面的减法,再算乘法,最后算括号外面的减法;
      (2)运用乘法分配律a×c-b×c=(a-b)×c,把原式变为(101-1)×2.5简算;
      (3)先同时计算小括号里面的加法和除法,再计算括号外面的除法。
      【详解】5.8-(5.8-3.8)×2
      =5.8-2×2
      =5.8-4
      =1.8
      101×2.5-2.5
      =(101-1)×2.5
      =100×2.5
      =250




      21.(2022·广东汕头·小升初真题)计算下面各题。(能简便计算的要写出简便过程)
      32×125×25 48+72÷9×4 120×(-)
      【答案】100000;80;10
      【分析】“32×125×25”先将32写成4×8,再根据乘法交换律和结合律,分别计算125×8和25×4,最后计算括号外的乘法;
      “48+72÷9×4”先计算除法和乘法,再计算加法;
      “120×(-)”根据乘法分配律先展开,再计算。
      【详解】32×125×25
      =(125×8)×(25×4)
      =1000×100
      =100000;
      48+72÷9×4
      =48+32
      =80;
      120×(-)
      =120×-120×
      =100-90
      =10
      22.(2022·广东阳江·小升初真题)计算下面各题。
      (1) (2)÷× (3)(3618÷18-145)×20
      【答案】(1);(2);(3)1120
      【分析】(1)先算小括号里面的减法和加法,再算括号外面的乘法;
      (2)按照从左向右的顺序进行计算;
      (3)先算小括号里面的除法,再算小括号里面的减法,最后算括号外面的乘法。
      【详解】(1)


      (2)


      (3)(3618÷18-145)×20
      =(201-145)×20
      =56×20
      =1120
      23.(2022·广东湛江·小升初真题)灵活运用你喜欢的方法计算下面各题。
      82×15-100 2.5×(1.9+1.9+1.9+1.9)

      【答案】1130;19;
      1;3;3
      【分析】先算乘法,再算减法;
      把1.9+1.9+1.9+1.9看成4×1.9,再按照乘法结合律计算;
      先算除法,再按照加法交换律计算;
      按照乘法分配律进行计算;
      按照乘法分配律以及加法结合律计算即可。
      【详解】82×15-100
      =1230-100
      =1130
      2.5×(1.9+1.9+1.9+1.9)
      =2.5×4×1.9
      =10×1.9
      =19

      =1+
      =1
      ×11--5
      =×(11-1)-5
      =×10-5
      =8-5
      =3

      =2+
      =2+()
      =2+1
      =3
      24.(2022·内蒙古呼伦贝尔·小升初真题)脱式计算(能简便计算的要简便计算)。
      570-900÷75 15.73-2.17-6.83+14.27
      (+0.5)×(4÷) 25×0.4÷25×0.4
      103×2.4 [3+(-)]÷
      【答案】558;21;
      7;0.16;
      247.2;
      【分析】(1)先算除法,再算减法;
      (2)利用加法交换律、加法结合律以及减法性质简便计算;
      (3)先算小括号里面的加法和除法,再算括号外面的乘法;
      (4)利用乘法交换律和结合律简便计算;
      (5)先把103化为(100+3),再利用乘法分配律简便计算;
      (6)先算小括号里面的减法,再算中括号里面的加法,最后算括号外面的除法。
      【详解】(1)570-900÷75
      =570-12
      =558
      (2)15.73-2.17-6.83+14.27
      =(15.73+14.27)-(2.17+6.83)
      =30-9
      =21
      (3)(+0.5)×(4÷)
      =0.7×10
      =7
      (4)25×0.4÷25×0.4
      =(25÷25)×(0.4×0.4)
      =1×0.16
      =0.16
      (5)103×2.4
      =(100+3)×2.4
      =100×2.4+3×2.4
      =240+7.2
      =247.2
      (6)[3+(-)]÷
      =[3+]÷
      =÷

      25.(2022·广东梅州·小升初真题)脱式计算。


      【答案】195;0.9
      5;
      【分析】25×15-6300÷35,二级运算,先算乘除法,再算减法;
      (8.7-7.5)÷0.2×0.15,带小括号的运算,先算小括号的减法,再从左往右运算;
      ,先算小括号的加法,再算中括号的减法,最后算除法;
      ,先算小括号的减法,再算中括号的乘法,最后算括号外的除法。
      【详解】25×15-6300÷35
      =375-180
      =195
      (8.7-7.5)÷0.2×0.15
      =1.2÷0.2×0.15
      =6×0.15
      =0.9


      =5



      26.(2022·河南商丘·小升初真题)脱式计算。(能简算的要简算)
      0.175÷0.25×4 48-(32÷-) 5.125×+2.875÷4
      【答案】2.8;38;2
      【分析】(1)按照从左到右的顺序依次计算;
      (2)先算小括号里面的除法,再算小括号里面的减法,最后算括号外的减法;
      (3)先把除法变成乘法,再根据乘法分配律简算。
      【详解】0.175÷0.25×4
      =0.7×4
      =2.8
      48-(32÷-)
      =48-(12-)
      =48-
      =38
      5.125×+2.875÷4
      =5.125×+2.875×
      =(5.125+2.875)×
      =8×
      =2
      27.(2022·广东深圳·小升初真题)用你喜欢的方法计算。


      【答案】1000;37

      【分析】375+450÷18×25,根据整数的运算法则,先计算除法,再计算乘法,最后计算加法;
      3.7×4.8+3.7×5.2,根据乘法分配律,原式化为:3.7×(4.8+5.2),再进行计算;
      2÷-÷2,先计算除法,再计算减法;
      ÷[×(-)],先计算小括号里的减法,再计算中括号里的乘法,最后计算括号外的除法。
      【详解】375+450÷18×25
      =375+25×25
      =375+625
      =100
      3.7×4.8+3.7×5.2
      =3.7×(4.8+5.2)
      =3.7×10
      =37
      2÷-÷2
      =2×-×
      =3-

      ÷[×(-)]
      =÷[×(-)]
      =÷[×]
      =÷
      =×4

      28.(2022·福建莆田·小升初真题)计算题。(下面各题怎样算简便就怎样算)
      (52-216÷18)×25
      【答案】1000;;
      【分析】(52-216÷18)×25,先算除法,再算加法,最后算乘法;
      ,将除法改写成乘法,利用乘法分配律进行简算;
      ,将除法改写成乘法,利用乘法分配律进行简算。
      【详解】(52-216÷18)×25
      =(52-12)×25
      =40×25
      =1000
      29.(2022·广东深圳·小升初真题)递等式计算。


      【答案】73;30;
      65;0.36
      【分析】“”先计算乘除法,再计算减法;
      “”将24改写成4和6相乘,再根据乘法结合律计算;
      “”根据乘法分配律计算;
      “”先计算小括号内的减法,再计算中括号内的乘法,最后计算括号外的除法。
      【详解】











      30.(2022·广东惠州·小升初真题)用递等式计算,能简算的要简算。
      0.8+4.9+5.2+7.1 63÷[17-(60-52)]
      66.4×0.72+3.36×7.2
      【答案】18;7
      31;72
      【分析】(1)按照加法交换律和结合律计算;
      (2)先算小括号里面的减法,再算中括号里面的减法,最后算括号外面的除法;
      (3)按照乘法分配律计算;
      (4)先把66.4×0.72根据积不变规律变为6.64×7.2,然后按照乘法分配律计算。
      【详解】(1)0.8+4.9+5.2+7.1
      =(0.8+5.2)+(4.9+7.1)
      =6+12
      =18
      (2)63÷[17-(60-52)]
      =63÷[17-4]
      =63÷9
      =7
      (3)
      =×36+×36-×36
      =28+27-24
      =31
      (4)66.4×0.72+3.36×7.2
      =(66.4÷10)×(0.72×10)+3.36×7.2
      =6.64×7.2+3.36×7.2
      =7.2×(6.64+3.36)
      =7.2×10
      =72
      31.(2024·四川绵阳·小升初真题)计算下列各题。

      9+99+999+9999+99999+999999
      【答案】2;1111104
      【分析】先将分数转化为小数,转为小数就是0.25,转化为小数是0.05,再利用积的变化规律,即2.5×0.3825=0.25×4.825,38.25×0.05=3.825×0.5,再根据乘法的分配律提出3.825,将剩下数相加,最后得出结果是3.825,再减去1.825。
      将9看成10-1,99看成100-1,999看成1000-1,9999看成10000-1,99999看成100000-1,再将这些数相加,最后利用交换律,将10、100、1000、10000、100000、1000000相加,将剩下的1相加,最后相减即可。
      【详解】
      9+99+999+9999+99999+999999
      =10-1+100-1+1000-1+10000-1+100000-1+1000000-1
      =(10+100+1000+10000+100000+1000000)-(1+1+1+1+1+1)
      =1111110-6
      =1111104
      32.(2024·四川绵阳·小升初真题)计算。
      9.8+99.8+999.8+9999.8+99999.8
      【答案】111109;
      885
      【分析】(1)将9.8写成10减去0.2,99.8写成100减去0.2,999.8写成1000减去0.2,以此类推。再根据同级运算,带符号交换数的位置。再根据减法的性质:a-b-c=a-(b+c)计算即可;
      (2)将除法写成乘法形式,再根据乘法分配律:(a+b)×c=a×c+b×c,计算即可;
      (3)将写成1减去,写成1减去,以此类推改写算式。再根据同级运算,带符号交换数的位置,将加法放在一起,减法放在一起,再根据减法的性质计算。括号内,再根据=1-,=-,=-等的规律变形,再计算;
      (4)根据加法结合律:(a+b)+c=a+(b+c),将分母相同的加数结合在一起先计算,再计算连加;
      (5),那么可根据乘法分配律将提出来,同理,可提出,可提出,可提出。再根据乘法分配律将(1+++)提出来,再计算。
      【详解】9.8+99.8+999.8+9999.8+99999.8
      =(10-0.2)+(100-0.2)+(1000-0.2)+(10000-0.2)+(100000-0.2)
      =10+100+1000+10000+100000-0.2-0.2-0.2-0.2-0.2
      =111110-(0.2+0.2+0.2+0.2+0.2)
      =111110-1
      =111109
      (++)÷
      =(++)×
      =×+×+×
      =++
      =++

      =1-+1-+1-+1-+1-+1-+1-+1-+1-
      =1+1+1+1+1+1+1+1+1---------
      =9-(++++++++)
      =9-(1-+-+-+-+-+-+-+-+-)
      =9-(1-)
      =9-

      =+(+)+(++)+(+++)+…+(+++…+)
      =+1++2+…+
      =++++…+


      =885
      =×(1+++)-×(1+++)+×(1+++)-×(1+++)
      =(1+++)×(-+-)
      =(+++)×(-+-)
      =×

      【点睛】本题考查了简便计算。需熟练运用乘法分配律、加法结合律、减法的性质,并能结合分数加减法的相关规律进行计算。
      目 录
      第一部分
      知识结构导图
      第二部分
      专题知识梳理
      第三部分
      真题复习精练
      (计算题)
      运算定律
      文字叙述
      用字母表示
      加法
      加法交换律
      两个数相加,交换加数的位置,和不变
      a+b=b+a
      加法结合律
      三个数相加,先把前两个数相加或者先把后两个数相加,和不变
      (a+b)+c=a+(b+c)
      乘法
      乘法交换律
      两个数相乘,交换两个乘数的位置积不变
      ab =ba
      乘法结合律
      三个数相乘,先把前两个数相乘或者先把后两个数相乘,积不变
      (ab)c=a(bc)
      乘法分配律
      两个数的和与一个数相乘,等于把这两个数分别与这个数相乘,再把它们的积相加
      (a+b)c=ac+bc

      相关学案

      2025学年小升初数学复习讲义(通用版)专题06《四则混合运算的运算顺序和运算律》(学生版+解析):

      这是一份2025学年小升初数学复习讲义(通用版)专题06《四则混合运算的运算顺序和运算律》(学生版+解析),文件包含2025学年小升初数学复习讲义通用版专题06《四则混合运算的运算顺序和运算律》教师版docx、2025学年小升初数学复习讲义通用版专题06《四则混合运算的运算顺序和运算律》学生版docx等2份学案配套教学资源,其中学案共73页, 欢迎下载使用。

      2025学年小升初数学复习讲义(通用版)专题08《解决简单实际问题和一般复合问题》(学生版+解析):

      这是一份2025学年小升初数学复习讲义(通用版)专题08《解决简单实际问题和一般复合问题》(学生版+解析),文件包含2025学年小升初数学复习讲义通用版专题08《解决简单实际问题和一般复合问题》教师版docx、2025学年小升初数学复习讲义通用版专题08《解决简单实际问题和一般复合问题》学生版docx等2份学案配套教学资源,其中学案共49页, 欢迎下载使用。

      (计算问题专项讲义)专题5-四则混合运算中的巧算-(通用版) (专项精编讲义)2024-2025学年小升初数学模块化思维拓展(通用版):

      这是一份(计算问题专项讲义)专题5-四则混合运算中的巧算-(通用版) (专项精编讲义)2024-2025学年小升初数学模块化思维拓展(通用版),文件包含计算问题专项讲义专题5-四则混合运算中的巧算-小升初数学模块化思维提升教师版通用版专项精编讲义2024-2025学年小升初数学模块化思维拓展通用版pdf、计算问题专项讲义专题5-四则混合运算中的巧算-小升初数学模块化思维提升学生版通用版专项精编讲义2024-2025学年小升初数学模块化思维拓展通用版pdf等2份学案配套教学资源,其中学案共33页, 欢迎下载使用。

      资料下载及使用帮助
      版权申诉
      • 1.电子资料成功下载后不支持退换,如发现资料有内容错误问题请联系客服,如若属实,我们会补偿您的损失
      • 2.压缩包下载后请先用软件解压,再使用对应软件打开;软件版本较低时请及时更新
      • 3.资料下载成功后可在60天以内免费重复下载
      版权申诉
      若您为此资料的原创作者,认为该资料内容侵犯了您的知识产权,请扫码添加我们的相关工作人员,我们尽可能的保护您的合法权益。
      入驻教习网,可获得资源免费推广曝光,还可获得多重现金奖励,申请 精品资源制作, 工作室入驻。
      版权申诉二维码
      小升初专区
      • 精品推荐
      • 所属专辑18份
      欢迎来到教习网
      • 900万优选资源,让备课更轻松
      • 600万优选试题,支持自由组卷
      • 高质量可编辑,日均更新2000+
      • 百万教师选择,专业更值得信赖
      微信扫码注册
      手机号注册
      手机号码

      手机号格式错误

      手机验证码 获取验证码 获取验证码

      手机验证码已经成功发送,5分钟内有效

      设置密码

      6-20个字符,数字、字母或符号

      注册即视为同意教习网「注册协议」「隐私条款」
      QQ注册
      手机号注册
      微信注册

      注册成功

      返回
      顶部
      精选专题 初中月考 教师福利
      添加客服微信 获取1对1服务
      微信扫描添加客服
      Baidu
      map