搜索
      上传资料 赚现金

      [精] 专题05 比和比例-2025学年小升初数学专题复习讲练

      • 2.74 MB
      • 2025-05-20 18:54:00
      • 92
      • 1
      • 教学资源宋老师
      加入资料篮
      立即下载
      查看完整配套(共4份)
      包含资料(4份) 收起列表
      教师
      2025学年小升初数学复习讲义(通用版)专题05《比和比例》(教师版)(1).docx
      预览
      教师
      2025学年小升初数学复习讲义(通用版)专题05《比和比例》(教师版).docx
      预览
      学生
      2025学年小升初数学复习讲义(通用版)专题05《比和比例》(学生版)(1).docx
      预览
      学生
      2025学年小升初数学复习讲义(通用版)专题05《比和比例》(学生版).docx
      预览
      正在预览:2025学年小升初数学复习讲义(通用版)专题05《比和比例》(教师版)(1).docx
      2025学年小升初数学复习讲义(通用版)专题05《比和比例》(教师版)(1)第1页
      高清全屏预览
      1/62
      2025学年小升初数学复习讲义(通用版)专题05《比和比例》(教师版)(1)第2页
      高清全屏预览
      2/62
      2025学年小升初数学复习讲义(通用版)专题05《比和比例》(教师版)(1)第3页
      高清全屏预览
      3/62
      2025学年小升初数学复习讲义(通用版)专题05《比和比例》(教师版)第1页
      高清全屏预览
      1/62
      2025学年小升初数学复习讲义(通用版)专题05《比和比例》(教师版)第2页
      高清全屏预览
      2/62
      2025学年小升初数学复习讲义(通用版)专题05《比和比例》(教师版)第3页
      高清全屏预览
      3/62
      2025学年小升初数学复习讲义(通用版)专题05《比和比例》(学生版)(1)第1页
      高清全屏预览
      1/17
      2025学年小升初数学复习讲义(通用版)专题05《比和比例》(学生版)(1)第2页
      高清全屏预览
      2/17
      2025学年小升初数学复习讲义(通用版)专题05《比和比例》(学生版)(1)第3页
      高清全屏预览
      3/17
      2025学年小升初数学复习讲义(通用版)专题05《比和比例》(学生版)第1页
      高清全屏预览
      1/17
      2025学年小升初数学复习讲义(通用版)专题05《比和比例》(学生版)第2页
      高清全屏预览
      2/17
      2025学年小升初数学复习讲义(通用版)专题05《比和比例》(学生版)第3页
      高清全屏预览
      3/17
      还剩59页未读, 继续阅读

      专题05 比和比例-2025学年小升初数学专题复习讲练

      展开

      这是一份专题05 比和比例-2025学年小升初数学专题复习讲练,文件包含2025学年小升初数学复习讲义通用版专题05《比和比例》教师版1docx、2025学年小升初数学复习讲义通用版专题05《比和比例》教师版docx、2025学年小升初数学复习讲义通用版专题05《比和比例》学生版1docx、2025学年小升初数学复习讲义通用版专题05《比和比例》学生版docx等4份试卷配套教学资源,其中试卷共158页, 欢迎下载使用。

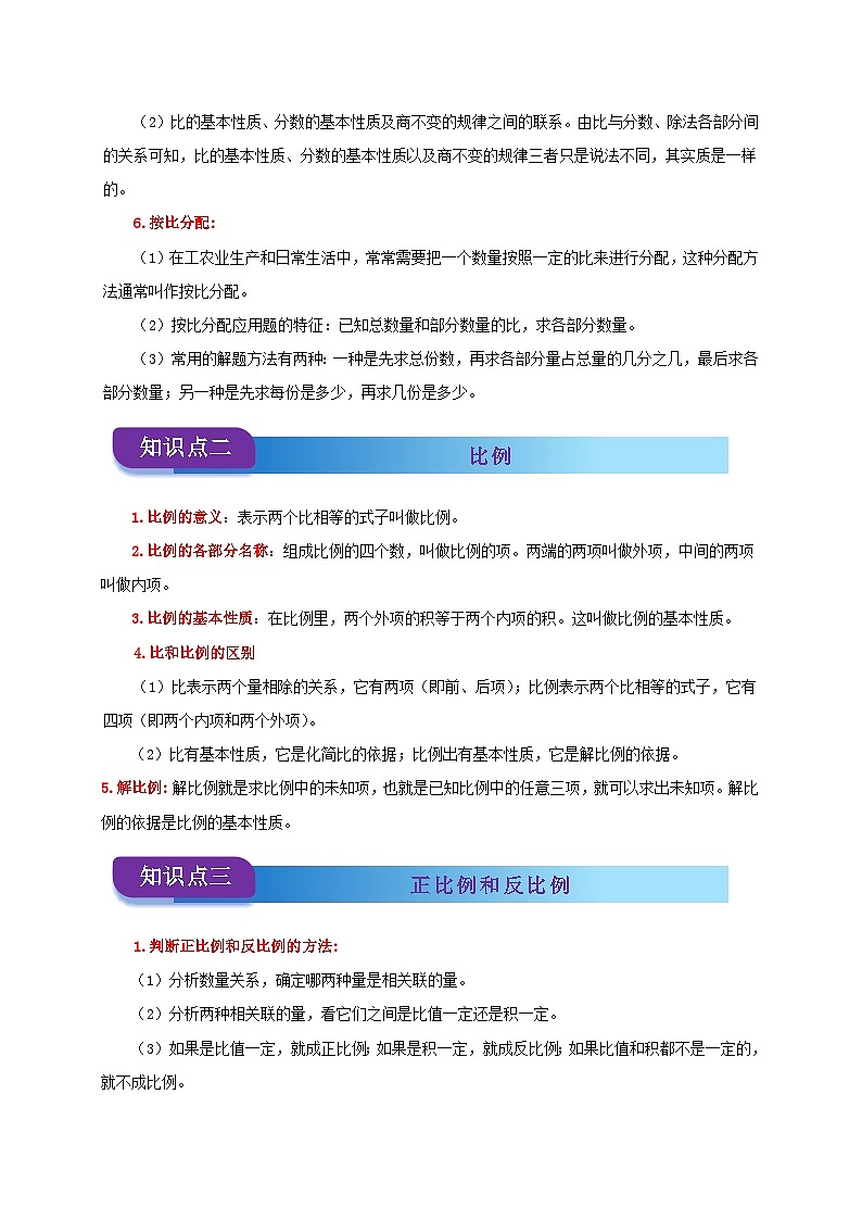
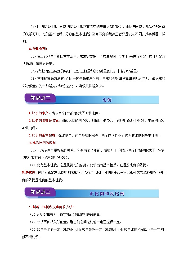
      知识点一

      1.比的意义:两个数相除又叫作两个数的比。
      2.比的各部分名称及比的读法:
      4 : 5=4÷5=0.8
      ↓ ↓ ↓ ↓
      前项 比号 后项 比值
      3.比的基本性质:比的前项和后项同时乘以或除以相同的数(0除外),比值不变。
      4.求比值与化简比
      (1)求比值:前项除以后项所得的商是比的结果,叫比值。
      同类量的比,其比值没有单位名称; 不同类量的比,其比值有单位名称。例如:
      100千米:5时=20千米/时。
      (2)化简比:比的前项和后项都是整数,并且是互质数,这样的比就是最简整数比。
      把两个数的比化成最简整数比的,称为化简比或比的化简。
      5.比与分数、除法的关系
      关系:比与分数相比,比的前项相当于分子,比的后项相当于分母,比值相当于分数值,比号相当于分数线;比与除法比较,比的前项相当于除法中的被除数,比的后项相当于除法中的除数,比值相当于商,比号相当于除号。
      (1)比、分数和除法之间的联系与区别如下表所示:
      (2)比的基本性质、分数的基本性质及商不变的规律之间的联系。由比与分数、除法各部分间的关系可知,比的基本性质、分数的基本性质以及商不变的规律三者只是说法不同,其实质是一样的。
      6.按比分配:
      (1)在工农业生产和日常生活中,常常需要把一个数量按照一定的比来进行分配,这种分配方法通常叫作按比分配。
      (2)按比分配应用题的特征:已知总数量和部分数量的比,求各部分数量。
      (3)常用的解题方法有两种:一种是先求总份数,再求各部分量占总量的几分之几,最后求各部分数量;另一种是先求每份是多少,再求几份是多少。
      知识点二
      比例
      1.比例的意义:表示两个比相等的式子叫做比例。
      2.比例的各部分名称:组成比例的四个数,叫做比例的项。两端的两项叫做外项,中间的两项叫做内项。
      3.比例的基本性质:在比例里,两个外项的积等于两个内项的积。这叫做比例的基本性质。
      4.比和比例的区别
      (1)比表示两个量相除的关系,它有两项(即前、后项);比例表示两个比相等的式子,它有四项(即两个内项和两个外项)。
      (2)比有基本性质,它是化简比的依据;比例出有基本性质,它是解比例的依据。
      5.解比例: 解比例就是求比例中的未知项,也就是已知比例中的任意三项,就可以求出未知项。解比例的依据是比例的基本性质。
      知识点三
      正比例和反比例
      1.判断正比例和反比例的方法:
      (1)分析数量关系,确定哪两种量是相关联的量。
      (2)分析两种相关联的量,看它们之间是比值一定还是积一定。
      (3)如果是比值一定,就成正比例;如果是积一定,就成反比例;如果比值和积都不是一定的,就不成比例。
      2.正比例图像:正比例图像是一条直线。
      3.用比例的知识解决实际问题
      (1)用比例知识解决的实际问题可分为正比例问题和反比例问题两类。
      (2)应用比例知识解决实际问题的一般方法和步骤: ①判断题中两种相关联的量是成正比例还是成反比例;②设未知量为x;③列出比例,解比例;④检验并作答。
      知识点四
      比例尺
      1.比例尺的意义
      (1)图上距离和实际距离的比,叫做这幅图的比例尺。即, QUOTE 图上距离:实际距离=比例尺或=比例尺 图上距离:实际距离=比例尺或图上距离实际距离=比例尺
      2.比例尺的分类
      (1)数值比例尺:1:200000或 QUOTE 1200000 1200000,比例尺一般写成前项是1或后项是1的形式
      (2)线段比例尺:这种用线段表示的比例尺,叫作线段比例尺。

      3求图上距离或实际距离:
      图上距离=实际距离×比例尺 实际距离=图上距离÷比例尺。
      一、选择题
      1.(2024·四川成都·小升初真题)一个微型零件长4mm,按80∶1的比画在图纸上,在图纸上的长度是( )cm。
      A.0.32B.3.2C.32D.320
      【答案】C
      【分析】根据图上距离=实际距离×比例尺,可以计算出在图纸上的长度是多少毫米,最后把计算结果换算成用厘米作单位的数,即可解决本题。
      【详解】“微型零件长4mm,按80∶1的比画在图纸上”可知:
      图上距离为:4×=4×80=320(mm)
      320mm=32cm
      故答案为:C
      2.(2024·福建莆田·小升初真题)某张地图上的线段比例尺是,把它改写成数值比例尺是( )。
      A.1∶45B.1∶45000C.1∶4500000D.4500000∶1
      【答案】C
      【分析】从线段比例尺可知,图上1厘米的距离相当于实际距离45千米,1千米=100000厘米,则45千米=4500000厘米。即把它改写成数值比例尺是1厘米∶45千米=1厘米∶4500000厘米=1∶4500000,据此解答。
      【详解】1厘米∶45千米
      =1厘米∶4500000厘米
      =1∶4500000
      把它改写成数值比例尺是1∶4500000。
      故答案为:C
      3.(2024·四川绵阳·小升初真题)教室里的面积一定,教室里的人数和人均占地的面积( )。
      A.成反比例B.成正比例C.不成比例D.无法确定
      【答案】A
      【分析】判断两个相关联的量之间成什么比例,就看这两个量是对应的比值一定,还是对应的乘积一定;如果是比值一定,就成正比例;如果是乘积一定,则成反比例。据此解答。
      【详解】因为人数×人均占地的面积=教室面积(一定),所以教室里的人数和人均占地的面积成反比例。
      教室里的面积一定,教室里的人数和人均占地的面积成反比例。
      故答案为:A
      4.(2024·四川巴中·小升初真题)在1∶5000的地图上,超市在学校的东偏南40°方向,距离学校3cm,那么学校实际在超市的( )。
      A.北偏西40°方向,距离学校150mB.北偏西50°方向,距离学校3cm
      C.南偏东50°方向,距离学校150mD.西偏北40°方向,距离学校150m
      【答案】D
      【分析】已知在1∶5000的地图上,超市距离学校3cm,根据“实际距离=图上距离÷比例尺”,以及进率“1m=100cm”,求出超市与学校的实际距离;
      超市在学校的东偏南40°方向上,是以学校为观测点;学校在超市的方向是以超市为观测点;观测点不同,方向相反,夹角的度数相同,距离相同;据此得解。
      【详解】3÷
      =3×5000
      =15000(cm)
      15000cm=150m
      那么学校在超市的西偏北40°(或北偏西50°)方向,距离学校150m。
      故答案为:D
      5.(2024·浙江湖州·小升初真题)已知:a÷b=,那么下面说法正确的是( )。
      A.a和b成正比例B.a和b成反比例
      C.3a=4bD.b是a的
      【答案】A
      【分析】A.两种相关联的量,一种量变化,另一种量也随着变化,如果这两种量中相对应的两个数的比值一定(也就是商一定),这两种量成正比例关系。
      B.两种相关联的量,一种量变化,另一种量也随着变化,如果这两种量中相对应的两个数的乘积一定,这两种量成反比例关系。
      C.先根据除法与比的关系,把a÷b=改写成比例式,再根据比例的基本性质把它改写成两数相乘的形式。
      D.根据除法中各部分的关系“除数=被除数÷商”,得出b与a的关系。
      【详解】A.a÷b=,商一定,则a和b成正比例,原选项说法正确;
      B.由上一个选项可知,a和b成正比例,原选项说法错误;
      C.a÷b=,即a∶b=3∶4,根据比例的基本性质可得:4a=3b,原选项说法错误;
      D.a÷b=,则b=a÷=a×=a,即b是a的,原选项说法错误。
      故答案为:A
      6.(2024·四川绵阳·小升初真题)甲、乙两人各走一段路,他们的速度比是,路程比是,那么他们所需时间比是( )。
      A.B.C.D.
      【答案】B
      【分析】已知甲、乙的速度比是3∶4,可以把甲的速度看作3份,则乙的速度看作4份;已知甲、乙的路程比是8∶3,可以把甲的路程看作8份,则乙的路程看作3份;根据“时间=路程÷速度”,分别求出甲、乙各自的时间,再根据比的意义写出两人的时间比,并化简比。
      【详解】甲时间:8÷3=
      乙时间:3÷4=

      =(×12)∶(×12)
      =32∶9
      他们所需时间比是32∶9。
      故答案为:B
      7.(2024·四川绵阳·小升初真题)甲、乙两个圆的直径比是2∶3,那么甲、乙两个圆的面积比是( )。
      A.1∶8B.4∶9C.2∶3D.3.14∶7.065
      【答案】B
      【分析】已知甲、乙两个圆的直径比是2∶3,根据圆的直径d=2r可知,甲、乙两个圆的半径比也是2∶3;可以设甲圆的半径为2,乙圆的半径为3; 根据圆的面积公式S=πr2,分别求出两个圆的面积,再根据比的意义写出两个圆的面积之比,然后化简比即可。
      【详解】设甲圆半径为2,则乙圆半径为3,
      甲圆面积:π×22=4π
      乙圆面积:π×32=9π
      甲圆面积∶乙圆面积=4π∶9π=4∶9
      故答案为:B
      8.(2024·四川绵阳·小升初真题)甲乙两包糖的质量之比是4∶1,从甲包中取出130g放入乙包后,甲乙两包糖的质量之比是7∶5,原来甲包有糖( )g。
      A.520B.460C.360D.480
      【答案】D
      【分析】根据题意,甲乙两包糖的质量之比是4∶1,则甲包糖占两包糖的,从甲包中取出130g放入乙包,甲乙两包糖的质量之比是7∶5,则甲包糖占两包糖的,取出的130g所对应的分率是(-),用130÷130g对应的分率,求出甲乙两包糖共有的质量,再乘,即可求出原来甲包有糖的质量。
      【详解】=;
      130÷(-)×
      =130÷(-)×
      =130÷×
      =130××
      =600×
      =480(g)
      甲乙两包糖的质量之比是4∶1,从甲包中取出130g放入乙包后,甲乙两包糖的质量之比是7∶5,原来甲包有糖480g
      故答案为:D
      9.(2024·四川绵阳·小升初真题)若a∶b=2∶3,b∶c=1∶2,且a+b+c=66,则a=( )。
      A.16B.12C.18D.15
      【答案】B
      【分析】a∶b=2∶3,则a是b的,a=b;b∶c=1∶2,则c是b的2倍,c=2b。
      由a+b+c=66可得:b+b+2b=66,根据等式的性质解出方程,即可求出b的值,再乘求出a的值。
      【详解】通过分析可得:a=b,c=2b。
      由a+b+c=66,得:
      b+b+2b=66
      b=66
      b=66×
      b=18
      a=b
      =×18
      =12
      则a=12。
      故答案为:B
      10.(2024·四川绵阳·小升初真题)甲乙两车分别从A、B两地同时相向而行,已知A、B两地相距300千米且甲比乙快些,4小时后,甲、乙在距离中点30千米处相遇,那么甲、乙两车的速度比是( )。
      A.3∶2B.2∶3C.5∶4D.5∶1
      【答案】A
      【分析】因为甲比乙快些,所以相遇地点距离A地远些。甲乙相向而行相遇地点距离A地是路程的一半加30千米即180千米,距离B地是路程的一半减30千米即120千米。也就是说相遇时,甲行驶了180千米,乙行驶了120千米。根据速度=路程÷时间,求出甲乙的速度再求速度比进行解答。
      【详解】甲的速度:
      (千米)
      乙的速度:
      (千米)
      甲乙的速度比是。
      故答案为:A
      11.(2024·四川绵阳·小升初真题)一盒糖果按3∶2∶4∶1分给甲乙丙丁四个孩子,若乙得12颗,则甲得( )颗。
      A.6B.16C.18D.24
      【答案】C
      【分析】根据比可知,乙的糖果有2份,乙有12颗。将12颗除以2份,求出每份有几颗糖。甲有3份,再将每份的糖果数量乘3,即可求出甲有多少颗。
      【详解】12÷2×3
      =6×3
      =18(颗)
      所以,甲得18颗。
      故答案为:C
      12.(2024·浙江湖州·小升初真题)如图,以BC边为轴旋转一周,空白部分扫过的体积与阴影部分扫过的体积之比是( )。
      A.1∶2B.2∶1C.1∶3D.3∶1
      【答案】B
      【分析】根据题意,以BC边为轴旋转一周,形成的整个立体图形是圆柱,阴影部分形成一个与圆柱等底等高的圆锥;
      根据V柱=Sh,V锥=Sh可知,当圆柱和圆锥等底等高时,圆柱的体积是圆锥体积的3倍,把圆锥的体积看作1份,圆柱的体积看作3份,则空白部分扫过的体积是(3-1)份;
      根据比的意义可得出空白部分扫过的体积与阴影部分扫过的体积之比。
      【详解】(3-1)∶1=2∶1
      空白部分扫过的体积与阴影部分扫过的体积之比是2∶1。
      故答案为:B
      13.(2022·陕西西安·小升初真题)甲圆柱形容器底面半径是乙圆柱形容器底面半径的2倍(容器直立放置)。现以相同的流量同时向这两个容器内注入水,经过一定的时间,甲、乙两个容器内水面的高度的比是?(容器内的水都未加满)( )。
      A.B.C.D.
      【答案】D
      【分析】圆柱的体积公式为:V=πr2h,其中V表示体积,r表示底面半径,h表示高。甲圆柱形容器底面半径是乙圆柱形容器底面半径的2倍,则甲圆柱形容器底面积是乙圆柱形容器底面积的22=4倍,从题目中可知以相同的流量同时向这两个容器内注入水,则说明注入水的体积相同。假设注入水的体积为1,根据体积公式算出甲容器和乙容器的水面高度,再化成比的形式即可。
      【详解】假设注入水的体积为1
      甲容器水面高度=1÷=
      乙容器水面高度=1÷1=1
      甲、乙两个容器内水面的高度比是∶1=1∶4
      故答案为:D
      【点睛】本题考查圆柱体积公式的应用,因为题目中给出注入的水是相同的,所以可以假设水的体积是1,有助于解题。
      14.(2022·陕西西安·小升初真题)有甲、乙两筐苹果,甲筐卖出,乙筐卖出,两筐苹果卖出的质量正好相等,甲、乙两筐苹果原来的质量比是( )。
      A.B.C.D.
      【答案】B
      【分析】根据甲筐苹果重量的和乙筐苹果重量的一样重,得出甲筐苹果的重量乙筐苹果的重量;利用比例的性质:内项积=外项积,即可求出甲、乙两筐苹果的质量之比。
      【详解】甲筐苹果的重量乙筐苹果的重量
      甲筐苹果的重量∶乙筐苹果的重量
      则甲、乙两筐苹果的质量之比是。
      故答案为:B
      15.(2024·陕西西安·小升初真题)下面各比中,可以与24∶18组成比例的是( )。
      A.10∶5B.0.6∶0.4C.∶D.15∶12
      【答案】C
      【分析】表示两个比相等的式子叫做比例。根据比例的意义,分别求出原式和各选项中比的比值,比值相等的能组成比例;反之,比值不相等的,就不能组成比例。
      【详解】24∶18=24÷18=
      A.10∶5=10÷5=2
      2≠,所以10∶5不能与24∶18组成比例;
      B.0.6∶0.4=0.6÷0.4=
      ≠,所以0.6∶0.4不能与24∶18组成比例;
      C.∶=÷=×=
      =,所以∶能与24∶18组成比例;
      D.15∶12=15÷12=
      ≠,所以15∶12不能与24∶18组成比例。
      故答案为:C
      二、填空题
      16.(2024·陕西西安·小升初真题)我国的国土东西间约长5000千米,在比例尺为的地图上,我国的国土东西间约长( )厘米。
      【答案】50
      【分析】根据1千米=100000厘米换算单位后,再依据“实际距离×比例尺=图上距离”,代入数据解答即可。
      【详解】5000千米=500000000厘米
      500000000×=50(厘米)
      所以我国的国土东西间约长50厘米。
      17.(2024·四川宜宾·小升初真题)一个零件实际长4毫米,画在图纸上长8厘米,这个零件图的比例尺是( )。
      【答案】20∶1
      【分析】根据图上距离∶实际距离=比例尺,代入数据列式,然后化简即可。
      【详解】8厘米=80毫米,
      80∶4=20∶1;
      比例尺是20∶1。
      18.(2024·四川宜宾·小升初真题)为了体验半程马拉松,小明一家沿长江骑行步道步行前往南溪,所行的时间和路程如图。
      (1)从图中可以知道小明一家步行的路程和时间成( )比例。
      (2)点A表示小明一家4时走了( )千米。
      【答案】(1)正
      (2)20
      【分析】(1)判断两个相关联的量之间成什么比例,就看这两个量是对应的比值一定,还是对应的乘积一定;如果是比值一定,就成正比例;如果是乘积一定,则成反比例。正比例的图像是一条递增的直线,反比例的图像是一条曲线,且一个量扩大,另一个量缩小;因为路程÷时间=速度(一定),因此从图中可以知道小明一家步行的路程和时间成正比例。
      (2)利用“路程÷时间=速度”,再根据“速度×时间=路程”,据此计算解答。
      【详解】(1)5÷1=5
      10÷2=5
      15÷3=5
      ……
      速度不变,小明一家步行的路程和时间成正比例。
      (2)5÷1×4
      =5×4
      =20(千米)
      答:点A表示小明一家4时走了20千米。
      19.(2024·四川绵阳·小升初真题)村犀路长3.2千米,如果把它画在比例尺为1∶5000的地图上,这条路长是( )厘米。
      【答案】64
      【分析】根据实际距离×比例尺=图上距离,代数据计算即可,单位转化为厘米再计算。
      【详解】3.2千米=320000厘米
      320000×=64(厘米)
      这条路长是64厘米。
      20.(2024·四川巴中·小升初真题)一个零件的长是5mm,在图纸上的长是8cm。这幅图纸的比例尺是( )。
      【答案】16∶1
      【分析】根据比例尺的意义作答,即比例尺是图上距离与实际距离的比。注意统一单位。
      【详解】8cm∶5mm
      =80mm∶5mm
      =80∶5
      =(80÷5)∶(5÷5)
      =16∶1
      这幅图纸的比例尺是16∶1。
      21.(2024·陕西西安·小升初真题)如图,小红家到学校的图上距离是2厘米,实际距离是800米。
      (1)这幅图的比例尺是( )。
      (2)图书馆在小红家( )偏( )40°方向,到小红家的实际距离是( )米。
      【答案】(1)1∶40000/
      (2) 东 北 1200
      【分析】(1)已知小红家到学校的图上距离是2厘米,实际距离是800米,根据“比例尺=图上距离∶实际距离”以及进率“1米=100厘米”,求出这幅图的比例尺。
      (2)以小红家为观测点,以图上的“上北下南,左西右东”为准,根据方向、角度确定图书馆与小红家的位置关系。
      先用直尺量出图书馆到小红家的图上距离,再根据“实际距离=图上距离÷比例尺”以及进率“1米=100厘米”,求出图书馆到小红家的实际距离。
      【详解】(1)(1)2厘米∶800米
      =2厘米∶(800×100)厘米
      =2∶80000
      =(2÷2)∶(80000÷2)
      =1∶40000
      这幅图的比例尺是1∶40000。
      (2)量的图书馆与小红家的图上距离是3厘米,则实际距离是:

      =3×40000
      =120000(厘米)
      120000厘米=1200米
      图书馆在小红家东偏北40°方向,到小红家的实际距离是1200米。
      22.(2024·四川绵阳·小升初真题)一个长方形的周长为60厘米,长与宽的比是3∶2,则面积是( )平方厘米。
      【答案】216
      【分析】根据长方形的周长公式的逆运算,用周长除以2,可得长与宽的和,又可知长是长与宽的和的,宽是长与宽的和的,根据求一个数的几分之几是多少,用乘法计算,可分别求出长与宽,再根据长方形的面积公式,代入数据计算即可得解。
      【详解】(厘米)
      (厘米)
      (厘米)
      (平方厘米)
      一个长方形的周长为60厘米,长与宽的比是3∶2,则面积是216平方厘米。
      23.(2024·四川乐山·小升初真题)一个三角形的三个角的比是2∶5∶11,最大的角是( )°,这是一个( )三角形。
      【答案】 110 钝角
      【分析】已知三角形的内角和是180°,三角形内角度数比是2∶5∶11,则这个三角形中最大的内角占三角形内角和的,根据求一个数的几分之几是多少,用乘法计算,即可求出这个最大内角的度数,再根据三角形按角的分类,确定这个三角形的类型。
      【详解】180°×
      =180°×
      =110°
      90°<110°<180°
      最大的角是110°,这是一个钝角三角形。
      24.(2024·四川绵阳·小升初真题)一个长方形的周长为60厘米,长与宽的比是,则面积是( )平方厘米。
      【答案】216
      【分析】长方形的周长=(长+宽)×2,则周长为60厘米的长方形的长+宽=60÷2=30(厘米)。长与宽的比是,则长占长、宽之和的,宽占长、宽之和的,那么用30分别乘这两个分数,即可求出长方形的长和宽。最后根据长方形的面积=长×宽,代入数据计算即可。
      【详解】60÷2=30(厘米)
      长:30×
      =30×
      =18(厘米)
      宽:30×
      =30×
      =12(厘米)
      面积:18×12=216(平方厘米)
      则面积是216平方厘米。
      25.(2024·四川绵阳·小升初真题)把8克糖放入42克水中,糖和糖水质量的最简整数比是( ),糖水的含糖率是( )%,按这样的比例要配制400克糖水,需要糖( )克。
      【答案】 4∶25 16 64
      【分析】用糖的质量比上糖加水的质量,再根据比的基本性质:“比的前项和后项同时乘或除以相同的数(0除外),比值不变”化成最简整数比;根据:“含糖率=糖的质量÷糖水的质量×100%”,代入数据求出含糖率;根据糖的质量=糖水的质量×含糖率,用400乘含糖率解答。
      【详解】8∶(8+42)
      =8∶50
      =(8÷2)∶(50÷2)
      =4∶25
      ×100%
      =×100%
      =0.16×100%
      =16%
      400×16%=64(克)
      所以糖和糖水质量的最简整数比是4∶25,糖水的含糖率是16%,按这样的比例要配制400克糖水,需要糖64克。
      26.(2024·四川绵阳·小升初真题)有一批零件,原计划按8∶5分配给师徒两人加工,实际师傅加工了1600个,超过分配任务的25%,徒弟因有事只完成分配任务的60%,则徒弟有实际加工零件( )个。
      【答案】480
      【分析】已知实际师傅加工了1600个,超过分配任务的25%,把师傅计划加工零件的个数看作单位“1”,则师傅实际加工零件的个数是他计划的(1+25%),单位“1”未知,用师傅实际加工零件的个数除以(1+25%),求出师傅计划加工零件的个数;
      已知原计划按8∶5分配给师徒两人加工,即师傅计划加工零件的个数占8份,徒弟计划加工零件的个数占5份,用师傅计划加工零件的个数除以8,求出一份数,再用一份数乘5,即是徒弟计划加工零件的个数;
      已知徒弟因有事只完成分配任务的60%,把徒弟计划加工零件的个数看作单位“1”,则徒弟实际加工零件的个数是他计划的60%,单位“1”已知,用徒弟计划加工零件的个数乘60%,求出徒弟实际加工零件的个数。
      【详解】师傅计划加工:
      1600÷(1+25%)
      =1600÷(1+0.25)
      =1600÷1.25
      =1280(个)
      徒弟计划加工:
      1280÷8×5
      =160×5
      =800(个)
      徒弟实际加工:
      800×60%
      =800×0.6
      =480(个)
      徒弟实际加工零件480个。
      27.(2024·四川绵阳·小升初真题)甲行走的速度相当于乙的倍,两人分别从A、B两地同时出发,如果相向而行1小时相遇,那么同向而行(乙在前,甲在后),( )小时甲追上乙。
      【答案】5
      【分析】根据题意,甲行走的速度相当于乙的倍,即甲行走的速度∶乙行走的速度=3∶2,可以把甲行走的速度看作3份,乙行走的速度看作2份;
      甲、乙两人从A、B两地同时出发,如果相向而行1小时相遇,根据速度和×相遇时间=路程,求出A、B两地的距离;
      如果甲、乙两人同向而行(乙在前,甲在后),根据路程÷速度差=追及时间,据此求出几小时甲追上乙。
      【详解】甲行走的速度∶乙行走的速度=3∶2
      A、B两地的距离:
      (3+2)×1
      =5×1
      =5(份)
      同向而行,追及时间:
      5÷(3-2)
      =5÷1
      =5(小时)
      5小时甲追上乙。
      28.(2024·四川巴中·小升初真题)一个长方体所有棱长的和是96厘米,它的长宽高的比是5∶4∶3。它的表面积( )平方厘米,体积是( )立方厘米。
      【答案】 376 480
      【分析】长方体的棱长总和=(长+宽+高)×4,已知棱长总和是96厘米,所以长+宽+高=96÷4=24(厘米)。因为长宽高的比是5∶4∶3,所以总份数是5+4+3=12(份)。长占5份,长=24×=10(厘米);宽占4份,宽=24×=8(厘米);高占3份,高=24×=6(厘米);
      表面积=(长×宽+长×高+宽×高)×2=(10×8+10×6+8×6)×2;
      体积=长×宽×高=10×8×6;
      【详解】96÷4=24(厘米)
      5+4+3=12(厘米)
      长:(厘米)
      宽:(厘米)
      高:(厘米)
      表面积为:
      (10×8+10×6+8×6)×2
      =(80+60+48)×2
      =(140+48)×2
      =188×2
      =376(平方厘米)
      体积为:
      10×8×6
      =80×6
      =480(立方厘米)
      它的表面积376平方厘米,体积是480立方厘米。
      29.(2024·四川乐山·小升初真题)( )∶12=3÷( )=75%==( )(填小数)。
      【答案】9;4;20;0.75
      【分析】分数的分子相当于被除数、比的前项,分母相当于除数、比的后项,比的前项和后项,同时乘或除以相同的数(0除外),比值不变。据此先将百分数化成分数,根据分数与除法和比的关系,以及它们通用的基本性质进行填空。百分数化小数,去掉百分号,小数点向左移动两位即可。
      【详解】75%==3÷4;12÷4×3=9;15÷3×4=20;75%=0.75
      9∶12=3÷4=75%==0.75
      30.(2024·浙江湖州·小升初真题)1.5∶化成最简整数比是( ),比值是( )。
      【答案】 2∶1 2
      【分析】化简比根据比的基本性质,即比的前项和后项,同时乘或除以一个相同的数(0除外),比值不变;求比值直接用最简比的前项除以后项即得比值。化简比的结果是一个比,求比值的结果是一个数。
      【详解】1.5∶=(1.5×4)∶(×4)=6∶3=(6÷3)∶(3÷3)=2∶1=2÷1=2
      1.5∶化成最简整数比是2∶1,比值是2。
      三、判断题
      31.(2024·四川乐山·小升初真题)长方体的体积一定,它的底面积和高成反比例。( )
      【答案】√
      【分析】两种相关联的量,一种量变化另一种量随着变化,无论怎么变,如果x÷y=k(一定),x和y成正比例关系;如果xy=k(一定),x和y成反比例关系,据此分析。
      【详解】长方体底面积×高=体积,长方体的体积一定,它的底面积和高成反比例,说法正确。
      故答案为:√
      32.(2024·四川巴中·小升初真题)圆的面积与半径成正比例关系。( )
      【答案】×
      【分析】两种相关联的量,一种量变化,另一种量也随着变化,如果这两种量中相对应的两个数的比值一定(也就是商一定),这两种量成正比例关系。
      【详解】由圆的面积S=πr2,可得S∶r=πr(不一定),比值不一定,则圆的面积与半径不成比例。
      原题说法错误。
      故答案为:×
      33.(2024·四川乐山·小升初真题)AB两地实际距离为80km,在图上标出AB的距离为8cm,这幅图的比例尺是1∶10。( )
      【答案】×
      【分析】先统一单位,80km=8000000cm,再根据“图上距离:实际距离=比例尺”求出图上距离与实际距离的比即可判断。
      【详解】8cm∶80km
      =8cm∶8000000cm
      =8∶8000000
      =1∶1000000
      这幅图的比例尺是1∶1000000,原题说法错误。
      故答案为:×。
      34.(2024·陕西西安·小升初真题)若a、b是两个相关联的量(a、b均不为0),且ab-9=9,那么a和b成反比例。( )
      【答案】√
      【分析】判断两种相关联的量之间成什么比例,就看这两个量是对应的比值(商)一定,还是对应的乘积一定;如果是比值(商)一定,这两种相关联的量成正比例;如果是乘积一定,这两种相关联的量成反比例。
      【详解】ab-9=9
      ab=9+9
      ab=18(一定)
      乘积一定,则a和b成反比例。
      原题说法正确。
      故答案为:√
      35.(2022·河南三门峡·小升初真题)如果张明与李红体重的比是8∶7,那么李红就比张明轻。( )
      【答案】√
      【分析】根据比的意义,如果张明与李红体重的比是8∶7,那么李红就比张明轻。据此判断即可。
      【详解】如果张明与李红体重的比是8∶7,那么李红就比张明轻。此说法正确。
      故答案为:√。
      【点睛】此题考查的目的是理解掌握比的意义及应用。
      36.(2022·广东惠州·小升初真题)走同一段路,甲需小时,乙需小时。则甲乙的速度比是。( )
      【答案】×
      【分析】把这段路的长度看作单位“1”,根据路程÷时间=速度,分别求出甲、乙的速度,进而求出甲乙的速度比。
      【详解】(1÷)∶(1÷)
      =(1×4)∶(1×5)
      =4∶5
      则甲乙的速度比是4∶5。原题干说法错误。
      故答案为:×
      【点睛】本题考查比的意义,明确路程、时间和速度之间的关系是解题的关键。
      37.(2024·四川绵阳·小升初真题)一项工作,乙独做需要3小时,甲独做需要5小时,甲、乙工作效率的比是5∶3。( )
      【答案】×
      【分析】把这项工作的工作总量看作单位“1”,根据“工作效率=工作总量÷工作时间”,分别求出甲、乙各自的工作效率,再根据比的意义写出两人的工作效率之比,并化简比。
      【详解】甲的工作效率:1÷5=
      乙的工作效率:1÷3=
      甲、乙工作效率的比:

      =(×15)∶(×15)
      =3∶5
      甲、乙工作效率的比是3∶5。
      原题说法错误。
      故答案为:×
      38.(2024·四川巴中·小升初真题)甲数是乙数的24倍,乙数是丙数的,那么甲数是丙数的8倍。( )
      【答案】√
      【分析】已知甲数是乙数的24倍,则甲数与乙数的比是24∶1,又知乙数是丙数的,则乙数与丙数的比是1∶3,即甲数∶乙数∶丙数=24∶1∶3,那么甲数与丙数的比是24∶3,据此再求甲数是丙数的几倍即可。
      【详解】甲数是乙数的24倍,则甲数与乙数的比是24∶1
      乙数是丙数的,则乙数与丙数的比是1∶3
      甲数∶乙数∶丙数=24∶1∶3,那么甲数与丙数的比是24∶3
      甲数是丙数的8倍,原题说法正确。
      故答案为:√
      39.(2024·四川乐山·小升初真题)走同一段路程,小红要用7分钟,小明要用5分钟,小红与小明的速度比是5∶7。( )
      【答案】√
      【分析】把这段路程看作单位“1”,根据“速度=路程÷时间”,分别求出小红、小明的速度,再根据比的意义写出小红与小明的速度比,并化简比。
      【详解】小红的速度:1÷7=
      小明的速度:1÷5=

      =(×35)∶(×35)
      =5∶7
      小红与小明的速度比是5∶7。
      原题说法正确。
      故答案为:√
      40.(2024·陕西西安·小升初真题)一个圆柱体和一个圆锥体底面积相等,体积的比是6∶1,已知圆柱的高是54分米,则圆锥的高是27分米。( )
      【答案】√
      【分析】假设圆柱和圆锥的底面积为S平方分米,已知圆柱的高是54分米,圆锥的高是27分米,根据圆柱体积=底面积×高,圆锥体积=底面积×高÷3,分别用字母表示出圆柱和圆锥的体积,两数相除又叫两个数的比,根据比的意义,写出圆柱和圆锥的体积比,化简是6∶1即可。
      【详解】假设圆柱和圆锥的底面积为S平方分米。
      54S∶(27S÷3)=54S∶9S=(54S÷9S)∶(9S÷9S)=6∶1
      原题说法正确。
      故答案为:√
      四、计算题
      41.(2024·福建莆田·小升初真题)解方程。
      1.3x-0.4×3=1.4 16∶2.4= 1.25∶0.25=x∶32
      【答案】x=2;x=20;x=160
      【分析】(1)先计算等式左边的的积,根据等式的基本性质1:等式的左右两边同时加上(或减去)同一个数,等式仍然成立。等式两边同时减去的积,再根据等式的基本性质2:等式的左右两边同时乘(或除以)同一个不为0的数,等式仍然成立,等式两边同时除以1.3,计算即可得解;
      (2)根据比例的基本性质:两内项之积等于两外项之积。把等式转换为一般方程,再根据等式的基本性质2:等式的左右两边同时乘(或除以)同一个不为0的数,等式仍然成立,等式两边同时除以2.4,计算即可得解;
      (3)根据比例的基本性质:两内项之积等于两外项之积。把等式转换为一般方程,再根据等式的基本性质2:等式的左右两边同时乘(或除以)同一个不为0的数,等式仍然成立,等式两边同时除以0.25,计算即可得解;
      【详解】1.3x-0.4×3=1.4
      解:1.3x-1.2=1.4
      1.3x=1.4+1.2
      1.3x=2.6
      x=2.6÷1.3
      x=2
      16∶2.4=
      解:2.4x=16×3
      2.4x=48
      x=48÷2.4
      x=20
      1.25∶0.25=x∶32
      解:0.25x=1.25×32
      0.25x=40
      x=40÷0.25
      x=160
      42.(2024·四川成都·小升初真题)解方程。

      【答案】;;
      【分析】(1)根据等式的性质2,方程两边同时乘,即可求解;
      (2)根据等式性质1,方程两边同时加上,再同时减去,最后根据等式性质2,方程两边同时除以25%,即可求解;
      (3)根据比例的基本性质,原式变为,再根据等式性质2,方程两边同时除以,即可求解;
      【详解】
      解:
      (2)
      解:
      (3)
      解:
      43.(2024·四川乐山·小升初真题)求x的值。
      x= x÷=
      0.5∶x=∶ 8(x-2)=2(x+7)
      【答案】x=;x=
      x=;x=5
      【分析】x=,根据等式的性质2,两边同时÷即可;
      x÷=,根据等式的性质2,两边同时×即可;
      0.5∶x=∶,根据比例的基本性质,先写成x=0.5×的形式,两边同时÷即可;
      8(x-2)=2(x+7),根据乘法分配律,将方程写成8x-16=2x+14,两边同时-2x+16,再同时÷6即可。
      【详解】x=
      解:x÷=÷
      x=×
      x=
      x÷=
      解:x÷×=×
      x=
      0.5∶x=∶
      解:x=0.5×
      x=0.3
      x÷=0.3÷
      x=÷
      x=×
      x=
      8(x-2)=2(x+7)
      解:8x-16=2x+14
      8x-16-2x+16=2x+14-2x+16
      6x=30
      6x÷6=30÷6
      x=5
      44.(2024·四川宜宾·小升初真题)解方程。
      x÷15=1.5 x∶=21∶
      x+x= x-5.2=1.8
      【答案】x=22.5;x=12;
      x=;x=21
      【分析】x÷15=1.5,根据等式的性质2,将方程两边同时乘15即可求解;
      x∶=21∶,根据比例的基本性质,将方程变为x=21×,再计算出右边的结果,最后根据等式的性质2,将方程左右两边同时除以即可;
      x+x=,先将左边合并为x,再根据等式的性质2,将方程左右两边同时除以即可;
      x-5.2=1.8,根据等式的性质1和2,将方程左右两边同时加上5.2,再同时除以即可。
      【详解】x÷15=1.5
      解:x=1.5×15
      x=22.5
      x∶=21∶
      解:x=21×
      x=
      x=÷
      x=×
      x=12
      x+x=
      解:x=
      x=÷
      x=×
      x=
      x-5.2=1.8
      解:x=1.8+5.2
      x=7
      x=7÷
      x=7×3
      x=21
      45.(2024·四川绵阳·小升初真题)解方程或比例。

      【答案】;
      【分析】(1)根据比例的基本性质,将原式变成,再根据等式的性质2,方程两边同时除以,即可求解。
      (2)先计算0.8×1.5=1.2,再根据等式的性质1,方程两边同时减去, 最后根据等式的性质2,方程两边同时除以6,即可求解。
      【详解】
      解:
      解:
      46.(2024·四川绵阳·小升初真题)解方程或比例。

      【答案】x=2;x=
      【分析】(1)把百分数化成小数,先化简方程,再根据等式的性质,方程两边同时除以0.2求解;
      (2)根据比例的基本性质,原式化成x=,再根据等式的性质,方程两边同时除以求解;
      【详解】
      解:
      0.2x=0.4
      0.2x÷0.2=0.4÷0.2
      x=2
      解: x=
      x=
      x=
      47.(2024·四川巴中·小升初真题)解方程或解比例。

      【答案】x=20;x=8
      【分析】(1)在方程中,首先将百分数60%化为分数,则方程变为。然后将化为,化为,得到x+x,即x=22。两边同时÷,可求出x的值。
      (2)在比例式中,根据比例的性质“两内项之积等于两外项之积”,可以得到7x=1.75×32,计算1.75×32,然后两边同时÷7,最后计算出x的值。
      【详解】
      解:
      1.1x=22
      1.1x÷1.1=22÷1.1
      x=20
      1.75∶
      解:7x=1.75×32
      7x=56
      7x÷7=56÷7
      x=8
      48.(2024·四川乐山·小升初真题)求未知数。
      x-x=45 ∶x=0.6∶
      【答案】x=144;x=0.5
      【分析】x-x=45,先将左边合并成x,根据等式的性质2,两边同时÷即可;
      ∶x=0.6∶,根据比例的基本性质,先写成0.6x=×的形式,两边同时÷0.6即可。
      【详解】x-x=45
      解:x=45
      x÷=45÷
      x=45×
      x=144
      ∶x=0.6∶
      解:0.6x=×
      0.6x=0.3
      0.6x÷0.6=0.3÷0.6
      x=0.5
      49.(2024·浙江湖州·小升初真题)解方程。
      3.2x-4×3=52
      【答案】x=32;x=6;x=20
      【分析】(1)根据等式的性质1,方程两边同时减去2,再根据等式的性质2,两边再同时乘4;
      (2)根据比例的基本性质,先把比例化为方程,根据等式的性质2,两边再同时乘2;
      (3)先计算出4×3=12,根据等式的性质1,两边同时加上12,再根据等式的性质2,最后两边再同时除以3.2。
      【详解】(1)
      解:2+x-2=10-2
      x=8
      4×x=8×4
      x=32
      (2)
      解:0.5x=
      0.5x=3
      2×0.5x=3×2
      x=6
      (3)3.2x-4×3=52
      解:3.2x-12=52
      3.2x-12+12=52+12
      3.2x=64
      3.2x÷3.2=64÷3.2
      x=20
      50.(2024·陕西西安·小升初真题)解方程。
      2.5x÷3=1.9 ∶2
      【答案】x=2.28;x=0.15;x=
      【分析】(1)先在等式的左右两边同时乘3,再同时除以2.5即可;
      (2)先将方程转换成比例,利用比例内项的乘积等于外项的乘积将比例转换成方程,再在等式的左右两边同时除以8即可;
      (3)利用比例内项的乘积等于外项的乘积将比例转换成方程,再在等式的左右两边同时除以即可。
      【详解】2.5x÷3=1.9
      解:2.5x÷3×3=1.9×3
      2.5x=5.7
      2.5x÷2.5=5.7÷2.5
      x=2.28
      解:x∶0.4=3∶8
      8x=0.4×3
      8x÷8=1.2÷8
      x=0.15
      ∶2
      解:x=×2
      x÷=÷
      x=×
      x=
      51.(2022·四川绵阳·小升初真题)化简比,并求比值。
      (1) (2) (3)
      【答案】(1);;(2);;(3);
      【分析】根据比的性质:比的前项和比的后项同时乘或者除以同一个数(0除外),比值不变,据此即可化简;之后用比的前项除以比的后项得到的结果即时比值。化简比的时候注意,如果比的前项和后项单位不同,要先化为相同的单位再计算。
      【详解】(1)
      比值为.
      (2)
      比值为.
      (3)
      比值为.
      52.(2024·陕西西安·小升初真题)先化简下面各比,再求出比值。
      4∶ 68%∶1 时∶20分
      【答案】10∶1;10;17∶25;;9∶4;
      【分析】根据比的基本性质,即比的前项和后项同时乘或除以一个相同的数(0除外)比值不变,进而把比化成最简比;用比的前项除以后项,所得的商即为比值。有单位的要先统一单位名称,再计算。
      【详解】4∶
      =(4×5÷2)∶(×5÷2)
      =10∶1
      10∶1
      =10÷1
      =10
      68%∶1
      =(68%×100÷4)∶(1×100÷4)
      =17∶25
      17∶25
      =17÷25

      时∶20分
      =45分∶20分
      =(45÷5)∶(20÷5)
      =9∶4
      9∶4
      =9÷4

      五、解答题
      53.(2024·四川乐山·小升初真题)修一条6400米的公路修了20天后还剩下4800米,照这样计算,剩下的路还要修多少天?
      【答案】60天
      【分析】修路的长度∶修的天数=每天修路的长度(一定),可知修路的长度和修的天数成正比例关系。据此列出正比例方程,并求解。
      【详解】解:设剩下的路还要修x天。
      (6400-4800)∶20=4800∶x
      (6400-4800)x=20×4800
      1600x=20×4800
      1600x=96000
      1600x1600=960001600
      x=60
      答:剩下的路还要修60天。
      54.(2024·四川巴中·小升初真题)兰兰家距离外婆家460千米,汽车每100千米耗油8升,按这个耗油量,出发时加满40升汽油,能到外婆家吗?(用比例知识解答)
      【答案】能到。
      【分析】耗油量∶汽车行驶的路程=汽车每行驶1千米的耗油量(一定),因为耗油量和汽车行驶的路程的比值是一个定值,所以耗油量和汽车行驶的路程成正比例关系。设460千米耗油x升,根据这个列比例解答。
      【详解】解:设460千米耗油x升。
      100x=8×460
      100x=3680
      100x÷100=3680÷100
      x=36.8
      40>36.8
      答:能到达外婆家。
      55.(2024·四川宜宾·小升初真题)学校举行运动会,需要按2∶3∶4的比例从三、四、五年级学生中选出468人参加开幕式表演。三、四、五年级各需选出多少人?
      【答案】104人;156人;208人
      【分析】将选出的总人数468人看作单位“1”,三年级选出的人数占选出总人数的,四年级选出的人数占选出总人数的,五年级选出的人数占选出总人数的;根据求一个数的几分之几是多少,用乘法计算,分别用选出总人数乘各年级的对应分率,即可求出各需选出的人数。据此解答。
      【详解】468×
      =468×
      =104(人)
      468×
      =468×
      =156(人)
      468×
      =468×
      =208(人)
      答:三年级需选出104人,四年级需选出156人,五年级需选出208人。
      56.(2024·四川绵阳·小升初真题)一个长方体的模型,所有棱长的和是72分米,长、宽、高的比是,这个长方体模型的体积是多少立方分米?
      【答案】192立方分米
      【分析】根据长方体的棱长总和=(长+宽+高)×4的逆运算,用72除以4可得长、宽、高的和,又知长、宽、高的比是4∶3∶2,则可知长是长、宽、高的和的,宽是长、宽、高的和的,高是长、宽、高的和的,根据求一个数的几分之几是多少,用乘法计算,求出长、宽、高,再代入长方体的体积公式计算即可得解。
      【详解】72÷4=18(分米)
      (分米)
      (分米)
      (分米)
      8×6×4=192(立方分米)
      答:这个长方体模型的体积是192立方分米。
      57.(2024·四川巴中·小升初真题)工程队抢修一条长200米的公路,预计3天修完,第一天修了56米,第二天修的长度和第三天的比是4∶5,第二天修了多少米?
      【答案】64米
      【分析】用公路的全长减去第一天修的米数,求出剩下的米数,也就是第二天、第三天修的米数和,再根据按比例分配的方法,用第二天、第三天修的米数和除以第二天、第三天的份数和,求出1份是多少,再乘第二天修的份数即可解答。
      【详解】200-56=144(米)
      144÷(4+5)×4
      =144÷9×4
      =16×4
      =64(米)
      答:第二天修了64米。
      58.(2024·陕西西安·小升初真题)把一块长与宽的比为5∶3的长方形土地,用1∶500的比例尺在画图纸上,得到的长方形的周长是32厘米,这块长方形土地的实际面积是多少平方米?
      【答案】1500平方米
      【分析】已知图上长方形的周长是32厘米,根据长方形的周长=(长+宽)×2可知,长方形的长、宽之和=周长÷2;已知长与宽的比为5∶3,那么长、宽分别占长、宽之和的、,根据求一个数的几分之几是多少,用乘法求出长、宽的图上尺寸;
      已知图纸的比例尺是1∶500,根据“实际距离=图上距离÷比例尺”,以及进率“1米=100厘米”,求出长、宽的实际尺寸;
      最后根据长方形的面积=长×宽,求出这个长方形土地的实际面积。
      【详解】长、宽之和:32÷2=16(厘米)
      图上的长:
      16×
      =16×
      =10(厘米)
      图上的宽:
      16×
      =16×
      =6(厘米)
      实际的长:
      10÷
      =10×500
      =5000(厘米)
      5000厘米=50米
      实际的宽:

      =6×500
      =3000(厘米)
      3000厘米=30米
      实际面积:50×30=1500(平方米)
      答:这块地的实际面积是1500平方米。
      59.(2024·陕西西安·小升初真题)据《考工记》记载,制作青铜鼎使用的青铜中含锡与铜两种成分,且锡与铜的质量比为1∶6,一个重4200克的青铜鼎中含锡多少克?
      【答案】600克
      【分析】以青铜鼎的质量为单位“1”,已知青铜鼎重4200克,锡与铜的质量比为1∶6,则锡占青铜鼎质量的,根据求一个数的几分之几是多少,用乘法计算,用青铜鼎质量×,即可求出锡的质量。
      【详解】4200×
      =4200×
      =600(克)
      答:一个重4200克的青铜鼎中含锡600克。
      60.(2024·陕西西安·小升初真题)据《考工记》记载,制作青铜鼎使用的青铜中含锡与铜两种成份,且锡与铜的质量比为1∶6,一个重4200克的青铜鼎中含锡多少克?
      【答案】600克
      【分析】锡与铜的质量比为1∶6,则锡的质量占青铜质量的,已知青铜鼎的质量是4200克,根据“求一个数的几分之几是多少,用乘法计算”,用4200乘即可求出锡的质量。
      【详解】4200×
      =4200×
      =600(克)
      答:一个重4200克的青铜鼎中含锡600克。
      61.(2024·四川绵阳·小升初真题)甲、乙两车都从A地出发经过B地驶往C地,A、B两地的距离等于B、C两地的距离,乙车的速度是甲车速度的80%,已知乙车比甲车早出发11分钟,但在B地停留7分钟,甲车则不停地驶往C地,最后乙车比甲车迟到4分钟到C地。那么乙车出发后几分钟时,甲车就超过乙车?
      【答案】27分钟
      【分析】乙车的速度是甲车速度的80%,80%=,行的路程相同时,时间的比等于速度的反比,所以乙车的行车时间是甲车的,又行完全程乙车的行车时间比甲车多11-7+4=8(分钟),8分钟对应的是(-1),已知一个数的几分之几是多少,求这个数用除法,据此用8÷(-1)=32(分钟),求出甲车行完全程的时间,再加上8分钟就是乙车行完全程的时间,B地是中点,所以乙车到达B地用40÷2=20(分钟),再加上停留的7分钟是20+7=27(分钟),而甲车到达B地用了11+32÷2=27(分钟),据此解答。
      【详解】11-7+4
      =4+4
      =8(分钟)
      80%=,所以乙车行完全程用的时间是甲车的;
      8÷(-1)
      =8÷
      =8×4
      =32(分钟)
      32+8=40(分钟)
      40÷2+7
      =20+7
      =27(分钟)
      11+32÷2
      =11+16
      =27(分钟)
      27分钟=27分钟
      答:乙车出发后27分钟时,甲车就超过乙车。
      62.(2024·四川绵阳·小升初真题)在比例尺是1∶5000000的地图上,量得甲城与乙城的距离是12厘米。一辆客车和一辆货车同时从甲、乙两城相对开出,4小时后相遇。已知货车的速度和客车速度的比是7∶8,客车每小时行多少千米?
      【答案】80千米
      【分析】先根据“实际距离=图上距离÷比例尺”,求出实际距离;再根据“速度和=路程÷相遇时间”,求出货车和客车速度和,最后以速度和为单位“1”,客车速度占速度和的,用速度和×即可求出客车速度。
      【详解】12÷
      =12×5000000
      =60000000(厘米)
      60000000厘米=600千米
      600÷4×
      =150×
      =80(千米)
      答:客车每小时行80千米。
      63.(2024·陕西西安·小升初真题)刘师傅要加工一批零件,已加工的零件个数与这批零件总个数的比是2∶7,如果再加工55个零件就可以完成这批零件的60%。这批零件一共有多少个?
      【答案】175个
      【分析】设这批零件一共有x个;已加工的零件个数与这批零件总个数的比是2∶7,由此可知,已加工的零件个数占这批零件总个数的,即已加工了x个;如果再加个55个零件就可以完成60%,即已加工的零件个数+55个=这批零件总个数×60%,列方程:x+55=60%x,解方程,即可解答。
      【详解】解:设这批零件一共有x个。
      x+55=60%x
      60%x-x=55
      x-x=55
      x-x=55
      x=55
      x=55÷
      x=55×
      x=175
      答:这批零件一共有175个。
      64.(2024·四川成都·小升初真题)金字塔是埃及的著名建筑,其中以现高136.5米的胡夫金字塔最为著名,第一个精确测得其高度的人是数学家泰勒。原来他就是利用了我们这学期学习的比例知识(如图)。小芳和小丽也准备运用这种方法来测量学校旗杆的高度,小芳先测得小丽身高为1.6米,在阳光下影子长度为2.4米,她立刻去测量学校旗杆的影长,测得旗杆影长为12米,那么这根旗杆的实际高度是多少米?
      【答案】8米
      【分析】根据题意可知,同一时刻,物体的实际高度与影长的比值一定,那么物体的实际高度与影长成正比例关系,据此列出正比例方程,并求解。
      【详解】解:设这根旗杆的实际高度是米。
      1.6∶2.4=∶12
      2.4=1.6×12
      2.4=19.2
      =19.2÷2.4
      =8
      答:这根旗杆的实际高度是8米。
      65.(2023·陕西西安·小升初真题)实验小学组织同学们开展“航天梦”主题绘画比赛。其中四、五、六年级共有180人参加这次绘画比赛,四年级参加的人数占三个年级总人数的,五年级和六年级参赛的人数比是2∶3,六年级参加绘画比赛的有多少人?
      【答案】90人
      【分析】根据题意,将三个年级的总人数看成单位“1”,四年级参加的人数占三个年级总人数的,则五六年级占三个年级总数的(1-),一个数的几分之几是多少用乘法可求出五六年级的总人数。再按比分配,六年级占五六年级总人数的,即乘法得出六年级参加绘画比赛的人数。
      【详解】180×(1-)
      =180×
      =150(人)
      (人)
      答:六年级参加绘画比赛的有90人。
      66.(2024·四川绵阳·小升初真题)一项工程甲乙两队合做10天完成。乙丙两队合做8天完成。现在甲乙丙三队合做1天后,余下的工程乙还要16.5天完成,乙单独做这项工程要几天完成?
      【答案】20天
      【分析】把这项工程看作单位“1”,甲乙两队合做10天完成,根据工作效率=工作总量÷工作时间,用1÷10=,求出甲乙的工作效率和;用1÷8=,求出乙丙的工作效率和;设乙单独做这项工程要x天完成;用1÷x=,求出乙的工作效率;再用甲乙工作效率和-乙的工作效率,求出甲的工作效率,即(-);用乙丙两队的工作效率和-乙的工作效率,求出丙的工作效率,即(-)再把甲的工作效率+乙的工作效率+丙的工作效率,求出甲乙丙的工作效率和,即(-++-),再用甲乙丙的工作效率和×1,求出甲乙丙三队1天的工作量;即(-++-)×1;根据工作总量=工作效率×工作时间;用余下的工程乙需要的天数×乙的工作效率,求出剩下的工作量,即(16.5×);再加上甲乙丙三队1天的工作量=工作总量,列方程:(-++-)×1+16.5×=1,解方程,即可解答。
      【详解】解:设乙单独做这项工程要x天完成。
      (-++-)×1+16.5×=1
      (+-)+=1
      -+=1
      +=1
      =1-

      31x=15.5×40
      31x=620
      x=620÷31
      x=20
      答:乙单独做这项工程要20天完成。
      【点睛】明确工作总量、工作效率、工作时间三者的关系,是解答本题的关键。
      67.(2024·四川绵阳·小升初真题)某人骑自行车从小镇到县城,8点出发,计划9点到,骑了一段路后,自行车出了故障。下车就地修车10分钟,修车地点距中点还差2千米,他为了按时到县城,车速提高了,结果还是比预定时间晚2分钟到达县城,骑车人原来每小时行多少千米?
      【答案】12千米
      【分析】已知车速提高了,把原来的车速看作单位“1”,则提速后的车速是原来的(1+),根据比的意义得出提速后的速度与原来的速度比为(1+)∶1=5∶4;
      把全程看作单位“1”,根据“时间=路程÷速度”,可知提速后的时间为,原来的时间为;根据比的意义得出提速后的时间与原来的时间之比∶=4∶5;
      已知修车耽误了10分钟,只比预定时间晚2分钟到达县城,即实际比原来少用了10-2=8分钟;因为提速后的时间与原来的时间比为4∶5,即提速后的时间占4份,原来的时间占5份,相差(5-4)份;用实际比原来少用的时间8分钟除以少的份数,求出一份数为8分钟,再用一份数乘原来的时间份数,求出行驶到故障点所用的时间为8×5=40分钟;
      原计划行驶全程需9时-8时=1小时,即60分钟,那么行驶到故障点用的时间占全部时间的40÷60=,也就是行驶到故障点的这段路程占全程的;
      已知修车地点距中点即全程的还差2千米,那么2千米占全程的(-),把全程看作单位“1”,单位“1”未知,根据分数除法的意义求出全程;
      再根据“速度=路程÷时间”,用全程除以原来计划的时间,即可求出骑车人原来的速度。
      【详解】提速后的速度与原来的速度比:
      (1+)∶1
      =∶1
      =(×4)∶(1×4)
      =5∶4
      提速后用的时间与原来用的时间之比:
      (1÷5)∶(1÷4)
      =∶
      =(×20)∶(×20)
      =4∶5
      提速前行驶用的时间:
      (10-2)÷(5-4)×5
      =8÷1×5
      =40(分钟)
      行驶到故障点的这段路程占全程的:40÷60=
      全程:
      2÷(-)
      =2÷(-)
      =2÷
      =2×6
      =12(千米)
      原来每小时行:
      12÷(9-8)
      =12÷1
      =12(千米)
      答:骑车人原来每小时行12千米。
      【点睛】算出故障点距离起点的路程占全程的几分之几,再根据分数除法的意义求出全程是解题的关键。
      目 录
      第一部分
      知识结构导图
      第二部分
      专题知识梳理
      第三部分
      真题复习精练
      (选择题、填空题、判断题、计算题、解答题)
      名称

      分数
      除法
      联系
      前项
      分子
      被除法
      :(比号)
      一(分数线)
      ÷(除号)
      后项
      分母
      除数
      比值
      分数值

      区别
      同类量的比表示两个数的倍比关系;不同类量的比表示一个新的量。
      分数是一种数
      除法是一种运算

      相关试卷

      专题05 比和比例-2025学年小升初数学专题复习讲练:

      这是一份专题05 比和比例-2025学年小升初数学专题复习讲练,文件包含2025学年小升初数学复习讲义通用版专题05《比和比例》教师版1docx、2025学年小升初数学复习讲义通用版专题05《比和比例》教师版docx、2025学年小升初数学复习讲义通用版专题05《比和比例》学生版1docx、2025学年小升初数学复习讲义通用版专题05《比和比例》学生版docx等4份试卷配套教学资源,其中试卷共158页, 欢迎下载使用。

      专题05《比和比例》小升初数学专项复习:

      这是一份专题05《比和比例》小升初数学专项复习,共11页。试卷主要包含了单选题,判断题,填空题,计算题,解答题,综合题,应用题等内容,欢迎下载使用。

      2023小升初专题05《比和比例》数学真题汇编专项复习(全国通用附答案):

      这是一份2023小升初专题05《比和比例》数学真题汇编专项复习(全国通用附答案),共8页。试卷主要包含了单选题,判断题,填空题,计算题,解答题,应用题等内容,欢迎下载使用。

      资料下载及使用帮助
      版权申诉
      • 1.电子资料成功下载后不支持退换,如发现资料有内容错误问题请联系客服,如若属实,我们会补偿您的损失
      • 2.压缩包下载后请先用软件解压,再使用对应软件打开;软件版本较低时请及时更新
      • 3.资料下载成功后可在60天以内免费重复下载
      版权申诉
      若您为此资料的原创作者,认为该资料内容侵犯了您的知识产权,请扫码添加我们的相关工作人员,我们尽可能的保护您的合法权益。
      入驻教习网,可获得资源免费推广曝光,还可获得多重现金奖励,申请 精品资源制作, 工作室入驻。
      版权申诉二维码
      欢迎来到教习网
      • 900万优选资源,让备课更轻松
      • 600万优选试题,支持自由组卷
      • 高质量可编辑,日均更新2000+
      • 百万教师选择,专业更值得信赖
      微信扫码注册
      手机号注册
      手机号码

      手机号格式错误

      手机验证码 获取验证码 获取验证码

      手机验证码已经成功发送,5分钟内有效

      设置密码

      6-20个字符,数字、字母或符号

      注册即视为同意教习网「注册协议」「隐私条款」
      QQ注册
      手机号注册
      微信注册

      注册成功

      返回
      顶部
      精选专题 初中月考 教师福利
      添加客服微信 获取1对1服务
      微信扫描添加客服
      Baidu
      map