搜索
      上传资料 赚现金

      数学新人教A版选择性必修第三册6.1 分类加法计数原理与分步乘法计数原理-知识填空与分层检测(解析版+原卷版)

      • 707.84 KB
      • 2025-04-05 00:17:39
      • 109
      • 0
      • 群哥高中数学工作室
      加入资料篮
      立即下载
      压缩包含2份文件 展开
      文件列表(2份) 收起
      原卷
      6.1 分类加法计数原理与分步乘法计数原理(原卷版).docx
      预览
      解析
      6.1 分类加法计数原理与分步乘法计数原理(解析版).docx
      预览
      正在预览:6.1 分类加法计数原理与分步乘法计数原理(原卷版).docx
      6.1 分类加法计数原理与分步乘法计数原理(原卷版)第1页
      1/5
      6.1 分类加法计数原理与分步乘法计数原理(原卷版)第2页
      2/5
      6.1 分类加法计数原理与分步乘法计数原理(解析版)第1页
      1/9
      6.1 分类加法计数原理与分步乘法计数原理(解析版)第2页
      2/9
      6.1 分类加法计数原理与分步乘法计数原理(解析版)第3页
      3/9
      还剩3页未读, 继续阅读

      高中数学人教A版 (2019)选择性必修 第三册分类加法计数原理与分步乘法计数原理达标测试

      展开

      这是一份高中数学人教A版 (2019)选择性必修 第三册分类加法计数原理与分步乘法计数原理达标测试,文件包含61分类加法计数原理与分步乘法计数原理原卷版docx、61分类加法计数原理与分步乘法计数原理解析版docx等2份试卷配套教学资源,其中试卷共14页, 欢迎下载使用。
      1.分类加法计数原理:如果完成一件事有类办法,在第一类办法中有种不同的方法,在第二类办法中有种不同的方法,…,在第类办法中有种不同的方法,每种方法都能独立完成这件事,那么完成这件事共有 种不同的方法.
      分类加法计数原理的特点:分类加法计数原理又称分类计数原理或加法原理,其特点是各类中的每一种方法都可以完成要做的事情,我们可以用第一类有种方法,第二类有种方法,,第n类有种方法,来表示分类加法计数原理,即强调每一类中的任一种方法都可以完成要做的事,因此一共有+++种不同方法可以完成这件事.
      分类的原则:分类计数时,首先要根据问题的特点,确定一个适当的分类标准,然后利用这个分类标准进行分类,分类时要注意两个基本原则:一是完成这件事的任何一种方法必须属于相应的类;二是不同类的任意两种方法必须是不同的方法,只要满足这两个基本原则,就可以确保计数时不重不漏.
      2.分步乘法计数原理:如果完成一件事需要分成个步骤,第一步有种不同的方法,第二步有种不同的方法,…,第步有种不同的方法,每个步骤都完成才算做完这件事,那么完成这件事共有 种不同的方法.
      分步乘法计数原理的特点:分步乘法计数原理的特点是在所有的各步之中,每一步都要使用一种方法才能完成要做的事,可以利用图形来表示分步乘法计数原理,图中的“”强调要依次完成各个步骤才能完成要做的事情,从而共有×××种不同的方法可以完成这件事.
      分步的原则:①明确题目中所指的“完成一件事”是指什么事,怎样才能完成这件事,也就是说,弄清要经过哪几步才能完成这件事;②完成这件事需要分成若干个步骤,只有每个步骤都完成了,才算完成这件事,缺少任何一步,这件事就不可能完成;不能缺少步骤.③根据题意正确分步,要求各步之间必须连续,只有按照这n个步骤逐步去做,才能完成这件事,各个步骤既不能重复也不能遗漏.
      自检自纠:1. 2.
      二、分层小练:
      A.基础训练
      一、单选题(每小题5分,共40分)
      1.教学大楼共有4层,每层有东西两个楼梯,由1层到4层共有( )种走法.
      A.8B.4C.16D.2
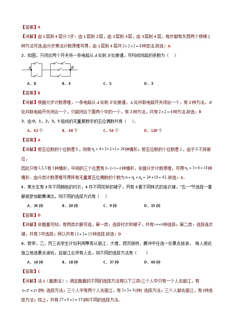
      2.如图,只闭合两个开关将一条电路从A处到B处接通,可构成线路的条数为( )
      A.8B.4C.5D.3
      3.由0,1,2,3,5组成的无重复数字的五位偶数共有( ).
      A.42个B.48个C.54个D.120个
      4.某女生有3件不同颜色的衬衣,4件不同花样的裙子,另有3套不同样式的连衣裙,“五一”节选择一套服装参加歌舞演出,则不同的选择方式有( )
      A.24种B.10种C.9种D.15种
      6.若甲、乙、丙三名学生计划利用寒假从丽江、大理、西双版纳、腾冲中任选一处景点旅游, 每人彼此独立地选景点游玩,且丽江必须有人去,则不同的选择方法有( )
      A.16种B.18种C.37种D.40种
      7.用3种不同颜色给下图所示的五个圆环涂色,要求相交的两个圆环不能涂相同的颜色,共有( )种不同的涂色方案.
      A.243B.32C.48D.1280
      8.若4位同学各自在周六、周日两天中任选一天参加公益活动,则周六、周日都有同学参加公益活动的概率为( )
      A.B.C.D.
      二、多选题(每小题6分,有错选0分,有漏选得部分分,共18分)
      9.设从东、西、南、北四面通往山顶的路分别有2,3,3,4条,现要从一面上山,从剩余三面中的任意一面下山,则下列结论正确的是( )
      A.从东面上山有20种走法B.从西面上山有27种走法
      C.从南面上山有30种走法D.从北面上山有32种走法
      10.高二年级安排甲、乙、丙三位同学到A,B,C,D,E五个社区进行暑期社会实践活动,每位同学只能选择一个社区进行活动,且多个同学可以选择同一个社区进行活动,下列说法正确的有( )
      A.如果社区A必须有同学选择,则不同的安排方法有61种
      B.如果同学甲必须选择社区A,则不同的安排方法有25种
      C.如果三名同学选择的社区各不相同,则不同的安排方法共有60种
      D.如果甲、乙两名同学必须在同一个社区,则不同的安排方法共有20种
      11.如图,用种不同的颜色把图中五块区域涂上颜色,相邻区域不能涂同一颜色,则( )
      A. B.当时,若同色,共有48种涂法
      C.当时,若不同色,共有48种涂法 D.当时,总的涂色方法有420种
      三、填空题(每小题5分,共15分)
      12.在3000和7000间有 个没有重复数字的5的倍数.
      13.在如图①的电路中,只合上一只开关以接通电路,有 种不同的方法;在如图②的电路中,合上两只开关以接通电路,有 种不同的方法.
      14.如图所示的是某城市中M,N两地间整齐的道路网,若规定只能向东或向北两个方向沿图中矩形的边前进,则某人从M地经过A地到N地有 种不同的走法.
      B.提升强化
      一、单选题(每小题5分,共40分)
      1.一个礼堂有4个门,若从任一个门进,从任一个门出,共有不同走法( )
      A.8种B.12种C.16种D.24种
      2.解1道数学题,有三种方法,有3个人只会用第一种方法,有4个人只会用第二种方法,有3个人只会用第三种方法,从这10个人中选1个人能解这道题目,则不同的选法共有( )
      A.10种B.21种C.24种D.36种
      3.现有5位老师,若每人随机进入两间教室中的任意一间听课,则恰好全都进入同一间教室的概率是( )
      A.B.C.D.
      4.甲、乙、丙人站到共有级的台阶上(每级台阶足够长,可站多人),同一级台阶上的人不区分站的位置,则不同的站法种数是( )
      A.B.C.D.
      5.核糖核酸(缩写为RNA),存在于生物细胞以及部分病毒、类病毒中的遗传信息载体,RNA由核糖核苷酸经磷酸二酯键缩合而成长链状分子,长链中每一个位置上都被一种称为碱基的化学成分所占据,RNA的碱基主要有4种,分别用A,C,G,U表示.在一个RNA分子中,各种碱基能够以任意次序出现,假设某一RNA分子由100个碱基组成,则不同的RNA分子的种数为( )
      A.B.C.D.
      6.有5个不同的棱柱、3个不同的棱锥、4个不同的圆台、2个不同的球,若从中任取多面体和旋转体各1个,则不同取法的种数是( ).
      A.14B.23C.48D.120
      7.用红、黄、蓝、白、黑五种颜色在“田”字型的4个小方格内涂色,每格涂一种颜色,相邻两格涂不同的颜色,则不同的涂色方法共有( )
      A.120B.260C.280D.320
      8.对于定义域为的函数,若对任意的,当时都有,则称函数为“增函数”,若函数的定义域,值域为,则函数为“增函数”的有( )种.
      A.4B.5C.6D.7
      二、多选题(每小题6分,有错选0分,有漏选得部分分,共18分)
      9.现有不同的红球4个,黄球5个,绿球6个,则下列说法正确的是( )
      A.从中任选1个球,有15种不同的选法
      B.若每种颜色选出1个球,有120种不同的选法
      C.若要选出不同颜色的2个球,有31种不同的选法
      D.若要不放回地依次选出2个球,有210种不同的选法
      10.已知数字,由它们组成四位数,下列说法正确的有( )
      A.组成可以有重复数字的四位数有个 B.组成无重复数字的四位数有96个
      C.组成无重复数字的四位偶数有66个 D.组成无重复数字的四位奇数有28个
      11.我国古代的《易经》与“二进制”有着一定的联系,该书中有两类最基本的符号:“——”和“— —”,其中“——”在二进制中记作“1”,“— —”在二进制中记作“0”,其转化原理与“逢二进一”的法则相通,如符号“”对应的二进制数转化为十进制数的计算为.若从两类符号中任取2个符号排列,则组成的十进制数可以为( )
      A.1B.2C.4D.6
      三、填空题(每小题5分,共15分)
      12.从1,2,3,4,7,9中任取2个不相同的数,分别作为对数的底数和真数,能得到 个对数值.
      13.现有编号为1,2,3,4的四个人到编号也为1,2,3,4的四个座位上落座,若要求落座时每个人的编号不能与其座位号相同,则不同的坐法共有 种.
      14.如图,有4个编号为1,2,3,4的小三角形,要在每一个小三角形中涂上红、黄、蓝、白、黑五种颜色中的一种,并且相邻的小三角形颜色不同,则不同的涂色方法种数共有 .

      相关试卷 更多

      资料下载及使用帮助
      版权申诉
      • 1.电子资料成功下载后不支持退换,如发现资料有内容错误问题请联系客服,如若属实,我们会补偿您的损失
      • 2.压缩包下载后请先用软件解压,再使用对应软件打开;软件版本较低时请及时更新
      • 3.资料下载成功后可在60天以内免费重复下载
      版权申诉
      若您为此资料的原创作者,认为该资料内容侵犯了您的知识产权,请扫码添加我们的相关工作人员,我们尽可能的保护您的合法权益。
      入驻教习网,可获得资源免费推广曝光,还可获得多重现金奖励,申请 精品资源制作, 工作室入驻。
      版权申诉二维码
      高中数学人教A版 (2019)选择性必修 第三册电子课本

      6.1 分类加法计数原理与分步乘法计数原理

      版本: 人教A版 (2019)

      年级: 选择性必修 第三册

      切换课文
      • 同课精品
      • 所属专辑9份
      • 课件
      • 教案
      • 试卷
      • 学案
      • 更多
      欢迎来到教习网
      • 900万优选资源,让备课更轻松
      • 600万优选试题,支持自由组卷
      • 高质量可编辑,日均更新2000+
      • 百万教师选择,专业更值得信赖
      微信扫码注册
      手机号注册
      手机号码

      手机号格式错误

      手机验证码 获取验证码 获取验证码

      手机验证码已经成功发送,5分钟内有效

      设置密码

      6-20个字符,数字、字母或符号

      注册即视为同意教习网「注册协议」「隐私条款」
      QQ注册
      手机号注册
      微信注册

      注册成功

      返回
      顶部
      学业水平 高考一轮 高考二轮 高考真题 精选专题 初中月考 教师福利
      添加客服微信 获取1对1服务
      微信扫描添加客服
      Baidu
      map