搜索
      上传资料 赚现金

      (模块化思维提升)专题13-数字和问题-小升初数学思维拓展数论问题专项训练(通用版)

      • 832.27 KB
      • 2025-04-02 17:17:09
      • 128
      • 0
      • 教习网7083111
      加入资料篮
      立即下载
      (模块化思维提升)专题13-数字和问题-小升初数学思维拓展数论问题专项训练(通用版)第1页
      高清全屏预览
      1/17
      (模块化思维提升)专题13-数字和问题-小升初数学思维拓展数论问题专项训练(通用版)第2页
      高清全屏预览
      2/17
      (模块化思维提升)专题13-数字和问题-小升初数学思维拓展数论问题专项训练(通用版)第3页
      高清全屏预览
      3/17
      还剩14页未读, 继续阅读

      (模块化思维提升)专题13-数字和问题-小升初数学思维拓展数论问题专项训练(通用版)

      展开

      这是一份(模块化思维提升)专题13-数字和问题-小升初数学思维拓展数论问题专项训练(通用版),共17页。试卷主要包含了解决方法,67,9979等内容,欢迎下载使用。
      (知识梳理+典题精讲+专项训练)
      1、给出一个多位数的各位的数字之和,然后以一定的方式改变数字的位置,再次得到一个数.告诉新得到的数字和原来的数字之差或者之和,求算原来的数字。
      2、解决方法:使用一元一次方程的方法,将整数拆成1,10,100的关于未知数的和.然后进行相减或者相加,即可解出未知数x。
      【典例一】5个连续自然数的和是315,那么紧接在这5个自然数后面的5个连续自然数的和是( )
      A、360 B、340 C、350 D、无法求出
      【分析】根据“5个连续自然数的和是315”,先求出这5个连续自然数,那么紧接在这5个自然数后面的5个连续自然数也就出来了,求和即可.
      【解答】解:5个连续自然数的和是315,那么中间的数是315÷5=63,这5个连续的数是61、62、63、64、65;
      紧接在这5个自然数后面的5个连续自然数分别是66、67、68、69、70,和为:66+67+68+69+70=340.
      故选:B.
      【点评】此题考查学生对连续自然数的求法,对于此类问题一般应先求出中间数.
      【典例二】将100个苹果分给10个小朋友,每个小朋友的苹果个数互不相同.分得苹果个数最多的小朋友,至少得到几个苹果?
      【分析】本题可更理解为把100最多能分解为多少个不同加数的和,就先找到10个小朋友平均每人分几个100÷10=10个,因为10是偶数,所以中间两个是9和11,故100=5+6+7+8+9+11+12+13+14+15,共有10个加数,每个小朋友的苹果个数互不相同,所以分得苹果个数最多的小朋友,至少得到15个苹果.
      【解答】解:100=5+6+7+8+9+11+12+13+14+15,
      因为共有10个不同的加数.
      所以分得苹果个数最多的小朋友,至少得到15个苹果.
      答:分得苹果个数最多的小朋友,至少得到15个苹果.
      【点评】完成本题要注意抓住“苹果个数互不相同”就可以看作是几个不同加数的和,来进行分析解答.
      【典例三】有红、黄、蓝、绿四种颜色的卡片,每种颜色的卡片各有三张.相同颜色的卡片上写相同的自然数,不同颜色的卡片上写不同的自然数.老师把这12张卡片发、、、、、六名同学,每个得到两张颜色不同的卡片.然后老师让学生分别求出各自两张卡片上两个自然数的和,六名同学交上来的答案如表所示:
      老师看完六名同学的答案后说:“只有一名同学的答案错了,但这个同学肯定不是.”那么:
      (1)请你判断哪一个同学的答案是错误的,并求出该同学应得到的正确结果;
      (2)四种颜色卡片上所写各数中最小数是多秒?
      【分析】首先设出4种颜色卡片上数字从小到大分别为、、、,把它们的和分组讨论,每组的和均为,92,125,133,147,158,191这六个数有一个错的,所以其中有两组和相同,找到这两组.然后根据数的奇偶性讨论,从而得出结论.
      【解答】解:(1)设4种颜色卡片上数字为.
      6名同学中恰好有两对同学,每对同学拿的四张卡片颜色各不相同,这样他们所拿卡片的和就相等;而6名同学上交的答案中,只有,所以92,125、158、191这4个答案都正确.错误的一定为133或147.因为这个同学肯定不是,所以只有同学错了,即答案133错了.正确的应该是.
      (2)因为133错了,首先有,,,,
      根据,,得为奇数,所以只能为奇数,得.
      此时,解为,,,.
      综上所述,四种颜色卡片上所写各数中最小数是35.
      【点评】此题属于数字和问题,难度较大,注意分类,防止遗漏.
      一.选择题(共8小题)
      1.一个分母为9的最简分数化成小数后.从小数点后第一位起,连续若干位数的数字之和等于2010,则这样分数的个数有
      A.1个B.3个C.4个D.5个
      2.请你观察一下,能算出这个数的所有数字的和吗?
      123456789123456789123456789123456789123456789123456789.
      A.300B.270C.330
      3.如图是标有数字1、2、3、4、5、6的正方体的三种不同摆法,问:三种摆法朝左的那一面的数字之和是多少?
      A.6B.10C.8D.7
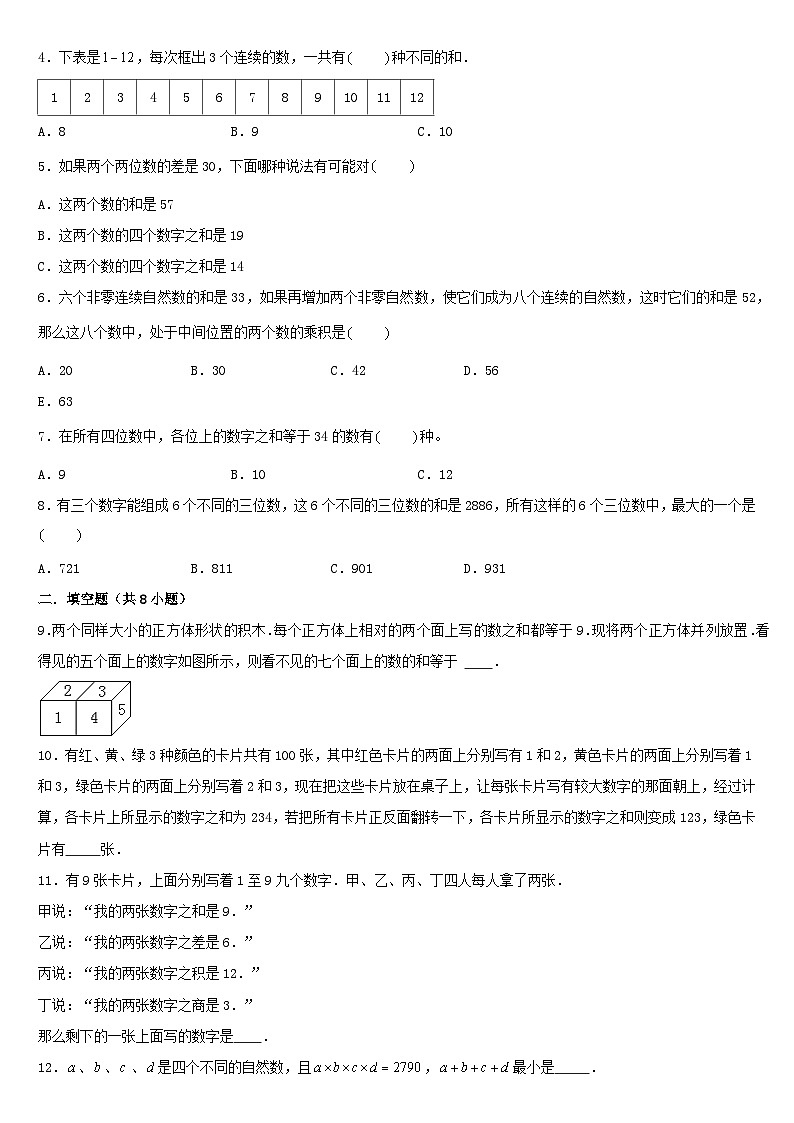
      4.下表是,每次框出3个连续的数,一共有 种不同的和.
      A.8B.9C.10
      5.如果两个两位数的差是30,下面哪种说法有可能对
      A.这两个数的和是57
      B.这两个数的四个数字之和是19
      C.这两个数的四个数字之和是14
      6.六个非零连续自然数的和是33,如果再增加两个非零自然数,使它们成为八个连续的自然数,这时它们的和是52,那么这八个数中,处于中间位置的两个数的乘积是
      A.20B.30C.42D.56
      E.63
      7.在所有四位数中,各位上的数字之和等于34的数有 种。
      A.9B.10C.12
      8.有三个数字能组成6个不同的三位数,这6个不同的三位数的和是2886,所有这样的6个三位数中,最大的一个是
      A.721B.811C.901D.931
      二.填空题(共8小题)
      9.两个同样大小的正方体形状的积木.每个正方体上相对的两个面上写的数之和都等于9.现将两个正方体并列放置.看得见的五个面上的数字如图所示,则看不见的七个面上的数的和等于 .
      10.有红、黄、绿3种颜色的卡片共有100张,其中红色卡片的两面上分别写有1和2,黄色卡片的两面上分别写着1和3,绿色卡片的两面上分别写着2和3,现在把这些卡片放在桌子上,让每张卡片写有较大数字的那面朝上,经过计算,各卡片上所显示的数字之和为234,若把所有卡片正反面翻转一下,各卡片所显示的数字之和则变成123,绿色卡片有 张.
      11.有9张卡片,上面分别写着1至9九个数字.甲、乙、丙、丁四人每人拿了两张.
      甲说:“我的两张数字之和是9.”
      乙说:“我的两张数字之差是6.”
      丙说:“我的两张数字之积是12.”
      丁说:“我的两张数字之商是3.”
      那么剩下的一张上面写的数字是 .
      12.、、、是四个不同的自然数,且,最小是 .
      13.有一组算式:,,,,,,那么和是1997的算式是左起第 个算式,第1999个算式的和是 .
      14.一个三位数,各位数字分别为、、,它们互不相等,且都不为0.用、、排得六个不同的三位数,若这六个三位数之和是2442,则这六个三位数中最大的是 .
      15.2,4,6,8,,98,100,这50个偶数的各个数位上的数字之和是 。
      16.有数组:,1,,,4,,,9,那么第1998组的三个数之和的最后两位数字之和是 。
      三.解答题
      17.四个大小和重量都相同的罐,分别盛着不同重量的牛奶.如果任意把其中两罐牛奶称重,可称出6个分别是13、14、15、16、17、18千克的重量.已知四个空罐的重量总和及净牛奶的重量总和(以千克计算),分别是两个不同的质数,且每个罐内的牛奶重量不少于1千克.问:最轻的两罐内净牛奶共重多少千克?
      18.用这六个数字,组成两个三位数,使它们的和等于999,你能写出几个这样的算式?
      19.,,三个数字能组成6个小同的三位数。这6个三位数相加的和是2442。已知,,三个数字中,最大的数字是最小数字的3倍,这6个三位数中最小的数是多少?
      20.有一个四位数,它与它的逆序四位数和为9999,例如,等,那么这样的四位数一共有多少个?
      21.有、两个整数,的各位数字之和为17,的各位数字之和为11,两数相加时进位两次,那么的各位数字之和是多少?
      22.已知四位数的个位与千位数字之和为10,个位数字既是偶数又是质数,百位数字与十位数字组成的两位数是个质数,又知这个四位数能被36整除,求所有满足条件的四位数中的最大者.
      23.有一类自然数,从第三个数字开始,每个数字都恰好是它前面两个数字之和,如246、156、12358等等,这类数中最大的一个数是多少?
      24.打靶时,小林和小峰各打了三枪,环数为1,2,4,5,7,9环.已知小林的总环数比小峰的总环数多6环.哪几环是小峰打的?
      25.从这九个数字中,每次取两个不同的数字组成一个两位数,而十位与个位上数字的和都必须比10大,这样的两位数一共有几个?
      26.用3个数字组成六个不同的三位数,这六个三位数的和是1554,其中最小的一个三位数是多少?
      27.70个数排成一行,除了两头的两个数以外,每个数的4倍都恰好等于它两边两个数的和,这一行最左边的几个数是这样的:0,1,4,15,56,.问最右边一个数被6除余几?
      28.有三张扑克牌,牌上写有互不相同的数字(即0,1,2,中的三个数字)把三张牌洗好后,分别发给甲、乙、丙三人,每人记下自己牌上的数字,再重新洗牌、发牌、计数,如此反复三次后,三人各自记录的数字和分别是13,15,23.请问这三张牌的数字各是什么?
      29.从1开始的若干个连续奇数:1,3,5,7,从中擦去一个奇数后,剩下的所有奇数之和为2008,擦去的奇数是多少?
      参考答案
      一.选择题(共8小题)
      1.【分析】一个分母为9的最简分数有、、、、、,把这些最简分数化成小数后,看看2010能否被循环数字整除,即可得解.
      【解答】解:
      2010不能被3、7、8整除,所以连续若干位数的数字之和等于2010,则这样分数的个数有3个.
      故选:.
      【点评】明白分母为9的最简分数只有、、、、、,化成小数后,都是循环小数,且每位数字都相同,要使连续若干位数的数字之和等于2010,则2010必须能被这个循环的数字整除.
      2.【分析】通过观察可知上面的数字为从1到9的循环,可以数出共有6个这样的循环,所以先算出1到9数字的和再乘6即可.
      【解答】解:通过观察可知上面的数字为从1到9的循环,可以数出共有6个这样的循环,



      故选:.
      【点评】此题的关键是求出这个数的规律,它是由1到9的循环组成的,然后再数出共有几个这样的循环即可.
      3.【分析】3的对面不可能是1、2、4、6,只能是5;2的对面不可能是1、3、4、5,只能是6;1的对面不可能是3、5、2、6,只能是4.再根据三个图形朝左的一面上的数字,即可求出它们的数字之和.
      【解答】解:1与4相对,2与6相对,3与5相对,
      图一朝左的一面数字是5,图二朝左的一面数字是1,图三朝左的一面数字是4,
      三种摆法朝左的那一面的数字之和是:

      故选:.
      【点评】此题考查了学生空间想象力以及分析推理能力.
      4.【分析】每次框出的三个数不全相同,所以和必不同,问有几种和也就是问多少种框法
      从2开始,以后每个数就是下次隔开的地方,共有12个数,正好是3的倍数,所以框法就有种,也就有10种不同的和.
      【解答】解:(种;
      答:一共有10种不同的和.
      故选:.
      【点评】此题属于数字和问题,重点应分析出有几种框法,有几种框法就有几种不同的和.
      5.【分析】因为两个两位数的差是30,所以这两个两位数一定都是奇数,或都是偶数(因为只有偶数偶数偶数、奇数奇数偶数),且偶数偶数偶数,奇数奇数偶数,所以第(1)种说法显然不对;因为差是30,所以它们的个位数字相同,那么相加一定是偶数;又因为差的十位数字是奇数,故两个两位数的十位数字一定是一奇一偶;通过以个分析,可得出:两个两位数的四个数字相加之和肯定是奇数,而不是偶数,所以第(3)种说法也是错的;进而得出问题答案.
      【解答】解:(1)两个数的和与差应同奇偶,30是偶数,57是奇数,因此错;
      (2)差是30,说明个位数相同,数字和减去3应该是偶数,,符合要求,因此可能是对的,
      如果不明白,设和,那么数字和是,可知;
      (3)同上分析,,不是偶数;因此是错的;
      答:第(2)种说法有可能对;
      故选:.
      【点评】解答此题的关键:在排除第一种说法不对时,也可直接运用整数的奇偶性质:两个整数的和与差有相同的奇偶性,即设,为整数,那么与有相同的奇偶性.
      6.【分析】增加两个非零自然数,这时它们的和是52,那么增加的两个非零自然数的和为,即9和10;那么,根据六个非零连续自然数的和是33,可推出原来六个非零连续自然数分别是3、4、5、6、7、8.进一步解答即可.
      【解答】解:增加的两个非零自然数的和为,即9和10;
      那么八个连续的自然数为3、4、5、6、7、8、9、10.
      处于中间位置的两个数的乘积为:.
      故选:.
      【点评】此题解答的关键是先求出增加的两个非零自然数,然后结合题意,推出原来六个非零连续自然数,从而解决问题.
      7.【答案】
      【分析】本题考查的是排列组合,解答这类题,要先列举出可能出现的情况,再组合解答;,各位上的数只有两种可能,8、8、9、9或者是7、9、9、9;分别排列组合一下,求得构成四位数的个数,然后相加即可。
      【解答】解:当四位数码为9,9,8,8时,有(种、9898、9889、8899、8989、8998;
      当四位数码为7,9,9,9时,有4(种、9799、9979、9997;
      故共有:(种。
      故选:。
      【点评】本题侧重考查的知识点是数字和问题及排列组合问题,先确定有几种数字的组合,再进行排列,列举得出所有的情况。
      8.【答案】
      【分析】设这三个数分别为,,,由“6个三位数的和是2886”,可得,则.
      从1至9这九个数中挑出三个数加起来是13的,且要求最大,
      所以百位数为9是最大的,则另两个数就分别为3和1,所以6个三位数中最大的三位数为931.
      【解答】解:设三个数分别为、、,由题意得:


      得,要求最大,所以百位要越大越好,就是9,十位最大只能是3,个位是1,可知此数最大是931.
      答:最大的一个是931.
      故选:。
      【点评】设出这三个数,求出这三个数的和,进而推出最大的一个三位数.
      二.填空题(共8小题)
      9.
      【分析】由于正方体上相对两个面上写的数之和都等于9,所以每个正方体六个面上写的数之和等于.两个正方体共十二个面上写的数之总和等于.而五个看得见的面上的数之和是.因此,看不见的七个面上所写数的和等于.
      【解答】解:根据题意,每个正方体六个面上写的数之和:.
      两个正方体(共12个面)上写的数之总和:.
      五个看得见的面上的数之和是:.
      因此,看不见的七个面上所写数的和等于.
      故答案为:39.
      【点评】此题解答的关键是根据“每个正方体上相对的两个面上写的数之和都等于9”,推出两个正方体共12个面上写的数之总和,再结合“看得见的五个面上的数字如”这一条件,推出看不见的七个面上所写数的和.
      10.【分析】由于所有卡片正反面翻转一下,则红色与黄色卡片所显示的数字均为1,如果绿色也为1的话,则和应为100,由于绿色为2,则多出有23即是绿色卡片的张数,又各卡片所显示的数字之和则变成123,则绿色有张.
      【解答】解:(张.
      即绿色卡片有23张.
      故答案为:23.
      【点评】明确和123比张数100多出的23即是绿色卡片的张数是完成本题的关键.
      11.
      【分析】9张数字按题所说组合有:甲:、,,;乙:、、、;丙:,;丁:、、;我们从最少数字的丙看起假设当丙为26或62时,那么把其他里数字能用2和6的去除,甲剩下、;乙剩下、;丁剩下、;再假设丁为3、1,则乙就没有符合的两个数了,所以丁只能是9、3,那么乙就是7、1,甲就是4和5了,即可得出剩下的一张上面写的数字是8,同理再讨论丙为34或43的情况即可。
      【解答】解:9张数字按题所说组合有:
      甲:、,,;
      乙:、、、;
      丙:,;
      丁:、、;
      我们从最少数字的丙看起假设当丙为26或62时,那么把其他里数字能用2和6的去除,
      甲剩下、;
      乙剩下、;
      丁剩下、;
      再假设丁为3、1,则乙就没有符合的两个数了,所以丁只能是9、3,
      那么乙就是7、1,
      甲就是4和5了,即可得出剩下的一张上面写的数字是8.
      当丙为34或43时,把其他数字能用3和4的去除,
      甲剩下,,
      乙剩下,,
      此时,无论甲取还是,都没有符合题意的乙。
      故答案为:8.
      【点评】此题先根据甲、乙、丙、丁四人各拿两张数字卡片的特点,一一列举,再利用假设法,一一验证,排除找寻即可得出.
      12.【分析】由于、、、是四个不同的自然数,且,因此可先将2790分解质因数,,所以2790含有5个质因数,这些质因数中,只有的值最小,所以这四个因数可为,则最小是.
      【解答】解:由于,
      只有的值最小,,
      则最小是.
      故答案为:45.
      【点评】先根据题意将2790分解质因数,再根据其质因数的情况进行分析是完成本题的关键.
      13.【分析】把算式3个一组分好: 5 11 ,从中发现:
      每组的第一个数是首项为2,公差为6的等差数列,即,
      每组的第二个数是首项为5,公差为6的等差数列,即,
      每组的第三个数是首项为8,公差为6的等差数列,即,
      ,所以1997是第个,是第998个,
      因为,所以第1999个算式的和为:.
      【解答】解:以表示算式的和,则,,;



      ,是第998个算式;

      故答案为:998,3998.
      【点评】解答探索性问题,首先应注意观察题目,找出规律后再进行解答.
      14.【分析】六个数分别为、、、、、,相加后为,故,然后根据、、互不相等,推出、、的值,进而求出最大的这个六位数,解决问题.
      【解答】解:由题意得:



      因为、、互不相等,且都不为零,
      所以最大数只能是8,其次为2、1,所以最大数为821.
      故答案为:821.
      【点评】此题属于数字和问题,考查了学生分析推理能力.
      15.【答案】426。
      【分析】由题意可知,要计算2、4、6、8、,100这50个偶数各个数位上的数字之和是多少,我们知道;我们再来考虑十至二十之间的数10、12、14、16、18撇开首位的1不管,他们的数字之和也是:,所以根据这个规律得出答案是:。
      【解答】解:由题意知,的和:,
      十至二十之间的数10、12、14、16、18,
      其十位上的数之和是
      个位数之和也是
      所以根据这个规律得出:2、4、6、8、,100这50个偶数各个数位上的数字之和是:
      答:这50个偶数各位数的和是426。
      故答案为:426。
      【点评】此题是一个较为复杂的数字问题,解题关键是分清所求的是各位数的和,而不是所有这些偶数的和;其次要找出计算规律。
      16.【答案】13。
      【分析】通过观察可以发现,每组中的数的第一个数即是这组数在数组中的顺序号,每组中的第二个数是第一个数的平方,第三个数是这组数中前两个数的乘积即第一个数的三次方;据此即能求出第1998组中的三个数是多少,进而求得三个数之和的末两位数字之和是多少。
      【解答】解:根据每组数的组成规律可知,
      第1998组的三个数分别为:
      1998,,;
      则后三个数的和为:
      所以第1998组的三个数之和的末两位数字之和是13。
      故答案为:13。
      【点评】每组数的组成规律是完成本题的关键,同时由于数据较大,在求三个数的和时要根据数的特点利用简便方法求出最后两位数即可。
      三.解答题
      17.【分析】每个罐子称三次,故四个罐子与牛奶的总重量为(千克),
      31是奇数,故空罐子重量之和与牛奶重量之和一奇一偶,而2是偶质数,故空罐重量的和为2千克,酒重量和为29千克.每个空罐0.5千克,故最轻两瓶(即重13千克的两瓶)有(千克).
      【解答】解:四个罐与牛奶的总重量为:

      (千克);
      符合条件的质数是个罐的重量)和罐牛奶的重量)(注千克不可能是罐子重,否则2罐就超过14千克了).
      故最轻的两罐牛奶重:(千克).
      答:最轻的两罐内共有牛奶12千克.
      【点评】此题解答的思路是:先求出四个罐子与牛奶的总重量,再根据“四只空罐子的重量之和以及牛奶的质量之和都为质数”,推出空罐子重量之和与牛奶的重量之和,进一步求出最轻的两罐内共有牛奶的重量.
      18.【分析】根据题意可知先把这6个数字分成两组配对,来组成两个三位数,这两个三位数相同数位上的数字之和必须是9,必然是两两配对,所以能组成的三位数就是2,3,4的排列组合种.
      【解答】解:根据题意可知先把这6个数字分成两组配对,来组成两个三位数,这两个三位数相同数位上的数字之和必须是9,必然是两两配对,所以可以写出两个三位数的和等于999的算式有:;;;;;.
      答:能写出6个这样的算式.
      【点评】解答此题的关键是先把这6个数字分成两组配对,来组成两个三位数,这两个三位数相同数位上的数字之和必须是9,必然是两两配对,再进行组合算式.
      19.【答案】236。
      【分析】因为三个数字分别在百位、十位、个位各出现了2次,利用方程求出三个数的和;利用三个数的和找出最小数,然后得出最大数,进而得出第三个数,最后按照从小到大的顺序排列,据此解答。
      【解答】解:根据题意,这6个不同的三位数的和为

      由于“最大的数字是最小数字的3倍”,所以:
      最小数为1,最大数是,第三个数是,不符合题意;
      最小数为2,最大数是,第三个数是,符合题意;
      最小数为3,最大数是,第三个数是,不符合题意。
      答:这6个三位数中最小的数是236。
      【点评】本题是一道关于最大最小问题方面的题目,可依据数据之间的关系求解。
      20.【分析】要使它与它的逆序四位数和为9999,必有千位数个位数,百位数十位数,
      这样的数有,,,,,,,;,,(千位数不能为,
      即千位数可为1,2,3,4,5,6,7,8;8个数.
      百位数可为0,1,2,3,4,5,6,7,8,9;10个数.
      十位数与个位数就是固定的对应数,
      故这样的四位数一共有个.
      【解答】解:这样的四位数是个位、千位位和十位、百位上的数字和均为9,即需要从,,,,中选择,
      因为不能在个位、千位,而一组数中的两个数位置可以互换,所以共有:个.
      答:四位数一共有80个.
      【点评】此题属于数字和问题,考查学生分析问题的能力.重点分析出:千位数个位数,百位数十位数.
      21.【分析】进位一次,数字和就要减少9,所以的各位数字和为.
      【解答】解:
      答:的各位数字之和是10.
      【点评】解答此题的关键在于明白:进位一次,数字和就要减少9.
      22.【分析】根据个位既是偶数又是质数可确定个位是2,又根据个位数字与千位数字之和为10,所以千位数字是,然后根据题意进行解答.
      【解答】解:根据题意可知:个位数字是2,千位数字是8,
      由于能被36整除,
      因此能被4和9整除
      因此是9的倍数,由此可知或
      若,有,而是质数,所以有17、71、53三种可能.
      若,根据,只有89一种可能.
      所以可得到四位数:8172,8712,8532,8892,
      在四位数8172、8712、8532、8892中都能被4整除,
      所以8892为所求.
      答:这个四位数是8892.
      【点评】本题主要考查整数的十进制表示法,解答本题的关键是根据题意先确定个位和千位数字,再根据百位数字与十位数字组成的两位数是质数确定百位和十位上的数字即可.
      23.【分析】要想这个自然数最大,应使它的位数尽量多,则要先用最小的数从高位开始,可得这个数为:10112358.
      【解答】解:根据规则,这个数为:10112358.
      答:这类数中最大的一个数是10112358.
      【点评】明确要想这个自然数最大,应使它的位数尽量多是完成本题的关键.
      24.【分析】先求出小林和小峰打的总环数,再根据“小林的总环数比小峰的总环数多6环”,求出小峰打的总环数是多少,然后看哪3个数字的和是小峰打的总环数,即可解答.
      【解答】解:小峰打的总环数是


      (环;
      因为,
      所以小峰打的环数是2,4,5.
      答:2,4,5是小峰打的.
      【点评】此题属于数字和问题,考查了学生对问题的分析与推理能力.
      25.【分析】这样取出的两位数如2和9、3和8、3和9,共有16种,而每两个数可组成两个不同的两位数,所以共(个. 29、38、39、47、48、49、56、57、58、59、65、67、68、69、74、75、76、78、79、83、84、85、86、87、89、92、93、94、95、96、97、98.
      【解答】解:这样取出的两位数如2和9、3和8、3和9,共有16种,而每两个数可组成两个不同的两位数.所以共有:
      (个.
      答:这样的两位数一共有32个.
      【点评】本体重点考查学生对数字的排列组合等知识.
      26.【分析】可设这三个数字分别是、、、且这三个数是不同且不为0的一位数,因组成是六个不同的三位数,所以、、在每个数位上出现两次.因此.据此解答.
      【解答】解:设这三个数字分别是、、.根据以上分析知:



      因这三个数是不同且不为0的一位数,所以这三个数应是1,2,4.
      由这三个数字组成的最小数是124.
      答:其中最小的一个三位数是124.
      【点评】本题的关键是根据这三个数字在每个数位上出现两次,求出这三个数的和,再确定这三个数是几.
      27.
      【分析】这道题显然不至于要把70个数除以6的余数一一写出来,其中一定具有某种规律.但一时无从下手,只有从最简单的情形开始考察.我们把这列数从左往右除以6的余数写出来.根据“除了两头的两个数外,每个数的4倍都恰好等于它两边两个数的和”可知这个数列为:可以发现,1,4,15,56,209、780、2911、10864、40545,,它们除以6的余数为:0,1,4,3,2,5,0,1,4,从第七、八个数除以6的余数与第一、二个数除以6的余数相同,出现了循环即其余每六个数一循环.因为,所以最右边一个数被6除余3.
      【解答】解:由题意可知,此数列为:
      1,4,15,56,209、780、2911、10864、40545,,
      它们除以6的余数为:1,4,3,2,5,0,1,4,;
      从第七、八个数除以6的余数与第一、二个数除以6的余数相同,出现了循环即其余每六个数一循环.
      因为,
      所以最右边一个数被6除余3.
      【点评】本题必须根据条件往后求出数列中的数,并且耐心求到第八个数字的余数才能找出规律,一旦此前半途而废,本题几乎就可以说很难求得正确答案了.
      28.【分析】分析题意可知,这三张牌的和算了三遍后结果是,则三张牌的和是,找到和为17的三个数,并符合题意,即可解答.
      【解答】解:三张牌的和是:可知一定有9这张牌(因为,剩下一张牌无法同时满足13和
      于是剩下两数和为8,依次排除:
      0,8排除
      1,7排除
      2,6排除4,4重复,排除
      3,5成立(甲,5,3;乙:3,3,9;丙:9,9,
      所以这三张牌的数字各是3、5、9答:这三张牌的数字各是3、5、9.
      【点评】解答本题的关键是找出这3个数的和,再根据这个和,找出符合题意的数即可.
      29.【分析】从1开始的若干个连续的奇数为等差数列,因为擦去其中的一个奇数以后,剩下的所有奇数之和为2008,则此等差数列的和为奇数,奇数数列从1加到的和据高斯求和公式可表示为:,又因为,;所以,擦去的奇数是.
      【解答】解:奇数数列从1加到的和为:

      又因为,;
      所以,擦去的奇数是.
      答:擦去的奇数是17.
      【点评】考查了数字和问题,本题要在了解高斯求和公式的基础分析完成.学生
      答案
      92
      125
      133
      147
      158
      191
      1
      2
      3
      4
      5
      6
      7
      8
      9
      10
      11
      12

      相关试卷

      专题13 数字和问题-小升初数学模块化思维提升(人教版)练习含答案:

      这是一份专题13 数字和问题-小升初数学模块化思维提升(人教版)练习含答案,文件包含数论问题专项讲义专题13-数字和问题-小升初数学模块化思维提升教师版人教版docx、数论问题专项讲义专题13-数字和问题-小升初数学模块化思维提升学生版人教版docx等2份试卷配套教学资源,其中试卷共23页, 欢迎下载使用。

      专题1 数字问题-小升初数学模块化思维提升(人教版)练习含答案:

      这是一份专题1 数字问题-小升初数学模块化思维提升(人教版)练习含答案,文件包含数论问题专项讲义专题1-数字问题-小升初数学模块化思维提升教师版人教版docx、数论问题专项讲义专题1-数字问题-小升初数学模块化思维提升学生版人教版docx等2份试卷配套教学资源,其中试卷共24页, 欢迎下载使用。

      (模块化思维提升)专题9-约数个数与约数和定理-小升初数学思维拓展数论问题专项训练(通用版):

      这是一份(模块化思维提升)专题9-约数个数与约数和定理-小升初数学思维拓展数论问题专项训练(通用版),共13页。试卷主要包含了约数个数与约数和定理,29×3等内容,欢迎下载使用。

      资料下载及使用帮助
      版权申诉
      • 1.电子资料成功下载后不支持退换,如发现资料有内容错误问题请联系客服,如若属实,我们会补偿您的损失
      • 2.压缩包下载后请先用软件解压,再使用对应软件打开;软件版本较低时请及时更新
      • 3.资料下载成功后可在60天以内免费重复下载
      版权申诉
      若您为此资料的原创作者,认为该资料内容侵犯了您的知识产权,请扫码添加我们的相关工作人员,我们尽可能的保护您的合法权益。
      入驻教习网,可获得资源免费推广曝光,还可获得多重现金奖励,申请 精品资源制作, 工作室入驻。
      版权申诉二维码
      欢迎来到教习网
      • 900万优选资源,让备课更轻松
      • 600万优选试题,支持自由组卷
      • 高质量可编辑,日均更新2000+
      • 百万教师选择,专业更值得信赖
      微信扫码注册
      手机号注册
      手机号码

      手机号格式错误

      手机验证码 获取验证码 获取验证码

      手机验证码已经成功发送,5分钟内有效

      设置密码

      6-20个字符,数字、字母或符号

      注册即视为同意教习网「注册协议」「隐私条款」
      QQ注册
      手机号注册
      微信注册

      注册成功

      返回
      顶部
      精选专题 初中月考 教师福利
      添加客服微信 获取1对1服务
      微信扫描添加客服
      Baidu
      map