所属成套资源:【新教材新课标】部编版语文一下教学课件+同步教学设计
【新教材核心素养】部编版语文一下语文园地三(教学课件+教学设计+分层作业+学习任务单)
展开
这是一份【新教材核心素养】部编版语文一下语文园地三(教学课件+教学设计+分层作业+学习任务单),文件包含语文园地三教学课件pptx、语文园地三教学设计docx、语文园地三分层作业docx、语文园地三学习任务单docx等4份课件配套教学资源,其中PPT共48页, 欢迎下载使用。
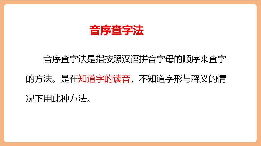
语文园地三目 录查字典日积月累口语交际和大人一起读学习任务一查字典查字典认识字典查字典的三种方法音序查字法部首查字法笔画查字法认识字典 音序查字法是指按照汉语拼音字母的顺序来查字的方法。是在知道字的读音,不知道字形与释义的情况下用此种方法。音序查字法 汉语拼音字母表音序查字法的步骤1.认清所查字的音节,确定音序。2.找这个字的音节,再找到音节后面的页码。3.根据音节后面的页码,从正文中找出这个音节,再查找要查的字。“厨”(chú)音序:大写的首字母C音节:去掉声调的chu 查字典第一步:在“汉语拼音索引”里找大写的首字母C。查字典 第二步:找到大写字母C下面的音节chu,明确页数。查字典第三步:翻到正文65页,在“chu”下找到“厨”字查字典音序查字法口诀音序查字要记牢,先把首个字母找。字母下面找音节,看看它在第几页。查字典用音序查字法从字典里找到下面的字,并组词。M346YZJCDQQYmǔyèzhǐjīncùndīngqiānquányuán母亲57063523778102392411599页码停止斤斤计较千万全面元旦人丁尺寸提示:页码以《新华字典》(商务印书馆 第12版)为准学写生字止zhǐcùndīngqiān斤jīn寸丁千yuán元书写指导:独体字第1笔写在竖中线上,略长,第2笔横略高于横中线,第3笔竖比第1笔短,最后一笔横写长一些。zhǐ 书写指导:上下结构第1笔是短撇,第2笔是长撇,第3笔从横中线上方起笔,微微向上斜,第4笔靠近竖中线右侧写。jīn书写指导:上下结构第1笔横左低右高,第2笔竖钩的竖段靠近竖中线写,第3笔从横中线起笔。cùn书写指导:上下结构第1笔横左低又高,第2笔竖钩从横笔的中点起笔,竖段在竖中线上。dīnɡ书写指导:上下结构第1笔是短撇,第2笔横贴近横中线,竖在竖中线上。qiān书写指导:上下结构上半部分两横长短不同,略微向右上方倾斜。第3笔撇较短,第4笔竖弯钩要写得舒展。yuán学习任务二日积月累赠汪伦[唐]李白李白乘舟将欲行,忽闻岸上踏歌声。桃花潭水深千尺,不及汪伦送我情。诵读古诗 李白,字太白,号青莲居士。唐代诗人,被后人誉为“诗仙”。主要作品有《李太白集》。了解作者 当我们的朋友将要离开,你去送他的时候,你是什么心情呢?李白乘 舟 将欲行,坐船刚要出发离开lǐ bái chénɡ zhōu jiānɡ yù xínɡ 忽闻岸上 踏歌声。忽然听到一边唱歌,一边用脚踏地打拍子。 hū wén àn shànɡ tà ɡē shēnɡ( )乘舟将欲行,忽闻岸上( )。( )水深千尺, 不及( )送我情。李白踏歌声桃花潭汪伦背诵古诗学习任务三口语交际猜谜语叮铃铃,叮铃铃,它在桌上响不停。拿起听筒放耳边,一头说话一头听。打电话的基本步骤是什么呢?情景再现 谢谢阿姨!阿姨,您好!礼貌称呼并问好介绍自己,并说明打电话的目的。谢谢阿姨!表达谢意打电话接电话 nín hǎo qǐng wèn qǐng shāo děng 您 好 请 问 请 稍 等 xiè xie bù hǎo yì si zài jiàn 谢 谢 不好 意 思 再 见礼貌用语 模拟下列情境,演一演打电话的基本步骤。打电话约同学玩。打电话问候长辈。打电话询问图书馆开放的时间。情境一打电话约同学玩。情境二打电话问候长辈。情境三打电话询问图书馆开放的时间。总结要点学习任务四和大人一起读 借助拼音读儿歌《谁和谁好》,如果有不理解的词语,可以尝试运用刚学到的查字典的方法,自己去字典中查查意思。 儿歌中谁和谁是好朋友?圈画出来。 这些朋友为什么这么要好呢?答案就在儿歌中,我们一起再来读一读吧!藤和瓜:藤和瓜相互依存,藤为瓜提供支撑和攀爬的依托,帮助瓜更好地生长和获取阳光等资源,瓜则是藤生长的成果体现,它们在生长过程中紧密相连,共同构成了一个和谐的整体,所以关系很好。蜜蜂和花:蜜蜂需要采集花蜜来获取食物,维持生命和生存繁衍;而花需要蜜蜂来传播花粉,帮助它们完成授粉过程,从而结出果实和种子,实现繁殖后代的目的。它们之间形成了一种互利共赢的关系,所以蜜蜂和花要好。白云和风:风是推动白云移动的力量,风往哪里刮,白云就会被带到哪里,没有风的作用,白云就难以飘动,它们在天空中相互伴随,共同构成了天空中动态的美景,所以白云和风是要好的伙伴。“我” 和同学:“我” 和同学一起唱歌、一起上学,在学习和生活中相互陪伴、相互帮助,共同度过快乐的时光,建立了深厚的友谊,所以 “我” 和同学好。 找一找身边还有“谁和谁好”,仿照儿歌的形式说一说。谁和谁好?小树和大地好,大地供养分,小树长得高。谁和谁好?太阳和月亮,太阳下山去,月亮来报道。学好语文 快乐成长
- 1.电子资料成功下载后不支持退换,如发现资料有内容错误问题请联系客服,如若属实,我们会补偿您的损失
- 2.压缩包下载后请先用软件解压,再使用对应软件打开;软件版本较低时请及时更新
- 3.资料下载成功后可在60天以内免费重复下载
免费领取教师福利

