





所属成套资源:初中物理八年级下册 知识点梳理+练习(北师大版2024)
物理八年级下册(2024)力精品课时作业
展开 这是一份物理八年级下册(2024)力精品课时作业,文件包含71力含答案解析docx、71力docx等2份试卷配套教学资源,其中试卷共39页, 欢迎下载使用。
02
思维导图
03
知识梳理
力的基本概念。
定义:力是物体对物体的作用,力的产生至少需要两个物体,分别是施力物体和受力物体 。例如手推车,手是施力物体,车是受力物体。
力的三要素:力的大小、方向、作用点,它们都能影响力的作用效果。比如用大小不同的力推门,门的运动状态改变程度不同;向不同方向拉窗帘,窗帘的移动方向不同;在门的不同位置推门,所需力的大小也不同。
力的单位:牛顿,简称牛,符号是 N 。
力的相互性。
一个物体对另一个物体施加力的同时,这个物体也会受到另一个物体对它施加的力,这两个力大小相等、方向相反、作用在同一条直线上,且作用在两个不同物体上。例如人推墙,人对墙施加力,同时墙也对人施加一个反作用力。这两个力同时产生,同时消失,施力物体同时也是受力物体,根据描述方式的不同,施力物体与受力物体可能会发生交换。且这两个力大小必然相等,如:鸡蛋碰石头,石头给鸡蛋的力与鸡蛋给石头的力大小就是相等的,只不过它们的承受能力不同。
力的作用效果。
力的大小方向作用点共同决定了力的作用效果:
改变物体的形状(使物体发生形变)。
改变物体的运动状态
改变物体的运动速度:力可以使物体的速度大小发生改变。例如,静止在水平地面上的足球,当运动员用脚踢它时,足球受到力的作用,从静止开始运动,速度由零逐渐增大;而在足球滚动过程中,若受到地面摩擦力的作用,足球的速度会逐渐减小,最终停止。汽车在行驶过程中,通过踩油门施加牵引力,汽车速度增大;踩刹车施加阻力,汽车速度减小。
改变物体的运动方向:力还能改变物体的运动方向。比如,在足球比赛中,球员用脚对飞来的足球施加一个侧向的力,足球原本的直线运动方向就会发生改变,从而实现传球或射门的目的;地球绕太阳做圆周运动,是因为受到太阳的引力作用,这个引力不断改变地球的运动方向,使其始终围绕太阳运动。当物体的运动方向和速度大小同时改变时,也是力改变物体运动状态的表现,如过山车在轨道上高速行驶,其运动方向和速度时刻都在发生变化,这都是力作用的结果。
(注:速度和方向任一发生变化均属于运动状态的改变。)
力的示意图和力的图示。
1.力的示意图
定义:用一根带箭头的线段来表示力。线段的起点(或终点)表示力的作用点,线段的长度表示力的大小(在同一图中,力越大,线段应越长),箭头的方向表示力的方向。
绘制步骤:首先确定受力物体,明确力的作用点位置;然后根据力的大小,大致确定线段长度,比如在同一图中,5N 的力的线段长度要是 10N 力线段长度的一半;最后沿力的方向在线段末端画上箭头,并在箭头旁标上力的符号和大小,如 “F = 3N” 。例如,画水平地面上物体受到向右的拉力,就在物体上确定拉力作用点,从作用点向右画一条线段,标上箭头和拉力大小。
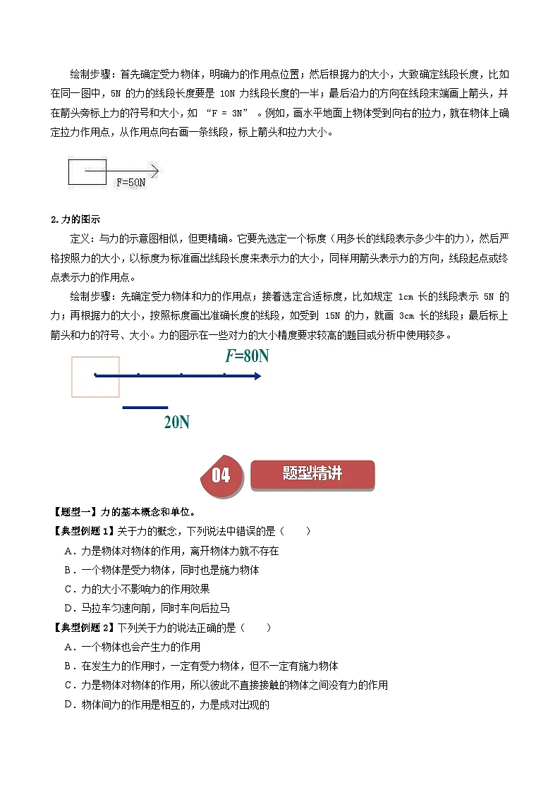
2.力的图示
定义:与力的示意图相似,但更精确。它要先选定一个标度(用多长的线段表示多少牛的力),然后严格按照力的大小,以标度为标准画出线段长度来表示力的大小,同样用箭头表示力的方向,线段起点或终点表示力的作用点。
绘制步骤:先确定受力物体和力的作用点;接着选定合适标度,比如规定 1cm 长的线段表示 5N 的力;再根据力的大小,按照标度画出准确长度的线段,如受到 15N 的力,就画 3cm 长的线段;最后标上箭头和力的符号、大小。力的图示在一些对力的大小精度要求较高的题目或分析中使用较多。
04
题型精讲
【题型一】力的基本概念和单位。
【典型例题1】关于力的概念,下列说法中错误的是( )
A.力是物体对物体的作用,离开物体力就不存在
B.一个物体是受力物体,同时也是施力物体
C.力的大小不影响力的作用效果
D.马拉车匀速向前,同时车向后拉马
【典型例题2】下列关于力的说法正确的是( )
A.一个物体也会产生力的作用
B.在发生力的作用时,一定有受力物体,但不一定有施力物体
C.力是物体对物体的作用,所以彼此不直接接触的物体之间没有力的作用
D.物体间力的作用是相互的,力是成对出现的
【对点训练1】关于力的认识,下列说法中正确的是( )
A.“一个巴掌拍不响“说明力是物体对物体的作用
B.鸡蛋碰石头,鸡蛋碎了,说明鸡蛋受到的作用力大于石头受到的作用力
C.只有相互接触的物体才会产生力的作用
D.人在水井中竖直向上提水桶,水桶动而人不动,说明力的作用不是相互的
【对点训练2】力是不能脱离物体而存在的。当一个物体受到力的作用时,一定有另一个物体对它施加这种作用,受到力的物体叫作 物体。在国际单位制中,力的单位符号是 。
【题型二】施力物体和受力物体
【典型例题3】从井中用绳子提起一桶水,手受到向下的拉力,这个力的施力物体是( )
A.桶B.水C.绳子D.地球
【典型例题4】如图所示,关于游泳过程,下列说法不正确的是( )
A.运动员向后划水的力大于水对运动员的力B.运动员与水之间的作用是相互的
C.使运动员向前运动的力的施力物体是水D.运动员是受力物体的同时也是施力物体
【对点训练3】小亮煎蛋时,用鸡蛋敲击碗的边缘,碗没损伤而鸡蛋破了。这一现象中,下列说法正确的是( )
A.鸡蛋破了,说明鸡蛋只能是受力物体
B.碗没损伤,说明碗没受到力的作用
C.碗没损伤,说明力不能使物体发生形变
D.虽然鸡蛋破了,但碗对鸡蛋的力和鸡蛋对碗的力,两者的大小相等
【对点训练4】找出下列情况下的施力物体和受力物体。
(1)风吹草动,施力物体是 ,受力物体是 。
(2)小磁针被铁钉吸走,施力物体是 ,受力物体是 。
(3)手握啤酒瓶,施力物体是 ,受力物体是 。
(4)小明被石头绊倒,施力物体是 ,受力物体是 。
【题型三】力的三要素
【典型例题5】下列选项中,不是力的三要素的是( )
A.力的大小B.力的方向
C.力的作用点D.力的单位
【典型例题6】物理学中通常在受力物体上用一条带箭头的线段表示力的三要素。如图所示,一位同学沿水平方向用75N的力推箱子。在这个力的示意图中,力的三要素不包含力的( )
A.单位B.大小C.方向D.作用点
【对点训练5】在学习中,老师经常鼓励同学们“全力以赴,实现梦想,不负韶华”。这里的力主要与下列哪个物理因素有关( )
A.大小B.方向C.作用点D.都不是
【对点训练6】烧水用的水壶如图所示。要将水壶从火源上提起,通常手向上提把手的 处;要把壶里的水从壶嘴倒出,手向上提把手的 (前两空均选填“A”或“B”)处。出现这样的差别主要是因为力的三要素中的 影响力的作用效果。
【题型四】力的作用效果
【典型例题7】在车辆发生严重追尾的事故中,从力的角度分析,下列说法中错误的是( )
A.力可以使物体发生形变
B.力可以使物体的运动状态发生改变
C.物体间力的作用是相互的
D.单独一个物体也可以产生巨大的作用力
【典型例题8】下列事例中,能说明力可以使物体的运动状态发生改变的是( )
A.弓箭被拉满B.撑杆被压弯
C.玩偶被捏扁D.足球被踢飞
【对点训练7】下列现象中力能使物体的运动状态发生改变的是( )
A.运动员将弓拉弯B.运动员用头将飞来的足球顶飞
C.飞来的网球使网球拍的网变形D.用力将拉力器拉长
【对点训练8】下列现象中,力的作用效果与其他三个不一样的是( )
A.人对弓弦的拉力B.斧头对木柴的力
C.汽车对地的压力D.小球受到的重力
【题型五】力的示意图和力的图示
【典型例题9】在水平地面上有一辆小车,甲用6N的力水平向右推小车,乙用9N的力向右上方与水平面成30°角拉小车。请在下图中作出这两个力的示意图。
【典型例题10】在图中,物体在A点受到与水平方向成45°角,大小为100牛向右上方的拉力F作用,请用力的图示法画出拉力。
【对点训练9】在图中,重力为20牛的物体静止在水平地面上。用力的图示法画出物体受到地面的支持力。
【对点训练10】如图,小明用水平方向120N的力推车前进,画出推力的示意图。
05
强化训练
【基础强化】
1.小明和小刚相约打台球,小明用球杆将白球击出,白球撞击红球将红球击进球洞,如图所示。下列说法正确的是( )
A.红球被击进球洞,说明力能改变物体的形状
B.白球撞击红球的力大于红球撞击白球的力
C.小明使白球撞击红球侧边,因为力的作用效果与力的大小有关
D.白球撞击红球后白球的运动方向改变,说明力的作用是相互的
2.下图所示的各种现象中,物体的运动状态没有改变的是( )
A.刚起飞的火箭
B.减速进站的复兴号
C.在空中匀速直线下降的降落伞
D.绕地球匀速转动的天宫空间站
3.如图所示,使一薄钢条的下端固定,分别用不同的力去推它,使其发生甲、乙、丙、丁各图中的形变, 如果力的大小, 那么,能说明力的作用效果跟力的作用点有关的是图( )
A.甲和乙B.甲和丙C.甲和丁D.乙和丁
4.下列物体运动过程中,运动状态没有发生改变的是( )
A.公路上正在转弯的汽车B.正在减速进站的列车
C.人造卫星绕地球匀速转动D.降落伞匀速直线下落
5.如图所示,由航天科技集团五院研制的神舟十五号载人飞船,由长征二号F运载火箭稳稳托举,在酒泉卫星发射中心一飞冲天,将费俊龙、邓清明、张陆3名航天员送入太空。点火后,推动火箭离开发射底座向上运动的施力物体是( )
A.喷出的燃气B.火箭C.地球D.底座
6.如图为运动员撑竿跳高时的情景,下列说法正确的是( )
A.使撑竿上部发生形变的力的施力物体是地球
B.运动员能高高跃起,是因为运动员在空中受到一个推力
C.起跳时弯曲的撑竿对人的作用力大小等于人对撑竿的作用力大小
D.运动员撑竿时手通常握在竿的上部,利用力的作用效果与力的方向有关
7.为了形象地表示力的三要素,物理学中常用一段带 的线段来表示力。其中 表示力的方向,线段的起点或终点表示力的 。在同一个图中,力越大,线段应越长。
8.用鸡蛋与石头相碰,石头同时也会给鸡蛋一个力,这说明 ;蛋破而石头不破,在相碰时,鸡蛋给石头的力 (选填“大于”“小于”或“等于”)石头给鸡蛋的力。
9.成都第31届世界大学生夏季运动会全部赛事结束,我国金牌数、奖牌数均位居第一。如图所示,射箭运动员拉弓射箭的过程中,弓被拉弯,这说明力可以改变物体的 ;松手后箭飞出,这说明力可以改变物体的 。
10.如图所示,小红穿着轮滑鞋用手推墙,发现自己却远离墙运动,这说明物体间力的作用是 的;墙对小红的力 (选填“等于”“大于”或“小于”)小红推墙的力。
11.力的作用效果;
(1)力的作用效果:力可以使物体发生 ,也可以改变物体的 。
(2)运动状态发生变化:包括物体由静止开始运动或由运动变为静止、物体运动的 或 发生改变。
12.重为10牛的物体静止在斜面上,对斜面的压力为6牛,请用力的图示法在图中画出斜面受到的压力F。
【素养提升】
1.如图所示表示水平向右、大小为20 N 的力的示意图,其中正确的是( )
A.
B.
C.
D.
2.保持安全车距对于防止追尾事故至关重要。如图所示,是一辆小汽车A未保持安全车距,未能及时刹住,追尾了另一辆小汽车B,未造成人员受伤,仅造成两车不同程度损坏。对事故分析正确的是( )
A.A车对B车的撞击力使B发生了形变
B.A车对B车的撞击力使A发生了形变
C.两车损坏程度不同,说明A对B的力小于B对A的力
D.两车损坏程度不同,说明A对B的力大于B对A的力
3.下列物体运动状态没有发生改变的是( )
A.人造地球卫星环绕地球运行
B.高铁从站台出发驶出
C.“天问一号”探测器在火星上匀速直线下降阶段
D.抛出手的篮球在空中飞行
4.下列运动中,运动状态没有改变的是( )
A.人造卫星绕着地球运行B.篮球竖直向下与地面碰撞又弹回
C.公共汽车到站后减速停止D.降落伞以10m/s的速度匀速直线下降
5.物体间力的作用是相互的,下列现象中没有利用这一原理的是( )
A.向前划船时,要用浆向后划水B.人向上跳起时,要向下方蹬地
C.火箭起飞时,要向下喷气D.头球攻门时,要向球门方向用力顶球
6.“我劳动我快乐”,小明周末时间在家和妈妈一起包饺子。下列做饺子的情景中,力的作用效果与其他几个不同的是( )
A.把菜切碎B.把面团擀成面皮
C.把面皮捏成饺子D.饺子在沸水中上下翻滚
7.如图所示,力的作用效果与其它三项不同的是( )
A. 运动员用力压弯撑杆B.细线对橡皮的力使橡皮绕手做圆周运动
C.坐在小船上的人推开另一只小船D.磁体对运动铁球的力
8.下列关于力的说法正确的是( )
A.孤掌难鸣——一个物体也能产生力B.力大如牛——力的作用效果只与力的大小有关
C.螳臂当车——力能改变物体的运动状态D.荷动知鱼散——力能改变物体的形状
9.如图是北方人常玩的一种单腿冰车。滑行时,以冰车为参照物,冰车上的人是 的,用钎子向后扎冰,冰车向前运动,这利用了物体间力的作用是 的。
10.如图所示,跳水运动员站在跳板上,对跳板产生向 (填“上”或“下”)的压力,压力的作用效果是使跳板发生 。跳板弹起过程中,跳板推运动员的力的作用效果是使运动员的 发生改变。
11.2024年3月 26日,太阳爆发太阳风,影响了地球大部分地区,太阳风是太阳发出的高速带电粒子流,部分带电粒子通过地球附近磁场时,其运动轨迹如图所示,此过程中地球磁场对太阳风的力改变了带电粒子的 ;同时地球的磁场也被压缩了,说明太阳风和地球磁场之间力的作用是 的。
12.分析下面所给出的几个现象,归纳出影响力的效果的三个要素:
(1)塑料尺子很容易被折断,却很难被拉断。
(2)用手抓住一根长木棒的中间,很容易把它拿起来,而用手抓住木棒的一端却很难。
(3)排球运动员扣球时,球很快落向地面。
(4)小孩搬不动的一块石头,大人却能搬动。
影响力的效果的因素是:
A.影响因素1: ,上述能说明的例子有 。
B.影响因素2: ,上述能说明的例子有 。
C.影响因素3: ,上述能说明的例子有 。(只填例子的序号)
【能力培优】
1.下列运动项目,力的作用效果与其他三项不同的是( )
A.蹬车,力使车前进B.踢球,力使球飞出
C.拉弓,力使弓变弯D.划船,力使船前进
2.根据物理知识和科学常识判断,下列物理学家中,以其名字命名为力的单位的是( )
A.牛顿B.瓦特C.帕斯卡D.焦耳
3.用球拍击羽毛球时,球拍变形,同时羽毛球被反弹飞出去,下列说法不正确的是( )
A.力改变了球拍的形状B.力改变了羽毛球的运动状态
C.球拍对羽毛球的力使球拍变形D.球拍与羽毛球间力的作用是相互的
4.下列说法错误的是( )
A.马拉车时,马对车有向前的拉力,同时车对马有向后的拉力
B.足球运动员用头顶球,球的运动方向改变了,这表明力可以改变物体的运动状态
C.人坐在沙发上,沙发凹下去,这表明力可以改变物体的形状
D.用磁铁靠近铁钉,磁铁对铁钉有吸引力,铁钉对磁铁没有吸引力
5.如图所示是小宇同学在学校踢足球时的情景,下列说法正确的是( )
A.脚踢球时,脚是施力物体,不可能是受力物体
B.足球在空中飞行的过程中,一定受到重力和踢力的作用
C.足球在空中飞行的过程中,运动状态一定发生改变
D.脚踢球使球飞出去,说明力是使物体运动的原因
6.下列有关足球运动情境中,能体现力可以改变物体形状的是( )
A.静止的足球被小明踢飞B.小明脚踩足球,足球被踩扁
C.小明扑停飞来的足球D.小明用头将足球顶入球门
7.如图所示,质量较大的甲同学、质量较小的乙两同学站在滑板上,在旱冰场上相对而立,甲用力推乙,乙向后退,这里力的作用效果是改变物体的 ;甲推乙的同时甲也后退,说明物体间力的作用是 。
8.如图皮划艇比赛时,两位运动员用船桨向后划水,皮划艇奋力向前进,使皮划艇前进的力的施力物体是 ;该力与桨对水的作用力的大小是 (选填“一定”“不一定”)相等的。
9.如图是中国女宇航员王亚平在空间站中漂浮的情景。与在地面上相比较,王亚平的质量 (选填“变小”、“变大”或“不变”);若王亚平想向前运动,应向 (选填“前”或“后”)蹬舱壁。
10.2023年10月31日,神舟十六号载人飞船返回舱在东风着陆场成功着陆,着陆器在距离地面约一米时,启动反推火箭向下喷射高温燃气使其减速着陆,这说明力的作用是 的,此过程中返回舱受到 (选填“向上”或“向下”)的力而减速,这个力的施力物体是 (选填“地球”、“高温燃气”或“空气”)。
11.图中用同样大小的力作用在扳手A、B、C三点,产生的效果不同,这说明了力的作用效果跟力的 有关。若扳手在力的作用下绕螺母的中心匀速转动,此时它的运动状态 (选填“发生”或“没发生”)改变。
12.如图所示,小樱用 F=260 N的力竖直向上提起水壶,请你作出力 F的示意图。
课程标准
物理素养
掌握力的基本概念和单位。
明确力的三要素与力的作用效果。
会判断施力物体和受力物体并掌握力的相互性。
会画力的示意图及力的图示。
物理观念:认识力的基本概念,掌握力的三要素与之对应的作用效果。
科学思维:力学是整个物理学知识体系的基石,若对力学概念掌握不扎实,后续学习会困难重重。
科学探究:通过对力的学习,感受物理知识与生活的紧密联系,激发对物理学科的学习兴趣和探索欲望
科学态度与责任:了解力学知识在生活、生产和科技中的广泛应用,认识到科学知识的重要性,增强学生将科学知识应用于实际的意识和责任感。
相关试卷
这是一份物理八年级下册(2024)力精品课时作业,文件包含71力含答案解析docx、71力docx等2份试卷配套教学资源,其中试卷共39页, 欢迎下载使用。
这是一份物理八年级下册(2024)第1节 力优秀练习题,文件包含71力-知识点梳理+练习含答案解析docx、71力-知识点梳理+练习docx等2份试卷配套教学资源,其中试卷共40页, 欢迎下载使用。
这是一份物理一、力课后作业题
相关试卷 更多
- 1.电子资料成功下载后不支持退换,如发现资料有内容错误问题请联系客服,如若属实,我们会补偿您的损失
- 2.压缩包下载后请先用软件解压,再使用对应软件打开;软件版本较低时请及时更新
- 3.资料下载成功后可在60天以内免费重复下载
免费领取教师福利 






.png)





