所属成套资源:初中物理八年级下册 知识点梳理+练习(人教版2024)
初中物理机械效率优秀巩固练习
展开 这是一份初中物理机械效率优秀巩固练习,文件包含124机械效率-知识点梳理+练习含答案解析docx、124机械效率-知识点梳理+练习docx等2份试卷配套教学资源,其中试卷共75页, 欢迎下载使用。
知识点一、有用功和额外功
1.有用功定义:对人们有用的功,有用功是必须要做的功。
有用功的公式是W有用=Gh(提升重物)=W总-W额=ηW总。
2.额外功定义:并非我们需要但又不得不做的功。
额外功的公式是W额=W总–W有=W总*(1-η)。
3.总功定义:有用功加额外功的和叫做总功。即动力所做的功。
公式:W总=W有用+W额。
特别提醒
1.混淆有用功与总功
错误:认为“拉力做的功就是有用功”(实际拉力做的是总功)。
正确:明确目标后再定义有用功(如提水时,水重做功为有用功,桶重做功为额外功)。
2.忽视额外功的多样性
错误:仅关注机械自重,忽略摩擦、绳重等其他因素。
正确:全面分析机械工作时的所有额外能耗来源。
如图所示,用竖直向上的力F匀速拉动杠杆的右端,使重力为50N的物体缓慢升高0.1m,测得拉力大小F=24N,A端移动的距离为0.25m,在这一过程中,有用功为 J,额外功为 J,机械效率为 。(保留小数点后1位)
【答案】 5 1 83.3%
【详解】[1]该过程中做的有用功是克服物体的重力做功,则有用功为
[2]该过程中做的总功为
则做的额外功为
[3]机械效率为
知识点二、机械效率的概念
1.机械效率的概念:有用功跟总功的比值叫做机械效率,通常用百分数表示。
2.机械效率的计算公式:用W总表示总功,用W有用表示有用功,用η表示机械效率,则:。
由于额外功不可避免,有用功只是总功的一部分,因而机械效率总小于1。
特别提醒
(1)易错点:功率是表示物体做功快慢的物理量,与机械效率是两个完全不同的概念。
理解机械效率的定义,明确有用功、额外功和总功之间的关系是解决此类题目的关键。
如图所示,只让塔式起重机做功的功率变大,其机械效率将 (选填“变大”、“变小”或“不变”)。某次作业中起重机将900N的物体匀速吊起5m高,拉力F为400N,则这次作业起重机所做有用功为 J,机械效率为 %。
【答案】 不变 4500 75
【详解】[1]功率是表示做功快慢的物理量,机械效率是有用功与总功之比;机械效率与功率无关,故只让塔式起重机做功的功率变大,其机械效率将不变。
[2]则这次作业起重机所做有用功为
[3]如图所示,有3段绳子承担总重力,故机械效率为
知识点三、机械效率的计算和应用
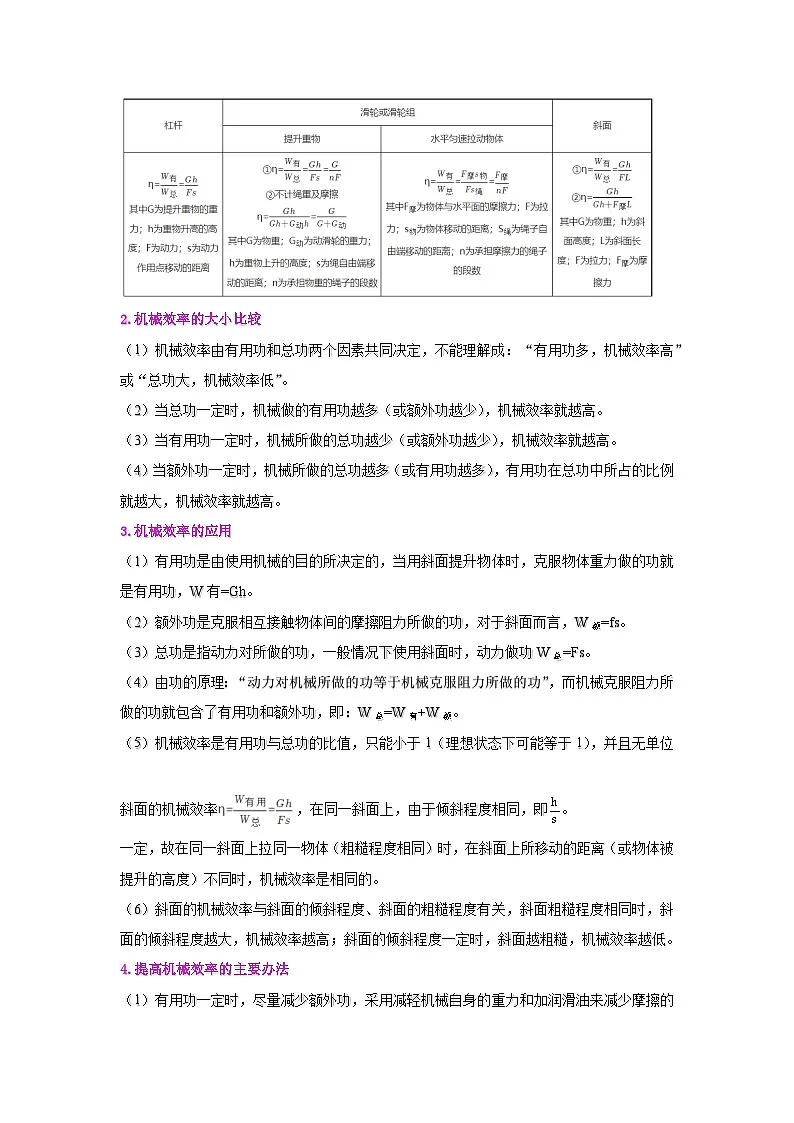
1.机械效率表达式为,对于三种简单机械的机械效率的计算总结如下:
2.机械效率的大小比较
(1)机械效率由有用功和总功两个因素共同决定,不能理解成:“有用功多,机械效率高”或“总功大,机械效率低”。
(2)当总功一定时,机械做的有用功越多(或额外功越少),机械效率就越高。
(3)当有用功一定时,机械所做的总功越少(或额外功越少),机械效率就越高。
(4)当额外功一定时,机械所做的总功越多(或有用功越多),有用功在总功中所占的比例就越大,机械效率就越高。
3.机械效率的应用
(1)有用功是由使用机械的目的所决定的,当用斜面提升物体时,克服物体重力做的功就是有用功,W有=Gh。
(2)额外功是克服相互接触物体间的摩擦阻力所做的功,对于斜面而言,W额=fs。
(3)总功是指动力对所做的功,一般情况下使用斜面时,动力做功W总=Fs。
(4)由功的原理:“动力对机械所做的功等于机械克服阻力所做的功”,而机械克服阻力所做的功就包含了有用功和额外功,即:W总=W有+W额。
(5)机械效率是有用功与总功的比值,只能小于1(理想状态下可能等于1),并且无单位
斜面的机械效率,在同一斜面上,由于倾斜程度相同,即。
一定,故在同一斜面上拉同一物体(粗糙程度相同)时,在斜面上所移动的距离(或物体被提升的高度)不同时,机械效率是相同的。
(6)斜面的机械效率与斜面的倾斜程度、斜面的粗糙程度有关,斜面粗糙程度相同时,斜面的倾斜程度越大,机械效率越高;斜面的倾斜程度一定时,斜面越粗糙,机械效率越低。
4.提高机械效率的主要办法
(1)有用功一定时,尽量减少额外功,采用减轻机械自身的重力和加润滑油来减少摩擦的措施。
(2)额外功一定时,增大有用功,在机械能够承受的范围内尽可能增加每次提起重物的重力,充分发挥机械的作用。
特别提醒
(1)提高机械效率是在提高有用功的比例。
当有用功一定时,额外功越少,机械效率越高。
当额外功一定时,有用功越多,机械效率越高。
等电梯费时,爬楼梯费劲,如图所示是某女大学生发明的“爬楼”自行车,3分钟爬20层楼,速度堪比电梯。若她的质量为60kg,当她3分钟爬楼的高度为60m,她克服重力所做的功为 J,她爬楼的功率为250W,总功为 J,则她爬楼的效率为 %。(g取10N/kg)
【答案】 80
【详解】[1]当她3分钟爬楼的高度为60m,她克服重力所做的功为
[2]她爬楼的功率为250W,总功为
[3]她爬楼的效率为
知识点四、有关机械效率的探究实验
1.滑轮(组)机械效率的测量实验
(1)实验目的:测量滑轮组的机械效率。
(2)实验原理:。
(3)注意事项
①匀速拉动弹簧测力计,目的是保证弹簧测力计的示数F大小不变;
②为了便于读数,钩码下沿和绳子末端在刻度尺上的位置最好取整数;
③多次测量的目的是进行一些必要的比较,利用不完全归纳法总结规律,而不是求平均值;
实验结论:使用同一滑轮组提升不同的重物时,重物越重,滑轮组的机械效率越大。
2.斜面机械效率的测量实验
(1)实验目的:探究斜面的机械效率。
(2)实验原理:。
(3)实验结论:斜面越陡机械效率越高,斜面越缓,机械效率越低。
3.杠杆机械效率的测量实验
用如图所示的实验装置测量杠杆的机械效率,实验时,竖直向上匀速拉动弹簧测力计,使挂在较长杠杆下面的钩码缓缓上升。
(1)实验中,将杠杆拉至图中虚线位置,测力计的示数F为0.5N,钩码总重G为1.0N,钩码上升高度h为0.1m,测力计移动距离s为0.3m,则杠杆的机械效率为66.7%.请写出使用该杠杆做额外功的一个原因:由于使用杠杆时需要克服摩擦做功。
(2)为了进一步研究杠杆的机械效率与哪些因素有关,一位同学用该实验装置,先后将钩码挂在A、B两点,测量并计算得到下表所示的两组数据:
根据表中数据,能否得出“杠杆的机械效率与所挂钩码的重有关,钩码越重其效率越高”的结论?答:不能;
请简要说明两条理由:①两次实验时钩码没有挂在同一位置;②仅根据一次对比实验所得结论是不可靠的。
提高机械效率可以充分发挥机械设备的作用,对节能减排、提高经济效益有重要的意义。某科技创新小组根据生活经验和客观事实,对影响滑轮组机械效率的因素作出如下猜想:
猜想Ⅰ:滑轮组的机械效率与物体被提升的高度有关;
猜想Ⅱ:滑轮组的机械效率与动滑轮的重力有关;
猜想Ⅲ:滑轮组的机械效率与所提物体的重力有关;
根据猜想,运用如图甲、乙、丙所示的装置进行了实验探究,测得的实验数据如下表所示;
(1)实验时应沿竖直方向 缓慢向上拉动弹簧测力计;
(2)分析表中数据可知:第3次实验是利用了图 的装置完成的,它的机械效率 ;
(3)比较2、4两次实验数据,可验证猜想Ⅰ是 (选填“正确”或“错误”)的;
(4)通过比较 (填实验序号)两次实验数据得出结论:同一滑轮组提升重物时,物重越大,滑轮组的机械效率越高;
(5)通过比较2、3两次实验数据可得出结论:不同滑轮组提升相同重物时,动滑轮越重,滑轮组的机械效率 ;
(6)为提高滑轮组的机械效率,可减小轮与轴间的摩擦。若忽略摩擦,也不考虑绳重,下列方法中,还能提高滑轮组的机械效率的是_______(填字母)。
A.增加滑轮的个数 B.减小动滑轮的重力
C.减小钩码升高的高度 D.增大钩码升高的速度
【答案】(1)匀速 (2) 丙 80% (3)错误 (4)1、2 (5)越低 (6)B
【详解】(1)实验时应沿竖直方向匀速缓慢向上拉动弹簧测力计,这样装置处于平衡状态,测力计的示数稳定便于测量力的大小。
(2)[1]由表中数据可知,第3次实验中,绳端移动距离是钩码上升高度的4倍,所以滑轮组由4段绳子承担物重,所以是利用了丙图装置完成实验。
[2]第3次实验的机械效率
(3)比较2、4两次实验数据可知,物体被提升的高度增大,滑轮组的机械效率不变,所以滑轮组的机械效率与物体被提升的高度无关,故猜想Ⅰ是错误的。
(4)要验证猜想Ⅲ,即滑轮组的机械效率与所提物体的重力有关,应控制动滑轮的重力相同,提升的高度相同,只改变物体的重力,由表中数据可知,1、2两次实验数据符合要求。
(5)比较2、3两次实验数据可知,两次实验提升钩码的重力相同,动滑轮的重力不同,且动滑轮越重,滑轮组的机械效率越低,所以可得出结论:不同滑轮组提升相同重物时,动滑轮越重,滑轮组的机械效率越低。
(6)A.增加滑轮的个数,相当于增加了动滑轮的重力,在提升物重一定时,滑轮组的机械效率会变小,故A不符合题意;
B.减小动滑轮的重力,在提升物重一定时,滑轮组的机械效率会变大,故B符合题意;
C.机械效率是有用功与总功的比值,与钩码被提升的高度无关,故C不符合题意;
D.增大钩码升高的速度,对有用功和总功没有影响,故不能提高滑轮组的机械效率,故D不符合题意。
故选B。
问题一:有用功和额外功
【角度1】有用功和额外功
【典例1】无人机应用广泛,现在无人机的很多钢材部件用密度更小的碳纤维替换,来减轻机身重量。如图所示,用碳纤维替换后的无人机与未替换前相比,将同一个快递包裹从地面运送到五楼,可以( )
A.减少有用功B.增大有用功
C.减少额外功D.增大总功
【答案】C
【详解】将同一个快递包裹从地面运送到五楼,克服无人机自重做的是额外功,用碳纤维替换后的无人机与未替换前相比,机身减轻了重量,所以,减少了额外功;克服包裹的重力做的功是有用功,与未替换前相比没有变化,即有用功不变;总功等于有用功和额外功之和,有用功不变,额外功减少,总功减少。故C符合题意,ABD不符合题意。
故选C。
1、有用功可以是任何力做功,要看具体情况决定。
2、任何机械都不省功,都不可能避免的需要做额外功。
【变式1-1】某同学总结了机械的几条“规律”,其中总结正确的是( )
A.克服摩擦力做的功一定是额外功
B.机械效率大的机械,做的有用功一定越多
C.使用任何机械都一定不能省功
D.机械的功率越大,机械效率也一定越大
【答案】C
【详解】A.在传送带上,靠的是摩擦力前进,此时摩擦力做功就是有用功,故A错误;
B.机械效率大的机械,做的有用功的占比比较大,由于总功未知,故有用功的大小未知,故B错误;
C.任何机械都不省功,都不可能避免的需要做额外功,故C正确;
D.机械的功率越大,指的是做功越快,而机械效率大,指的是有用功的占比,这两个是不同的概念,不能等同,故D错误。
故选C。
【变式1-2】电梯将乘客从低楼层运送到高楼层的过程中,对乘客做的功是 功,克服电梯自身重力做的功是 功。
【答案】 有用 额外
【详解】[1][2]电梯将乘客从低楼层运送到高楼层的过程中,目的是把乘客往高处送,对乘客做的功是有用功,克服电梯自身重力做的功是不得不做的功,为额外功。
问题二:机械效率的概念
【角度1】机械效率的定义
【典例1】下列有关功、功率、机械效率的说法,正确的是( )
A.做功越快的机械,功率越大
B.越省力的机械,机械效率越高
C.功率越大的机械,机械效率越高
D.做有用功越多的机械,机械效率越高
【答案】A
【详解】A.功率是反映做功快慢的物理量,做功越快的机械,功率越大,故A正确;
B.越省力的机械,有用功在总功中占的比例不一定大,机械效率不一定越高,故B错误;
C.机械效率与功率无关,功率越大的机械,机械效率不一定越高,故C错误;
D.总功大小未知,做有用功越多的机械,机械效率不一定越高,故D错误。
故选A。
(1)功率是表示物体做功快慢的物理量,与机械效率是两个完全不同的概念。
(2)理解机械效率的定义,明确有用功、额外功和总功之间的关系是解决此类题目的关键。
【变式1-1】机械效率越高的简单机械必定是( )
A.越省力B.越省功
C.额外功越多D.有用功占总功的比例越大
【答案】D
【详解】A.根据机械效率的定义可知,是有用功与总功之间的比值,与力没有直接关系,故A不符合题意;
B.使用机械可以省力,但不能省功,故B不符合题意;
CD.根据机械效率的定义,机械效率越高的简单机械,有用功占总功的比例越大,故C不符合题意,D符合题意。
故选D。
【变式1-2】根据“单位”推出对应的物理公式是常用的记忆方法。功的单位,就可以推出对应的公式为 ;在物理学中,把有用功与总功的 ,叫做机械效率。
【答案】 比值
【详解】[1]“N”是力的单位,力的符号是F,“m”是距离的单位,距离的符号是s,则功的计算公式为
[2]根据机械效率的定义:有用功和总功的比值,叫做机械效率。
【角度2】影响机械效率大小的因素
【典例2】如图所示是古代人利用滑轮打水的场景。井架上安装一个滑轮,绕过滑轮的绳索一端悬吊水桶,当人用力向下拉动绳索的另一端,即可让水桶上升。以下方法能提高滑轮提水的机械效率的是( )
A.增大桶内的水量B.增大滑轮的质量
C.增大拉绳的速度D.增大水桶的重力
【答案】A
【详解】A.增大桶内的水量,提升的水的高度不变时,做的有用功变大,额外功不变,由
可得,此时机械效率变大,故A符合题意;
B.图中滑轮为定滑轮,提水过程中,没有对滑轮做功,故增大滑轮的质量,无法改变滑轮提水的机械效率,故B不符合题意;
C. 机械效率与拉绳的速度无关,则改变拉绳的速度,无法改变滑轮提水的机械效率,故C不符合题意;
D.增大水桶的重力,提升的水的高度不变时,做的有用功不变,额外功变大,由
可得,此时机械效率变小,故D不符合题意。
故选A。
提高机械效率是在提高有用功的比例。
当有用功一定时,额外功越少,机械效率越高。
当额外功一定时,有用功越多,机械效率越高。
【变式2-1】如图所示的是某提升重物的装置,用拉力F匀速提升重物,不计摩擦和绳重,则下列说法正确的是( )
A.拉力F的大小等于物体重力G的二分之一
B.绳端移动的距离是物体上升高度的二倍
C.该装置提升重物做功的机械效率为100%
D.增加提升物体的重力,可以增大机械效率
【答案】C
【详解】AB.由图可知,两个滑轮的轴都是固定的,因此两个滑轮都是定滑轮,根据定滑轮的特点可知,使用定滑轮时只能改变力的方向,不能省力,绳端移动的距离等于物体移动的距离,故AB错误;
CD.使用定滑轮时,若不计摩擦和绳重,则额外功为0,无论提升多重的物体,拉力做的总功始终与克服物体重力做的有用功相等,根据可知,该装置的机械效率为100%,故C正确,D错误。
故选C。
【变式2-2】如图所示,用动滑轮将物体匀速提升0.2m,绳子自由端的拉力F为6N。如果使用该滑轮提升更重的物体,机械效率会 (选填“增大”或“减小”)。
【答案】增大
【详解】如果使用该滑轮提升更重的物体,有用功增大,额外功几乎不变,则有用功占总功的比例增大,根据可知,使用该滑轮提升更重的物体机械效率会增大。
问题三:机械效率的计算和应用
【角度1】滑轮、滑轮组机械效率的计算
【典例1】如图是建筑工人用滑轮组提升建筑材料的场景,在10s的时间内,工人师傅用竖直向上的拉力将建筑材料匀速提升了1m,已知拉力F为400N,建筑材料的重力G为900N,求这个过程中:
(1)拉力做的功;
(2)拉力F的功率;
(3)此滑轮组的机械效率。
【答案】(1)1200J (2)120W (3)75%
【详解】(1)由图可知, n =3,工人师傅用竖直向上的拉力将建筑材料匀速提升了1m,则绳子自由端移动的距离
已知拉力F为400N,总功
(2)时间为10s,拉力 F 的功率
(3)拉力做的有用功为
此滑轮组的机械效率
不管是杠杆、滑轮还是斜面,计算机械效率要抓住功,也就力和距离。
【变式1-1】如图所示,工人用滑轮组运送货物上楼,绳重和摩擦忽略不计,每个滑轮重,工人对绳端的拉力,此时货物匀速上升,则货物重 N,滑轮组机械效率为 ;若工人重,一次能举起的重物,则工人用该滑轮组最多一次性能运送 N的货物,此时滑轮组的机械效率将 (选填“提高”“降低”或“不变”)。
【答案】 480 880 提高
【详解】[1]据图可知,连接动滑轮绳子的股数是2股,不计绳重和摩擦忽略不计,根据可得,货物的重力为
[2]此滑轮组机械效率为
[3]若工人重,则工人能够施加的最大拉力为500N,根据可得,最大货物的重力为
[4]根据滑轮组的机械效率可知,当物重越大时,机械效率越高。
【变式1-2】如图所示,工人体重600N,用由A、B两个滑轮组成的滑轮组向上提升1000N的重物C,提升的过程中,用大小为550N且竖直向下的力拉动绳子,使重物C以0.4m/s的速度匀速上升,若不计绳重及轮与轴的摩擦。求:
(1)本次提升重物时拉力的功率;
(2)本次提升重物时滑轮组的机械效率;(百分号前保留一位小数)
(3)工人使用该滑轮组能够提起的最大物重。(解答时,要求有必要的文字说明、公式和计算步骤等,只写最后结果不得分)
【答案】(1)440W (2)90.9% (3)1100N
【详解】(1)由图示知,动滑轮承重绳子为2根,则提升重物时拉力的功率为
(2)该滑轮组的机械效率
(3)动滑轮的重力
因为工人体重600N且竖直向下拉绳,因此工人的最大拉力为600N,则最大物重为
【角度2】斜面机械效率的计算
【典例2】如图所示,斜面长1m,高0.4m,小明在沿斜面用5N的拉力向上匀速拉动一个重为10N的物体到斜面顶端的过程中,物体所受斜面的摩擦力为 N。
【答案】1
【详解】物体被匀速拉上斜面顶端, 拉力做的总功
克服物体重力做的有用功
克服摩擦力做的额外功
物体所受的摩擦力
不管是杠杆、滑轮还是斜面,计算机械效率要抓住功,也就力和距离。
【变式2-1】如图所示,小明用沿斜面向上150N的推力,将总重为500N的小车匀速推到长5m、高1.2m的斜面顶端,用时20s。此过程中,小车受到的支持力对小车 (选填“做功”或“不做功”);小明的推力做功的功率为 W;该斜面的机械效率为 。
【答案】 不做功 37.5 80%
【详解】[1]由于支持力与斜面垂直,而小车沿着斜面移动,即小车没有在支持力的方向上移动距离,因此此过程中,小车受到的支持力对小车不做功。
[2]推力做的总功
W总=Fs=150N×5m=750J
推力做功的功率
[3]推力做的有用功
W有=Gh=500N×1.2m=600J
斜面的机械效率
【变式2-2】如图所示,利用斜面将箱子推进车厢,通常要比把箱子直接从地面搬进车厢省力多了。某工人用沿斜面向上的推力将重800N的货物从地面匀速推上车厢,已知斜面长3m、高1.2m,在这个过程中,工人所做的额外功为240J。
(1)工人如果直接把货物徒手搬上车,则至少要对货物做多少功?
(2)斜面的机械效率是多大?
(3)工人对箱子沿斜面向上的推力是多大?
(4)不改变斜面倾斜角和货物质量,提高斜面的机械效率方法是 。
【答案】(1)960J (2)80% (3)400N
(4)减小斜面的粗糙程度
【详解】(1)工人如果直接把货物徒手搬上车,需要克服货物的重力做功,则至少要对货物做的功为
(2)工人使用斜面所做的额外功为240J,则工人做的总功为
斜面的机械效率是
(3)工人对箱子沿斜面向上的推力做的功为总功,则沿斜面向上的推力为
(4)根据
可知,想提高机械效率可以减小额外功,在斜面上推物体的过程中,额外功主要是克服物体受到的摩擦力做的功,因此可以减小斜面的粗糙程度,减小摩擦力。
【角度3】杠杆的效率计算
【典例3】小明用如图所示的实验装置测量杠杆的机械效率。实验时竖直向上拉动杠杆,使挂在杠杆下面的物体缓缓上升(支点和杠杆的摩擦不计)。问:
(1)重为5N的物体挂在A点时,人的拉力F为2.5N,物体上升0.15m时,动力作用点C上升0.5m,此时机械效率η1为 ;
(2)小明为了进一步研究杠杆的机械效率与哪些因素有关,仍用该实验装置,仅将物体移到B点,再次缓慢提升杠杆,使物体上升相同的高度,实验测得此时的机械效率为η2 η1(选填“>”“ 两次对物体做的有用功相同,但后一次对杠杆做的额外功更少,所以机械效率变高
【详解】(1)重为5N的物体挂在A点时,人的拉力F为2.5N,物体上升0.15m时,动力作用点C上升0.5m,有用功
总功
机械效率
(2)[1][2]钩码的悬挂点在A点时,由于杠杆的重力会阻碍杠杆转动,则由杠杆的平衡条件得
钩码的悬挂点在B点时,则由杠杆的平衡条件得
观察比较可知,悬挂点移至B点时,OB大于OA,即钩码重力的力臂变大,所以拉力F也变大。此时杠杆的机械效率为
因为物体上升的高度不变,所以有用功不变,但杠杆上升的高度变低,故克服杠杆重力做的额外功变小,由上面的的表达式可得,不变,变小,所以分母变小,就变大;即,故理由为:两次对物体做的有用功相同,但后一次对杠杆做的额外功变少,所以机械效率变高。
不管是杠杆、滑轮还是斜面,计算机械效率要抓住功,也就力和距离。
【变式3-1】如图所示OB是一杠杆,O为支点,将重30N的物体悬挂在B点,当杠杆在水平位置平衡时,若A点施加的动力使重物向上移动了10cm,此时的杠杆机械效率为(不计摩擦),保持重物悬挂点不变,如果动力作用点由A点向支点O靠近一些后再把该物体提升10cm,此时机械效率为。则 。(选填“>”“<”或“=”)。
【答案】=
【详解】假设
则
由杠杆平衡条件可知
则
若A点施加的动力使重物向上移动了10cm,如图所示:
则由三角形知识可知
则
故
机械效率
如果动力作用点由A点向支点O靠近一些后,假设
同理由上述分析可知,改变作用点的位置不影响机械效率的大小,即
因此。
【变式3-2】如图所示,OA是一个质量分布均匀的杠杆,,O是支点,B是OA的中点,在B点悬挂一个重为的重物。将杠杆从如图甲位置匀速提升到乙位置,重物上升的高度为,拉力。试求:
(1)力F做的有用功是多大?
(2)将重物匀速提升时,杠杆的机械效率是多大?
(3)若不计绳重和摩擦,杠杆自身的重力G杆是多少N?
【答案】(1)12J
(2)80%
(3)10N
【详解】(1)力F做的有用功
W有=Gh1=40N×0.3m=12J
(2)由三角形相似可知力F移动的距离
s=2h1=2c×0.3m=0.6m
总功
W总=Fs=25N×0.6m=15J
杠杆的机械效率
(3)若不计绳重和摩擦,克服杠杆自身的重力做的功是额外功,额外功为
W额= W总- W有=15J-12J=3J
杠杆重心上升的高度与重物上升高度相同,杠杆自身的重力
问题四:有关机械效率的探究实验
【角度1】测量滑轮组的机械效率
【典例1】韩彪实验小组测一滑轮组机械效率的数据如下表:
(1)请你在图中画出本实验的绕绳方法;
(2)请将表格空白处填上数据(第一空保留一位小数,第二空保留整数);
(3)用同一滑轮组提升不同重物至同一高度:克服动滑轮的重所做的额外功 (相同/不同);提升的物重增加时,克服摩擦和绳重所做的额外功如何变化? 滑轮组的机械效率如何变化? (以上两问都填:变大/变小/不变);
(4)多次改变提升的物重测量滑轮组的机械效率,目的是为了( )(填字母);
A.减小摩擦
B.多次测量取平均值减。小误差
C.获得多组数据纳出物理律
(5)由本实验 (填“能”或“不能”)。推断:任何机械的机械效率跟物重均有关。
【答案】(1)
(2)60.6%,2
(3) 相同 变大 变大
(4)C
(5)不能
【详解】(1)由表格数据知,动力作用点移动距离s是钩码上升高度h的3倍,所以滑轮组承重绳子为3根,则绳子固定在动滑轮上,逐一绕过定滑轮和动滑轮。如图所示:
(2)表格中,第二次实验,滑轮组的机械效率
第三次实验中,动力
(3)[1]实验中,使用同一滑轮组提升不同重物至同一高度,动滑轮的重力相同,提升的高度相同,据W=Gh知,克服动滑轮的重所做的额外相同。
[2]由表中数据可知,额外功等于总功和有用功之差,第1次额外功为
第2次额外功为
第3次额外功为
总的额外功等于克服动滑轮的重所做的额外功加上克服摩擦和绳重所做的额外功,可见克服摩擦和绳重所做的额外功变大。
[3]由表中数据可知,随着钩码重力增大,机械效率增大,所以滑轮组的机械效率变大。
(4)多次改变提升的物重,是为了探究滑轮组机械效率与提升物重大小的关系,总结出规律,故AB不符合题意,C符合题意。
故选C。
(5)实验只能说明滑轮组机械效率与提升物重大小的关系,不能得出其它机械的机械效率跟物重的关系。
(l)匀速拉动弹簧测力计,目的是保证弹簧测力计的示数F大小不变。
(2)为了便于读数,钩码下沿和绳子末端在刻度尺上的位置最好取整数。
(3)多次测量的目的是进行一些必要的比较,利用不完全归纳法总结规律,而不是求平均值。
【变式1-1】在“探究影响滑轮组机械效率的因素”实验中,某实验小组用如图所示的同一滑轮组提升不同数量的钩码,分别做了甲、乙、丙3次实验,实验数据记录如下:
(1)在实验中,应该用弹簧测力计沿 方向拉着绳子,当钩码 (选填“匀速上升”或“静止”)时读取测力计示数。
(2)进行第2次测量时,滑轮组的机械效率约为 %。(结果精确到1%)
(3)分析实验数据得出的实验结论是:滑轮组的机械效率与 有关。
【答案】(1) 竖直 匀速上升
(2)74
(3)提升的物重
【详解】(1)[1][2]在测量滑轮组的机械效率实验中,为了使弹簧测力计的示数等于绳子自由端的拉力,应该用弹簧测力计沿竖直向上方向拉着绳子。因为当钩码匀速上升时,系统处于平衡状态,此时弹簧测力计的示数才等于绳子自由端的拉力,所以要在钩码匀速上升时读取测力计示数。
(2)由表格数据可知,第2次实验中,G=4N,h=3cm=0.03m,F=1.8N,s=9cm=0.09m
滑轮组机械效率的计算公式
(3)分析实验数据,实验中使用的是同一滑轮组,动滑轮重力不变,改变的是钩码的重力(即提升的物重),且随着钩码重力增大,滑轮组的机械效率也增大,所以可以得出实验结论是:滑轮组的机械效率与提升的物重(或钩码重)有关。
【变式1-2】小明在做“测量滑轮组的机械效率”的实验中,用滑轮安装了如图甲、乙所示的滑轮组,实验测得的数据如下表所示。
(1)利用甲图的滑轮组进行实验,要测量绳子自由端所受的拉力,应在弹簧测力计 (选填“保持静止”或“匀速上升”)时读数;
(2)表中的实验数据是利用 (选填“甲”或“乙”)图所示的滑轮组测得的:第5次实验测得的滑轮组机械效率是 (保留一位小数);
(3)分析表中数据,可知滑轮组的机械效率与物体上升的高度 ,与所提升物体的重力大小 ;(均选填“有关”或“无关”)
(4)采用甲滑轮组进行实验,若弹簧测力计没有竖直向上拉,测得的机械效率将 (选填“偏大”“偏小”或“不变”)。
【答案】(1)匀速上升
(2) 甲 74.1
(3) 无关 有关
(4)偏小
【详解】(1)在测量绳端所受的拉力时,为了保证拉力大小不变,需要沿竖直方向匀速拉动弹簧测力计,弹簧测力计应匀速上升从而使拉力等于弹簧测力计的示数。
(2)[1]从表中数据可以看出,实验时绳子自由端移动的距离是物体提升高度的3倍,所以滑轮组承重绳子股数为3,则表中的实验数据是利用甲图所示的滑轮组测得的。
[2]第5次实验测得的滑轮组机械效率是
(3)[1]由表中第1、2、3三组数据可知,在装置相同情况下,提升的物体的重力相同,改变提升高度,滑轮组的机械效率不变,则说明滑轮组的机械效率与物体上升的高度无关。
[2]由表中第3、4、5三组数据可知,在装置相同情况下,提升的物体越重,滑轮组的机械效率越高,则说明滑轮组的机械效率与所提升物体的重力大小有关。
(4)采用图甲装置实验时,如果弹簧测力计没有竖直向上拉,那么拉力会大于竖直方向上的力,计算出的总功也会偏大。而有用功(即提升物体所做的功)是不变的,因此得出测得的机械效率将偏小。
【角度2】测量斜面的机械效率
【典例2】如图所示是某一学习小组探究“斜面的机械效率“实验装置及实验数据记录表:
(1)实验时,沿斜面拉动木块尽量使木块做 运动;
(2)比较表中的数据,可知斜面是一种 (选填“省力”或“费力”)的简单机械;
(3)本实验研究了 对斜面机械效率的影响;
(4)在实验中,若只增加物重,则测得的机械效率将 (变大/变小/不变)。
【答案】(1)匀速直线
(2)省力
(3)斜面倾斜程度
(4)不变
【详解】(1)沿斜面拉动木块时,为使测力计的示数稳定,应尽量使木块做匀速直线运动。
(2)比较表中“物块重”和“沿斜面的拉力”两栏对应的数据,由实验数据可知,在同一次实验中,拉力总是小于重力,由此可知斜面是一种省力的简单机械。
(3)由表中实验数据可知,实验控制了斜面长度不变而高度不断变化,斜面的倾斜程度不断变化,实验研究的是斜面成像程度对斜面机械效率的影响,由表中实验数据可知:在物体重力与斜面长度不变时,斜面倾斜程度越大,斜面机械效率越高。所以实验研究的是斜面成像程度对斜面机械效率的影响,
(4)在实验中,若只增加物重,摩擦力也增大,且与物重同比例增大,故机械效率不变。
斜面越陡机械效率越高,斜面越缓,机械效率越低。
【变式2-1】小楠同学用如图所示的装置测定斜面的机械效率,实验记录结果如下表:
(1)根据表格中数据,第2次实验的机械效率是 ;
(2)分析第1、2、3次实验的数据可以得到的初步结论是: ,机械效率越大;
(3)分析第4与第 次实验数据可知,在斜面的倾斜程度相同时,斜面越粗糙,斜面的机械效率越低。
【答案】(1)75%
(2)斜面的粗糙程度相同时,斜面越陡,斜面的机械效率越大
(3)3
【详解】(1)根据表格中数据,第2次实验的机械效率
(2)根据控制变量法的思想,分析第1、2、3组实验数据可知,斜面的粗糙程度相同时,斜面越陡,机械效率越高。
(3)根据控制变量法的思想,要想探究斜面的机械效率与斜面粗糙程度的关系,需控制斜面的倾斜程度相同,斜面粗糙程度不同,故分析第4与第3次实验数据可知,在斜面的倾斜程度相同时,斜面越粗糙,斜面的机械效率越低。
【变式2-2】在“探究斜面的机械效率”实验中,小明猜想斜面的机械效率可能跟斜面的粗糙程度有关,小华猜想可能跟斜面的倾斜程度有关。如图是他们设计的实验装置。
(1)表格中第三次实验的机械效率为 %(结果保留一位小数),分析表中信息可知该实验是探究 (选填“小明”或“小华”)的猜想,结论是:在其他条件一定时,斜面 ,机械效率越高;
(2)另一位同学为探究自己的猜想,设计了如下步骤。
①用弹簧测力计沿斜面匀速拉动木块,进行相关测量,计算出斜面的机械效率;
②保持斜面的 不变,改变斜面的 ,再进行相关测量,并计算出斜面的机械效率;
③比较两次实验,即可初步验证猜想是否正确。
【答案】(1) 70.6 小聪 越陡
(2) 倾斜程度 粗糙程度
【详解】(1)[1]第三次实验的机械效率为
[2][3]由表中实验数据可知,斜面的粗糙程度相同而斜面的倾斜程度不同,根据控制变量法,验证的是小聪的猜想,在其它条件不变的情况下,斜面越陡越费力。
(2)[1][2]上述实验探究的是小明猜想斜面的机械效率可能跟斜面的粗糙程度有关,故探究小华猜想斜面的机械效率可能跟斜面的倾斜程度有关时,根据控制变量法,保持斜面的粗糙程度不变,改变斜面的倾斜程度。
【角度3】测量杠杆的机械效率
【典例3】某班同学利用杠杆做了以下的实验:
(1)要使杠杆在水平位置平衡,应进行操作 ,这样做的好处是 ,同时消除了杠杆自重对杠杆平衡的影响。
(2)小明同学用如图乙所示的方法使杠杆处于水平平衡状态,测出此时的拉力大小为,发现,其原因是: 。
(3)如图丙所示装置,每个钩码的质量为m,O为支点(支点处摩擦忽略不计)。他将2个钩码悬挂在B点,在A点用竖直向上的拉力匀速拉动弹簧测力计,测得A、B两点上升的高度分别为、,则此次杠杆的机械效率 (用题中所给的符号表示)。
【答案】(1) 向右调节平衡螺母直至杠杆在水平位置平衡 便于测量力臂的大小
(2)把当做的力臂
(3)
【详解】(1)[1]如图杠杆左端下沉,要使杠杆在水平位置平衡,应将两端的平衡螺母向右调节。
[2]杠杆在水平位置平衡时,力臂在杠杆上,便于测量力臂大小,杠杆的重心在支点上,杠杆的重力力臂为0,同时消除了杠杆自重对杠杆平衡的影响。
(2)小明同学用如图乙所示的方法使杠杆处于水平平衡状态,测出此时的拉力大小为,因为倾斜,此时的力臂比L1小,如果把L1当成力臂,会导致。
(3)每个钩码的质量为m,将2个钩码悬挂在B点,在A点竖直向上匀速拉动弹簧测力计,拉力为F1,测得A、B两点上升的高度分别为h1、h2,对钩码做有用功是
W有=2mgh2
做的总功是
W总=F1h1
则此次杠杆的机械效率是
测量机械效率,抓住该物理量的源头—功,它包括力和距离两个要素,所以测算机械效率需要测量力和距离,然后计算机械效率。
【变式3-1】某实验小组利用图示装置探究杠杆的机械效率,实验的主要步骤如下:
①将质地均匀的杠杆O点悬挂,能自由转动,在A点悬挂总重为6N的钩码,在B点用弹簧测力计竖直向上拉,使杠杆保持水平静止,其中AO=10cm,AB=20cm;
②竖直向上缓慢匀速拉动弹簧测力计,使物体上升5cm(保持O点位置不变),在此过程中弹簧测力计的读数为3N,回答下列问题:
(1)在步骤①中,若杠杆自重和摩擦不计,弹簧测力计示数应为 N;
(2)步骤②中,计算出杠杆的机械效率为 (精确到0.1%);
(3)若将测力计的悬挂点由B移至C,O、A位置不变,仍将钩码提升相同的高度,则杠杆的机械效率将 (选填“变大”“不变”或“变小”)。
【答案】(1)2
(2)66.7%
(3)不变
【详解】(1)在步骤①中,若杠杆自重和摩擦不计,由杠杆平衡条件知,弹簧测力计的示数为
(2)由几何关系可知,当物体上升5cm时,B端上升的高度为
故总功为
W总=FhB=3N×15×10-2m=0.45J
有用功为
W有=Gh=6N×5×10-2m=0.3J杠杆的机械效率为
(3)若将测力计的悬挂点由B移至C,使钩码上升同样的高度,有用功不变;杠杆重心上升的高度不变,克服杠杆重力做的额外功不变,则总功不变,根据机械效率公式知,机械效率不变,所以若将测力计的悬挂点由B移至C,杠杆的机械效率将不变。
【变式3-2】在探究“杠杆的平衡条件”实验中,所用的实验器材有:杠杆、支架、弹簧测力计、刻度尺、 细线和质量相同的钩码若干个。
(1)实验前,杠杆静止时如图甲所示,此时杠杆处于 (平衡/非平衡)状态,要使杠杆在水平位置平衡,应将左边的平衡螺母向 (左/右)调;
(2)杠杆在水平位置平衡后,小明在杠杆A点处挂上 个钩码做为动力F1,B 点处挂上1 个钩码做为阻力F2,杠杆恰好在水平位置平衡,如图乙所示,分别测量出两个力的力臂l1 和l2, 计算后发现:, 便得出杠杆的平衡条件是: 。但小红认为小明这 种实验处理方法是不完善的,理由是 ;
(3)接着,小明提出新的探究问题:“若支点不在杠杆的中点时,杠杆的平衡条件是否仍然成 立?”于是小明利用如图丙所示装置进行探究,在杠杆D 点处挂上2个钩码,用弹簧测力计 在 C 点处竖直向上拉使杠杆在水平位置处于平衡状态,以弹簧测力计的拉力为动力F1',钩 码重力为阻力F2',多次调整力和力臂的大小进行测量,发现:F1'l1'总是大于F2'l2',其原因主要是 ;
(4)小明再利用杠杆测量机械效率。如图丁所示,实验时,小明竖直匀速拉动弹簧测力计,使挂在较长杠杆下面的钩码缓缓上升。将杠杆拉至图中虚线位置,记录钩码重G, 测力计的示F,钩码上升的高度h,测力计上升高度h1,则杠杆的机械效率η1= (用所测量的字 母表示);
(5)如图戊所示,若只将钩码的悬挂点由B移至C点,O、A位置不变,仍将钩码提升相同的高度,则杠杆的机械效率将 (变大/变小/不变)。
【答案】(1) 平衡 右
(2) 2 实验次数少,得出的结论具有偶然性
(3)杠杆自身重力的影响
(4)
(5)变大
【详解】(1)[1]杠杆处于静止状态或匀速转动状态都属于平衡状态。图中杠杆在此位置处于静止状态,所以,杠杆在此位置处于平衡状态。
[2]杠杆的右端上翘,平衡螺母向上翘的右端移动。
(2)[1]设1 个钩码的重力是G,由图知道,动力F1的力臂是4L,阻力F2的力臂是8L,由杠杆平衡条件,代入数据解得
即小明在杠杆A点处挂上2个钩码。
[2]小明仅凭一次测量就得出杠杆平衡条件,这种实验处理方法是不完善的,因为实验次数过少,会导致实验结论具有偶然性,应该改变动力或阻力的方向进行多次测量,寻找普遍规律,以避免偶然性。
(3)由图知道,用如图丙所示装置进行探究,杠杆的重心没有通过支点,杠杆自身重力对杠杆平衡有影响。
(4)再利用杠杆测量机械效率,图丁中,实验时,小明竖直匀速拉动弹簧测力计,使挂在较长杠杆下面的钩码缓缓上升。将杠杆拉至图中虚线位置,记录钩码重G,测力计的示F,钩码上升的高度h1,测力计上升高度h2,测杠杆的机械效率
(5)杠杆提升钩码时,对钩码做有用功,克服杠杆重做额外功
设杠杆重心升高的距离为h,所以
G不变,h1不变,G杠不变,钩码的悬挂点由B点移至C点,钩码升高相同的高度,有用功不变,根据三角形的知识知道,杠杆重心提升的高度减小,所以根据知道,额外功减小,因此在有用功相同的条件下,杠杆的机械效率变大,即
【基础强化】
1.有两台机器,甲的机械效率为90%,乙的机械效率为80%。下列说法正确的是( )
A.甲做的有用功一定比乙做的有用功多
B.两台机器做的总功相等时,甲做的有用功一定比乙做的有用功多
C.甲一定比乙更省力
D.甲做的功一定比乙做的功多
【答案】B
【详解】A.机械效率是指有用功与总功的比值,它反映了机械在做功时有用功占总功的比例。这个选项没有给出总功的信息,因此无法比较两台机器做的有用功。故A错误;
B.当两台机器的总功相等时,由于甲的机械效率高于乙,根据机械效率的定义,甲的有用功在总功中占的比例更高,因此甲做的有用功一定比乙多。故B正确;
C.机械效率与机械是否省力无关。机械效率只反映有用功在总功中的比例,而不反映机械操作的难易程度或省力程度。故C错误;
D.机械效率的高低不能直接决定做功的多少。故D错误。
故选B。
2.小明体重,用如图所示滑轮组匀速竖直向上提升的重物,提升的过程中,小明用竖直向下的力匀速拉动绳子,使物体在内上升。已知小明拉力的功率为,不计摩擦和绳重。则下列说法正确的是( )
A.动滑轮重
B.人对地面的压力为
C.提升重物为时,该滑轮组的机械效率为75%
D.若机械效率为,则提升的物重为
【答案】C
【详解】A.由滑轮组装置可知绳子股数为2,拉力做的总功为
由可知,自由端的拉力为
不计摩擦和绳重,由可知,动滑轮重为
故A错误;
B.由平衡力和力的作用的相互性可得,人对地面的压力
故B错误;
C.克服重物A的重力做的有用功
则滑轮组的机械效率为
故C正确;
D.若机械效率为80%,根据
可知,提升的物重为
故D错误。
故选C。
3.如图是一个轻质杠杆的示意图,O是转动轴,不计杆重及摩擦,挂在OA中点B处的重物重力为150N,在竖直向上的拉力F作用下物体以0.01m/s的速度竖直上升。下列说法不正确的是( )
A.拉力F=75N
B.此过程中重物重力做功的功率是0.75W
C.该杠杆的机械效率是100%
D.杠杆转动到虚线位置的过程中,拉力F的大小保持不变
【答案】B
【详解】AD.当杠杆在水平位置时,根据杠杆平衡的条件可得
代入数据为
解得F=75N,因为在移动过程中,力臂之间的关系始终不变,因此拉力不变,故AD正确,不符合题意;
B.重物重力做功的功率为
故B错误,符合题意;
C.不计杆重及摩擦,提升重物所做得有用功等于拉力F所做得总功,因此机械效率为100%,故C正确,不符合题意。
故选B。
4.《物原》记载:“史佚始作辘轳。”如图,人们借助辘轳从井中汲水时,转动摇把,使绳子在轴筒上不断叠绕,从而将水桶从井中提出。下列说法正确的是( )
A.该装置相当于简单机械中的斜面
B.该装置既可以省力,又可以省功
C.打水时克服水重和桶重做的功是有用功
D.使用更轻的桶可以提高该装置的机械效率
【答案】D
【详解】A.该装置是轮轴,属于杠杆,会省力,斜面不是杠杆,故该装置不能相当于简单机械中的斜面,故A错误;
B.该装置可以省力,但是要多做额外功,不可以省功,故B错误;
C.打水时的目的是打水,克服水重做的功是有用功,克服桶重做的功是额外功,故C错误;
D.使用更轻的桶可以减少额外功,当有用功相同时,总功减小,由得,装置的机械效率变大,则使用更轻的桶可以提高该装置的机械效率,故D正确。
故选D。
5.如图,小明在匀速水平移动和匀速竖直提升重为10N的物体M时分别进行了以下操作,甲没有使用机械,乙、丙、丁使用了机械(绳长不变),并测得拉力如表所示,则( )
A.乙的机械效率比丁的小
B.丙、丁的机械效率相同
C.使用机械乙、丙、丁都不省力
D.测得的数据无法算出乙、丙、丁的机械效率
【答案】A
【详解】A.甲图中拉力是2N,物体做匀速直线运动,拉力和摩擦力是平衡力,则甲图中物体受到的摩擦力f甲=F甲=2N
乙图中水平面相同,压力相同,接触面粗糙程度相同,摩擦力不变,故乙图中物体受到的摩擦力f乙=f甲=2N
乙图中滑轮是动滑轮,机械效率为
丁图中滑轮是动滑轮,机械效率为
则乙的机械效率比丁的小,故A符合题意;
B.丙图中滑轮是定滑轮,丁图中滑轮是动滑轮,有用功相同时,丙图中额外功较小,机械效率较大,故B不符合题意;
C.物体的重力是10N,丙图中拉力是11N,不省力,丁图中拉力是6N,省力,乙图中摩擦力是2N,乙图中拉力是5N,不省力,故C不符合题意;
D.综上可知,由可以根据机械效率的公式算出乙、丙、丁的机械效率,故D不符合题意。
故选A。
6.有两个形状、大小相同的铁桶和塑料桶,用它们分别从井里提起满满一桶水到井口。则人用铁桶提水时所做的有用功 用塑料桶提水时所做的有用功,人用铁桶提水时所做的额外功 用塑料桶提水时所做的额外功。(均选填“大于”“小于”或“等于”)
【答案】 等于 大于
【详解】[1]有用功是指为了达到目的而必须做的功。由于铁桶和塑料桶的形状、大小相同,且都装满了水,所以它们提上来的水的质量是相等的。又因为它们都是把一桶水提到井口,上升的高度也相同,根据功的计算公式可知,它们所做的有用功是相等的。
[2]额外功是指并非需要但又不得不做的功。在提水过程中,额外功主要来自于提起桶本身所做的功。由于铁的密度大于塑料的密度,且铁桶和塑料桶的体积相同,所以铁桶的质量大于塑料桶的质量。因此,在提起铁桶时,克服铁桶的重力做的额外功更多。
7.如图甲所示,小文分别将A、B两个完全相同的物体,沿左右两边斜面拉到顶端,做功情况如图乙所示。
(1)小文对B做的额外功是 J;
(2) 侧斜面的机械效率更高(填“左”或“右”)。
【答案】(1)0.5
(2)右
【详解】(1)由题知,A、B是完全相同的物体,则A、B的重力相同,上升的高度相同,由可知,拉力做的有用功相同,拉力对B物体做的有用功
小文对B做的额外功
(2)小文做的有用功相同,小文做的总功,由可得,,即右侧斜面的 机械效率更高。
8.如图所示,沿斜面向上拉一个重为4.5N的物体到斜面顶端,斜面长1.2m,高0.3m,拉力做功为2.16J,则这个斜面的机械效率是 %,物体受到的摩擦力是 N,若想增大该斜面的机械效率,可采用的方法是 (答一种即可)。
【答案】 62.5 0.675 增大接触面光滑程度/增大斜面的倾斜程度
【详解】[1][2][3]拉物体时所做有用功
已知所做总功:W总=2.16J,所以斜面的效率
额外功
克服摩擦力所做功是额外功,即
W额=fs
所以摩擦力大小
欲提高斜面的机械效率,就必须在有用功一定时,尽量减少额外功。方法一:当斜面的倾角变大时,木箱对斜面的压力逐渐变小,在接触面粗糙程度不变时,压力越小,受到的滑动摩擦力就越小,这样可以有效的减少额外功;方法二:使斜面尽可能光滑,以减小斜面的摩擦力,可以减小额外功,提高其机械效率。
9.如图,建筑工地上,工人利用滑轮组使900N重的建材以0.1m/s的速度匀速上升,用时100s,建材上升的高度是 m。若不计绳重和摩擦,绳子自由端拉力F1为500N,则动滑轮重为 N,装置的机械效率为 。
【答案】 10 100 90%
【详解】[1]建材以0.1m/s的速度匀速上升,用时100s,建材上升的高度是
[2]不计绳重和摩擦,连接动滑轮绳子的股数是2股,根据可得,动滑轮的重力为
[3]装置的机械效率为
【能力培优】
10.如图所示,小伟同学通过斜面用平行于斜面的推力,将质量为30kg的物体在4s时间内匀速推到1m高的平台上,斜面长。(g取10N/kg)则( )
A.斜面对物体的支持力做了功B.推力F对物体做功的功率为100W
C.小伟做的有用功为400JD.斜面的机械效率为80%
【答案】B
【详解】A.物体没有在斜面对物体的支持力的方向上移动距离,所以斜面对物体的支持力没有做功,故A不符合题意;
B.推力F对物体做功为
则推力F对物体做功的功率为
故B符合题意;
C.小伟做的有用功为
故C不符合题意;
D.斜面的机械效率为
故D不符合题意。
故选B。
11.如图甲所示,小欢用力F向下拉绳子,使物体M在水平地面上匀速移动,地面ab、bc粗糙程度不同。物体M的重力为400N,动滑轮的重力为5N,,。物体M从a点到c点的过程中,拉力F与M移动距离s的关系图像如图乙所示,不考虑物体大小对运动的影响,忽略绳子重力及机械之间的摩擦。下列结论正确的是( )
A.绳子自由端移动的距离为15m
B.拉力F做的功为840J
C.拉力F在ab段做的额外功等于在bc段做的额外功
D.物体从ab段运动到bc段,滑轮组的机械效率变小
【答案】B
【详解】AB.物体M从a点到c点过程中,通过的距离为2m+3m=5m,滑轮组绳子的有效段数为2,故绳子自由端移动的距离s=2s物=2×5m=10m
sab=2m,sbc=3m,绳子自由端移动的距离分别为s1=2×2m=4m,s2=2×3m=6m
由图乙知,绳子的拉力分别为60N和100N,拉力做的总功为W=W1+W2=F1s1+F2s2=60N×4m+100N×6m=840J
故A错误,B正确;
C.本题中,克服摩擦力做的功为有用功。忽略绳子重力及机械之间的摩擦,克服动滑轮的重力做的功为额外功,ab段和bc段动滑轮提升的高度不同,根据W=Gh可知,拉力F在ab段做的额外功小于在bc段做的额外功,故C错误;
D.使物体M在水平地面匀速移动,根据二力平衡,物体受到的滑动摩擦力等于水平方向上绳子拉力的大小,因绳端拉力100N大于60N,由f=F水平=nF绳-G动可知,bc段物体受到的滑动摩擦力大。滑轮组的机效率为
动滑轮的重力不变,物体从ab段到bc段,滑动摩擦力变大,所以滑轮组的机械效率变大,故D错误。
故选B。
12.如图,塔式起重机上的滑轮组用的力将重为的重物匀速吊起,动滑轮的重力为,下列说法正确的是( )
A.提升重物做的有用功为B.滑轮组的额外功为
C.滑轮组的额外功为D.滑轮组的机械效率为
【答案】C
【详解】A.提升重物做的有用功为
故A错误;
BC.图中连接动滑轮绳子的股数是3股,则绳末端拉力移动的距离为
拉力做的总功为
滑轮组的额外功为
故B错误,C正确;
D.滑轮组的机械效率为
故D错误。
故选C。
13.如图是为了上山方便而修建的盘山公路,我们把盘山公路简化为一个斜面模型。一辆重6.3×104N的小型货车从山脚匀速行驶到竖直高度为500m的山顶,货车通过的路程为3600m。已知从山脚开上山顶,货车所受牵引力和摩擦力保持不变。且牵引力大小为2.5×104N,则货车从山脚开到山顶的过程中,牵引力所做的功为 J,该盘山公路的机械效率为 ,行驶过程中货车所受摩擦力为 N。
【答案】 9×107 35% 1.625×104
【详解】
[1]牵引力做的功(总功):
W总=Fs=2.5×104N×3600m=9×107J
[2]克服货车重力做的有用功
W有=Gh=6.3×104N×500m=3.15×107J
该盘山公路的机械效率:
[3]牵引力做的额外功:
W额=W总﹣W有=9×107J﹣3.15×107J=5.85×107J
行驶过程中货车所受摩擦力:
14.某地方政府开展“迎新春,送温暖”活动,为山区的居民们送上过年物资,为此配送人员选用如图所示的三轮摩托车进行运送。运送物资的过程中,以配送人员为参照物,行驶的摩托车是 的;山路蜿蜒曲折,相当于简单机械中的 ;已知该三轮摩托车的车厢内部长宽分别为2.5m、1.8m,装物资的纸箱规格为长50cm、宽40cm、高60cm,出于安全考虑,车厢只能平铺一层物资运送,三轮摩托车和配送人员的质量为600kg,每个箱子的质量为20kg,配送人员在安全范围内用一辆三轮摩托车装载最多的物资从山底开到山上居民家,行驶的距离为3000m,上升的竖直高度为300m,若摩托车的牵引力恒为4000N,则山路的机械效率为 。(g取10N/kg)
【答案】 静止 斜面 25%
【详解】[1]人骑在摩托车上,人与摩托车的相对位置没有发生变化,故以人为参照物,摩托车是静止的。
[2]人通过蜿蜒的山路登到山顶,相当于通过斜面到达山顶。
[3]因为,
所以一次运输的箱子个数最多为
一次性运输物资质量最大为
有用功为
总功为
机械效率为
15.如图所示,某实验小组的同学们在探究“斜面的机械效率”实验时,用弹簧测力计沿斜面匀速向上拉动物块A,收集了表中的实验数据:
(1)实验时要使木板的倾斜角变大,应该把木板下面的木块向 移动(选填“左”或“右”)。分析表中的数据可得出:斜面越缓越 力(选填“省”或“费”),斜面的机械效率越 ;
(2)该小组又进行了第4次实验,他们在斜面上铺上棉布,使斜面变粗糙,保持斜面高和长分别是和,用弹簧测力计拉动同一物块沿斜面向上做匀速直线运动,读出此时弹簧测力计的示数为,与第二次实验相比,有用功 (选填“相同”或“不同”)、而拉力做的总功 (选填“变大”或“变小”),这种情况下斜面的机械效率将 (选填“变大”或“变小”);
(3)实验中,若物重、斜面长度不变,且斜面光滑,以下能正确表示拉力F与斜面高度h的关系的是___________。
A.B.
C.D.
【答案】(1) 左 省 小
(2) 相同 变大 变小
(3)C
【详解】(1)[1]实验时要使木板的倾斜角变大,斜面长度不变,h变大,应该把木板下面的木块向左移动。
[2][3]分析表中数据,对比斜面坡度与沿斜面拉力、机械效率的变化情况可知,斜面越缓越省力,同时斜面的机械效率越小。
(2)[1][2][3]该小组又进行了第4次实验,他们在斜面上铺上棉布,使斜面变粗糙,保持斜面高和长分别是0.5m和1m,用弹簧测力计拉动同一物块沿斜面向上做匀速直线运动,读出此时弹簧测力计的示数为4.0N,与第二次实验相比,物体重力不变,上升的高度不变,则有用功相同,而拉力变大,则做的总功变大,这种情况下斜面的机械效率将变小。
(3)若物重、斜面长度不变,且斜面光滑,则没有额外功,有用功等于总功,即
可得,物重、斜面长度不变,则拉力F与斜面高度h成正比,故选C。
16.某实验小组在测滑轮组机械效率的实验中得到的数据如下表所示,实验装置如下图所示。
(1)在使用弹簧测力计时需要竖直向上 拉动,若斜向上匀速拉动,则弹簧测力计的示数会 (选填“变大”“变小”或“不变”);
(2)从表中数据可分析出实验1是用图 (选填“甲”或“乙”)所示装置做的实验;实验1中,若钩码上升的速度为0.1m/s,则拉力的功率为 W;
(3)表格中空白处的数据应为 (结果精确到0.1%);
(4)通过分析实验1和实验2的数据可得出结论:使用不同的滑轮组提升相同的重物时,动滑轮越重,滑轮组的机械效率越 (选填“高”或“低”)。比较实验1和实验3可得出结论:同一个滑轮组, ,可以提高滑轮组的机械效率。
【答案】(1) 匀速 变大
(2) 甲 0.54
(3)57.1
(4) 低 增加物体的重力
【详解】(1)[1][2]匀速拉动时,滑轮组和物体一起做匀速直线运动,此时动滑轮受到的力保持平衡。示数稳定便于读数。图中弹簧测力计拉力作用在动滑轮上,竖直拉动时力臂相当于轮的直径,可以省一半的力,如果斜向上匀速拉动,力臂变短,则弹簧测力计的示数会变大。
(2)[1][2]从表中数据实验1可知
即有三段绳子承担总重力,可分析出实验1是甲装置得出的数据。若钩码上升的速度为0.1m/s,则拉力的功率为
(3)第2次实验的机械效率为
(4)[1]通过分析实验1和实验2的数据,提升的物重相同,实验2中根据物体和绳子端移动的距离可知绳子的段数为
即5段绳子承担重总,为图装置乙,有两个动滑轮,动滑轮重大于实验1中1个动滑轮,实验2装置机械效率较低,根据控制变量法,可得出结论:使用不同的滑轮组提升相同的重物时,动滑轮越重,滑轮组的机械效率越低。
[2]比较实验1和实验3,绳子均为3段,应同为装置甲测出的数据,即动滑轮重力相同,实验3的物重更大,机械效率越高,根据控制变量法,可得出结论:同一个滑轮组,增加物体的重力,可以提高滑轮组的机械效率。
17.某起重机的滑轮组结构示意如图所示,起重机将3600kg的钢板匀速提升到10m高的桥墩上,滑轮组的机械效率为80%。不计钢丝绳的重力和摩擦,g取10N/kg。求:
(1)克服钢板重力做的功;
(2)滑轮组所做的总功;
(3)钢丝绳的拉力。
【答案】(1)3.6×105J
(2)4.5×105J
(3)11250N
【详解】(1)克服钢板重力做的功
(2)由得,滑轮组所做的总功
(3)由图得
不计钢丝绳的重力和摩擦,钢丝绳的拉力
18.如图所示,工地上用该装置从竖直深井中提取泥土。某次,将一筐重为900N的泥土匀速竖直向上提升至平台的过程中,用时15s,卷扬机将绳自由端竖直向下拉动8m,拉力F做功的功率为300W。筐的重量忽略不计,问:
(1)该装置中的A滑轮的作用是改变力的 ;泥土被提升的高度为 m;
(2)拉力F做的功是多少?
(3)该装置中滑轮组的机械效率是多少?
【答案】(1) 方向 4
(2)4500J
(3)80%
【详解】(1)[1]图中A滑轮是定滑轮,根据定滑的特点可知,A滑轮的作用是改变力的方向。
[2]图中连接动滑轮绳子的股数是2股,已知绳自由端竖直向下拉动8m,则泥土被提升的高度为
(2)已知拉力F做功的功率为300W,时间为15s,则拉力做的功为
(3)拉力做的有用功为
该装置中滑轮组的机械效率为
2025年课程标准
物理素养
1、理解机械效率的定义。
2、掌握机械效率的计算公式。
3、知道机械效率的因素,并提出提高效率的方法。
物理观念:知道三种功的定义,能区分有用功、额外功和总功。
科学思维:通过公式机械效率公式:η=W有/W总×100%,知道机械效率η
相关试卷
这是一份初中物理机械效率优秀巩固练习,文件包含124机械效率-知识点梳理+练习含答案解析docx、124机械效率-知识点梳理+练习docx等2份试卷配套教学资源,其中试卷共75页, 欢迎下载使用。
这是一份人教版八年级下册12.3 机械效率课后复习题,共13页。试卷主要包含了4J,小红用滑轮组将重力为1, 0等内容,欢迎下载使用。
这是一份人教版八年级下册12.3 机械效率同步达标检测题,共15页。试卷主要包含了选择题,填空题,计算题等内容,欢迎下载使用。
相关试卷 更多
- 1.电子资料成功下载后不支持退换,如发现资料有内容错误问题请联系客服,如若属实,我们会补偿您的损失
- 2.压缩包下载后请先用软件解压,再使用对应软件打开;软件版本较低时请及时更新
- 3.资料下载成功后可在60天以内免费重复下载
免费领取教师福利 













.png)





