











所属成套资源:初中物理八年级下册 知识点梳理+练习(人教版2024)
第十一章 功和机械能-初中物理八年级下册 考点易错点练习+单元测试(人教版2024)
展开 这是一份第十一章 功和机械能-初中物理八年级下册 考点易错点练习+单元测试(人教版2024),文件包含第11章功和机械能-考点易错点练习含答案解析docx、第11章功和机械能-考点易错点练习docx、第11章《功和机械能》单元测试卷docx、第11章《功和机械能》单元测试卷含答案解析docx等4份试卷配套教学资源,其中试卷共79页, 欢迎下载使用。
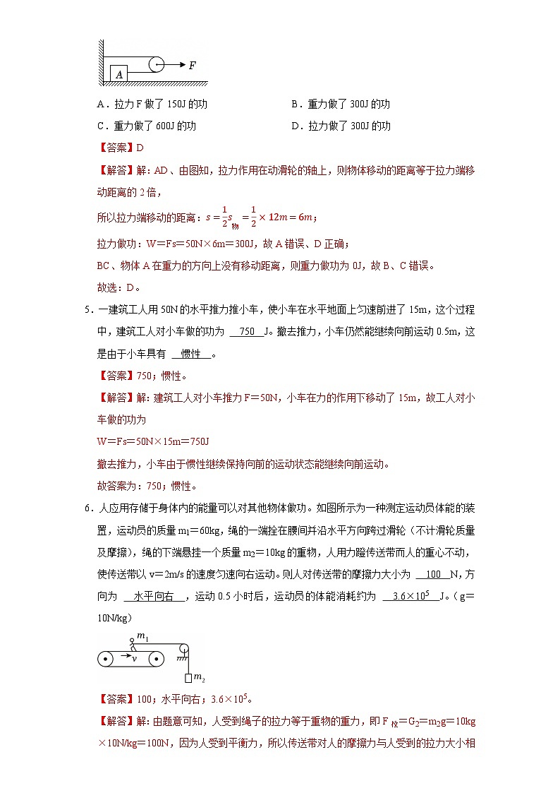
第十一章 功和机械能训练范围:人教版八年级下册第11章。一.力是否做功的判断(共2小题)1.下列情景中,人施加的力对物体做功的是( )A.甲:球被踢出后,在空中飞行的过程B.乙:拉车使车向前运动C.丙:推箱子但没有推动D.丁:提着滑板在水平路面上前进【答案】B【解答】解:A.球踢出后,球飞行的过程中,运动员对球没有力的作用,所以人对球没有做功,故A错误;B.拉车使车向前运动,车在力的方向上通过了距离,所以做了功,故B正确;C.用力推箱子但没有推动,对箱子有力的作用,但箱子没有在力的方向上移动距离,所以不做功,故C错误;D.提着滑板车在水平地面上匀速前进,人给滑板一个向上的力,滑板向上没有移动距离,拉力对滑板没有做功,故D正确。故选:B。2.如图所示,一个木块在光滑水平面上以速度v做匀速直线运动,冲上粗糙斜面后最终静止在A点,以下说法正确的是( )A.木块在水平面上运动时受到的重力、支持力都对物体做功B.木块在冲上斜面的过程中,速度减小,惯性减小C.木块在A点受到的摩擦力大小等于木块的重力D.木块在斜面上受到的摩擦力方向会发生改变【答案】D【解答】解:A、木块在水平面上运动时受到的重力、支持力与物体的运动方向垂直,重力、支持力对物体都不做功,故A错误;B、惯性大小只跟物体的质量大小有关,跟物体是否受力、是否运动、运动速度等都没有关系。木块在冲上斜面的过程中,速度减小,但其质量不变,故其惯性大小是不变的,故B错误;C、木块在A点静止时,其受到向下的力是重力的一个分力,这个力与木块受到的摩擦力平衡,因此木块受到的重力大于此时的摩擦力,故C错误;D、木块冲上粗糙斜面的过程中,摩擦力沿斜面向下,当静止在斜面上有沿斜面下滑的趋势,因此摩擦力的方向沿斜面向上,故摩擦力在斜面上受到的摩擦力方向会发生改变,故D正确。故选:D。二.功的简单计算(共7小题)3.如图所示,放在水平桌面上的匀质长直木板长度L为40cm,质量为2kg,它的右端与桌面相齐,它受到的滑动摩擦力是重力的0.2倍。若在木板左端用一水平推力F将其匀速推下桌子,水平推力至少要做功( )A.16JB.8JC.1.6JD.0.8J【答案】D【解答】解:物体的重力G=mg=2kg×10N/kg=20N,木板与桌面间的摩擦力f=0.2G=20N×0.2=4N,由于物体匀速直线运动,水平推力的大小与木板受到的摩擦力大小相等,即推力F=f=4N;当物体的重心刚过桌面的边沿时,木板会被推下桌子,所以当木板被推下桌子时,物体在推力作用下移动的距离是木板总长的12,推力做的功W=Fs=4N×12×40×10﹣2m=0.8J。故选D。4.如图所示,用F=50N的水平拉力,通过一个动滑轮,使重为200N的物体A水平向右匀速移动了12m,在这个过程中( )A.拉力F做了150J的功B.重力做了300J的功C.重力做了600J的功D.拉力做了300J的功【答案】D【解答】解:AD、由图知,拉力作用在动滑轮的轴上,则物体移动的距离等于拉力端移动距离的2倍,所以拉力端移动的距离:s=12s物=12×12m=6m;拉力做功:W=Fs=50N×6m=300J,故A错误、D正确;BC、物体A在重力的方向上没有移动距离,则重力做功为0J,故B、C错误。故选:D。5.一建筑工人用50N的水平推力推小车,使小车在水平地面上匀速前进了15m,这个过程中,建筑工人对小车做的功为 750 J。撤去推力,小车仍然能继续向前运动0.5m,这是由于小车具有 惯性 。【答案】750;惯性。【解答】解:建筑工人对小车推力F=50N,小车在力的作用下移动了15m,故工人对小车做的功为W=Fs=50N×15m=750J撤去推力,小车由于惯性继续保持向前的运动状态能继续向前运动。故答案为:750;惯性。6.人应用存储于身体内的能量可以对其他物体做功。如图所示为一种测定运动员体能的装置,运动员的质量m1=60kg,绳的一端拴在腰间并沿水平方向跨过滑轮(不计滑轮质量及摩擦),绳的下端悬挂一个质量m2=10kg的重物,人用力蹬传送带而人的重心不动,使传送带以v=2m/s的速度匀速向右运动。则人对传送带的摩擦力大小为 100 N,方向为 水平向右 ,运动0.5小时后,运动员的体能消耗约为 3.6×105 J。(g=10N/kg)【答案】100;水平向右;3.6×105。【解答】解:由题意可知,人受到绳子的拉力等于重物的重力,即F拉=G2=m2g=10kg×10N/kg=100N,因为人受到平衡力,所以传送带对人的摩擦力与人受到的拉力大小相等,方向相反,即传送带对人的摩擦力的方向是水平向左;又因为人对传送带的摩擦力与传送带对人的摩擦力是相互作用力,二者大小相等,方向相反,即人对传送带的摩擦力为100N,方向是水平向右。0.5小时传送带移动的距离s=vt=2m/s×0.5×3600s=3600m,人对传送带做的功W=fs=100N×3600m=3.6×105J。所以运动员的体能消耗等于人对传送带做的功,即=3.6×105J。故答案为:100;水平向右;3.6×105。7.如图甲所示,重为5N的铁块吸附在竖直足够长的磁性平板上,铁块所受黑板的引力不变。在竖直方向上拉力F的作用下铁块沿直线竖直向上运动,铁块运动过程中、随t变化图像如图乙所示,若铁块受到的摩擦力为2N,在2~6s内,拉力F做的功为 84 J;若使铁块沿直线竖直向下做匀速直线运动,则拉力F为 3 N,方向 竖直向上 。【答案】84;3;竖直向上。【解答】解:由乙图可知,铁块在2~6s内做匀速直线运动,受力平衡,由甲图知铁块向上运动,摩擦力方向竖直向下,拉力F=G+f=5N+2N=7N,移动的距离s=vt=3m/s×(6s﹣2s)=12m,拉力F做的功W=Fs=7N×12m=84J;若使铁块沿直线竖直向下做匀速直线运动,受力平衡,摩擦力方向竖直向上,大小不变,则拉力F′=G﹣f=5N﹣2N=3N。故答案为:84;3;竖直向上。8.电动平衡车给人们的短距离出行带来了极大的便利。如图所示的平衡车的部分参数如表格所示。质量为45kg的小伟在公园广场的水平地面上匀速行驶600m,所用时间为2min。(g取10N/kg)求:(1)平衡车在水平地面上匀速行驶时的速度。(2)小伟站在平衡车上行驶时,对水平地面的压强。(3)该平衡车在平直地面上匀速行驶时,受到的平均阻力是总重的15,则此过程中平衡车克服阻力做的功。【答案】(1)平衡车在水平地面上匀速行驶时的速度是5m/s;(2)小伟站在平衡车上行驶时,对水平地面的压强是6×105Pa;(3)该平衡车在平直地面上匀速行驶时,受到的平均阻力是总重的15,则此过程中平衡车克服阻力做的功是7.2×104J。【解答】解:(1)平衡车在水平地面上匀速行驶时的速度(2)小伟站在平衡车上行驶时,对水平地面的压力F=G总=(m人+m车)g=(45+15)kg×10N/kg=600N,受力面积S=10cm2=10−3m2,对水平地面的压强p=FS=600N10−3m2=6×105Pa;(3)平衡车受到的阻力,因平衡车匀速行驶时受到的阻力和牵引力是一对平衡力,所以,牵引力的大小F′=f=120N,此过程中平衡车克服阻力做的功W=F′s=120N×600m=7.2×104J。答:(1)平衡车在水平地面上匀速行驶时的速度是5m/s;(2)小伟站在平衡车上行驶时,对水平地面的压强是6×105Pa;(3)该平衡车在平直地面上匀速行驶时,受到的平均阻力是总重的15,则此过程中平衡车克服阻力做的功是7.2×104J。9.“五一”长假,读初三的李毅同学可以抽时间陪弟弟一起玩,他们一起在阳台上玩起了堆积木的游戏,在李毅同学的指导下,读幼儿园的弟弟可以把10个边长为4cm,质量为20g的正方体积木逐个叠起来。求:(1)每个积木的重力。(2)叠起来的积木对地面产生的压强。(3)弟弟把10个积木叠起来,最少要克服积木的重力做多少功。【解答】解:(1)每个积木的重力G=mg=0.02kg×10N/kg=0.2N;(2)叠起来的积木对地面产生的压力F=G10=10×0.2N=2N,叠起来的积木对地面产生的压强p=FS=2N0.04m×0.04m=1250Pa;(3)把10个积木叠起来,相当于把重为2N的物体最少提高h=12×(10×4cm)−12×4cm=18cm=0.18m,克服积木的重力做的功W=Gh=2N×0.18m=0.36J。答:(1)每个积木的重力为0.2N;(2)叠起来的积木对地面产生的压强为1250Pa;(3)弟弟把10个积木叠起来,最少要克服积木的重力做的功为0.36J。三.功的估算(共2小题)10.双杠屈臂伸是中学生体育测试的项目之一。它的动作过程为:双手分别握杠,两臂支撑在双杠上,肘关节慢慢弯屈,同时肩关节伸屈,使身体逐渐下降至最低位置。稍停片刻,两臂用力撑起至还原。如图所示,该学生一次屈臂伸过程克服重力做功最接近于( )A.15JB.150JC.500JD.300J【答案】B【解答】解:中学生的体重约为600N,每次双杠屈臂伸上升的高度相当于人头的高度,约为0.25m,则做一次双杠屈臂伸克服重力做功:W=Gh=600N×0.25m=150J。故选:B。11.以下估算中,基本符合实际情况的是( )A.人把两个鸡蛋举高1m做功约为1JB.把教科版八年级下册物理课本从地面捡到课桌上做的功大约是200JC.八年级学生的平均体重约为50ND.一个标准大气压强的大小为1.01×104Pa【答案】A【解答】解:A.把两个鸡蛋举高约需要1N的力,举高1m做功约W=Fs=1N×1m=1J,故A正确;B.课桌离地面的高度约为0.8m,课本的重力约为2N,把课本从地面捡到课桌上做的功大约为W1=Gh=2N×0.8m=1.6J,故B错误;C.八年级学生的平均质量约为50kg,平均体重约为G1=mg=50kg×10N/kg=500N,故C错误;D.一个标准大气压的大小约为1×105Pa,故D错误。故选:A。四.功率的大小比较(共5小题)12.一辆汽车在公路上做直线运动,其s﹣t图像如图所示。0~12s内,汽车牵引力做功为W1,功率为P1;12~24s内,汽车牵引力做功为W2,功率为P2。若汽车在行驶过程中所受牵引力恒定不变,则下列判断正确的是( )A.W1= W2,P1= P2B.W1<W2,P1>P2C.W1>W2,P1= P2D.W1>W2,P1>P2【答案】D【解答】解:由s﹣t图像可知,0~12s内,汽车行驶的路程s1=120m,0~12s内,汽车行驶速度为:v1=s1t1=120m12s=10m/s,12~24s内,汽车行驶的路程为:s2=160m﹣120m=40m,12~24s内,汽车行驶的时间为:t2=24s﹣12s=12s,12~24s内,汽车行驶的速度为:v2=s2t2=40m12s≈3.33m/s,若汽车在行驶过程中所受牵引力恒定不变,0~12s 汽车牵引力做功为:W1=Fs1,12~24s 汽车牵引力做功为:W2=Fs2,由于s1>s2,故W1>W2。因为P=Wt=Fst=Fv,所以0~12s 汽车牵引力做功的功率为:P1=Fv1,12~24s 汽车牵引力做功的功率为:P2=Fv2,由于v1>v2,故P1>P2。综上分析可知,选项D正确,ABC错误。故选:D。13.如图所示,A、B两个粗糙程度相同的物体以甲、乙两种不同的方式叠放在同一水平地面上,分别用水平方向的拉力F甲和F乙使A、B一起向右运动,甲运动的s﹣t图象和乙运动的v﹣t图象分别如图丙、丁所示,已知F甲=10N,下列说法正确的是( )A.拉力F甲大于拉力F乙B.拉力F甲与F乙在相同时间内做功相等C.拉力F甲小于拉力F乙D.拉力F甲的功率小于拉力F乙的功率【答案】D【解答】解:AC、对整体受力分析,甲、乙中整体在水平方向上做匀速直线运动,则整体在水平方向上受力平衡,受到的摩擦力等于拉力;甲、乙中整体对水平地面的压力相同,接触面的粗糙程度相同,所以受到的摩擦力大小相同,则拉力大小相同,即F甲=F乙,故AC错误;BD、由题意和图像可知,甲中物体运动的速度为v=st=6m2s=3m/s,乙中物体的运动速度为6m/s;由于两种情况下的拉力相同,根据P=Wt=Fst=Fv可知,拉力F甲的功率小于拉力F乙的功率,根据W=Pt得,拉力F甲在相同时间内做功小于拉力F乙在相同时间内做功,故B错误,D正确。故选:D。14.如图甲所示,物体在同一水平地面上做直线运动,通过相等的距离s。当物体的s﹣t图像如图乙所示时,受到的水平推力为F1;当物体的v﹣t图像如图丙所示时,受到的水平推力为F2。若两次推力做的功分别为W1、W2,两次推力的功率分别为P1、P2,则F1 = F2,W1 = W2,P1 < P2。(均选填“>”、“=”或“<”)【答案】=;=;<。【解答】解:由图像乙可知,物体做匀速直线运动,速度大小为v1=s1t1=4m2s=2m/s,由图像丙可知,物体的速度保持不变,即物体做匀速直线运动,速度大小为v2=4m/s;则两次速度的大小关系v1<v2;因为两次都是匀速直线运动,根据二力平衡条件可知,推力都等于摩擦力,物体对地面的压力不变,接触面的粗糙程度不变,则物体受到的摩擦力不变,故受到的水平推力为:F1=F2,由题知,两次物体通过的路程相等,故根据W=Fs可知,两次推力做的功的大小关系W1=W2;因为F1=F2,v1<v2,由P=Wt=Fst=Fv可知两次推力的功率的大小关系P1<P2。故答案为:=;=;<。15.如图所示,在光滑的斜面上,将物体分别沿斜面AC和BC以相同的速度匀速拉到顶端C,则功率的大小关系为P1 < P2。【答案】<。【解答】解:斜面AC倾斜角度小于BC,所以物体沿AC运动时拉力较小,即F1<F2;根据公式P=Wt=Fst=Fv可知,速度相同,由于F1<F2,则拉力沿AC运动时拉力F2做功的功率较大,即P1<P2。故答案为:<。16.小明两次水平拉动同一物体在同一水平面上做匀速直线运动,两次物体运动的路程(s)﹣时间(t)图象如图所示,由图象可知:两次物体所受的拉力F1 = F2;两次物体运动的速度是v1 > v2;两次拉力对物体做功的功率:P1 > P2 (均选填“>”、“=”或“<”)。【答案】=;>;>。【解答】解:由图乙知,两次运动,物体的s﹣t图象都是过原点的直线,说明都是做匀速直线运动。在相同时间内,第1次通过的路程比第2次通过的路程大,据v=st知,第1次运动速度大于第2次的运动速度,即v1>v2。同一物体两次运动是在同一水平面上,所以压力和接触面的粗糙程度相同,那么两次物体所受的摩擦力相同,物体两次都做匀速直线运动,所以两次的拉力都等于摩擦力,即F1=F2。据P=Fv知,第1次拉力做功的功率较大,第2次拉力做功的功率较小,即P1>P2。故答案为:=;>;>。五.功率的计算(共5小题)17.某人要将货箱搬上离地12m高的阁楼,现有30个相同的货箱,每个货箱的质量均为5kg,如图所示为该人提升重物时发挥的功率与被提升物体质量的关系图,假设不计搬起和放下箱子的时间,下楼时间是上楼时间的一半,由图可知此人最快要多少时间才能把示箱子搬上去( )A.480sB.720sC.1080sD.1440s【答案】C【解答】解:根据图象可知当质量为15kg时,功率最大,则n=15kg5kg=3个;以最大功率提升箱子时,时间最短,则搬运三个货箱时,根据Pt=3mgh,得t=3mgℎP=3×5kg×10N/kg×12m25W=72s,而下楼的时间为上楼时间的一半,即36s,30个箱子需要303=10回,因而则要把货箱全部搬上楼,他对货箱做功的最少时间为t总=10t=10×(72s+36s)=1080s。故选:C。18.两辆以相同功率行驶的汽车,在相等的时间内通过的路程之比是1:2则( )A.两辆汽车的牵引力之比是1:2B.两辆汽车的牵引力之比为2:1C.两辆汽车做功之比为1:2D.两辆汽车做功之比为2:1【答案】B【解答】解:由题意可知,两辆行驶汽车的功率P相同,行驶的时间t相等,通过的路程之比s1:s2=1:2,由P=Wt的变形式W=Pt可知,两辆汽车做的功相等,即W1:W2=1:1,故CD错误;由W=Fs可得,两辆汽车的牵引力之比:F1F2=W1s1W2s2=W1W2×s2s1=11×21=21,故A错误、B正确。故选:B。19.如图是一款新型智能航拍无人机。机身总质量3kg,飞行时先以1.5m/s的速度匀速上升36m,又以1m/s的速度沿水平方向匀速飞行100m(g=10N/kg),无人机在整个飞行过程中,需要克服重力做功 1080 J,无人机上升过程所用时间为 24 s,上升过程,克服重力做功的功率为 45 W。【答案】1080;24;45。【解答】解:无人机的重力G=mg=3kg×10N/kg=30N,无人机在整个飞行过程中,需要克服重力做功为:W=Gh=30N×36m=1080J;无人机上升所用时间为:t=sv=36m1.5m/s=24s,上升过程,克服重力做功的功率为:P=Wt=1080J24s=45W。故答案为:1080;24;45。20.如图所示,F1=4N,F2=3N,此时物体A相对于地面静止,物体B以0.1m/s的速度在物体A表面向左做匀速直线运动(不计弹簧测力计、滑轮和绳子的自重及滑轮和绳子之间的摩擦)。(1)F2的功率为 0.6 W。(2)物体A和地面之间 有 (填“有”或“无”)摩擦力。【答案】(1)0.6;(2)有。【解答】解:(1)由图知,平放置滑轮组的动滑轮端的绳子股数n=2,拉力端移动速度v=2vB=2×0.1m/s=0.2m/s,根据公式P=Wt=Fst=Fv可得,拉力做功功率P=F2v=3N×0.2m/s=0.6W;(2)物体A处于静止状态,受到向右的拉力F1以及B对它的向左的滑动摩擦力fA,由B在物体A表面向左做匀速直线运动受力平衡可知,B受到A的滑动摩擦力fA'=F拉=2F2=6N,由力的相互性可知A受到B向左的滑动摩擦力fA=fA'=6N又F1=4N故fA>F1,则物体A还应受到地面对其一个向右的大小为2N的静摩擦力,物体A与地面之间有摩擦力。故答案为:(1)0.6;(2)有。21.一单缸汽油机的飞轮每分钟转600r,设做功冲程中燃气对活塞的压强保持5×105Pa不变,活塞行程为0.2m,活塞的面积为100cm2,求:(1)做功冲程中燃气对活塞的平均压力;(2)一个做功冲程中燃气对活塞做的功;(3)汽油机的功率。【答案】见试题解答内容【解答】解:(1)p=5.0×105Pa,S=100cm2=1×10﹣2m2,由p=FS得:燃气对活塞的平均压力为:F=pS=5.0×105Pa×1×10﹣2m2=5000N。(2)一个做功冲程中燃气对活塞做的功:W=Fs=5000N×0.2m=1000J。(3)飞轮每转两圈对外做功一次,所以飞轮转动600r,要对外做功300次,所以燃气对活塞做的总功为:W总=W×300=1000J×300=3×l05J,而t=1min=60s,则汽油机的功率为:P=W总t=3×105J60s=5000W。答:(1)做功冲程中燃气对活塞的平均压力为5000N;(2)一个做功冲程中燃气对活塞做的功为1000J;(3)汽油机的功率为5000W。六.功率的推导式P=Fv(共2小题)22.动车是一种带有可操纵动力的固定编组的列车组,带动力的车辆叫动车,不带动力的车辆叫拖车。各动车的额定功率相等,每节动车与拖车质量也相等。列车运动时,车轮与铁轨间摩擦阻力与列车的质量成正比,受到的空气阻力与列车速度的平方成正比。某动车组列车启动6节动车时,最大速度为300km/h行驶时,空气阻力是总阻力的0.5倍。要使该列车的最大速度达到360km/h,开动动车的节数至少为( )A.8节B.9节C.10节D.11节【答案】B【解答】解:记一节动车的额定功率为P,则动力为F=Pv,v1=300km/h,v2=360km/h,空气阻力为f=kv2,当速度为300km/h时,空气阻力为f1=kv12,因为空气阻力是总阻力的0.5倍,故轨道与铁轨间的摩擦阻力也为kv12,由平衡可知6Pv1=2kv12①当速度为360km/h时,设开动的动车的节数为n,则由平衡可知nPv2=kv12+kv22②联立①②,代入数据可得n=8.784;因为动车节数为整数,所以开动动车的节数至少为9节,故B符合题意,ACD不符合题意。故选:B。23.如图,为迎宾路高架桥的部分路段示意图,水平路面AB=200m、斜坡BC=120m、坡高CD=6m。搭载乘客后总重为G=1.2×105N的公交车,轮胎与水平路面总接触面积为0.4m2。当它以恒定功率P1匀速通过AB段时,用时t1=20s;以恒定功率P2=5.4×105W匀速通过BC段时,用时t2=16s。公交车在AB段和BC段行驶时受到的阻力始终是车总重的0.01倍。请完成下列问题:(1)公交车通过BC段时的速度。(2)公交车通过AB段时,牵引力的功率P1。(3)公交车通过BC段时,对BC路面的压强。【解答】解:(1)已知斜坡BC=120m,用时t2=16s,则公交车通过BC段时的速度为:vBC=sBCt2=120m16s=7.5m/s;(2)已知公交车的重力G=1.2×105N,公交车在AB段行驶时受到的阻力为:f=0.01G=0.01×1.2×105N=1200N,公交车在AB段是匀速行驶的,由二力平衡可知公交车在AB段的牵引力F1=f=1200N,则公交车通过AB段时,牵引力的功率为:P1=W1t1=F1s1t1=1200N×200m20s=1.2×104W;(3)由题可知,公交车在AB段和BC段行驶时受到的阻力相等,则公交车通过BC段时,克服阻力做的额外功为:W额外=fs2=1200N×120m=1.44×105J,克服重力做的功为:WG=GhCD=1.2×105N×6m=7.2×105J,公交车通过BC段时牵引力做的功为:WBC=W额外+WG=1.44×105J+7.2×105J=8.64×105J,由W=Fs可求出公交车在BC段的牵引力为:F2=WBCs2=8.64×105J120m=7200N,则公交车沿斜面方向的合力为:F=F2﹣f=7200N﹣1200N=6000N,设公交车对斜面的压力为FN,则对物体重力分解可得FN2=G2﹣F2=(1.2×105N)2﹣(6000N)2=1.4364×1010N2,则FN=1.2×105N,公交车通过BC段时,对BC路面的压强为:p=FNS=1.2×105N0.4m2=3×105Pa。答:(1)公交车通过BC段时的速度为7.5m/s;(2)公交车通过AB段时,牵引力的功率P1为1.2×104W;(3)公交车通过BC段时,对BC路面的压强为3×105Pa。七.功率的比值计算(共1小题)24.甲、乙两人爬山比赛,已知两人的体重之比为3:2,爬完相同的山,所用的时间之比是4:3,则甲、乙两人的功率之比为( )A.1:2B.2:1C.8:9D.9:8【答案】D【解答】解:爬完相同的山,则高度相同,由W=Gh得:W甲W乙=G甲ℎG乙ℎ=G甲G乙=32,由P=Wt得:P甲P乙=W甲t甲W乙t乙=W甲W乙×t乙t甲=32×34=98。故选:D。八.功、功率的图像问题(共1小题)25.如图甲,智能快速车在粗糙程度相同的平直路面上由静止开始运动,速度v随时间t变化关系如图乙。(1)第7~15分钟,智能快速车移动的距离是多少米?(写出计算过程)(2)在7~15分钟内,该车动力做功的功率是150瓦。请在图丙中画出这段时间内动力F随时间t变化的关系图像。(写出计算过程并画图)【解答】解:(1)由图知第7~15分钟,智能快递车移动的速度为5m/s,距离是:s=vt=5m/s×(15−7)×60s=2400m;(2)在7~15分钟内,该车动力做功的功率是150瓦,根据P=Wt=Fst=Fv得动力为:F=Pv=150W5m/s=30N,这段时间内动力F随时间t变化的关系图像如下图所示:答:(1)第7~15分钟,智能快递车移动的距离是2400m:(2)见解答图。九.能量的概念(共1小题)26.2024年11月12日,中国新一代中型隐身多用途战斗机歼﹣35A在珠海航展上进行飞行表演(如图)。不同的运动形态对应着不同的能量形式,高空飞行的歼﹣35A战斗机具有 动能和重力势能 。飞行员驾驶着歼﹣35A战斗机穿过云层时,以飞行员为参照物,歼﹣35A战斗机是 静止 的。【答案】动能和重力势能;静止。【解答】解:高空飞行的歼﹣35A战斗机具有一定的速度,说明它具有动能;又因为歼﹣35A战斗机离地面有一定的高度,则说明它具有重力势能。飞行员驾驶着歼﹣35A战斗机穿过云层时,以飞行员为参照物,歼﹣35A战斗机的位置没有发生变化,所以以飞行员为参照物,歼﹣35A战斗机是静止的。故答案为:动能和重力势能;静止。十.探究影响物体动能大小的因素(共2小题)27.如图甲是“探究物体动能的大小与哪些因素有关”的实验装置,让同一小球从斜面的不同高度由静止滚下,推动木块移动一定的距离,本实验的研究对象是 小球 ;换用质量不同的小球,从斜面的相同高度由静止滚下到达水平面时它们的速度 相同 。若小球在如图乙AOB所示光滑轨道从A点由静止滑下沿轨道AOB到达B点后离开轨道,不计空气阻力,离开B点后最符合实际的运动轨迹是 c (选填“a”、“b”、“c”或“d”)。【答案】小球;相同;c。【解答】解:实验表明动能的大小与物体的速度和质量有关;若探究速度对动能的影响,应使小球的质量相同,速度不同,所以需使同一小球的小车从斜面的不同高度由静止滑下;从斜面的相同高度由静止滚下是为力控制到达水平面的速度相同;由题知,AOB为完全光滑轨道,所以,小球运动时其机械能守恒;小球从A点由静止滑下,则小球的机械能等于A点时的重力势能;整个过程中,机械能守恒,a虚线的最高点超过了A点的高度,这是不可能的;b虚线的最高点与A点的高度相同,而在b虚线的最高点时,小球仍具有向右运动的速度,所以b虚线表示小球的机械能大于A点的机械能,也是不可能的;c虚线的最高点低于A点,由于在最高点时小球仍运动,其总机械能可能与开始时的机械能相等,符合实际;d虚线中小球离开轨道时,由于惯性,应具有沿轨道方向向上运动的速度,则d虚线不可能。所以符合实际的是c;故答案为:小球;相同;c。28.小张在高速路上看到了许多限载限速标志,由此想探究动能与哪些因素有关,做了如图所示的实验。(1)该实验研究的是小球 碰撞前 (选填“碰撞前”或“碰撞后”)的动能;小球动能的大小是通过 木块移动距离的远近 来反映的。(2)在探究动能与质量的关系过程中,为保证小球到达水平面的速度相同,需控制小球静止下滑时的 高度 相同,通过比较 甲、丙 两次实验可以得出动能大小与质量的关系。(3)比较甲、乙两次实验,得出的结论可以解释汽车在高速路上 超速 (选填“超速”或“超载”)的危害。(4)实验中若水平面太粗糙,对该实验有何影响? 水平面太粗糙,木块移动距离的远近不明显,不能清晰地得出结论 。【答案】(1)碰撞前;木块移动距离的远近;(2)高度;甲、丙;(3)超速;(4)水平面太粗糙,木块移动距离的远近不明显,不能清晰地得出结论。【解答】解:(1)小球的动能是指小球碰撞前的动能;小球动能的大小是通过木块移动距离的远近来反映的,这是转化法的应用;(2)小球由静止从同一斜面相同高度下滑,到达水平面时具有相同的速度;要探究动能大小与质量的关系,根据控制变量法可知,应控制小球的速度相同,即小球下滑的高度相同,小球的质量不同,由图可知,甲、丙两次实验满足实验要求;(3)由甲、乙两次实验可知,小球的质量相同,下滑的高度不同,即速度不同,推动木块移动的距离不同;小球下滑的高度越高,速度越大,推动木块移动的距离越远,故可以解释汽车在高速路上超速的危害;(4)实验中若水平面太粗糙,木块受到的摩擦力越大,木块移动距离的远近不明显,不能清晰地得出结论。故答案为:(1)碰撞前;木块移动距离的远近;(2)高度;甲、丙;(3)超速;(4)水平面太粗糙,木块移动距离的远近不明显,不能清晰地得出结论。十一.动能大小与速度的关系(共4小题)29.跳远原是人类猎取食物和逃避野兽侵害的一种生活技能,后又成为挑选与训练士兵的条件和手段,在古希腊奥林匹克运动会中跳远即已作为比赛项目之一,现在更是在全球展开的一项田径运动。下列描述中正确的是( )A.运动员离开跳板后能继续向前运动,是因为运动员有惯性B.跳远助跑跳的远,是因为助跑增大了惯性C.起跳时,脚对踏板的力比跳板对脚的力大,所以运动员向前飞出D.运动员在空中运动到最高点的一瞬间动能为零【答案】A【解答】解:A、运动员离开跳板后能继续向前运动,是因为运动员具有惯性,故A正确;B、惯性大小只与质量大小有关,跳远助跑时运动员的质量不变,所以运动员的惯性大小不变,故B错误;C、两个相互作用的力大小是相等的,所以起跳时,脚对踏板的力与跳板对脚的力大小相等,故C错误;D、运动员在空中运动到最高点的一瞬间,运动员具有向前的速度,所以这一瞬间运动员具有动能,故D错误。故选:A。30.一只垒球以某一速度飞向木栅栏,会被木栅栏弹回来,而一辆汽车以相同的速度撞向这一栅栏,木栅栏就会被汽车撞塌。这是因为汽车( )A.具有较大的势能B.具有较大的动能C.具有较大的弹性D.具有较大的功率【答案】B【解答】解:题目中提到垒球和汽车的速度相同,但是我们又知道汽车和垒球的质量有很大的差别,所以它们的动能是不同,因此在撞向木栅栏时,由于两者的动能大小不同,故而产生不同的效果;故选:B。31.“十次车祸九次快,还有喝酒和超载”。这句话形象的说明了发生车祸的原因,汽车在水平公路上行驶的过程中,超速、超载容易引发交通事故,对于引发交通事故的原因,以下分析不正确的是( )A.“快”﹣﹣物体运动速度越大,动能越大B.“快”﹣﹣物体运动速度越大,惯性越大C.“超载”﹣﹣物体质量越大,动能越大D.“超载”﹣﹣物体质量越大,惯性越大【答案】B【解答】解:A、动能由质量和速度决定,汽车质量不变,速度越大,动能越大,故A正确;BD、惯性的大小只与物体的质量有关,质量越大,惯性越大,惯性的大小和速度无关,故B错误,D正确;C、动能由质量和速度决定,汽车速度不变,质量越大,动能越大,故C正确。故选:B。32.体育课上小蛮掷出的实心球的运动轨迹如图所示,O点是实心球刚离开手的位置,A点是实心球运动到最高点的位置,B点是实心球落地前瞬间的位置。实心球从O运动到A的过程中动能将 减小 。如果实心球运动到A点时所受外力全部消失,之后实心球的运动情况是 沿水平方向做匀速直线运动 。【答案】减小;沿水平方向做匀速直线运动。【解答】解:实心球从O运动到A的过程中,高度增加,质量不变,速度减小,所以动能将减小;此时实心球在水平方向上有一定的速度,在竖直方向上速度为0,所以之后实心球的运动情况是沿水平方向做匀速直线运动。故答案为:减小;沿水平方向做匀速直线运动。十二.探究影响物体重力势能大小的因素(共3小题)33.同学们利用沙子、小桌、重物、透明的箱子进行实验探究。(1)如图1所示,把小桌放在透明的沙箱中,让重物从高处落下,撞击小桌,观察桌腿陷入沙子的深度,探究重力势能的大小与哪些因素有关。①通过实验,发现同一个重物从不同高度落下,高度越高,能够对外做功越 多 ,说明它的重力势能越 大 ;②若要探究重力势能与质量的关系,应换用不同的重物,让它们从 相同 高度落下,观察桌腿陷入沙子的深度;(2)把重物按图2所示方式分别放在小桌上,观察小桌陷入沙子的深度,探究压力作用效果与什么因素有关。①在分析压力作用效果与压力大小的关系时,应选择 甲、乙 两次实验进行比较;②在分析压力作用效果与受力面积大小的关系时,应选择 乙、丙 两次实验进行比较。【答案】(1)①多;大;②相同;(2)①甲、乙;②乙、丙。【解答】解:(1)①同一个重物的质量不变,从不同高度落下,高度越高,能够对外做功越多,小桌下陷的深度越大,说明它的重力势能越大;②若要探究重力势能与质量的关系,应换用不同的重物,控制相同的高度,所以让它们从相同高度落下,观察桌腿陷入沙子的深度;(2)①在分析压力作用效果与压力大小的关系时,应控制受力面积大小相同,改变压力的大小,故应选择甲、乙两次实验进行比较;②在分析压力作用效果与受力面积大小的关系时,应控制压力大小相同,改变受力面积大小,故应选择乙、丙两次实验进行比较。故答案为:(1)①多;大;②相同;(2)①甲、乙;②乙、丙。34.(多选)为探究重力势能的大小与什么因素有关,小明用小方桌、沙箱及A、B、C三个质量不同的重物进行了如图19所示甲、乙、丙三次实验。将A、B、C三个重物分别从距离轻放在细砂上的小方桌桌面上方一定高度处由静止释放,重物砸到小方桌上,使桌腿进入细砂中,用刻度尺测出桌腿进入细砂中的深度。已知A、B、C三个重物质量分别为mA、mB、mC,且mA>mB>mC;A、B、C三个重物释放时距小方桌桌面的距离分别为HA、HB、HC,且HA=HB<HC;刻度尺测出桌腿进入细砂中的深度分别为hA、hB、hC,且hA>hB>hC.关于这个实验,下列说法中正确的是( )A.用桌腿进入细砂中的深度来反映重力势能的大小B.对比甲、乙两次实验可知重力势能与物体的质量有关C.对比乙、丙两次实验可知重力势能与物体被举的高度有关D.对比乙、丙两次实验可知重力势能与物体被举的高度无关【答案】AB【解答】解:A、重力势能的大小无法直接观察到,所以采用转换法,通过观察桌腿进入细砂中的深度来判断重力势能的大小,故A正确;B、由题知mA>mB,即图甲和图乙中物体的质量不同,但从同一高度落下,且甲图中桌腿进入细砂中的深度更深(hA>hB),所以可知重力势能与物体的质量有关,故B正确;CD、由图可知,图乙和图丙使用的物体不同(mB>mC),从不同高度落下,由于没有控制物体的质量相同,所以无法探究重力势能与物体被举的高度是否有关,故CD错误。故选:AB。35.综合实验(可以配图说明) 小雨要探究“物体重力势能的大小与材料的关系”,请完成实验设计方案。【答案】见试题解答内容【解答】解:(1)探究“物体重力势能的大小与材料的关系”,需要保持物体的质量相同,所以应该选择质量相同,而材料不同的物体进行实验,故选择A、质量相同的铜块、铁块和铝块;实验中需要用刻度尺材料重物陷入细沙中的深度,所以需要选择C、刻度尺;(2)实验步骤:①将铜块举高50cm,使其自由下落,打击木楔,测量木楔陷入细沙中的深度h,将数据填入表格;②将铁块举高50cm,使其自由下落,打击木楔,测量木楔陷入细沙中的深度h,将数据填入表格;③将铝块举高50cm,使其自由下落,打击木楔,测量木楔陷入细沙中的深度h,将数据填入表格;分析数据,得出结论。(3)数据记录表:故答案为:(1)AC;(2)见解答过程;(3)见上表。十三.重力势能大小与高度的关系(共3小题)36.在2024年巴黎奥运会上,我国的奥运健将包搅了跳水项目的全部金牌,交出了完美的答卷。对于跳水涉及到的物理知识,下列说法正确的是( )A.运动员被跳板向上弹起的过程中,重力势能增大B.静止在跳板上的运动员不受重力C.图中运动员站在跳板上时,对跳板的压力与自身重力是一对平衡力D.跳板应使用密度大、弹性差的材料制作【答案】A【解答】解:A、运动员被跳板向上弹起的过程中,质量不变,高度增大,所以运动员的重力势能增大,故A正确;B、静止在跳板上的运动员也受到重力,故B错误;C、图中运动员站在跳板上时,运动员对跳板的压力与自身重力分别作用在两个物体上,不属于平衡力,故C错误;D、跳板应使用密度大、弹性好的材料制作的,故D错误。故选:A。37.科学家对银河系中心附近的恒星S2进行了多年的持续观测,给出了从1994年到2002年间恒星S2的位置如图所示,科学家认为S2恒星的运动轨迹是一个椭圆。推测银河系中心可能存在着超大质量的黑洞。忽略S2恒星质量的变化,根据图片信息,下列说法中正确的是( )A.黑洞可能位于椭圆轨道内部的P点B.S2恒星在运动过程中所受合力为零C.S2恒星在1995年时期的动能大于2001年时期的动能D.S2恒星在1995年时期的重力势能大于2001年时期的重力势能【答案】D【解答】解:A、由图可知,恒星S2运动轨迹是一个椭圆,黑洞可能位于椭圆轨道内部的Q点,故A错误;B、若S2恒星在运动过程中所受合力为零,根据牛顿第一定律可知,S2恒星将做匀速直线运动,而S2恒星的运动轨迹是一个椭圆,故B错误;CD、由图可知,S2恒星沿椭圆轨道绕黑洞运行的过程中机械能守恒,它从远地点向近地点运行的过程中,质量不变而高度降低,它的重力势能减小,由机械能守恒定律可知,它的动能增加,故C错误,D正确。故选:D。38.自由式滑雪女子大跳台决赛中,运动员从高处急速滑下,到达跳台后双膝微弯,使劲一蹬,顺势跃向空中,说明力可以改变物体的 运动状态 ,完美翻腾后从空中下落的过程中,运动员的惯性 不变 ,重力势能 减小 。(后两空选填“增大”“不变”或“减小”)【答案】运动状态;不变;减小。【解答】解:运动员从高处急速滑下,到达跳台后双膝微弯,使劲一蹬,顺势跃向空中,此时运动的速度和运动方向都发生变化,说明力可以改变物体的运动状态;运动员在下落的过程中,质量不变,其惯性不变;运动员在下落的过程中,质量不变,高度降低,其重力势能减小。故答案为:运动状态;不变;减小。十四.比较重力势能的大小(共1小题)39.在2021年东京奥运会铅球比赛中,我国选手巩立姣勇夺冠军。如图是比赛时,巩立姣掷出的铅球运动的情景,则铅球在图中哪个位置时重力势能最小?( )A.a点B.b点C.c点D.都一样【答案】C【解答】解:重力势能大小与质量和高度有关,由图中可知,c点的位置最低,所以,c点的重力势能最小。故ABD错误,C正确。故选:C。十五.探究影响物体弹性势能大小的因素(共1小题)40.小苏同学的物理兴趣小组准备探究“弹簧弹性势能的大小与什么因素有关”。他们猜想:弹簧弹性势能可能与弹簧长度变化量、弹簧螺纹圈直径、弹簧的材料等因素有关。他们的实验装置如图所示,把弹簧放在水平面上,其左端固定在墙上,AO等于弹簧原长,水平面O点左侧光滑,右侧粗糙。将物体M从O点压缩弹簧到P点,然后由静止释放,当物体M运动到O点与弹簧分开,最终运动到Q点静止。请补充完成他们的探究过程:(1)弹簧弹性势能的大小是通过 物体M被弹出的距离 来衡量的。(2)探究弹簧弹性势能与弹簧长度变化量的关系,应该选用 相同 (选填“相同”或“不同”)弹簧进行实验,并先后改变 AP 之间的距离,测出OQ的距离,重复实验,测量多组数据并记录。(3)小苏的实验小组经过多次实验得出了结论。在上面的实验中,他们运用到了 转换法 和控制变量法两种物理研究方法。【答案】见试题解答内容【解答】解:(1)实验中弹性势能的大小时通过物体M被弹出的距离来间接反映的,这用到了转换法;(2)探究的是弹性势能和弹簧长度变化量之间的关系,必须控制弹簧的螺纹圈直径、弹簧的材料相同(即相同的弹簧),改变弹簧长度变化量,即AP间的距离;弹性势能通过弹簧推动物体在粗糙表面上运动的距离远近来体现,所以必须测出OQ间的距离;为了使结论具有普遍性,应改变弹簧长度变化量,即AP间的距离,多测几组数据;(3)通过以上分析可以看出,本实验通过弹簧推动物体在粗糙表面上运动的距离远近来体现弹性势能的大小,用到了转换法;同时,探究与多个量的关系时,还用到了控制变量法。故答案为:(1)物体M被弹出的距离;(2)相同;AP;(3)转换法。十六.机械能的概念(共5小题)41.近几年中国科技让世界瞩目:“嫦娥”探月、“蛟龙”入海、“天舟”系列升空、大飞机“C919”运行等,对社会发展有重大影响的标志性成果不断涌现。下列有关说法正确的是( )A.“嫦娥”探测器绕月飞行过程中,运动状态保持不变B.“蛟龙”潜水器在深潜过程中,所受浮力越来越大C.“天舟”飞船加速上升过程中,机械能保持不变D.大飞机“C919”水平匀速飞行时,受到平衡力的作用【答案】D【解答】解:A、“嫦娥”探测器在绕月球做匀速圆周运动时,运动方向在不断发生变化,故其运动状态发生改变,故A错误;B、“蛟龙”潜水器下潜时,海水的密度不变,排开的海水的体积不变,根据阿基米德原理F浮=ρ海水gV排可知,所受的浮力不变,故B错误;C、“天舟”飞船加速上升过程中,质量不变,速度变大,高度变大,所以动能、重力势能都变大,也就是机械能变大,故C错误;D、“C919”水平匀速飞行时,处于平衡状态,所以受平衡力作用,故D正确。故选:D。42.如图所示,是篮球在空中飞行的一段轨迹(忽略空气阻力);(1)从A到B的过程中,篮球的运动状态 有 (选填“有”或“没有”)改变;(2)球在A点机械能 = 球在B点机械能(选填“>”“=”或“<”);(3)若在最高点,球所受的力全部消失,则球将处于 匀速直线运动 状态。(选填“静止”或“匀速直线运动”)【答案】(1)有;(2)=;(3)匀速直线运动。【解答】解:(1)从A到B的运动过程中,球的运动方向和速度都发生了变化,所以球的运动状态发生了改变;(2)忽略空气阻力,球的机械能守恒,所以球在A点的机械能等于球在B点的机械能;(3)球在最高点时,竖直方向上的速度为0,在水平方向上有一定的速度,若球所受的力全部消失,根据牛顿第一定律可知,球将做匀速直线运动。故答案为:(1)有;(2)=;(3)匀速直线运动。43.2022年北京冬奥会上,中国运动员谷爱凌获得自由式滑雪女子大跳台冠军,如图所示为她参加比赛的场景。她手持滑雪杆加速下滑,以滑雪板为参照物,她是 静止 (选填“运动”或“静止”)的,她的机械能 变小 (选填“增大”、“减小”或“不变”)。【答案】静止;变小。【解答】解:她手持滑雪杆加速下滑的过程中,她与滑雪板的位置没有变化,以滑雪板为参照物,她是静止的;她手持滑雪杆加速下滑的过程中,重力势能变小,动能增加,但下滑过程中,她与地面存在摩擦,故故机械能变小。故答案为:静止;变小。44.掷实心球是我市的中考体育加试项目之一。掷出去的实心球从a处出手后依次经过b、c、d点,球最终停在水平地面e点处,在空中的运动轨迹如图所示,空气阻力不计。则实心球在a处的机械能 = (选填“=”、“<”或“>”)在c处的机械能;实心球在 d 处动能最大,在 b 处重力势能最大。(后两空选填“b”、“c”、“d”或“e”)。【答案】=;d;b。【解答】解:因为不计空气阻力,所以小球在空气中运动时机械能守恒,故实心球在a、b、c、d四处的机械能相等;d处高度最小,重力势能最小,所以动能最大;b处高度最大,所以重力势能最大。故答案为:=;d;b。45.中国研制生产的世界最大水陆两栖飞机“鲲龙”——AG600(如图)在广东珠海成功首飞AG600可在水面直接起飞,主要用于森林灭火和水上救援。空载时的总质量为41.5吨,用于灭火时一次最多携带水12吨。根据以上信息,回答下列问题:(1)飞机在投水灭火过程中,若保持一定高度匀速飞行,则这一过程中飞机的机械能将 减小 。(填增大、减小或不变)(2)装满水的AG600从水面起飞至400米高空,飞机克服重力至少需要做多少功?(3)飞机喷洒完水,静止漂浮在水面上时排开水的体积是多少?【解答】解:(1)飞机在投水灭火过程中,若保持一定高度匀速飞行,高度和速度不变,由于质量变小,则动能和重力势能都变小,所以这一过程中飞机的机械能将减小。(2)装满水后的总质量为:m=41.5t+12t=53.5t=5.35×104kg;装满水后的重力为:G=mg=5.35×104kg×10N/kg=5.35×105N;装满水的AG600从水面起飞至400米高空,飞机克服重力做功为:W=Gh=5.35×105N×400m=2.14×108J。(3)飞机喷洒完水,静止漂浮在水面上时,受到的浮力为:F浮=G机=m机g=41.5×103kg×10N/kg=4.15×105N;漂浮在水面上时排开水的体积为:V排=F浮ρ水g=4.15×105N1.0×103kg/m3×10N/kg=41.5m3。答:(1)飞机在投水灭火过程中,若保持一定高度匀速飞行,则这一过程中飞机的机械能将减小。(2)飞机克服重力至少需要做2.14×108J的功。(3)静止漂浮在水面上时排开水的体积是41.5m3。十七.动能和重力势能的相互转化(共5小题)46.如图所示,小球分别从光滑斜面AB、AC、AD的顶端下滑到斜面底端时的动能是( )A.从AB滑下时最大B.从AC滑下时最大C.从AD滑下时最大D.从三个斜面滑下时一样大【答案】D【解答】解:光滑斜面说明没有摩擦力,小球在从斜面上滚下时,只存在动能和重力势能的相互转化,机械能是守恒的。小球从同一高度上滚下,重力势能是相等的,滚下时转化为相同的动能。故选:D。47.如图,弧形轨道ab段光滑,bc段粗糙,小球从a点经最低点b运动至c点。下列分析正确的是( )A.经过b点时,小球动能最大B.从a到c的过程中,小球机械能守恒C.从b到c的过程中,小球动能增大D.从a到b的过程中,小球动能转化为重力势能【答案】A【解答】解:A、弧形轨道ab段光滑,从a到b端,机械能守恒,高度减小,速度增加,故经过b点时,小球动能最大,故A正确。B、从a到c的过程中,bc段粗糙,小球有部分机械能转变成内能,故机械能不守恒。故B错误。C、从b到c的过程中,高度增加,速度变小,故小球动能变小,故C错误。D、从a到b的过程中,小球重力势能转化为动能,故D错误。故选:A。48.如图所示,质量为40g的金属小球从导轨的a处自由滑下,依次经过b处、c处,到达d处时恰好停下。在整个运动过程中,小球克服导轨摩擦消耗的机械能为 0.1176 J。【答案】0.1176。【解答】解:在a处小球静止,动能为0,重力势能Ea=mgha=40×10﹣3kg×9.8N/kg×0.5m=0.196J;在d处小球静止,动能为0,重力势能Ed=mghd=40×10﹣3kg×9.8N/kg×0.2m=0.0784J;小球克服导轨摩擦消耗的机械能:ΔE=Ea﹣Ed=0.196J﹣0.0784J=0.1176J。故答案为:0.1176。49.汽车在匀速下坡的过程中,其动能 不变 ,重力势能 变小 ,机械能 变小 。(填变大、不变或变小)。【答案】见试题解答内容【解答】解:汽车匀速下坡时,质量不变、速度不变,但高度减小,故动能不变,重力势能减小;故机械能减小。故答案为:不变;变小;变小。50.如图所示,一弹簧的左端固定,右端连接一个小球,把它们套在光滑的水平杆上,a点是压缩弹簧后小球静止释放的位置,b点是弹簧原长时小球的位置,c点是小球到达最右端的位置。则小球由a点运动到c点的过程中, b (选填“a”、“b”或“c”)点的动能最大,从b点到c点,弹簧的弹性势能 增大 (选填“减小”、“增大”或“不变”)。【答案】见试题解答内容【解答】解:因为水平杆光滑,所以小球在a点时只受到弹簧向右的弹力,则小球由a向b运动时会加速运动,即到达b点时速度最快,动能最大;b点是弹簧原长时小球的位置,弹性势能为0,小球到达b点后由于惯性继续向右运动,所以弹簧逐渐被拉伸,弹簧的弹性势能逐渐增大。故答案为:b;增大;十八.机械能的守恒(共4小题)51.如图所示,用手将一重为G的铁球缓慢放在一弹簧上,放手后,铁球从A位置开始向下运动,到达B位置速度达到最大,到达C位置小球的速度变为零。已知AC间的高度差为h,若整个过程中不计能量损耗,下列说法正确的是( )A.从A位置到C位置铁球减小的重力势能全部转化为弹簧的弹性势能B.小球到达B点时,小球的重力大于弹簧的弹力,所以小球继续下落C.铁球在C位置处于平衡状态D.从A位置到C位置铁球的机械能守恒【答案】A【解答】解:AD、由题意知,铁球在A点和C点的速度都为零,说明铁球在这两点的动能都为零;铁球从A到C过程中高度降低,不计能量损耗,铁球减小的重力势能全部转化为弹簧的弹性势能,铁球的机械能减小,故A正确,D错误;B、由题意知,铁球到达B点时速度最大,说明此时铁球受到的重力等于弹簧对它的弹力,铁球能继续下落是因为铁球具有惯性,故B错误;C、铁球在C点时速度为零,但是此时弹簧的形变量最大,铁球所受的弹力大于所受的重力,受力不平衡,因此铁球处于非平衡状态,故C错误。故选:A。52.中国天宫空间站在椭圆形的轨道绕地球飞行,它目前的近地点轨道高度是383.7公里,远地点高度393.7公里,轨道附近空气稀薄,阻力可忽略不计,飞行的速度平均在7.68km/s,在没有质量变化的情况下,下列说法正确的是( )A.空间站的机械能在不断减小B.空间站的在近地点的速度高于7.68km/sC.从远地点到近地点,太空站的动能转化为重力势能D.从近地点到远地点,太空站的重力势能在减小【答案】B【解答】解:A.空间站沿椭圆轨道绕地球运行时,没有克服摩擦做功,机械能守恒,故A错误;B.空间站沿椭圆轨道绕地球运行时,总机械能守恒,在远地点时,空间站离地球最远,所以势能最大,从远地点向近地点运动时,高度越来越小,重力势能越来越小,重力势能转化为动能,所以速度越来越快,到近地点的速度最大,动能最大,故近地点的速度大于7.68km/s,故B正确;C.从远地点到近地点,太空站的高度减小,重力势能减小,速度增大,动能增大,重力势能转化为动能,故C错误;D.空间站绕地飞行时,当空间站从近地点向远地点运动时,空间站质量不变,所处高度增加,重力势能增加;但运动的速度减小,动能减小。故D错误。故选:B。53.如图所示,一块较小的磁块吸附在铁板上向下滑动,铁板与磁铁的相互吸引力不变,每相同时间记录磁块的位置(用虚线框表示),磁块在MN段做匀速直线运动,则以下说法正确的是( )A.磁块从N运动到M过程中机械能守恒B.磁块所受的摩擦力始终等于重力C.磁块对铁板的压力大小不变D.MN段和OP段重力做功的功率相同【答案】C【解答】解:A、磁块从N运动到M过程中会克服摩擦力做功,将一部分机械能转化为内能,故磁块在此过程机械能不守恒,故A错误;B、由图可知,磁块从O运动到P的过程中,做加速直线运动,此时摩擦力小于重力,故B错误;C、磁块吸附在铁板上向下滑动过程中,铁板对磁块的吸引力与铁板的支持力是一对平衡力,大小相等,而压力与支持力是一对相互作用力,大小也相等,因铁板与磁铁的相互吸引力不变,因此磁块对铁板的压力大小不变,故C正确;D、从O运动到P的过程,重力不变、沿重力方向移动的距离相等,根据W=Fs可知,两个过程重力做的功相等;由图可知,tNM>tOP,由P=Wt可知,POP>PNM,故D错误。故选:C。54.新疆是个美丽的地方,新疆的天池更是以她高山湖泊的特点著称。某游客在天池的山底对着一个山崖喊话,经过0.4s后听到回声。该游客距离山崖 68 m(声速取340m/s)。现有两缆车从山底匀速向山顶运动,缆车甲相对于山的速度大于缆车乙相对于山的速度,以缆车甲为参照物,缆车乙向 下 运动;缆车乙在匀速上山的过程中机械能 不守恒 (选填“守恒”或“不守恒”)。【答案】68;下;不守恒。【解答】解:山底的游客到山崖的距离为:s=vt=340m/s×0.4s×=68m;因为缆车甲的大于缆车乙的速度,所以以缆车甲为参照物,即把甲车看作是静止的,其缆车乙相对于甲车是向下运动的;在缆车乙的上升过程中,其动能不变,而重力势能变大,即机械能变大,所以乙车上升过程是其它形式能转化为机械能的过程,即该过程机械能不守恒。 故答案为:68;下;不守恒。十九.机械能与其他形式的能之间的转化(共2小题)55.将小球水平抛出,其部分运动轨迹如图所示,位置①和③离地高度相等。小球在运动过程中经过M、N两点,其动能和重力势能的参数如图所示,且M、N两点分别为图中“①”、“②”或“③”点中的某一点。则小球( )A.整个运动过程中,机械能是守恒B.经过的N点就是“②”点C.在M点的重力势能大于在N点的D.在N点的机械能为1000J【答案】B【解答】解:A.根据小球水平抛出其部分运动轨迹可知,小球反弹起的最大高度越来越小,一部分机械能转化为内能,说明机械能越来越小,整个运动过程中,机械能是不守恒的,故A不正确;BC.在M点时,由图知,重力势能占机械能的比为动能的3倍,因重力势能为240J,由此可得动能为80J,在M点时机械能WM=240J+80J=320J,在N点时,动能为200J,则重力势能为:0.60.4×200J=300J 故在M点的重力势能240J小于在N点的重力势能300J,M点的高度小于N点,则经过的N点就是“②”点,故B正确,C不正确;D.在N点时的机械能为WN=200J+300J=500J,故D不正确。故选:B。56.如图所示,质量一定的木块放在由同种材料制成的粗糙程度均匀的水平桌面上,木块在水平拉力F作用下从A点由静止开始运动,运动得越来越快;当木块木块到达B点时,撤去拉力F,木块继续滑动,运动得越来越慢,最后停在C点。下列说法中正确的是()A.木块在BC段运动得越来越慢,是由于木块受到的摩擦力越来越大B.木块在BC段运动得越来越慢,是由于木块的机械能转化为内能,机械能逐渐减小C.木块在AB段运动得越来越快,木块的机械能越来越大,机械能没有转化为内能D.从A→C的过程中,拉力F对木块做的功大于木块克服摩擦力做的功【答案】B【解答】解:A、木块在BC段运动得越来越慢,是由于摩擦力改变了木块的运动状态,摩擦力的大小不变,故A错误;B、木块在BC段运动得越来越慢,木块克服摩擦做功,机械能转化为内能,使得机械能逐渐减小,故B正确;C、木块在AB段运动得越来越快是因为受到的拉力大于摩擦力,这一过程中,木块的机械能越来越大;但此过程中,木块与桌面之间存在摩擦,也有一部分机械能转化为内能,故C错误;D、从A→C的过程中,只有拉力和摩擦力对木块做功,因此,拉力F对木块做的功等于木块克服摩擦力做的功,故D错误。故选:B。平衡车参数净重15kg充电电压220V轮胎接地面积10cm2 器材木楔、细沙 AC (请从下列器材中选取2项,填写字母序号)A.质量相同的铜块、铁块和铝块;B.体积相同的铜块、铝块和木块;C.刻度尺实验步骤 ①将铜块举高50cm,使其自由下落,打击木楔,测量木楔陷入细沙中的深度h,将数据填入表格;②将铁块举高50cm,使其自由下落,打击木楔,测量木楔陷入细沙中的深度h,将数据填入表格;③将铝块举高50cm,使其自由下落,打击木楔,测量木楔陷入细沙中的深度h,将数据填入表格; 分析数据,得出结论数据记录表格 重物的材料重物被举的高度H/cm木楔陷入沙中深度h/cm铜块50铁块50铝块50 重物的材料重物被举的高度H/cm木楔陷入沙中深度h/cm铜块50 铁块50 铝块50
- 1.电子资料成功下载后不支持退换,如发现资料有内容错误问题请联系客服,如若属实,我们会补偿您的损失
- 2.压缩包下载后请先用软件解压,再使用对应软件打开;软件版本较低时请及时更新
- 3.资料下载成功后可在60天以内免费重复下载
免费领取教师福利 


.png)





