搜索
      上传资料 赚现金
      点击图片退出全屏预览

      人教版2024七年级数学下册 第8章 8.2 立方根 PPT课件+教案

      • 7.76 MB
      • 2025-03-02 17:17:29
      • 99
      • 0
      • 陈玥彤
      加入资料篮
      立即下载
      查看完整配套(共3份)
      包含资料(3份) 收起列表
      课件
      8.2 立方根.pptx
      预览
      练习
      8.2 立方根.docx
      预览
      练习
      学习单.docx
      预览
      正在预览:8.2 立方根.pptx
      8.2 立方根第1页
      点击全屏预览
      1/39
      8.2 立方根第2页
      点击全屏预览
      2/39
      8.2 立方根第3页
      点击全屏预览
      3/39
      8.2 立方根第4页
      点击全屏预览
      4/39
      8.2 立方根第5页
      点击全屏预览
      5/39
      8.2 立方根第6页
      点击全屏预览
      6/39
      8.2 立方根第7页
      点击全屏预览
      7/39
      8.2 立方根第8页
      点击全屏预览
      8/39
      8.2 立方根第1页
      点击全屏预览
      1/8
      8.2 立方根第2页
      点击全屏预览
      2/8
      8.2 立方根第3页
      点击全屏预览
      3/8
      学习单第1页
      点击全屏预览
      1/2
      还剩31页未读, 继续阅读

      初中数学人教版(2024)七年级下册(2024)8.2 立方根教学课件ppt

      展开

      这是一份初中数学人教版(2024)七年级下册(2024)8.2 立方根教学课件ppt,文件包含82立方根pptx、82立方根docx、学习单docx等3份课件配套教学资源,其中PPT共39页, 欢迎下载使用。
      1. 一般地,如果一个数的平方等于 a,即 x2=a,那么这个数叫做 a 的________或__________.
      2. 正数有两个平方根,它们___________;0 的平方根是_______;负数_______平方根.
      3. 填空:(1) 0.13=_____;33=____,(-3)3=_____;(2) _____3=0.001;_____3=27,_____3=-27.
      22= 4,2 叫做 4 的一个平方根. 23= 8,那么 2 叫做 8 的什么根呢?
      问题 要制作一种容积为 27 m3的正方体形状的包装箱, 这种包装箱的棱长应该是多少?
      设这种包装箱的棱长为 x m,则
      这就是要求一个数,使它的立方等于 27.
      因为 33=27,所以 x=3.
      因此这种包装箱的棱长应为 3 m.
      一般地,如果一个数的平方等于 a,那么这个数叫做 a 的平方根或二次方根. 这就是说,如果 x2=a,那么 x 叫做 a 的平方根.
      求一个数的平方根的运算,叫做开平方.
      一般地,如果一个数的立方等于 a,那么这个数叫做 a 的立方根或三次方根.
      在前面的问题中,由于 33=27,所以_____是 27 的立方根.
      这就是说,如果 x3=a,那么 x 叫做 a 的立方根.
      求一个数的立方根的运算,叫做开立方.
      正如开平方与平方互为逆运算,开立方与立方也互为逆运算.
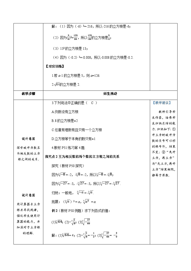
      根据立方根的意义填空. 你能发现正数、0 和负数的立方根各有什么特点吗?
      正数的立方根是______,负数的立方根是______,0的立方根是______.
      1. 若 a-1 的立方根是 5,则 a=______.
      2. 的立方根是______.
      3. 求下列各数的立方根:
      解:(1)因为(-6)3=-216,所以-216的立方根是-6;
      (3)133的立方根是13;
      (4)因为(-0.2)3=-0.008,所以-0.008的立方根 是-0.2.
      数的平方根与数的立方根有什么区别和联系吗?
      下列说法中正确的是()A. 负数没有立方根B. 8 的立方根是±2C. 任意有理数有且只有一个立方根D. 立方根等于本身的数只有±1
      【选自教材P52习题6.2 第9题】
      1. 下列式子正确的是 ()A. B. C. D.
      2. 求下列各式的值:
      【部分选自教材P51练习 第1题】
      一些计算器设有 键,用它可以求出一个数的立方根(或其近似值).
      有些计算器需要用第二功能键 求一个数的立方根.
      依次按键 1 8 4 5 ,显示:12.26494081.
      依次按键 1 8 4 5 ,
      显示:12.26494081.
      被开方数的小数点向右或向左移动3位,它的立方根的小数点就相应地向右或向左移动一位.
      根据上面发现的规律,可得:
      1. 用计算器求下列各式的值:
      【选自教材P51练习 第2题】
      【选自教材P51练习 第3题】
      已知 x-2 的平方根是±2,2x+y+7 的立方根是 3 ,求 x2+y2 的算术平方根.
      解:因为 x-2 的平方根是±2,所以 x-2=4,所以 x=6. 因为 2x+y+7 的立方根是 3,所以 2x+y+7=27.把 x=6 代入,得 12+y+7=27,解得 y=8.所以 x2+y2=62+82=100,所以 x2+y2 的算术平方根为 10 .
      已知 y 的立方根是2,2x-y 是16的算术平方根,求 :(1)x,y 的值;(2)x2+y2的平方根.
      解:(1)由于 y 的立方根是 2,2x-y 是16的算术平方根,所以 y=23=8,2x-y=4,所以 x=6.
      【选自教材P51习题6.2 第1题】
      任何数都有且只有一个立方根,且符号与原符号相同.
      【选自教材P52习题6.2 第3题】
      3. 我们知道 a+b=0 时,a3+b3=0 也成立,若将 a 看成 a3 的立方根,b 看成 b3 的立方根,则由此得出这样的结论:若两个数的立方根互为相反数,则这两个数也互为相反数.(1)试举一个例子来验证上述结论.
      解:答案不唯一,如:3+(-3)=0,而 33=27,(-3)3=-27,有 27+(-27)=0.
      如果一个数的立方等于 a,那么这个数叫做 a 的________或三次方根.
      正数的立方根是_______;负数的立方根是_______;0的立方根是_______.

      相关课件

      初中数学人教版(2024)七年级下册(2024)8.2 立方根教学课件ppt:

      这是一份初中数学人教版(2024)七年级下册(2024)8.2 立方根教学课件ppt,文件包含82立方根pptx、82立方根docx、学习单docx等3份课件配套教学资源,其中PPT共39页, 欢迎下载使用。

      人教版(2024)七年级下册(2024)8.2 立方根图片ppt课件:

      这是一份人教版(2024)七年级下册(2024)8.2 立方根图片ppt课件,文件包含82立方根ppt、82立方根教案doc、82立方根导学案doc等3份课件配套教学资源,其中PPT共42页, 欢迎下载使用。

      人教版(2024)七年级下册(2024)8.2 立方根教案配套课件ppt:

      这是一份人教版(2024)七年级下册(2024)8.2 立方根教案配套课件ppt,共35页。PPT课件主要包含了知识回顾,什么叫做平方根,学习目标,课堂导入,新知探究,根指数,被开方数,两个互为相反数,一个为正数,没有平方根等内容,欢迎下载使用。

      资料下载及使用帮助
      版权申诉
      • 1.电子资料成功下载后不支持退换,如发现资料有内容错误问题请联系客服,如若属实,我们会补偿您的损失
      • 2.压缩包下载后请先用软件解压,再使用对应软件打开;软件版本较低时请及时更新
      • 3.资料下载成功后可在60天以内免费重复下载
      版权申诉
      若您为此资料的原创作者,认为该资料内容侵犯了您的知识产权,请扫码添加我们的相关工作人员,我们尽可能的保护您的合法权益。
      入驻教习网,可获得资源免费推广曝光,还可获得多重现金奖励,申请 精品资源制作, 工作室入驻。
      版权申诉二维码
      初中数学人教版(2024)七年级下册(2024)电子课本 新教材

      8.2 立方根

      版本: 人教版(2024)

      年级: 七年级下册(2024)

      切换课文
      • 同课精品
      • 所属专辑38份
      • 课件
      • 教案
      • 试卷
      • 学案
      • 更多
      欢迎来到教习网
      • 900万优选资源,让备课更轻松
      • 600万优选试题,支持自由组卷
      • 高质量可编辑,日均更新2000+
      • 百万教师选择,专业更值得信赖
      微信扫码注册
      手机号注册
      手机号码

      手机号格式错误

      手机验证码 获取验证码 获取验证码

      手机验证码已经成功发送,5分钟内有效

      设置密码

      6-20个字符,数字、字母或符号

      注册即视为同意教习网「注册协议」「隐私条款」
      QQ注册
      手机号注册
      微信注册

      注册成功

      返回
      顶部
      添加客服微信 获取1对1服务
      微信扫描添加客服
      Baidu
      map