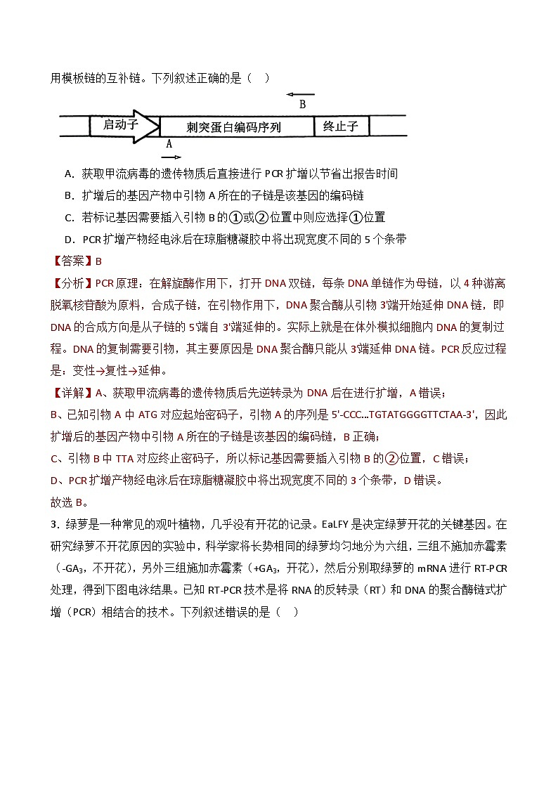
所属成套资源:人教版生物选择性必修3PPT课件+教案+分层练习+导学案全套(含单元复习资料)
高中生物人教版 (2019)选择性必修3第2节 基因工程的基本操作程序试讲课课件ppt
展开
这是一份高中生物人教版 (2019)选择性必修3第2节 基因工程的基本操作程序试讲课课件ppt,文件包含人教版高中生物选择性必修三32《基因工程的基本操作程序》第1课时教学课件pptx、人教版高中生物选择性必修三32《基因工程的基本操作程序》教学设计docx、人教版高中生物选择性必修三32《基因工程的基本操作程序》第1课时分层作业解析版docx、人教版高中生物选择性必修三32《基因工程的基本操作程序》第1课时分层作业原卷版docx、人教版高中生物选择性必修三32《基因工程的基本操作程序》第1课时导学案原卷版docx、人教版高中生物选择性必修三32《基因工程的基本操作程序》第1课时导学案解析版docx等6份课件配套教学资源,其中PPT共26页, 欢迎下载使用。
1997年,我国政府首次批准商业化种植转基因抗虫棉。到2015年,我国已育成转基因抗虫棉新品种100多个,减少农药用量40万吨,增收节支社会经济效益450亿元。你知道转基因抗虫棉抗虫的机制是什么吗?培育转基因抗虫棉一般需要哪些步骤?
苏云金伴胞晶体蛋白(Bt抗虫蛋白)
你知道转基因抗虫棉抗虫的机制是什么吗?培育转基因抗虫棉一般需要哪些步骤?
普通棉花(无抗虫特性)
将目的基因导入受体细胞
基因工程的基本操作程序(4个步骤)
基因工程的基本操作程序
阅读课本76页第一段,明确基因工程的基本操作步骤有哪些?
一、目的基因的筛选与获取
用于改变受体细胞性状或获得预期表达产物等的基因;
与生物抗逆性、优良品质、生产药物、毒物降解和工业用酶等相关的基因。(Bt抗虫蛋白基因:转基因抗虫棉)。
主要是编码特定蛋白质的基因,也可以是具有调控作用的因子
【任务一】1.阅读课本76页和77页1-3段及第一个相关信息,明确目的基因的概念和实例;筛选合适的目的基因的方法。
2. 筛选合适的目的基因
方法:从相关的已知结构和功能清晰的基因中筛选。
越来越多基因的功能和结构被分析。
(一)方法:利用PCR获取和扩增目的基因
聚合酶链式反应,根据DNA半保留复制的原理,在体外提供参与DNA复制的各种组分与反应条件,对目的基因的核苷酸序列进行大量复制的技术。
【任务一】2.阅读课本77页第4-6段和表3-1及第二个相关信息,阅读78和79页,明确目的基因获取的方法,并对这种方法的概念、条件和过程进行详细分析
体内DNA复制要点回顾
原料:游离的脱氧核苷酸(A、T、G、C)
酶:DNA解旋酶、DNA聚合酶等
碱基互补配对原则(保证复制的准确进行)
方法:利用PCR获取和扩增目的基因
Taq酶(热稳定DNA聚合酶)
目的基因(模板DNA)
引物:核苷酸聚合作用的起始点
变性:加热至90~95℃,双链DNA间的氢键断裂,解旋为单链。
—利用PCR获取和扩增目的基因
使用耐高温的Taq酶保证高温条件下仍具有活性。
复性:冷却至55~60℃,两条引物与单链DNA结合
引物结合在模板DNA链的3’端,新合成的子链方向为5’到3’。
3.延伸:加热至70~75℃,以目的基因为模板,合成互补的新DNA链。
第一轮结束:此时目的基因的量是原始的2倍。
第二轮结束:此时目的基因的量是原始的22倍。
以指数方式扩增,即____(n为扩增循环的次数)
(1)若开始只有一个DNA提供模板,则循环n次后获得的子代DNA数目为 个。(2)若开始有N个DNA提供模板,则循环n次后获得的子代DNA数目为 个。
细胞内(主要在细胞核内)
DNA在高温下变性解旋
【任务一】3.对比PCR与DNA复制过程,完成下表
1. 基因表达载体的目的
(1)使目的基因在受体细胞中稳定存在,且可以遗传给下一代;(2)使目的基因能够在受体细胞中表达和发挥作用。
2. 基因表达载体的组成
RNA聚合酶识别和结合的部位,驱动基因转录出mRNA,最终获得蛋白质。
基因的首端(一段有特殊结构的DNA片段)
基因的尾端(一段特殊的DNA片断)
用来鉴别或筛选含有重组DNA分子的细胞
二、基因表达载体的构建
【任务二】1.阅读课本80页1-3段,结合图3-6,明确基因表达载体的目的、组成和过程。
DNA分子(含目的基因)
带有黏性末端或平末端的切口
带有相同黏性末端或平末端的目的基因片段
重组DNA分子(重组质粒)
3. 基因表达载体的构建过程
【任务二】思考:使用一种DNA限制酶进行切割,共有几种连接情况?
应用过程中往往选择2种不同的限制酶同时对目的基因和质粒切割,减少自连情况出现;
目的基因与目的基因连接
正向连接 反向连接
1.(2023·广东卷)下图是剔除转基因植物中标记基因的一种策略,下列相关叙述错误的是( )A. 分别带有目的基因和标记基因的两个质粒,都带有T-DNA序列B. 该方法建立在高转化频率基础上,标记基因和目的基因须转到不同染色体上C. 若要获得除标记基因的植株,转化植株必须经过有性繁殖阶段遗传重组D. 获得的无筛选标记转基因植株发生了染色体结构变异
获得的无筛选标记转基因植株发生了基因重组
2.(2023·广东卷)如图所示为培育转基因抗植物病毒番茄的过程示意图。下列叙述正确的是( ) A. 过程A 需要的启动子,位于基因的下游,有了它才能驱动基因转录出 mRNAB. 过程B需要用Ca2+处理,以提高番茄细胞壁的通透性C. 抗植物病毒基因一旦整合到番茄细胞的染色体上,就能正常表达D. 转基因抗植物病毒番茄是否培育成功可通过抗病毒接种实验进行鉴定
启动子应位于基因的上游
不能提高番茄细胞壁的通透性
不一定能表达,还需检测该植物是否具有抗性
相关课件
这是一份人教版 (2019)选择性必修3二 胚胎工程技术及其应用完整版课件ppt,文件包含人教版高中生物选择性必修三23《胚胎工程》第2课时教学课件pptx、人教版高中生物选择性必修三23《胚胎工程》教学设计docx、人教版高中生物选择性必修三23《胚胎工程》第2课时分层作业原卷版docx、人教版高中生物选择性必修三23《胚胎工程》第2课时导学案原卷版docx、人教版高中生物选择性必修三23《胚胎工程》第2课时分层作业解析版docx、人教版高中生物选择性必修三23《胚胎工程》第2课时导学案解析版docx等6份课件配套教学资源,其中PPT共25页, 欢迎下载使用。
这是一份高中一 胚胎工程的理论基础公开课ppt课件,文件包含人教版高中生物选择性必修三23《胚胎工程》第1课时教学课件pptx、人教版高中生物选择性必修三23《胚胎工程》教学设计docx、人教版高中生物选择性必修三23《胚胎工程》第1课时分层作业解析版docx、人教版高中生物选择性必修三23《胚胎工程》第1课时分层作业原卷版docx、人教版高中生物选择性必修三23《胚胎工程》第1课时导学案原卷版docx、人教版高中生物选择性必修三23《胚胎工程》第1课时导学案解析版docx等6份课件配套教学资源,其中PPT共24页, 欢迎下载使用。
这是一份高中生物人教版 (2019)选择性必修3二 动物细胞融合技术与单克隆抗体试讲课课件ppt,文件包含人教版高中生物选择性必修三22《动物细胞工程》第2课时教学课件pptx、人教版高中生物选择性必修三22《动物细胞工程》教学设计docx、人教版高中生物选择性必修三22《动物细胞工程》第2课时分层练习原卷版docx、人教版高中生物选择性必修三22《动物细胞工程》第2课时导学案原卷版docx、人教版高中生物选择性必修三22《动物细胞工程》第2课时分层练习解析版docx、人教版高中生物选择性必修三22《动物细胞工程》第2课时导学案解析版docx等6份课件配套教学资源,其中PPT共24页, 欢迎下载使用。

