所属成套资源:人教版生物选择性必修3PPT课件+教案+分层练习+导学案全套(含单元复习资料)
人教版 (2019)一 动物细胞培养评优课ppt课件
展开
这是一份人教版 (2019)一 动物细胞培养评优课ppt课件,文件包含人教版高中生物选择性必修三22《动物细胞培养》第3课时教学课件pptx、人教版高中生物选择性必修三22《动物细胞工程》教学设计docx、人教版高中生物选择性必修三22《动物细胞培养》第3课时分层练习原卷版docx、人教版高中生物选择性必修三22《动物细胞培养》第3课时导学案原卷版docx、人教版高中生物选择性必修三22《动物细胞培养》第3课时分层练习解析版docx、人教版高中生物选择性必修三22《动物细胞培养》第3课时导学案解析版docx等6份课件配套教学资源,其中PPT共20页, 欢迎下载使用。
“(悟空)拔一把毫毛,丢在口中嚼碎,望空喷去,叫一声‘变!’,即变作三二百个小猴,周围攒簇(cù)。”这是《西游记》中的一段描述,展示了中华先贤的想象力。毫毛来自体细胞,我们能用体细胞“变”出猴来吗?
2017年,中国的科学家将这一幕变成了现实。
一、动物体细胞核移植技术
【任务一】1.阅读课本52页第1-3段,明确动物体细胞核移植技术的概念、原理、生殖方式和种类;试分析非人灵长类动物体细胞核移植的困难原因是什么?
将动物的一个细胞的细胞核,移入去核的卵母细胞中,使这个重新组合的细胞发育成新胚胎,继而发育成动物个体的技术。
细胞分化程度低,表现全能性容易
受体细胞:减数分裂Ⅱ中期(MⅡ期)的卵母细胞
细胞分化程度高,表现全能性十分困难
用核移植的方法得到的动物称为克隆动物
5.非人灵长类动物体细胞核移植的困难原因
①供体细胞的细胞核在去核卵母细胞中不能完全恢复其______前的功能状态,这导致了_____________;
②对非人灵长类动物_____进行操作的技术尚不完善。
非人灵长类动物:具有许多与人类相似的生物学特征的灵长类动物
我国科学家经过多年努力,攻克了这些障碍,终于成功获得了世界上首例体细胞克隆猴。
从1996年“多莉羊”成功诞生后,短短20年,人们已成功获得多种克隆动物。
【任务一】2.该技术为何不称为“克隆技术”而是“核移植技术”?
克隆技术是一个很广的概念,凡指新形成的事、物与亲本一致的现象均可称为“克隆”。在生物学上包含分子、细胞、个体3个层次,即分子克隆、细胞克隆、个体克隆。
[思考]下列克隆分别用什么技术动物细胞克隆——动物克隆——植物克隆——DNA克隆——
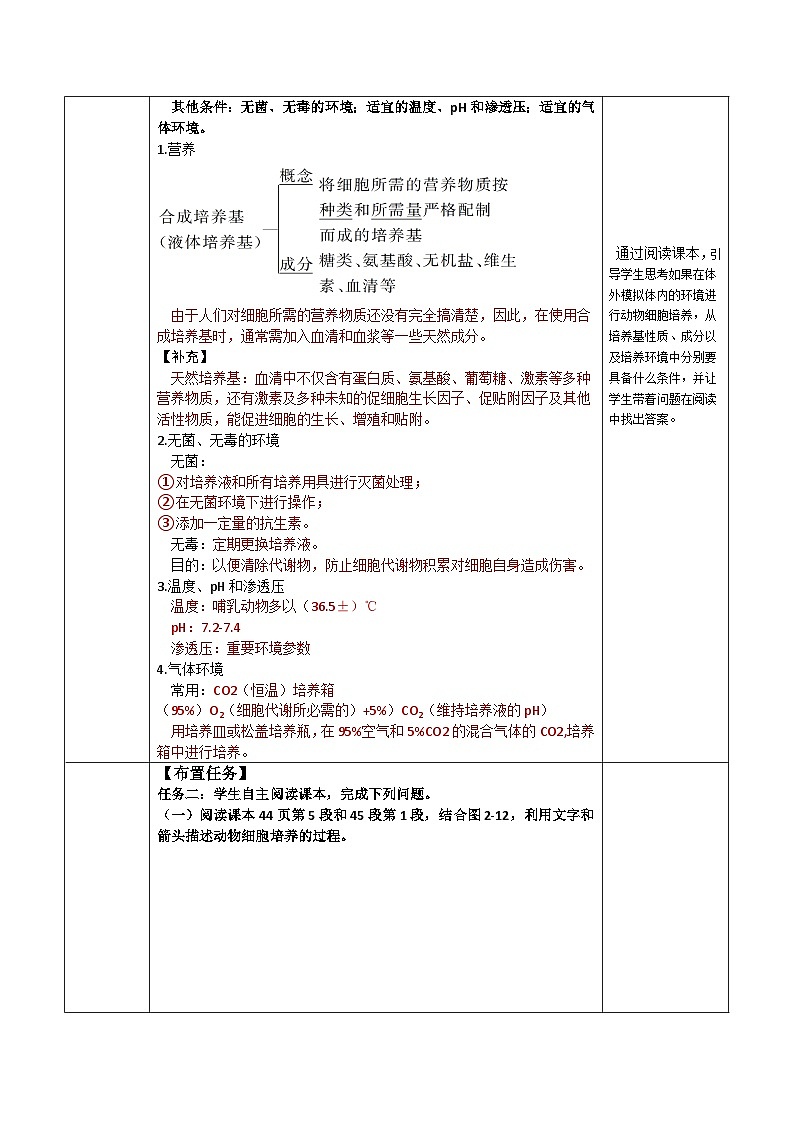
二、体细胞核移植的过程
【任务二】阅读课本53页图2-18,绘制体细胞核移植流程图,详细分析每个实验步骤。
(以体细胞克隆牛为例)
采集牛卵巢中的卵母细胞,在体外培养到MⅡ期
从供体高产奶牛取体细胞
(实际上是去除纺锤体-染色体复合物)
将供体细胞注入去核卵母细胞
激活重构胚使其完成细胞分裂和发育进程
(如电刺激、Ca2+载体、乙醇、蛋白酶合成抑制剂)
将胚胎移入(受体)代孕母牛
生出与供体奶牛遗传物质基本相同的犊牛(克隆牛)
1.选择卵母细胞作为核移植受体细胞的原因?采集的卵母细胞应培养至 ; 卵母细胞去核的方法?“去核”去的是什么?2.注入去核的卵母细胞的是整个供体细胞还是供体细胞的细胞核?为什么?3.诱导融合的方法?融合的结果?4.什么是重构胚?激活重构胚的方法?用这些方法处理重构胚的目的?
供体核进入卵母细胞,形成重构胚
电刺激、Ca2+载体、乙醇和蛋白酶合成抑制剂
激活重构胚,使其完成细胞分裂和发育过程
人工重新构建的胚胎,具有发育成完整个体的能力
①对卵母细胞损伤较小;
②保证供体细胞的细胞核不被破坏,操作方便。
【任务二】2.结合课本及以上分析,思考下列问题:
①卵母细胞体积大,易操作②含有促使细胞核表达全能性的物质和营养条件
目前动物细胞核移植技术中普遍使用的去核方法是显微操作法,也有人采用梯度离心、紫外线短时间照射和化学物质处理等方法。这些方法时在没有穿透卵母细胞透明带的情况下去核或使其中的DNA变性。
5.该过程中应用到的技术
动物细胞培养、动物细胞核移植早期胚胎培养、胚胎移植
1.在将体细胞的核移植到卵母细胞之前,为什么必须先对卵母细胞进行去核操作?
为了使核移植的胚胎或动物的核遗传物质全部来自有重要利用价值的动物提供的体细胞。
2.你认为用上述体细胞核移植技术培育的克隆动物,是对体细胞供体动物进行了100%的复制吗?为什么?
不是对核供体动物进行100%的复制。
①克隆动物绝大部分DNA来自供体动物的细胞核,但细胞质中的DNA(线粒体中的DNA)同时来自供体细胞和受体卵母细胞②性状是基因与环境共同作用的结果,克隆动物所处的环境与核供体细胞生活的环境不会完全相同;③克隆动物在个体发育过程中有可能发生基因突变、染色体变异等可遗传变异;
【任务二】3.完成54页思考讨论“有关体细胞核移植的问题 ”的3个问题。
3.体细胞核移植技术与诱导iPS细胞相比,有什么相似或不同之处?请你预测它们应用前景的差异。
利用体细胞核移植技术和诱导iPS细胞都能生成干细胞,但它们的过程是完全不同的。
通过体细胞核移植技术可以生成带有核供体细胞遗传物质的胚胎干细胞;诱导iPS细胞需要在细胞中表达几个关键基因,将细胞逆转到类似胚胎干细胞的状态。体细胞核移植技术对核供体细胞有较高要求,一般情况下体细胞的分化程度越高,它重编程为干细胞的成功率就越低;可诱导成为iPS细胞的细胞来源相对广些,研究表明成纤维细胞、B淋巴细胞、脂肪干细胞等都可以诱导成为iPS细胞。体细胞核移植技术涉及采集卵母细胞、去核、融合等复杂的操作;诱导iPS细胞的技术流程相对简单,可能更适合用于生产实践。
目前科学家还在研究由这两种技术生成的干细胞在基因表达、DNA甲基化等方面的差异,这些研究成果也将直接影响它们今后的应用。
加速家畜遗传改良进程,促进优良畜群繁育。
通过建立转基因体细胞系,再利用体细胞核移植技术培育转基因克隆动物可以作为生物反应器,生产许多珍贵的医用蛋白。
①转基因克隆动物的细胞、组织或器官可以作为异种移植的供体;
②以患者作为供体培育的人核移植胚胎干细胞,经过诱导分化能形成相应的细胞、组织或器官,将它们移植给患者时可以避免免疫排斥反应;
三、体细胞核移植技术的应用前景及存在的问题
【任务三】阅读课本54页的第1-2段,明确体细胞核移植技术的应用前景和存在的问题有哪些?
①研究克隆动物可使人类更深入地了解胚胎发育及衰老过程;
②克隆一批遗传背景相同的动物,可以通过它们之间的对比来分析致病基因
③克隆特定疾病模型的动物,还能为研究该疾病机制和开发相应的药物提供帮助
有望增加濒危物种的存活数量。
(1)该技术的成功率非常低,各个技术环节有待进一步改进。
(2)相对于技术研究,核移植的理论研究较为滞后,需要与发育生物学、细胞生物学和分子遗传学等学科更深层次的理论研究相结合。
(3)绝大多数克隆动物存在健康问题,表现出遗传和生理缺陷,如体型过大、异常肥胖、发育困难、脏器缺陷和免疫失调等。
1.(2023·河北卷)下面两幅图分别是单克隆抗体制备过程和克隆羊培育过程示意图,错误的是( )A. 图甲和图乙所示的过程中,都必须用到的动物细胞工程技术手段是动物细胞培养B. ②③过程中至少涉及两次筛选,第一次筛选只是利用了选择性培养基进行筛选,第二次筛选只经过专一抗体检测就能筛选出足量的既能大量增殖,又能产生单一性抗体的杂交瘤细胞C. 单克隆抗体结合上抗癌药物能定向攻击癌细胞,这一应用主要体现了单抗在运载药物治疗疾病方面可以发挥功能D. 图乙过程的技术可以有选择地繁殖某一性别的家畜也可以用于保存物种,但是不能改变动物的核基因
第二次筛选利用了克隆化培养和专一抗体检测的方法筛选
2.(2023·浙江卷)治疗性克隆有希望最终解决供体器官的短缺和器官移植出现的排斥反应。下图表示治疗性克隆的过程,下列说法正确的是( )A. 图示过程利用了动物细胞培养和动物体细胞融合技术B. 图示过程实现了动物细胞的全能性,其优点是用上述方式获得的各种脏器组织细胞、神经细胞等进行移植降低了免疫排斥反应C. ①过程的细胞学基础是细胞的增殖和分化D. ①②过程需要进行DNA复制和蛋白质合成,同时还需要在培养液中不断补充细胞所需ATP
涉及到细胞核移植、动物细胞培养和胚胎移植等技术
涉及到核移植技术,体现了动物细胞的细胞核具有全能性
相关课件
这是一份人教版 (2019)选择性必修3二 植物细胞工程的应用优秀ppt课件,文件包含人教版高中生物选择性必修三21《植物细胞工程》第2课时教学课件pptx、人教版高中生物选择性必修三21《植物细胞工程》教学设计docx、人教版高中生物选择性必修三21《植物细胞工程》第2课时导学案原卷版docx、人教版高中生物选择性必修三21《植物细胞工程》第2课时分层作业原卷版docx、人教版高中生物选择性必修三21《植物细胞工程》第2课时分层作业解析版docx、人教版高中生物选择性必修三21《植物细胞工程》第2课时导学案解析版docx等6份课件配套教学资源,其中PPT共21页, 欢迎下载使用。
这是一份高中人教版 (2019)一 植物细胞工程的基本技术完美版课件ppt,文件包含人教版高中生物选择性必修三21《植物细胞工程》第1课时教学课件pptx、人教版高中生物选择性必修三21《植物细胞工程》教学设计docx、人教版高中生物选择性必修三21《植物细胞工程》第1课时分层作业解析版docx、人教版高中生物选择性必修三21《植物细胞工程》第1课时分层作业原卷版docx、人教版高中生物选择性必修三21《植物细胞工程》第1课时导学案原卷版docx、人教版高中生物选择性必修三21《植物细胞工程》第1课时导学案解析版docx等6份课件配套教学资源,其中PPT共26页, 欢迎下载使用。
这是一份人教版 (2019)选择性必修3第3节 发酵工程及其应用一等奖课件ppt,文件包含人教版高中生物选择性必修三13《发酵工程及其应用》教学课件pptx、人教版高中生物选择性必修三13《发酵工程及其应用》教学设计docx、人教版高中生物选择性必修三13《发酵工程及其应用》分层作业原卷版docx、人教版高中生物选择性必修三13《发酵工程及其应用》导学案原卷版docx、人教版高中生物选择性必修三13《发酵工程及其应用》分层作业解析版docx、人教版高中生物选择性必修三13《发酵工程及其应用》导学案解析版docx等6份课件配套教学资源,其中PPT共0页, 欢迎下载使用。

