所属成套资源:高一物理必修一单元测试卷集
2024-2025高中物理人教(2019)版必修一:第四章 运动和力的关系测试题
展开
这是一份2024-2025高中物理人教(2019)版必修一:第四章 运动和力的关系测试题,共7页。
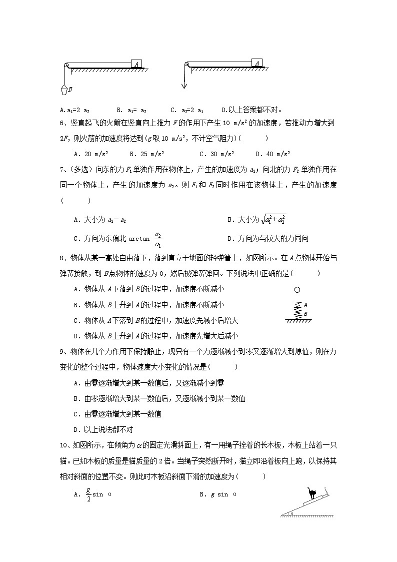
第四章 运动和力的关系测试题(2)一、选择题1、下列说法中,正确的是( )A.某人推原来静止的小车没有推动是因为这辆车的惯性太大B.运动得越快的汽车越不容易停下来,是因为汽车运动得越快,惯性越大C.竖直上抛的物体抛出后能继续上升,是因为物体受到一个向上的推力D.物体的惯性与物体的质量有关,质量大的惯性大,质量小的惯性小2、关于牛顿第二定律,正确的说法是( )A.合外力跟物体的质量成正比,跟加速度成正比B.加速度的方向不一定与合外力的方向一致C.加速度跟物体所受合外力成正比,跟物体的质量成反比;加速度方向与合外力方向相同D.由于加速度跟合外力成正比,整块砖自由下落时加速度一定是半块砖自由下落时加速度的2倍3、跳伞运动员从静止在空中的直升飞机上下落,在打开降落伞之前做自由落体运动,打开降落伞之后做匀速直线运动。则描述跳伞运动员的v-t图象是下图中的 ( )t vot v otv ot voA BDC4、如图所示,质量均为m的A、B两球之间系着一根不计质量的弹簧,放在光滑的水平面上,A球紧靠竖直墙壁,今用水平力F将B球向左推压弹簧,平衡后,突然将F撤去,在这瞬间 ①B球的速度为零,加速度为零 ②B球的速度为零,加速度大小为③在弹簧第一次恢复原长之后,A才离开墙壁 ④在A离开墙壁后,A、B两球均向右做匀速运动以上说法正确的是 ( )A.只有① B.②③ C.①④ D.②③④5、 在光滑的水平桌面上放一质量为m的物体A用轻绳通过定滑轮与质量为m的物体B相联接,如图所示,物体A的加速度为a1,先撤去物体B,对物体A施加一个与物体B重力相等的拉力F,如图所示,,物体A的加速度为a2.则下列选项正确的是( ) A.a1=2 a2 B. a1= a2 C. a2=2 a1 D.以上答案都不对。6、竖直起飞的火箭在竖直向上推力F的作用下产生10 m/s2 的加速度,若推动力增大到2F,则火箭的加速度将达到(g取10 m/s2,不计空气阻力)( )A.20 m/s2 B.25 m/s2 C.30 m/s2 D.40 m/s27、(多选)向东的力F1单独作用在物体上,产生的加速度为a1;向北的力F2 单独作用在同一个物体上,产生的加速度为a2。则F1和F2同时作用在该物体上,产生的加速度( )A.大小为a1-a2 B.大小为C.方向为东偏北arctan D.方向为与较大的力同向8、物体从某一高处自由落下,落到直立于地面的轻弹簧上,如图所示。在A点物体开始与弹簧接触,到B点物体的速度为0,然后被弹簧弹回。下列说法中正确的是( )ABA.物体从A下落到B的过程中,加速度不断减小B.物体从B上升到A的过程中,加速度不断减小C.物体从A下落到B的过程中,加速度先减小后增大D.物体从B上升到A的过程中,加速度先增大后减小9、物体在几个力作用下保持静止,现只有一个力逐渐减小到零又逐渐增大到原值,则在力变化的整个过程中,物体速度大小变化的情况是( )A.由零逐渐增大到某一数值后,又逐渐减小到零B.由零逐渐增大到某一数值后,又逐渐减小到某一数值C.由零逐渐增大到某一数值D.以上说法都不对10、如图所示,在倾角为的固定光滑斜面上,有一用绳子拴着的长木板,木板上站着一只猫。已知木板的质量是猫质量的2倍。当绳子突然断开时,猫立即沿着板向上跑,以保持其相对斜面的位置不变。则此时木板沿斜面下滑的加速度为( )A.sin α B.g sin αC.g sin α D.2g sin α11、(多选)从水平地面竖直向上抛出一物体,物体在空中运动后最后又落回地面,在空气对物体的阻力不能忽略(假设阻力大小一定)的条件下,以下判断正确的是( )A.物体上升的加速度大于下落的加速度 B.物体上升的时间大于下落的时间C.物体落回地面的速度小于抛出的速度 D.物体在空中经过同一位置时的速度大小相等12、(多选)质量为m=0.5kg的物块在光滑的水平面上受到水平拉力F的作用,从静止开始做匀加速直线运动,计时开始的图像如甲所示,图像如图乙所示,据图像的特点与信息分析,下列说法正确的是( )A.图乙的斜率是图甲的斜率的4倍B.水平拉力F为5NC.前2m的中点时刻的速度为D.前2s中点位置的速度为二、实验题13.用如图所示的装置来探究物体的加速度与力、质量的关系。实验时,小盘和砝码牵引小车,使小车做初速为零的匀加速运动。 (1)此实验中可以不测量加速度的具体值,原因是: . (2)通过改变 ,就可以改变小车所受到的合力。 (3)在探究加速度与质量关系时,分别以 为纵坐标、 为横坐标作图象,这样就能直观地看出其关系。14、探究“加速度与力、质量关系”的实验装置如图甲所示。小车后面固定一条纸带,穿过电火花打点计时器,细线一端连着小车,另一端通过光滑的定滑轮和动滑轮与挂在竖直面内的拉力传感器相连,拉力传感器用于测小车受到拉力的大小。 (1)关于平衡摩擦力,下列说法正确的是___________。A.平衡摩擦力时,需要在动滑轮上挂上钩码B.改变小车质量时,需要重新平衡摩擦力C.改变小车拉力时,不需要重新平衡摩擦力(2)实验中___________(选填“需要”或“不需要”)满足所挂钩码质量远小于小车质量。(3)某同学根据实验数据作出了加速度a与力F的关系图像如图乙所示,图线不过原点的原因是___________。A.钩码质量没有远小于小车质量B.平衡摩擦力时木板倾角过大C.平衡摩擦力时木板倾角过小或未平衡摩擦力三、计算题15. 一列质量为103t的列车,机车牵引力为3.5×105N,运动中所受阻力为车重的0.01倍。列车由静止开始做匀加速直线运动,试求:① 经过多少时间列车的速度达到180km/h? ② 此过程中列车的位移是多少?(g取10 m/s2)16、如图所示,一个物体从倾角θ=30º光滑斜面的顶端由静止开始下滑,斜面静止不动,重力加速度g=10m/s2,则:(1)物体下滑过程的加速度有多大?(2)若斜面不光滑,物体与斜面间的动摩擦因数µ= ,则物体下滑过程的加速度又是多大?17、如图所示,一平直的传送带以速率v = 2 m/s匀速运行,把一工件从A处运送到B处,A、B相距d = 10 m,工件与传送带间的动摩擦因数μ = 0.1。若从A处把工件轻轻放到传送带上,那么经过多长时间能被传送到B处? m18.将金属块m用压缩的轻弹簧卡在一个矩形的箱中,如图所示,在箱的上顶板和下底板装有压力传感器,箱可以沿竖直轨道运动,金属块始终没有离开上顶板。当箱以a = 2.0 m/s2的加速度竖直向上做匀减速运动时,上顶板的压力传感器显示的压力为6.0 N,下底板的压力传感器显示的压力为10.0 N。(g = 10 m/s2)(1)若上顶板压力传感器的示数是下底板压力传感器的示数的一半,试判断箱的运动情况。(2) 要使上顶板压力传感器的示数为零,箱沿竖直方向运动的情况可能是怎样的?参考答案1.D 2.C 3.B4、B 解析:撤去F前,B球受四个力作用,竖直方向重力和支持力平衡,水平方向推力F和弹簧的弹力平衡,即弹簧的弹力大小为F,撤去F的瞬间,弹簧的弹力仍为F,故B球所受合外力为F,则B球加速度为a=F/m,而此时B球的速度为零。在弹簧恢复原长前,弹簧对A球有水平向左的弹力使A压紧墙壁,直到弹簧恢复原长时A球才离开墙壁,A球离开墙壁后,由于弹簧的作用,使A、B两球均做变速运动。5、 , ,∴a2=2a1,故C正确。6、C解析:∵ F-mg=ma1 ∴ F=mg+ma1当推动力增大到2F,则:2F-mg=ma2∴ 2(mg+ma1)-mg=m(2a1+g)=ma2 ∴ a2=2a1+g=30 m/s27、BC解析:加速度为矢量,两个互相垂直的矢量的合成可以用勾股定理计算。8、C 解析:在A和B之间有一个重力等于弹力的平衡位置D,从A下落到平衡位置D的过程,加速度大小a =,随着弹力不断增大,加速度越来越小;从平衡位置D下落到B的过程,加速度大小a =,随着弹力不断增大,加速度越来越大。同理,物体从B上升到A的过程中,随着弹力不断减小,加速度先减小后增大。注意加速度要由合力决定,而不是与弹力直接挂钩。本题中有几个关键点:刚接触弹簧时A点,弹力为零,合力等于重力;小球受到的弹力与重力大小相等时D点,小球受合力为零,加速度为零,速度最大;最低点B,弹力最大,合力向上,也最大,加速度向上最大,速度为零。9、C解析:物体的加速度先由零增大到某值,再由某值减小到零,但加速度的方向不变,所以物体一直做加速运动。10、C解析:猫保持平衡,对板的摩擦力为Ff = mg sin α板在平行于斜面方向受到的力为2mg sin α+mg sin α板的加速度为a ==11.AC12、AC【解析】A.由初速度为0的匀加速直线运动规律可得:则有:,可得甲图的斜率为:由:,可知乙图的斜率为,则:,故A正确;B.由乙图可得:,解得由牛顿第二定律可得F=ma=2.5N,故B错误;C.当x=2m,由,解得:前2m的中点时刻速度即2m内的平均速度为,故C正确;D.当t=2s,由v=at可得v=10m/s,前2s中点位置的速度为13.⑴探究的是加速度与其它量之间的比例关系(其它答法只要正确就给分,如:初速度为零的匀加速运动,在相同的时间内,位移与加速度成正比) ⑵砝码的数量 ;⑶ a(或)、(或a)14、(1)C (2)不需要 (3) B15.t = 200s x = 5000m16、(1)5m/s2 (2)2.5m/s2FNFfaG17、解析:工件在传送带上先做初速为零的匀加速直线运动,再做匀速运动。匀加速运动阶段:工件受重力、支持力、滑动摩擦力。根据牛顿第二定律有:μ mg = m a,得a = 1 m/s2根据运动学公式:v = a t1,v2 = 2ax1得加速时间t1 = 2s,加速阶段位移x1 = 2 m匀速运动阶段:运动位移x2 = d-x1 = 8 m,t2 == 4 s从A到B总时间t = t1+ t2 = 6 s18、(1)匀速运动;(2)加速度为10 m/s2的向下的匀减速运动F下mgF上解析:箱子做向上的匀减速运动时,受力如图,加速度方向向下:mg+6 N-10 N = ma ∴ m = 0.5 kg(1)由于金属块与上顶板没有离开,下传感器的示数不变:mg+5 N-10 N = ma1∴ a1 = 0,物体做匀速运动。(2)当上顶板的传感器示数为零时,ma2 = mg-10 N∴ a2 = 10 m/s2,方向向上,物体做向下的匀减速运动或向上的匀加速运动。

