还剩4页未读,
继续阅读
所属成套资源:教科版科学1-6年级上册教学计划汇总
成套系列资料,整套一键下载
教科版(2017秋)四上科学 复习计划练
展开
这是一份教科版(2017秋)四上科学 复习计划练,共7页。
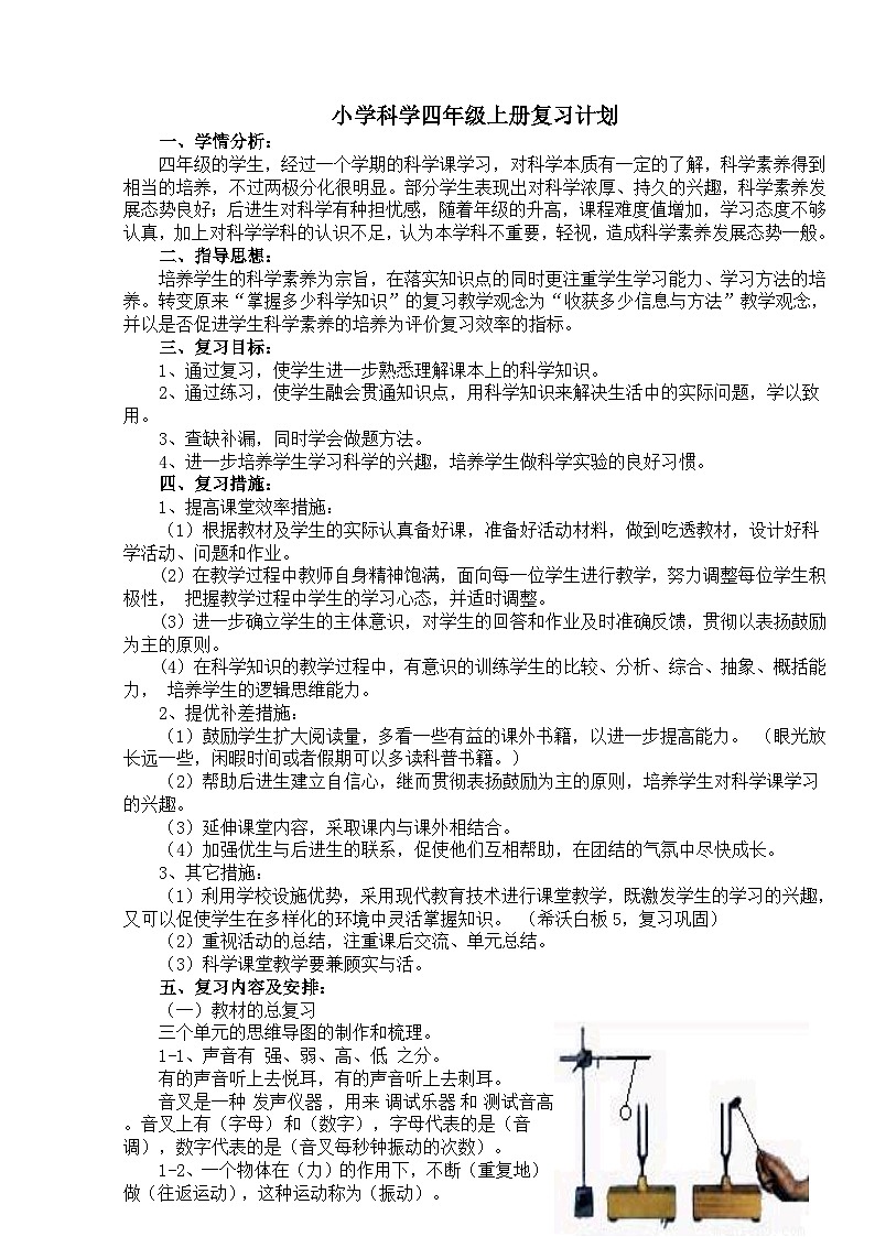
小学科学四年级上册复习计划学情分析:四年级的学生,经过一个学期的科学课学习,对科学本质有一定的了解,科学素养得到相当的培养,不过两极分化很明显。部分学生表现出对科学浓厚、持久的兴趣,科学素养发展态势良好;后进生对科学有种担忧感,随着年级的升高,课程难度值增加,学习态度不够认真,加上对科学学科的认识不足,认为本学科不重要,轻视,造成科学素养发展态势一般。指导思想:培养学生的科学素养为宗旨,在落实知识点的同时更注重学生学习能力、学习方法的培养。转变原来“掌握多少科学知识”的复习教学观念为“收获多少信息与方法”教学观念,并以是否促进学生科学素养的培养为评价复习效率的指标。复习目标:1、通过复习,使学生进一步熟悉理解课本上的科学知识。2、通过练习,使学生融会贯通知识点,用科学知识来解决生活中的实际问题,学以致用。3、查缺补漏,同时学会做题方法。4、进一步培养学生学习科学的兴趣,培养学生做科学实验的良好习惯。复习措施:1、提高课堂效率措施:(1)根据教材及学生的实际认真备好课,准备好活动材料,做到吃透教材,设计好科学活动、问题和作业。(2)在教学过程中教师自身精神饱满,面向每一位学生进行教学,努力调整每位学生积极性, 把握教学过程中学生的学习心态,并适时调整。(3)进一步确立学生的主体意识,对学生的回答和作业及时准确反馈,贯彻以表扬鼓励为主的原则。(4)在科学知识的教学过程中,有意识的训练学生的比较、分析、综合、抽象、概括能力, 培养学生的逻辑思维能力。2、提优补差措施:(1)鼓励学生扩大阅读量,多看一些有益的课外书籍,以进一步提高能力。 (眼光放长远一些,闲暇时间或者假期可以多读科普书籍。)(2)帮助后进生建立自信心,继而贯彻表扬鼓励为主的原则,培养学生对科学课学习的兴趣。(3)延伸课堂内容,采取课内与课外相结合。(4)加强优生与后进生的联系,促使他们互相帮助,在团结的气氛中尽快成长。3、其它措施:(1)利用学校设施优势,采用现代教育技术进行课堂教学,既激发学生的学习的兴趣, 又可以促使学生在多样化的环境中灵活掌握知识。 (希沃白板5,复习巩固)(2)重视活动的总结,注重课后交流、单元总结。(3)科学课堂教学要兼顾实与活。复习内容及安排:(一)教材的总复习三个单元的思维导图的制作和梳理。1-1、声音有 强、弱、高、低 之分。有的声音听上去悦耳,有的声音听上去刺耳。音叉是一种 发声仪器 ,用来 调试乐器 和 测试音高 。音叉上有(字母) 和(数字),字母代表的是(音调),数字代表的是(音叉每秒钟振动的次数)。1-2、一个物体在(力)的作用下,不断(重复地) 做(往返运动),这种运动称为(振动)。1-2、声音是由(物体振动)而产生的。(物体受到外力作用不一定发出声音,只有让它振动才行。如果停止振动发声就会马上停止。)1-2、拨动钢尺、击鼓、敲击音叉、吹竖笛都会使物体产生振动而发出声音。1-2、人的声音是(声带)的振动产生的,风声是(空气)的振动产生的,蜜蜂的嗡嗡声是(翅)的振动产生的声带是我们发出声音、控制声音的器官。声带就像一根橡皮筋。当我们发声时,声带变紧,并快速振动,产生声音。声带越紧,发出的声音越高。声音可以向四面八方传播。1-3、用击打过的音叉轻轻接触水面,水面会产生波纹 ,这说明音叉振动了。1-3、声音以波的形式传播,当声波遇到物体时,会使物体产生振动,声音就是这样通过各种物质,从一个地方传播到另一个地方的。1-3、物体在振动时也会引起它周围物质的振动,并通过这些物质把声音从一个地方传播到另一个地方。1-3、声音在不同物质中传播的情况是不一样的。声音可以在气体、液体、固体中传播。传播速度:固体>液体>气体。铝箔尺>木尺>尼龙绳>棉线。1-3、空气是传播声音的重要物质,在真空的环境下不能传播声音。1-3、在月球上,由于没有空气,即没有可以传播振动的物质,两个人即使相隔不远,也听不到声音,不能互相通话,必须要使用无线电设备。声音在空气中的传播速度为 340 米/秒。我们的耳朵可分为外耳、中耳、内耳。我们怎样听到声音:外界声音—耳郭— 外耳道—鼓膜—听小骨—耳蜗—听觉神经—大脑。1-4、人的外耳就像一个隧道,声音通过这个隧道到达鼓膜。鼓膜很薄有弹性,即使是很轻的声音,它都会产生振动。1-4、外耳由耳郭和外耳道构成,中耳由鼓膜和听小骨构成,内耳由耳蜗组成,耳蜗与听觉神经相连。1-4、耳郭的作用:收集声波;鼓膜:将声波转化为振动; 耳蜗:将振动转化为信号。人耳是怎样听到声音的?物体振动带动了周围空气的振动,空气的振动又引起鼓膜的振动。听小骨把振动传达到内耳,并刺激听觉神经,产生信号。大脑接收到听觉神经传过来的信号,我们就感受到声音。用不同的力敲打音叉,轻轻敲击发出的声音弱,用力敲击发出的声音强。1-5、声音的强弱可以用音量来描述。音量是由物体振动的幅度决定的。振动幅度越大,声音越强;振动幅度越小,声音越弱。用钢尺实验,伸出桌面一定距离,轻轻拨动,振动幅度大,声音强;振动幅度小,声音弱。(实验见书P11-12)声音的高低可以用音高来描述。音高是由物体振动的快 慢决定的。振动越快,发出的声音就越高;振动越慢,发出的声音就越低。1-6、越短、越小、越少、越细的物体振动越快,发出的声音越高。1-6、越长、越大、越多、越粗的物体振动越慢,发出的声音越低。1-6、敲击大小不同的两支音叉,小音叉发出的声音高,大音叉发出的声音低。1-6、击打长短不同的钉子时,钉子越短,发出的声音越高。1-6、在拨动钢尺时,改变尺子伸出桌面的长度,尺子振动时发出的音高也会改变,因为尺子振动的快慢改变了。尺子伸出桌面越短,发出的声音越高;尺子伸出桌面越长,发出的声音越低。(实验见书P14-15)、拨动琴弦时,琴弦越细,声音越高;琴弦越粗,声音越低。拨动琴弦时,琴弦越紧,声音越高;琴弦越松,声音越低。敲击水量不同的玻璃杯,(玻璃和水振动,看水柱长短),水越少声音越高,水越多声音越低。1-8、往试管中吹气,(主要是空气振动,看空气柱长短),水越多,空气柱短声音越高,水越少空气柱长声音越低。1-8、拨弹橡皮筋时,皮筋越紧,声音越高;皮筋越松,声音越低。2-1 人的呼吸器官有:鼻腔、气管、支气管、肺、膈肌等。2-1 人的呼吸实际上是在进行着气体交换,使氧气进入血液,同时排出二氧化碳。2-1 一呼一吸算一次呼吸。气管支气管膈2-1 吸气,含有氧气的空气由鼻腔或口腔进入气管,再进入肺的过程,胸腔扩张,腹部收缩;呼气,交换后的空气由肺部到气管,再由鼻腔或口腔呼出的过程,胸腔收缩, 腹部放松。肺肌氧气是维持生命所必需的物质。二氧化碳是植物制造养料所必需的的原料。我们体内所有的细胞都需要空气中的氧来维持生命。2-2 呼出的和吸入的气体相比,氧气减少了,二氧化碳和其他气体增加了,氮气不变。2-2 一个正常人在平静状态下,每分钟呼吸 20 次左右。每分钟心跳 80 次左右。2-2 为什么运动时呼吸会加快?因为人体运动的过程中,需要消耗大量的氧气,所以呼吸的次数要比平时多,以便呼出和吸入比平时多的气体。2-2 人体需要的氧气由肺吸入后进入血液,再由心脏通过血管输送到身体的各个部位,同时收集二氧化碳等废物,再排出体外。为什么运动时心跳会加快?因为伴随着身体运动量的增加,人需要更多氧气,心跳也就逐渐加快,以便输送出更多的血液。经常锻炼身体,会提高我们的呼吸能力,增大肺活量,获得更多的氧气。2-3 肺活量是指一次尽力吸气后再尽力呼出的气体总量。我们每时每刻都在进行着呼吸,伴随着运动量的增加,每分钟呼吸的次数也会增加。除了呼吸之外,饮食是我们从外界获得能量的又一重要活动。2-4 按人们的生活习惯,可以把食物分成粮食、蔬菜、肉类、奶制品、水果、调味品等。2-4 根据食物的来源可以分成植物类食物和动物类食物;根据食物的食用方式可以分成生食和熟食;根据食物的重要性可以分成主食和副食。另外,还有其他的分类方式。2-4 我们常吃的主食有米饭、面条、馒头等,副食有肉、蛋、奶等。夏天常吃的凉菜中包含黄瓜、粉丝、粉皮等食物,从食物来源上分类,这些属于植物类食物。植物类食物有:谷物、水果、蔬菜等;动物类食物有:奶、奶制品、蛋、肉等。人体所需要的营养是从食物中得到的。2-5 食物中的营养成分通常分为蛋白质、糖类、脂肪、维生素、无机盐和水。2-5 淀粉是富含糖类的食物。肥肉、芝麻、花生等食物富含脂肪。2-5 蛋白质是构成人体肌肉、内脏、头发、指甲和血液的主要成分,支持生长发育。含有丰富蛋白质的食物有:大豆、牛肉、鱼肉、鸡蛋、纯牛奶、开心果等。蛋白质燃烧后有一股焦臭味。2-5 脂肪和糖类是人体能量的主要来源,我们身体可以储存大量的脂肪和糖类,含有丰富脂肪食物有:食用油、花生、核桃、猪肉、巧克力等;含有丰富糖类的食物有:大米、面条、果汁饮料、烹调淀粉、马铃薯等。2-5 维生素和矿物质有调节身体机能的作用,它们的各类非常多,是我们保持健康不可缺少的营养,蔬菜和水果里富含维生素和矿物质,含有丰富的维生素:胡萝卜、西 红柿、四季豆、南瓜、花菜、芹菜等。盐是一种矿物质极其丰富的食物,水也是人体最基本的营养成分。2-5 如果把食物放在白纸上挤压、滑动,白纸上留下了油渍,说明这种食物含有脂肪。在食物上滴碘酒,是为了检验食物中是否含有淀粉,滴碘酒的地方变为蓝色, 说明这种食物含有淀粉。2-5 想知道食物中是否含有蛋白质、维生素、矿物质等营养素,我们可以采用看标签或查资料的方法。2-5 食物的种类很多,并含有丰富的营养,保持合理营养,才能使身体健康人的生长与活动需要营养,营养是从食物中得到的。没有一种食物含有人体所需的所有营养成分,所以我们需要搭配膳食,保证营养的充足。2-6 搭配膳食营养要做到品种多样,并保持合理数量。2-6 膳食营养搭配原则:荤素搭配;粗细粮搭配;多种搭配;每日吃适量的新鲜水果和蔬菜;运动量比较大需要多吃糖类食物;手指间有些脱皮,需要多吃富含维生素的食物等。2-6 只有营养均衡,才能保证我们正常的生活和成长。2-6 各类食物在均衡营养中的地位和比重是不一样的。2-6 口腔溃疡时,需要多吃富含维生素的食物。2-6 谷物类、油脂类食物含有糖类和脂肪,可以给我们提供能量。2-6 奶制品、豆类、鱼虾类和蛋类等含有蛋白质,可以支持我们的生长发育。2-6 蔬菜和水果类含有维生素和矿物质,能让我们保持健康。不偏食、不挑食才能够从食物中获取均衡的营养,这是良好的饮食习惯。如果营养获取不均衡,会影响身体健康。消化器官可以将食物转变成我们可以吸收的养料和能量,这一过程叫做消化。口腔是人体的消化器官之一。2-7 口腔是食物消化开始的地方,是由牙齿、舌头、唾液共同完成的。牙齿按形状给牙齿分类,可分为门齿(8 个)、犬齿(4 个)、臼齿(20 个)。2-7 门齿:用来切割食物;臼齿:用来咀嚼食物;犬齿:用来撕碎食物。2-7 老人们常说“细嚼慢咽”的道理是牙齿将食物磨碎,以利于食物在体内消化。2-7 如果牙齿不好,消化就会受到影响,还会影响整个身体的运动。牙齿是我们身体重要的消化工具。不同形状的牙齿在消化食物的过程中发挥着不同的作用,保护好牙齿对我们一生的健康很有意义。人体的消化器官主要包括口腔、食道、胃、小肠和大肠。食物被食道运输到胃里,在胃里被进一步磨碎和分解的,在小肠里被吸收。2-8 口腔:食物初步消化;食道特点:光滑且直。作用:输送食物到胃部;胃特点:肌肉发达,有胃酸。作用:把食物变成食糜;小肠特点:5-7 米长,有很多消化液。作用:消化和吸收的主要场所; 大肠:储存食物残渣,并吸收少量水分2-8 人体的每个消化器官都有各自的功能,需要我们爱护。2-8 食物的旅行线路:食物→口腔→食道→胃→小肠→大肠→体外2-8 人体按工作类型分类可以分为:运动系统、消化系统、血液循环系统、呼吸系统等。运动系统:(骨髂、关节、肌肉)消化系统:(口腔、食道、胃、小肠、大肠) 血液循环系统:(心脏,血管)呼吸系统:(鼻腔、气管、支气管、肺)3-1 地球上的物体都会受到一个竖直向下的力,这个力就是重力。3-1 重力能把地球表面的物体拉向地面。树上的苹果掉下来,抛向空中的皮球总要落回地面,小孩从滑梯上滑下,水往低处流……,都是由于重力的作用。3-1 在做小车运动快慢与拉力大小关系实验时,拉力的大小用垫圈的个数来表示。提供动力可以使小车启动,有阻力可以使运动的小车静止。气球里的气体喷出时,会产生一个和喷出方向相反的推力,这个力叫反冲力。3-2 充气后的气球具有能量,喷气时可以产生动力。喷气式飞机、火箭都是靠喷气发动机产生的反冲力运动的。像橡皮筋这样的物体在受到外力作用时,形状很容易改变,在形状改变时,它们会产生一个要恢复原来形状的力,这个力叫弹力。用橡皮筋作动力的小车,橡皮筋绕的圈数越多,行驶速度越快,行驶距离越远; 橡皮筋绕的圈数越少,行驶速度越慢,行驶距离越近。研究运动和力时,往往需要知道力的大小,弹簧测力计就是测量力的大小的一种工具。3-4 弹簧测力计是利用弹簧“拉力越大,弹簧伸得越长,示数也越大”的特征制成的。弹簧秤由:(提环)、(指针)、(刻度板)、(挂钩)、(弹簧)五部分组成。3-4 力的单位是牛顿,简称“牛”,用符号“N”表示,1 牛约等于 100 克物体受到的力。简称 1N≈100g。它是以英国著名物理学家牛顿的名字命名的。3-4 使用弹簧测力计测重力时应注意:拿起测力计,先检查指针是不是指在“0”位置;读数时,视线与指针相平;测量的力不能超过测力计刻度标出的最大数量。跳板、健身球、撑杆和海绵垫、蹦床等都是利用了物体的弹力。一个物体在另一个物体的表面运动时,两个物体的接触面会发生摩擦,运动物体要受到一种阻碍运动的力,这种力叫摩擦力。3-5 一个物体在另一个物体表面运动,有滑动和滚动两种方式。滑动摩擦力要远远大于滚动摩擦力。3-5 我们用测力计沿水平方向拉一个物体,刚好能使这个物体运动起来的力就是它受到的摩擦力。物体间接触面光滑,摩擦力越小;物体间按触面粗糙,摩擦力越大。物体重,摩擦力越大:物体轻,摩擦力越小。同一物体在相同水平面运动:物体滚动时,摩擦力小;物体滑动时,摩擦力大。3-5 自行车上需要摩擦力的地方:前后轮胎、脚蹬的表面、制车橡皮、手柄做成花纹;不需要摩擦力的地方:前轴、中轴、后轴、脚蹬的轴、大小齿轮与链条。飞行的子弹将物体击穿,踢飞的足球把玻璃打碎,呼啸的狂风将大树连根拔起, 奔腾的江水驱动水轮转动…,它们都具有能量。3-6 任何物体工作都需要能量。我们的日常生活中存在着各种形式的能量:运动的小车、发光的灯泡、燃烧的蜡烛、拉长的橡皮筋……,都具有能量。能量还储存在燃料、食物和一些化学物质中。小车的设计特点:轮胎很宽,可以增大摩擦力,避免打滑要设计力量很大的发动机车身重心很低,轮与轮之间的距离较宽,可以使行驶稳定设计流线型车身,使阻力减到最低问答题橡皮筋的圈数与小车运动有什么关系?答:橡皮筋绕的圈数多,小车行驶速度快、距离远;绕的圈数少,小车行驶速度慢、距离近。橡皮筋的长度和在车轴上绕的方向分别与小车运动有什么关系?答:橡皮筋的长度短,小车行驶速度快、距离远;长度长,小车行驶速度慢,距离近。橡皮筋在车轴上绕的方向与小车运动的方向不同。你还知道哪些物体有弹力?人们能用它们做什么?答:被拉长或压缩的弹簧;被弯曲的锯条或竹片;被压缩的空气等都能产生弹力。射箭、拉力器、皮球、衣服上的松紧带、自行车的坐垫等都用到了弹力。说说在使用弹簧秤时应注意些什么?答:①拿起测力计,先检查指针是不是指在“0 位置;②渎数时,视线与指针相平;③测量的力不能超过测力计刻度标出的最大数量;④测量完毕后,把测力计放回原处。小车的哪些地方会产生摩擦力?这些摩擦力属于滑动摩擦还是滚动摩擦。答:在我们小车上,车轴与车身、车轴与车轮、车轮与地面都存在摩擦力,这些摩擦力属于滚动摩擦。自行车上哪些地方需要摩擦力?是用什么方法增加摩擦力的?答:自行车需要摩擦力的地方主要有:前后轮胎、脚蹬子表面、刹车橡皮等处。增加摩擦力的方法:在前后轮胎、脚蹬子表面上做花纹,使表面粗糙些,从而增大摩擦力。自行车上哪些地方不需要摩擦力?是用什么方法减小摩擦力的?答:自行车不需要摩擦力的地方主要有;前轴、中轴、后轴、脚蹬子轴、大小齿轮与链条等处。减小摩擦力的方法:安装滚珠、加润滑油。在生活中,人们怎样根据需要来增加或减小摩擦力?答:要增大摩擦就应该使两个物体间的接触面粗糙些,并设法加大物体间的正压力,如:汽车轮胎上的花纹、鞋底上的花纹。要减小摩擦就应该使两个物体间的接触面变得光滑,还可以在物体下面垫上能滚动的物体,变滑动摩擦为滚动摩擦,如: 往自行车车轴上加润滑油、车轴内安装滚珠轴承。说说摩擦力对我们的生活的利和弊答:我们走路、汽车行驶、摩擦力太小了要打滑,这时的摩擦力是有利的。机器运转,部件间相互摩擦而磨损,这里的摩擦力是有害的。我们都知道哪些物体是靠反冲力运动的?答:节日燃放的烟花、喷气式飞机、火箭等,都是靠反冲力运动的。汽车运动和停止都要靠轮子,车轮与地面之间没有了摩擦力,情况会怎样?答:如果车轮与地面之间没有了摩擦力,车轮会打滑,汽车无法启动,行驶的车子也很难停下来。(二)专题训练分单元进行每课的知识梳理,知识点总结,同时进行相应的巩固练习。1. 基础知识训练:侧重一些概念,试验及其结论。2. 解决问题训练。(三)针对性练习作业本错题整理; 科学学习的评价。
小学科学四年级上册复习计划学情分析:四年级的学生,经过一个学期的科学课学习,对科学本质有一定的了解,科学素养得到相当的培养,不过两极分化很明显。部分学生表现出对科学浓厚、持久的兴趣,科学素养发展态势良好;后进生对科学有种担忧感,随着年级的升高,课程难度值增加,学习态度不够认真,加上对科学学科的认识不足,认为本学科不重要,轻视,造成科学素养发展态势一般。指导思想:培养学生的科学素养为宗旨,在落实知识点的同时更注重学生学习能力、学习方法的培养。转变原来“掌握多少科学知识”的复习教学观念为“收获多少信息与方法”教学观念,并以是否促进学生科学素养的培养为评价复习效率的指标。复习目标:1、通过复习,使学生进一步熟悉理解课本上的科学知识。2、通过练习,使学生融会贯通知识点,用科学知识来解决生活中的实际问题,学以致用。3、查缺补漏,同时学会做题方法。4、进一步培养学生学习科学的兴趣,培养学生做科学实验的良好习惯。复习措施:1、提高课堂效率措施:(1)根据教材及学生的实际认真备好课,准备好活动材料,做到吃透教材,设计好科学活动、问题和作业。(2)在教学过程中教师自身精神饱满,面向每一位学生进行教学,努力调整每位学生积极性, 把握教学过程中学生的学习心态,并适时调整。(3)进一步确立学生的主体意识,对学生的回答和作业及时准确反馈,贯彻以表扬鼓励为主的原则。(4)在科学知识的教学过程中,有意识的训练学生的比较、分析、综合、抽象、概括能力, 培养学生的逻辑思维能力。2、提优补差措施:(1)鼓励学生扩大阅读量,多看一些有益的课外书籍,以进一步提高能力。 (眼光放长远一些,闲暇时间或者假期可以多读科普书籍。)(2)帮助后进生建立自信心,继而贯彻表扬鼓励为主的原则,培养学生对科学课学习的兴趣。(3)延伸课堂内容,采取课内与课外相结合。(4)加强优生与后进生的联系,促使他们互相帮助,在团结的气氛中尽快成长。3、其它措施:(1)利用学校设施优势,采用现代教育技术进行课堂教学,既激发学生的学习的兴趣, 又可以促使学生在多样化的环境中灵活掌握知识。 (希沃白板5,复习巩固)(2)重视活动的总结,注重课后交流、单元总结。(3)科学课堂教学要兼顾实与活。复习内容及安排:(一)教材的总复习三个单元的思维导图的制作和梳理。1-1、声音有 强、弱、高、低 之分。有的声音听上去悦耳,有的声音听上去刺耳。音叉是一种 发声仪器 ,用来 调试乐器 和 测试音高 。音叉上有(字母) 和(数字),字母代表的是(音调),数字代表的是(音叉每秒钟振动的次数)。1-2、一个物体在(力)的作用下,不断(重复地) 做(往返运动),这种运动称为(振动)。1-2、声音是由(物体振动)而产生的。(物体受到外力作用不一定发出声音,只有让它振动才行。如果停止振动发声就会马上停止。)1-2、拨动钢尺、击鼓、敲击音叉、吹竖笛都会使物体产生振动而发出声音。1-2、人的声音是(声带)的振动产生的,风声是(空气)的振动产生的,蜜蜂的嗡嗡声是(翅)的振动产生的声带是我们发出声音、控制声音的器官。声带就像一根橡皮筋。当我们发声时,声带变紧,并快速振动,产生声音。声带越紧,发出的声音越高。声音可以向四面八方传播。1-3、用击打过的音叉轻轻接触水面,水面会产生波纹 ,这说明音叉振动了。1-3、声音以波的形式传播,当声波遇到物体时,会使物体产生振动,声音就是这样通过各种物质,从一个地方传播到另一个地方的。1-3、物体在振动时也会引起它周围物质的振动,并通过这些物质把声音从一个地方传播到另一个地方。1-3、声音在不同物质中传播的情况是不一样的。声音可以在气体、液体、固体中传播。传播速度:固体>液体>气体。铝箔尺>木尺>尼龙绳>棉线。1-3、空气是传播声音的重要物质,在真空的环境下不能传播声音。1-3、在月球上,由于没有空气,即没有可以传播振动的物质,两个人即使相隔不远,也听不到声音,不能互相通话,必须要使用无线电设备。声音在空气中的传播速度为 340 米/秒。我们的耳朵可分为外耳、中耳、内耳。我们怎样听到声音:外界声音—耳郭— 外耳道—鼓膜—听小骨—耳蜗—听觉神经—大脑。1-4、人的外耳就像一个隧道,声音通过这个隧道到达鼓膜。鼓膜很薄有弹性,即使是很轻的声音,它都会产生振动。1-4、外耳由耳郭和外耳道构成,中耳由鼓膜和听小骨构成,内耳由耳蜗组成,耳蜗与听觉神经相连。1-4、耳郭的作用:收集声波;鼓膜:将声波转化为振动; 耳蜗:将振动转化为信号。人耳是怎样听到声音的?物体振动带动了周围空气的振动,空气的振动又引起鼓膜的振动。听小骨把振动传达到内耳,并刺激听觉神经,产生信号。大脑接收到听觉神经传过来的信号,我们就感受到声音。用不同的力敲打音叉,轻轻敲击发出的声音弱,用力敲击发出的声音强。1-5、声音的强弱可以用音量来描述。音量是由物体振动的幅度决定的。振动幅度越大,声音越强;振动幅度越小,声音越弱。用钢尺实验,伸出桌面一定距离,轻轻拨动,振动幅度大,声音强;振动幅度小,声音弱。(实验见书P11-12)声音的高低可以用音高来描述。音高是由物体振动的快 慢决定的。振动越快,发出的声音就越高;振动越慢,发出的声音就越低。1-6、越短、越小、越少、越细的物体振动越快,发出的声音越高。1-6、越长、越大、越多、越粗的物体振动越慢,发出的声音越低。1-6、敲击大小不同的两支音叉,小音叉发出的声音高,大音叉发出的声音低。1-6、击打长短不同的钉子时,钉子越短,发出的声音越高。1-6、在拨动钢尺时,改变尺子伸出桌面的长度,尺子振动时发出的音高也会改变,因为尺子振动的快慢改变了。尺子伸出桌面越短,发出的声音越高;尺子伸出桌面越长,发出的声音越低。(实验见书P14-15)、拨动琴弦时,琴弦越细,声音越高;琴弦越粗,声音越低。拨动琴弦时,琴弦越紧,声音越高;琴弦越松,声音越低。敲击水量不同的玻璃杯,(玻璃和水振动,看水柱长短),水越少声音越高,水越多声音越低。1-8、往试管中吹气,(主要是空气振动,看空气柱长短),水越多,空气柱短声音越高,水越少空气柱长声音越低。1-8、拨弹橡皮筋时,皮筋越紧,声音越高;皮筋越松,声音越低。2-1 人的呼吸器官有:鼻腔、气管、支气管、肺、膈肌等。2-1 人的呼吸实际上是在进行着气体交换,使氧气进入血液,同时排出二氧化碳。2-1 一呼一吸算一次呼吸。气管支气管膈2-1 吸气,含有氧气的空气由鼻腔或口腔进入气管,再进入肺的过程,胸腔扩张,腹部收缩;呼气,交换后的空气由肺部到气管,再由鼻腔或口腔呼出的过程,胸腔收缩, 腹部放松。肺肌氧气是维持生命所必需的物质。二氧化碳是植物制造养料所必需的的原料。我们体内所有的细胞都需要空气中的氧来维持生命。2-2 呼出的和吸入的气体相比,氧气减少了,二氧化碳和其他气体增加了,氮气不变。2-2 一个正常人在平静状态下,每分钟呼吸 20 次左右。每分钟心跳 80 次左右。2-2 为什么运动时呼吸会加快?因为人体运动的过程中,需要消耗大量的氧气,所以呼吸的次数要比平时多,以便呼出和吸入比平时多的气体。2-2 人体需要的氧气由肺吸入后进入血液,再由心脏通过血管输送到身体的各个部位,同时收集二氧化碳等废物,再排出体外。为什么运动时心跳会加快?因为伴随着身体运动量的增加,人需要更多氧气,心跳也就逐渐加快,以便输送出更多的血液。经常锻炼身体,会提高我们的呼吸能力,增大肺活量,获得更多的氧气。2-3 肺活量是指一次尽力吸气后再尽力呼出的气体总量。我们每时每刻都在进行着呼吸,伴随着运动量的增加,每分钟呼吸的次数也会增加。除了呼吸之外,饮食是我们从外界获得能量的又一重要活动。2-4 按人们的生活习惯,可以把食物分成粮食、蔬菜、肉类、奶制品、水果、调味品等。2-4 根据食物的来源可以分成植物类食物和动物类食物;根据食物的食用方式可以分成生食和熟食;根据食物的重要性可以分成主食和副食。另外,还有其他的分类方式。2-4 我们常吃的主食有米饭、面条、馒头等,副食有肉、蛋、奶等。夏天常吃的凉菜中包含黄瓜、粉丝、粉皮等食物,从食物来源上分类,这些属于植物类食物。植物类食物有:谷物、水果、蔬菜等;动物类食物有:奶、奶制品、蛋、肉等。人体所需要的营养是从食物中得到的。2-5 食物中的营养成分通常分为蛋白质、糖类、脂肪、维生素、无机盐和水。2-5 淀粉是富含糖类的食物。肥肉、芝麻、花生等食物富含脂肪。2-5 蛋白质是构成人体肌肉、内脏、头发、指甲和血液的主要成分,支持生长发育。含有丰富蛋白质的食物有:大豆、牛肉、鱼肉、鸡蛋、纯牛奶、开心果等。蛋白质燃烧后有一股焦臭味。2-5 脂肪和糖类是人体能量的主要来源,我们身体可以储存大量的脂肪和糖类,含有丰富脂肪食物有:食用油、花生、核桃、猪肉、巧克力等;含有丰富糖类的食物有:大米、面条、果汁饮料、烹调淀粉、马铃薯等。2-5 维生素和矿物质有调节身体机能的作用,它们的各类非常多,是我们保持健康不可缺少的营养,蔬菜和水果里富含维生素和矿物质,含有丰富的维生素:胡萝卜、西 红柿、四季豆、南瓜、花菜、芹菜等。盐是一种矿物质极其丰富的食物,水也是人体最基本的营养成分。2-5 如果把食物放在白纸上挤压、滑动,白纸上留下了油渍,说明这种食物含有脂肪。在食物上滴碘酒,是为了检验食物中是否含有淀粉,滴碘酒的地方变为蓝色, 说明这种食物含有淀粉。2-5 想知道食物中是否含有蛋白质、维生素、矿物质等营养素,我们可以采用看标签或查资料的方法。2-5 食物的种类很多,并含有丰富的营养,保持合理营养,才能使身体健康人的生长与活动需要营养,营养是从食物中得到的。没有一种食物含有人体所需的所有营养成分,所以我们需要搭配膳食,保证营养的充足。2-6 搭配膳食营养要做到品种多样,并保持合理数量。2-6 膳食营养搭配原则:荤素搭配;粗细粮搭配;多种搭配;每日吃适量的新鲜水果和蔬菜;运动量比较大需要多吃糖类食物;手指间有些脱皮,需要多吃富含维生素的食物等。2-6 只有营养均衡,才能保证我们正常的生活和成长。2-6 各类食物在均衡营养中的地位和比重是不一样的。2-6 口腔溃疡时,需要多吃富含维生素的食物。2-6 谷物类、油脂类食物含有糖类和脂肪,可以给我们提供能量。2-6 奶制品、豆类、鱼虾类和蛋类等含有蛋白质,可以支持我们的生长发育。2-6 蔬菜和水果类含有维生素和矿物质,能让我们保持健康。不偏食、不挑食才能够从食物中获取均衡的营养,这是良好的饮食习惯。如果营养获取不均衡,会影响身体健康。消化器官可以将食物转变成我们可以吸收的养料和能量,这一过程叫做消化。口腔是人体的消化器官之一。2-7 口腔是食物消化开始的地方,是由牙齿、舌头、唾液共同完成的。牙齿按形状给牙齿分类,可分为门齿(8 个)、犬齿(4 个)、臼齿(20 个)。2-7 门齿:用来切割食物;臼齿:用来咀嚼食物;犬齿:用来撕碎食物。2-7 老人们常说“细嚼慢咽”的道理是牙齿将食物磨碎,以利于食物在体内消化。2-7 如果牙齿不好,消化就会受到影响,还会影响整个身体的运动。牙齿是我们身体重要的消化工具。不同形状的牙齿在消化食物的过程中发挥着不同的作用,保护好牙齿对我们一生的健康很有意义。人体的消化器官主要包括口腔、食道、胃、小肠和大肠。食物被食道运输到胃里,在胃里被进一步磨碎和分解的,在小肠里被吸收。2-8 口腔:食物初步消化;食道特点:光滑且直。作用:输送食物到胃部;胃特点:肌肉发达,有胃酸。作用:把食物变成食糜;小肠特点:5-7 米长,有很多消化液。作用:消化和吸收的主要场所; 大肠:储存食物残渣,并吸收少量水分2-8 人体的每个消化器官都有各自的功能,需要我们爱护。2-8 食物的旅行线路:食物→口腔→食道→胃→小肠→大肠→体外2-8 人体按工作类型分类可以分为:运动系统、消化系统、血液循环系统、呼吸系统等。运动系统:(骨髂、关节、肌肉)消化系统:(口腔、食道、胃、小肠、大肠) 血液循环系统:(心脏,血管)呼吸系统:(鼻腔、气管、支气管、肺)3-1 地球上的物体都会受到一个竖直向下的力,这个力就是重力。3-1 重力能把地球表面的物体拉向地面。树上的苹果掉下来,抛向空中的皮球总要落回地面,小孩从滑梯上滑下,水往低处流……,都是由于重力的作用。3-1 在做小车运动快慢与拉力大小关系实验时,拉力的大小用垫圈的个数来表示。提供动力可以使小车启动,有阻力可以使运动的小车静止。气球里的气体喷出时,会产生一个和喷出方向相反的推力,这个力叫反冲力。3-2 充气后的气球具有能量,喷气时可以产生动力。喷气式飞机、火箭都是靠喷气发动机产生的反冲力运动的。像橡皮筋这样的物体在受到外力作用时,形状很容易改变,在形状改变时,它们会产生一个要恢复原来形状的力,这个力叫弹力。用橡皮筋作动力的小车,橡皮筋绕的圈数越多,行驶速度越快,行驶距离越远; 橡皮筋绕的圈数越少,行驶速度越慢,行驶距离越近。研究运动和力时,往往需要知道力的大小,弹簧测力计就是测量力的大小的一种工具。3-4 弹簧测力计是利用弹簧“拉力越大,弹簧伸得越长,示数也越大”的特征制成的。弹簧秤由:(提环)、(指针)、(刻度板)、(挂钩)、(弹簧)五部分组成。3-4 力的单位是牛顿,简称“牛”,用符号“N”表示,1 牛约等于 100 克物体受到的力。简称 1N≈100g。它是以英国著名物理学家牛顿的名字命名的。3-4 使用弹簧测力计测重力时应注意:拿起测力计,先检查指针是不是指在“0”位置;读数时,视线与指针相平;测量的力不能超过测力计刻度标出的最大数量。跳板、健身球、撑杆和海绵垫、蹦床等都是利用了物体的弹力。一个物体在另一个物体的表面运动时,两个物体的接触面会发生摩擦,运动物体要受到一种阻碍运动的力,这种力叫摩擦力。3-5 一个物体在另一个物体表面运动,有滑动和滚动两种方式。滑动摩擦力要远远大于滚动摩擦力。3-5 我们用测力计沿水平方向拉一个物体,刚好能使这个物体运动起来的力就是它受到的摩擦力。物体间接触面光滑,摩擦力越小;物体间按触面粗糙,摩擦力越大。物体重,摩擦力越大:物体轻,摩擦力越小。同一物体在相同水平面运动:物体滚动时,摩擦力小;物体滑动时,摩擦力大。3-5 自行车上需要摩擦力的地方:前后轮胎、脚蹬的表面、制车橡皮、手柄做成花纹;不需要摩擦力的地方:前轴、中轴、后轴、脚蹬的轴、大小齿轮与链条。飞行的子弹将物体击穿,踢飞的足球把玻璃打碎,呼啸的狂风将大树连根拔起, 奔腾的江水驱动水轮转动…,它们都具有能量。3-6 任何物体工作都需要能量。我们的日常生活中存在着各种形式的能量:运动的小车、发光的灯泡、燃烧的蜡烛、拉长的橡皮筋……,都具有能量。能量还储存在燃料、食物和一些化学物质中。小车的设计特点:轮胎很宽,可以增大摩擦力,避免打滑要设计力量很大的发动机车身重心很低,轮与轮之间的距离较宽,可以使行驶稳定设计流线型车身,使阻力减到最低问答题橡皮筋的圈数与小车运动有什么关系?答:橡皮筋绕的圈数多,小车行驶速度快、距离远;绕的圈数少,小车行驶速度慢、距离近。橡皮筋的长度和在车轴上绕的方向分别与小车运动有什么关系?答:橡皮筋的长度短,小车行驶速度快、距离远;长度长,小车行驶速度慢,距离近。橡皮筋在车轴上绕的方向与小车运动的方向不同。你还知道哪些物体有弹力?人们能用它们做什么?答:被拉长或压缩的弹簧;被弯曲的锯条或竹片;被压缩的空气等都能产生弹力。射箭、拉力器、皮球、衣服上的松紧带、自行车的坐垫等都用到了弹力。说说在使用弹簧秤时应注意些什么?答:①拿起测力计,先检查指针是不是指在“0 位置;②渎数时,视线与指针相平;③测量的力不能超过测力计刻度标出的最大数量;④测量完毕后,把测力计放回原处。小车的哪些地方会产生摩擦力?这些摩擦力属于滑动摩擦还是滚动摩擦。答:在我们小车上,车轴与车身、车轴与车轮、车轮与地面都存在摩擦力,这些摩擦力属于滚动摩擦。自行车上哪些地方需要摩擦力?是用什么方法增加摩擦力的?答:自行车需要摩擦力的地方主要有:前后轮胎、脚蹬子表面、刹车橡皮等处。增加摩擦力的方法:在前后轮胎、脚蹬子表面上做花纹,使表面粗糙些,从而增大摩擦力。自行车上哪些地方不需要摩擦力?是用什么方法减小摩擦力的?答:自行车不需要摩擦力的地方主要有;前轴、中轴、后轴、脚蹬子轴、大小齿轮与链条等处。减小摩擦力的方法:安装滚珠、加润滑油。在生活中,人们怎样根据需要来增加或减小摩擦力?答:要增大摩擦就应该使两个物体间的接触面粗糙些,并设法加大物体间的正压力,如:汽车轮胎上的花纹、鞋底上的花纹。要减小摩擦就应该使两个物体间的接触面变得光滑,还可以在物体下面垫上能滚动的物体,变滑动摩擦为滚动摩擦,如: 往自行车车轴上加润滑油、车轴内安装滚珠轴承。说说摩擦力对我们的生活的利和弊答:我们走路、汽车行驶、摩擦力太小了要打滑,这时的摩擦力是有利的。机器运转,部件间相互摩擦而磨损,这里的摩擦力是有害的。我们都知道哪些物体是靠反冲力运动的?答:节日燃放的烟花、喷气式飞机、火箭等,都是靠反冲力运动的。汽车运动和停止都要靠轮子,车轮与地面之间没有了摩擦力,情况会怎样?答:如果车轮与地面之间没有了摩擦力,车轮会打滑,汽车无法启动,行驶的车子也很难停下来。(二)专题训练分单元进行每课的知识梳理,知识点总结,同时进行相应的巩固练习。1. 基础知识训练:侧重一些概念,试验及其结论。2. 解决问题训练。(三)针对性练习作业本错题整理; 科学学习的评价。
相关资料
更多

