- 专题2.1 有理数的加法(知识梳理与考点分类讲解)-2024-2025学年七年级数学上册基础知识专项突破讲与练(人教版) 试卷 1 次下载
- 专题2.2 有理数的加法(精选精练)(专项练习)-2024-2025学年七年级数学上册基础知识专项突破讲与练(人教版) 试卷 0 次下载
- 专题2.4 有理数的减法(精选精练)(专项练习)-2024-2025学年七年级数学上册基础知识专项突破讲与练(人教版) 试卷 0 次下载
- 专题2.5 有理数的乘除法(知识梳理与考点分类讲解)-2024-2025学年七年级数学上册基础知识专项突破讲与练(人教版) 试卷 1 次下载
- 专题2.7 有理数的乘方(知识梳理与考点分类讲解)-2024-2025学年七年级数学上册基础知识专项突破讲与练(人教版) 试卷 1 次下载
数学七年级上册(2024)2.1 有理数的加法与减法当堂达标检测题
展开【知识点一】有理数的减法
1.定义:已知两个数的和与其中一个加数,求另一个加数的运算,叫做减法,减法是加法的逆运算.
【要点提示】
任意两个数都可以进行减法运算.
(2)几个有理数相减,差仍为有理数,差由两部分组成:①性质符号;②数字即数的绝对值.
【知识点二】有理数的减法法则
减去一个数,等于加这个数的相反数,即有:a+b=a-(-b).
【要点提示】将减法转化为加法时,注意同时进行的两变,一变是减法变加法;二变是把减数变为它的相反数”.
【知识点三】有理数加减混合运算
将加减法统一成加法运算,适当应用加法运算律简化计算.
第二部分【题型展示与方法点拨】
【题型1】有理数的减法运算
【例1】(23-24七年级上·宁夏银川·阶段练习)计算:
(1); (2);
(3); (4).
【变式1】(2024·天津南开·三模)下列计算正确的是( )
A.B.
C.D.
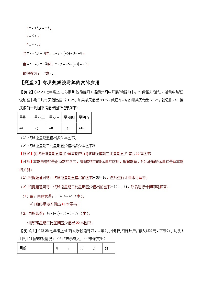
【变式2】(23-24六年级下·全国·假期作业)若,且,则 .
【题型2】有理数减法运算的实际应用
【例2】(22-23七年级上·江苏泰州·阶段练习)省泰州附中开展“读经典书,作儒雅人”活动,活动中某班流动图书角平均每天借出图书30本,如果某天借出33本,就记作+3;如果某天借出26本,就记作.国庆假前一周图书馆借出图书记录如下:
(1)该班级星期五借出多少本图书;
(2)该班级星期二比星期五少借出多少本图书?
【变式1】(22-23七年级上·山西太原·阶段练习)去年月小明到银行开户,存入元,下表为小明从月到月的存款情况:(“”表示存入,“”表示支出)
截至去年月,小明账号上共有( )
A.元B.元C.元D.元
【变式2】(23-24六年级下·上海杨浦·期中)2023年12月26日早上,测得北京气温是,上海是,上海比北京高 .
【题型3】有理数加减混合运算
【例3】(23-24七年级上·河南郑州·阶段练习)计算:
(1); (2)
【变式1】(2024·河北石家庄·二模)式子有下面两种读法;
读法一:负,负,正与负的和;
读法二:负减加减.
则关于这两种读法,下列说法正确的是( )
A.只有读法一正确B.只有读法二正确
C.两种读法都不正确D.两种读法都正确
【变式2】(23-24六年级下·上海青浦·期末)计算:
【题型4】有理数加减混合运算中的简便运算
【例4】(23-24七年级上·重庆江北·阶段练习)计算.
(1) (2)
【变式1】(23-24七年级上·福建漳州·期中)计算,最适当的方法是( )
A.B.
C.D.
【变式2】(21-22七年级上·广东江门·阶段练习)计算: .
【题型5】有理数加减混合运算的实际应用
【例5】(2024六年级下·上海·专题练习)在一次抗洪救灾中,解放军驾驶冲锋舟在一条东西方向的河流中抢救灾民,早晨从地出发,晚上到达地,规定向东为正,当天航行路程如下:(单位
14,,18,,13,,,
(1)地在地的什么位置,距地多远?
(2)若冲锋舟每千米耗油0.45升,开始出发时,油箱中有油30升,问中途是否需要加油?若需要加油需加多少升,为什么?
【变式1】(2024·吉林长春·二模)小明在一条东西向的跑道上先向东走了米,又向西走了米,规定向东为正,向西为负.这一过程在数轴上如图所示,则小明现在的位置A表示的数为( )
A.B.C.D.
【变式2】(23-24六年级下·全国·假期作业)对于任意有理数,,定义新运算:,则 .
第三部分【中考链接与拓展延伸】
1、直通中考
【例1】(2024·湖南长沙·中考真题)“玉兔号”是我国首辆月球车,它和着陆器共同组成“嫦娥三号”探测器.“玉兔号”月球车能够耐受月球表面的最低温度是、最高温度是,则它能够耐受的温差是( )
A.B.C.D.
【例2】(2023·山东滨州·中考真题)计算的结果为 .
2、拓展延伸
【例1】(2024·河北邯郸·模拟预测)如图,整数,,在数轴上分别对应点,,.
(1)若,求的值;
(2)当点为原点,且时,求“”所表示的数.
【例2】(24-25七年级上·全国·假期作业)计算.
星期一
星期二
星期三
星期四
星期五
+4
+8
+16
月份
与上一月比较(元)
人教版(2024)七年级上册(2024)4.1 整式精品巩固练习: 这是一份人教版(2024)七年级上册(2024)<a href="/sx/tb_c4050871_t7/?tag_id=28" target="_blank">4.1 整式精品巩固练习</a>,文件包含专题41整式知识梳理与考点分类讲解人教版原卷版docx、专题41整式知识梳理与考点分类讲解人教版解析版docx等2份试卷配套教学资源,其中试卷共24页, 欢迎下载使用。
初中数学人教版(2024)七年级上册(2024)第三章 代数式3.1 代数式优秀同步训练题: 这是一份初中数学人教版(2024)七年级上册(2024)<a href="/sx/tb_c4050864_t7/?tag_id=28" target="_blank">第三章 代数式3.1 代数式优秀同步训练题</a>,文件包含专题31列代数式表示数量关系知识梳理与考点分类讲解人教版原卷版docx、专题31列代数式表示数量关系知识梳理与考点分类讲解人教版解析版docx等2份试卷配套教学资源,其中试卷共19页, 欢迎下载使用。
初中2.3 有理数的乘方精品巩固练习: 这是一份初中<a href="/sx/tb_c4050859_t7/?tag_id=28" target="_blank">2.3 有理数的乘方精品巩固练习</a>,文件包含专题27有理数的乘方知识梳理与考点分类讲解人教版原卷版docx、专题27有理数的乘方知识梳理与考点分类讲解人教版解析版docx等2份试卷配套教学资源,其中试卷共14页, 欢迎下载使用。

