- 2.3.2细胞分化形成组织(课件+教案)北师大版 七上 课件 19 次下载
- 2.3.3生物体的器官、系统(课件+教案)北师大版 七上 课件 17 次下载
- 3.4.1光合作用第2课时(课件+教案)北师大版 七上 课件 19 次下载
- 3.4.1光合作用第3课时(课件+教案)北师大版 七上 课件 18 次下载
- 3.4.2呼吸作用(课件+教案)北师大版 七上 课件 18 次下载
北师大版七年级上册第1节 光合作用课文ppt课件
展开阐明光合作用的实质和意义。
举例说明光合作用在生产上的应用。
PHARMACY DRUG MANAGEMENT
光合作用在生活中的应用
根、茎、叶、花、果实、种子
同学们,还记得绿色开花植物的六大器官吗?
叶是植物体进行光合作用的主要器官。
同学们,那你知道进行光合作用的主要器官是哪个吗?
观看《叶片的结构》视频
思考:叶片由哪几个部分组成?
表皮、叶肉、叶脉
(1)上下表皮细胞排列紧密,无色透明,外有角质层。
(2)表皮上面分布着一些由保卫细胞构成的气孔。
气孔是气体交换和水分散失的门户。
(1)叶肉由许多叶肉细胞组成,内含叶绿体。叶绿体中含有叶绿素,使叶片呈现绿色。
(2)栅栏组织接近上表皮,含叶绿体较多;海绵组织接近下表皮,含叶绿体较少。
(1)分布在叶肉中,是叶片的“骨架”
(2)内有导管和筛管。
运输光合作用制造的有机物。
根据植物叶片的结构特点,请同学想一想:
叶片适于光合作用的特点是什么?
①细胞排列紧密,无色透明,有利于光线射入。②气孔是气体进出叶片的门户。
叶绿体是光合作用的场所
运输光合作用的原料和产物
1、叶表皮细胞的一般特征是( ) A、细胞五色透明,外壁有角质层 B、细胞呈半月形,内含叶绿体 C、细胞呈正方形,排列紧密 D、细胞呈圆柱状,内有叶绿体
2、气孔的开闭,是受( )的控制。 A、叶绿体 B、细胞核 C、细胞壁 D、保卫细胞3、叶脉的功能是( )A、输导水和无机盐 B、气体通道 C、输导有机物 D、支持和输导
叶脉支持叶片,使叶片伸展在空中,有利于接受光照,进行光合作用。叶脉中还有输导水分和无机盐的导管和输导有机物的筛管,因此有输导作用。
导管:运输水和无机盐筛管:运输有机物
绿色植物的 利用光能,把 转变成贮存着能量的有机物(主要是 ),并释放出 的过程,这个过程叫做光合作用。
光合作用储光能于有机物,这些能量是生命活动的能量来源。化石燃料能量源于远古植物光合累积的太阳能。
光合作用制造的淀粉等有机物,不仅是植物自身生长发育的营养物质,而且是动物和人的食物来源。
植物的光合作用则能吸收二氧化碳和释放氧气,从而维持气中的氧气和二氧化碳的含量相对稳定。
利用光合作用原理提高农作物产量
立体种植或合理密植可以增大单位空间的叶总面积,以提高光能利用的效率。
下面的示意图表示播种玉米时,不同株距对玉米产量的影响,请从光合作用的角度解释其原因。这个实验现象说明种植农作物时,应注意什么问题?
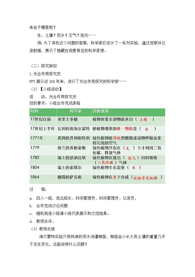
小组长时间管理员记录员发言员
为了提高农作物的单位面积产量,应该使阳光尽量多地照射到农作物上,尽量少地照射到空地上,同时要尽量避免农作物互相遮光。所以,种植农作物要合理密植。
二、光合作用的实质及意义
实质:制造有机物,贮存能量。意义:食物、能量、氧气的来源。
三、光合作用在生活中的应用
4、在显微镜下观察蚕豆叶横切面,看到栅栏组织的特点是( ) A、细胞呈圆柱形,排列不整齐,含叶绿体较多 B、细胞呈圆柱形,排列整齐,含叶绿体较多 C、细胞呈不规则状,排列紧密,含叶绿体较少 D、细胞呈波浪形,排列紧密,不含叶绿体
5、光合作用的实质是( ) A、制造有机物,释放氧气,把有机物里的能量释放出来 B、分解有机物,释放氧气,把光能转变成有机物里的能量 C、制造有机物,释放氧气,把光能转变成有机物里的能量 D、分解有机物,释放二氧化碳,把有机物里的能量释放出来
请试着画出叶片的结构模式图,并标出结构名称。
初中生物北师大版(2024)七年级上册第1节 光合作用获奖教学课件ppt: 这是一份初中生物北师大版(2024)七年级上册<a href="/sw/tb_c4049150_t3/?tag_id=26" target="_blank">第1节 光合作用获奖教学课件ppt</a>,共34页。PPT课件主要包含了博览全书,分析研讨,探索光合作用,实验视频,暗处理,部分遮光,酒精脱色,叶片与光合作用等内容,欢迎下载使用。
初中生物北师大版七年级上册第1节 光合作用评课ppt课件: 这是一份初中生物北师大版七年级上册<a href="/sw/tb_c11710_t3/?tag_id=26" target="_blank">第1节 光合作用评课ppt课件</a>,文件包含341光合作用第2课时课件北师大版七上pptx、341光合作用第2课时教案北师大版七上doc等2份课件配套教学资源,其中PPT共25页, 欢迎下载使用。
北师大版七年级上册第1节 光合作用备课ppt课件: 这是一份北师大版七年级上册<a href="/sw/tb_c11710_t3/?tag_id=26" target="_blank">第1节 光合作用备课ppt课件</a>,文件包含341光合作用第1课时课件北师大版七上pptx、341光合作用第1课时教案北师大版七上doc等2份课件配套教学资源,其中PPT共27页, 欢迎下载使用。

