人教A版 (2019)选择性必修 第三册7.3 离散型随机变量的数字特征评课课件ppt
展开1.通过实例理解离散型随机变量均值的概念,能计算简单离散型随机变量的均值.2.理解离散型随机变量均值的性质.3.掌握两点分布的均值.4.会利用离散型随机变量的均值,解决一些相关的实际问题.
离散型随机变量的分布列全面地刻画了这个随机变量的取值规律,但在解决有些实际问题时,直接使用分布列并不方便.例如,要比较不同班级某次考试成绩,通常会比较平均成绩;要比较两名射箭运动员的射箭水平,一般会比较他们射箭的成绩(平均环数或总环数)以及稳定性.因此,类似于研究一组数据的均值和方差,我们也可以研究离散型随机变量的均值和方差,它们统称为随机变量的数字特征.
问题1甲、乙两名射箭运动员射中目标箭靶的环数的分布列如表7.3-1所示.
如何比较他们射箭水平的高低呢?
类似两组数据的比较,首先比较击中的平均环数,如果平均环数相等,再看稳定性.
即甲射中平均环数的稳定值(理论平均值)为9,这个平均值的大小可以反映甲运动员的射箭水平.
从平均值的角度比较,甲的射箭水平比乙高.
一般地,若离散型随机变量X的分布列如表7.3-2所示,
为随机变量X的均值(mean)或数学期望(mathematical expectatin),数学期望简称期望.均值是随机变量可能取值关于取值概率的加权平均数,它综合了随机变量的取值和取值的概率,反映了随机变量取值的平均水平.
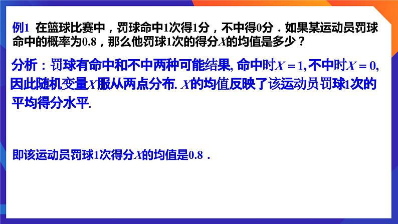
例1 在篮球比赛中,罚球命中1次得1分,不中得0分.如果某运动员罚球命中的概率为0.8,那么他罚球1次的得分X的均值是多少?
即该运动员罚球1次得分X的均值是0.8.
例2 抛掷一枚质地均匀的骰子,设出现的点数为X,求X的均值.分析:先求出X的分布列,再根据定义计算X的均值.
观察:掷一枚质地均匀的骰子,掷出的点数的均值为3.5.随机模拟这个试验,重复60次和重复300次各做6次,观测出现的点数并计算平均数.根据观测值的平均数(样本均值)绘制统计图,分别如图7.3-1(1)和(2)所示.观察图形,在两组试验中,随机变量的均值与样本均值有何联系与区别?
观察图7.3-1可以发现:在这12组掷骰子试验中,样本均值各不相同,但它们都在掷出点数X的均值3.5附近波动,且重复掷300次的样本均值波动幅度明显小于重复60次的. 事实上,随机变量的均值是一个确定的数,而样本均值具有随机性,它围绕随机变量的均值波动.随着重复试验次数的增加,样本均值的波动幅度一般会越来越小.因此,我们常用随机变量的观测值的均值去估计随机变量的均值.
例3 猜歌名游戏是根据歌曲的主旋律制成的铃声来猜歌名.某嘉宾参加猜歌名节目,猜对每首歌曲的歌名相互独立,猜对三首歌曲A,B,C歌名的概率及猜对时获得相应的公益基金如表7.3-3所示.
规则如下:按照A,B,C的顺序猜,只有猜对当前歌曲的歌名才有资格猜下一首求嘉宾获得的公益基金总额X的分布列及均值.
分析:根据规则,公益基金总额X的可能取值有四种情况:猜错A,获得0元基金;猜对A而猜错B,获得1000元基金;猜对A和B而猜错C,获得3000元基金;A,B,C全部猜对,获得6000元基金.因此X是一个离散型随机变量.利用独立条件下的乘法公式可求分布列.
解:分别用A,B,C表示猜对歌曲A,B,C歌名的事件,则A,B,C相互独立.
X的分布列如表7.3-4所示.
如果改变猜歌的顺序,获得公益基金的均值是否相同?如果不同,你认为哪个顺序获得的公益基金均值最大?
例4 根据天气预报,某地区近期有小洪水的概率为0.25,有大洪水的概率为0.01.该地区某工地上有一台大型设备,遇到大洪水时要损失60000元,遇到小洪水时要损失10000元.为保护设备,有以下3种方案:方案1运走设备,搬运费为3800元;方案2建保护围墙,建设费为2000元,但围墙只能防小洪水;方案3不采取措施.工地的领导该如何决策呢?
分析:决策目标为总损失(投入费用与设备损失之和)越小越好.根据题意,各种方案在不同状态下的总损失如表7.3-5所示.
方案2和方案3的总损失都是随机变量,可以采用期望总损失最小的方案.
因此,从期望损失最小的角度,应采取方案2.
值得注意的是,上述结论是通过比较“期望总损失”而得出的.一般地,我们可以这样来理解“期望总损失”:如果问题中的天气状况多次发生,那么采用方案2将会使总损失减到最小.不过,因为洪水是否发生以及洪水发生的大小都是随机的,所以对于个别的一次决策,采用方案2也不一定是最好的.
1. 离散型随机变量的均值:
一般地,若离散型随机变量X的分布列如下表所示,
为随机变量X的均值或数学期望, 数学期望简称期望.
3. 随机变量X服从两点分布,则有
完成教材:P66-67练习1、2、3题P71习题7.3的2、3、4、6题
1.已知随机变量X的分布列为:
3.甲、乙两台机床生产同一种零件,它们生产的产量相同,在1 h内生产出的次品数分别为X1,X2,其分布列分别为:
哪台机床更好?请解释你所得出结论的实际含义?
其实际含义是随着产量的增加,第2台机床生产出的次品数要比第1台机床生产出的次品数少.
高中数学7.3 离散型随机变量的数字特征教课课件ppt: 这是一份高中数学<a href="/sx/tb_c4000358_t3/?tag_id=26" target="_blank">7.3 离散型随机变量的数字特征教课课件ppt</a>,共35页。PPT课件主要包含了学习目标,离散型随机变量的均值,例题分析,规律方法1,规律方法2,练习巩固,ACD等内容,欢迎下载使用。
高中数学人教A版 (2019)选择性必修 第三册7.3 离散型随机变量的数字特征课前预习ppt课件: 这是一份高中数学人教A版 (2019)选择性必修 第三册<a href="/sx/tb_c4000358_t3/?tag_id=26" target="_blank">7.3 离散型随机变量的数字特征课前预习ppt课件</a>,共30页。PPT课件主要包含了创设情境揭示课题,阅读精要研讨新知,例题研讨,学习例题的正规表达,学习例题的常规方法,从例题中学会思考,如何看例题,小组互动,探索与发现思考与感悟,归纳小结回顾重点等内容,欢迎下载使用。
人教A版 (2019)选择性必修 第三册7.3 离散型随机变量的数字特征教学课件ppt: 这是一份人教A版 (2019)选择性必修 第三册7.3 离散型随机变量的数字特征教学课件ppt,共26页。

