资料中包含下列文件,点击文件名可预览资料内容
还剩35页未读,
继续阅读
成套系列资料,整套一键下载
【核心素养】部编版语文三年级下册-1. 古诗三首 第2课时(课件+教案+学案+习题)
展开
这是一份【核心素养】部编版语文三年级下册-1. 古诗三首 第2课时(课件+教案+学案+习题),文件包含核心素养部编版语文三年级下册-1古诗三首第2课时课件pptx、核心素养部编版语文三年级下册-1古诗三首第1课时教学设计含反思docx、核心素养部编版语文三年级下册-1古诗三首第2课时教学设计含反思docx、核心素养部编版语文三年级下册-1古诗三首第2课时分层作业含答案docx等4份课件配套教学资源,其中PPT共43页, 欢迎下载使用。
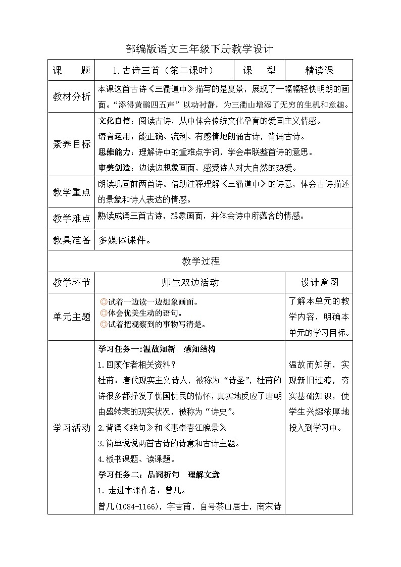
人教部编版三年级语文下册第二课时古诗三首素养分析SUYANGFENXI文化自信:阅读古诗,从中体会传统文化孕育的爱国主义情感。 语言运用:能正确、流利、有感情地朗诵古诗,背诵古诗。 思维能力:理解诗中的重难点字词,学会串联整首诗的意思。 审美创造:边读边想象画面,感受诗人对大自然的热爱。朗读巩固前两首诗。借助注释理解《三衢道中》的诗意,体会古诗描述的景象和诗人表达的情感。学习重点熟读成诵三首古诗,想象画面,并体会诗中所蕴含的情感。学习难点单元主题DANYUANZHUTI◎试着一边读一边想象画面。◎体会优美生动的语句。◎试着把观察到的事物写清楚。学习新知XUEXIXINZHI温故知新 感悟诗意[唐] 杜甫绝句迟日江山丽,春风花草香。泥融飞燕子,沙暖睡鸳鸯。[宋] 苏轼惠崇春江晚景竹外桃花三两枝,春江水暖鸭先知。蒌蒿满地芦芽短,正是河豚欲上时。方法导学 自主学诗④1.借助注释、插图,理解古诗大意。2.标注出不明白的地方,并提出讨论。今浙江衢州一带乘小船到小溪的尽头再,又树荫méi笔 画:11部 首:木结 构:左右音 序: M海洋后悔xī笔 画:13部 首:氵结 构:左右音 序: X奚落蹊跷fàn笔 画:7部 首:氵结 构:左右音 序: F乏力眨眼jiǎn笔 画:11部 首:冫结 构:左右音 序:J呼喊盐碱地1. 请同学按照正确的姿势习字本上描红、临写三个生字。2. 看准每个字在田字格里的位置。3. 看清每个字的结构,放慢速度。4. 严格按笔顺描写。初夏梅子黄时晴朗乘小船来到小溪的尽头再走山路继续前行。山路绿树成荫,树林中传来悦耳的黄鹂鸣叫。梅子黄时日日晴,小溪泛尽却山行。绿阴不减来时路,添得黄鹂四五声。写出了怎样的色彩?明丽绚烂景色美丽 环境幽静鸟鸣山更幽写出了一幅有声有色的画面。 释义:梅子黄透了的时候,天天都是晴朗的好天气,乘着小船沿着小溪而行,走到小溪的尽头,再改走山路继续前行。 释义:山上苍翠的树,与来的时候一样浓密,树林中传来几声黄鹂的欢鸣,比来的时候更添了一些情趣。愉悦欢快 诗人将一次寻常的游玩,写得平中见奇,不仅写出了初夏时节的宜人风光,而且表现了诗人山行时轻松愉快的心情。课外拓展 开拓视野达标训练DABIAOXUNLIAN 春天的阳光___________,山河_______________,阵阵春风吹来_________________。泥土湿润,燕子忙着_________,温暖的沙滩上睡着___________。迟 日春 风丽香飞 燕 子睡 鸳 鸯普照无比秀丽送来花草的芳香衔泥筑巢慵懒的鸳鸯 《崇惠春江晚景》是一首______诗,作者是____代诗人________,诗人通过描绘画中的景物______________________________,捕捉住了一片盎然的春意,抒发了诗人______________________的美好情感。题画宋苏轼竹子、桃花、鸭子、蒌蒿、芦芽热爱自然、热爱春天 《三衢道中》的作者是____代诗人_____。诗中不仅写出了______(季节)时节的宜人风光,而且表现了诗人山行时___________的心情。初夏愉悦欢快宋曾几总结评价ZONGJIEPINGJIA小组交流本节课你学会了什么?你是怎么学会的?点击此处输入标题自我评价小组互评课程结束版权声明教习网//m.enxinlong.com/(以下简称“本网站”)系属深圳市智学帮科技有限公司(以下简称“本公司”)旗下网站,为维护本公司合法权益,现依据相关法律法规作出如下郑重声明:1.本文件仅用于个人学习、研究,不得用于商业性或盈利性用途,不得侵犯本司及相关权利人的合法权利。一旦发现侵权,本公司将联合司法机关获取相关用户信息并要求侵权者承担相关法律责任。2.本网站上所有原创内容,是本公司依据相关法律法规,安排专项经费运营规划,组织老师创作完成,著作权归属本公司所有。3.经由网站用户上传至本网站的课件、教案、学案、试卷等内容,其作品仅代表作者本人观点,本网站不保证其内容的有效性,凡因本作品引发的任何法律纠纷,均由上传用户承担法律责任,本网站仅有义务协助司法机关了解事实情况。 兼职招募教习网(m.enxinlong.com)专为 K12教育老师提供同步备课资料下载、教学经验学习等服务的互联网教育平台。为了进一步完善网站的资料体系,最大化满足用户的精品资源需求,现诚邀全国各地优秀一线老师加入教习网兼职创作老师团队,参与资源建设,获取高额现金收益。兼职招募详情请看://m.enxinlong.com/article-5396.html 公益助学教习网诚挚地为各位老师推荐两款免费的朗读小程序,可用于课前预习、课中学习和课后复习,打开微信扫下方二维码即可使用,欢迎分享广大师生使用。 福利社群查看下方网页链接,扫码添加客服加入教习网专属福利社群: 更多福利,等您来领取://m.enxinlong.com/act/event/pc/fuli.html
人教部编版三年级语文下册第二课时古诗三首素养分析SUYANGFENXI文化自信:阅读古诗,从中体会传统文化孕育的爱国主义情感。 语言运用:能正确、流利、有感情地朗诵古诗,背诵古诗。 思维能力:理解诗中的重难点字词,学会串联整首诗的意思。 审美创造:边读边想象画面,感受诗人对大自然的热爱。朗读巩固前两首诗。借助注释理解《三衢道中》的诗意,体会古诗描述的景象和诗人表达的情感。学习重点熟读成诵三首古诗,想象画面,并体会诗中所蕴含的情感。学习难点单元主题DANYUANZHUTI◎试着一边读一边想象画面。◎体会优美生动的语句。◎试着把观察到的事物写清楚。学习新知XUEXIXINZHI温故知新 感悟诗意[唐] 杜甫绝句迟日江山丽,春风花草香。泥融飞燕子,沙暖睡鸳鸯。[宋] 苏轼惠崇春江晚景竹外桃花三两枝,春江水暖鸭先知。蒌蒿满地芦芽短,正是河豚欲上时。方法导学 自主学诗④1.借助注释、插图,理解古诗大意。2.标注出不明白的地方,并提出讨论。今浙江衢州一带乘小船到小溪的尽头再,又树荫méi笔 画:11部 首:木结 构:左右音 序: M海洋后悔xī笔 画:13部 首:氵结 构:左右音 序: X奚落蹊跷fàn笔 画:7部 首:氵结 构:左右音 序: F乏力眨眼jiǎn笔 画:11部 首:冫结 构:左右音 序:J呼喊盐碱地1. 请同学按照正确的姿势习字本上描红、临写三个生字。2. 看准每个字在田字格里的位置。3. 看清每个字的结构,放慢速度。4. 严格按笔顺描写。初夏梅子黄时晴朗乘小船来到小溪的尽头再走山路继续前行。山路绿树成荫,树林中传来悦耳的黄鹂鸣叫。梅子黄时日日晴,小溪泛尽却山行。绿阴不减来时路,添得黄鹂四五声。写出了怎样的色彩?明丽绚烂景色美丽 环境幽静鸟鸣山更幽写出了一幅有声有色的画面。 释义:梅子黄透了的时候,天天都是晴朗的好天气,乘着小船沿着小溪而行,走到小溪的尽头,再改走山路继续前行。 释义:山上苍翠的树,与来的时候一样浓密,树林中传来几声黄鹂的欢鸣,比来的时候更添了一些情趣。愉悦欢快 诗人将一次寻常的游玩,写得平中见奇,不仅写出了初夏时节的宜人风光,而且表现了诗人山行时轻松愉快的心情。课外拓展 开拓视野达标训练DABIAOXUNLIAN 春天的阳光___________,山河_______________,阵阵春风吹来_________________。泥土湿润,燕子忙着_________,温暖的沙滩上睡着___________。迟 日春 风丽香飞 燕 子睡 鸳 鸯普照无比秀丽送来花草的芳香衔泥筑巢慵懒的鸳鸯 《崇惠春江晚景》是一首______诗,作者是____代诗人________,诗人通过描绘画中的景物______________________________,捕捉住了一片盎然的春意,抒发了诗人______________________的美好情感。题画宋苏轼竹子、桃花、鸭子、蒌蒿、芦芽热爱自然、热爱春天 《三衢道中》的作者是____代诗人_____。诗中不仅写出了______(季节)时节的宜人风光,而且表现了诗人山行时___________的心情。初夏愉悦欢快宋曾几总结评价ZONGJIEPINGJIA小组交流本节课你学会了什么?你是怎么学会的?点击此处输入标题自我评价小组互评课程结束版权声明教习网//m.enxinlong.com/(以下简称“本网站”)系属深圳市智学帮科技有限公司(以下简称“本公司”)旗下网站,为维护本公司合法权益,现依据相关法律法规作出如下郑重声明:1.本文件仅用于个人学习、研究,不得用于商业性或盈利性用途,不得侵犯本司及相关权利人的合法权利。一旦发现侵权,本公司将联合司法机关获取相关用户信息并要求侵权者承担相关法律责任。2.本网站上所有原创内容,是本公司依据相关法律法规,安排专项经费运营规划,组织老师创作完成,著作权归属本公司所有。3.经由网站用户上传至本网站的课件、教案、学案、试卷等内容,其作品仅代表作者本人观点,本网站不保证其内容的有效性,凡因本作品引发的任何法律纠纷,均由上传用户承担法律责任,本网站仅有义务协助司法机关了解事实情况。 兼职招募教习网(m.enxinlong.com)专为 K12教育老师提供同步备课资料下载、教学经验学习等服务的互联网教育平台。为了进一步完善网站的资料体系,最大化满足用户的精品资源需求,现诚邀全国各地优秀一线老师加入教习网兼职创作老师团队,参与资源建设,获取高额现金收益。兼职招募详情请看://m.enxinlong.com/article-5396.html 公益助学教习网诚挚地为各位老师推荐两款免费的朗读小程序,可用于课前预习、课中学习和课后复习,打开微信扫下方二维码即可使用,欢迎分享广大师生使用。 福利社群查看下方网页链接,扫码添加客服加入教习网专属福利社群: 更多福利,等您来领取://m.enxinlong.com/act/event/pc/fuli.html
相关资料
更多

