【期中单元知识点归纳】(北师大版)2023-2024学年七年级数学上册 第二章 有理数及其运算 试卷(知识归纳+题型突破)
展开第二章 有理数
1.了解具有相反意义的量,正负数的概念;
2.理解有理数、相反数、绝对值、倒数的概念,能正确解题;
3.理解数轴的概念,并能正确画出数轴,,在数轴上表示数;
4.理解有理数加法、减法、乘法、除法法则、;
5.理解有理数乘方定义及运算;
6.能掌握加法、减法的运算定律和运算技巧,熟练计算;能掌握乘法的运算定律和运算技巧,熟练计算;
7.通过将减法转化成加法和将除法转化成乘法,初步培养学生数学的归一思想
8.进一步掌握有理数的五则混合运算;
9.理解科学记数法,了解近似数;
10.能运用科学记数法表示较大的数.
知识点1 正数和负数
1. 概念
正数:大于0的数叫做正数。
负数:在正数前面加上负号“—”的数叫做负数。
注:0既不是正数也不是负数,是正数和负数的分界线,是整数,自然数,有理数。
(不是带“—”号的数都是负数,而是在正数前加“—”的数。)
2.意义:在同一个问题上,用正数和负数表示具有相反意义的量。
知识点2: 有理数
1. 概念
整 数:正整数、0、负整数统称为整数。
分 数:正分数、负分数统称分数。(有限小数与无限循环小数都是有理数。)
注:正数和零统称为非负数,负数和零统称为非正数,正整数和零统称为非负整数,负整数和零统称为非正整数。
2.分类:两种
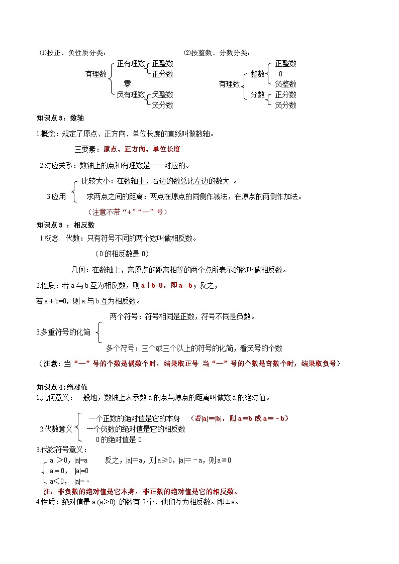
⑴按正、负性质分类: ⑵按整数、分数分类:
正有理数 正整数 正整数
有理数 正分数 整数 0
零 有理数 负整数
负有理数 负整数 分数 正分数
负分数 负分数
知识点3:数轴
1.概念:规定了原点、正方向、单位长度的直线叫做数轴。
三要素:原点、正方向、单位长度
2.对应关系:数轴上的点和有理数是一一对应的。
比较大小:在数轴上,右边的数总比左边的数大 。
3.应用 求两点之间的距离:两点在原点的同侧作减法,在原点的两侧作加法。
(注意不带“+”“—”号)
知识点3 :相反数
1.概念 代数:只有符号不同的两个数叫做相反数。
(0的相反数是0)
几何:在数轴上,离原点的距离相等的两个点所表示的数叫做相反数。
2.性质:若a与b互为相反数,则a+b=0,即a=-b;反之,
若a+b=0,则a与b互为相反数。
两个符号:符号相同是正数,符号不同是负数。
3.多重符号的化简
多个符号:三个或三个以上的符号的化简,看负号的个数
(注意:当“—”号的个数是偶数个时,结果取正号 当“—”号的个数是奇数个时,结果取负号)
知识点4:绝对值
1.几何意义:一般地,数轴上表示数a的点与原点的距离叫做数a的绝对值。
一个正数的绝对值是它的本身 (若|a|=|b|,则a=b或a=﹣b)
2.代数意义 一个负数的绝对值是它的相反数
0的绝对值是0
3.代数符号意义:
a >0,|a|=a 反之,|a|=a,则a≥0,|a|=﹣a,则a≦0
a = 0, |a|=0
a<0, |a|=‐
注:非负数的绝对值是它本身,非正数的绝对值是它的相反数。
4.性质:绝对值是a (a>0) 的数有2个,他们互为相反数。即±a。
5.非负性:任意一个有理数的绝对值都大于等于零,即|a|≥0。几个非负数之和等于0,则每个非负数都等于0。故若|a|+|b|=0,则a=0,b=0
1.数轴比较法:在数轴上,右边的数总比左边的数大。
6.比较大小
2.代数比较法:正数大于零,负数小于零,正数大于一切负数。
两个负数比较大小时,绝对值大的反而小。
知识点5 :加法法则
⑴同号两数相加,取相同的符号,并把绝对值相加。
⑵绝对值不相等的异号两数相加,取绝对值较大的加数的符号,并用较大的绝对值减去较小的绝对值。互为相反数的两个数相加得0。
⑶一个数同0相加,仍得这个数。
知识点6:加法运算定律
(1)加法交换律:两数相加,交换加数的位置,和不变。即a+b=b+a
(2) 加法结合律:在有理数加法中,三个数相加,先把前两个数相加或者先把后两个数相加,和不变。即a+b+c=(a+b)+c=a+(b+c)
知识点7 :减法法则
减法法则:减去一个数,等于加上这个数的相反数。
即a-b=a+(﹣)b
知识点8:乘法法则
(1)两数相乘,同号得正,异号得负,并把绝对值相乘。
(2)任何数同0相乘,都得0。
(3)多个不为0的数相乘,负因数的个数是偶数时,积为正数;负因数的个数是奇数时,积为负数,即先确定符号,再把绝对值相乘,绝对值的积就是积的绝对值。
(4)多个数相乘,若其中有因数0,则积等于0;反之,若积为0,则至少有一个因数是0。
知识点9 :除法法则
(1)除以一个(不等于0)的数,等于乘这个数的倒数。
(2)两个数相除,同号得正,异号得负,并把绝对值相除。
(3)0除以任何一个不等于0的数,都得0。
知识点10: 倒数
(1)定义: 的两个数互为倒数。
(2)性质:负数的倒数还是负数 ,正数的倒数是正数 。
注意:① 0 没有倒数;②倒数等于它本身的数为 .
知识点11:乘法运算定律
(1)乘法交换律:两数相乘,交换因数的位置,积相等。即a×b=ba
(2)乘法结合律:三个数相乘,先把前两个数相乘,或者先把后两个数相乘,积相等。
即a×b×c=﹙a×b﹚×c=a×﹙b×c﹚。
(3) 乘法分配律:一个数同两个数的和相乘,等于把这个数分别同这两个数相乘,在把积相加即a×﹙b+c﹚=a×b+a×c。
知识点12:乘方法则运算
(1)正数的任何次幂都是正数
(2)负数的奇次幂是负数,负数的偶次幂是正数
(3)0的任何正整数次幂都是0
知识点13:混合运算
(1)先乘方,再乘除,最后加减。
(2)同级运算,从左到右的顺序进行。
(3)如有括号,先算括号内的运算,按小括号,中括号,大括号依次进行。在进行有理数的运算时,要分两步走:先确定符号,再求值。
知识点14:科学计数法
1.科学记数法概念:把一个大于10的数表示成a×10n的形式(其中a 是整数数位只有一位的数,n为正整数)。这种记数的方法叫做科学记数法。﹙1≤|a|<10﹚
注:一个n为数用科学记数法表示为a×10n-1
2.近似数的精确度:两种形式
(1)精确到某位或精确到小数点后某位。
(2)保留几个有效数字
注:对于较大的数取近似数时,结果一般用科学记数法来表示
例如:256000(精确到万位)的结果是2.6×105
3. 有效数字:从一个数的左边第一个非0数字起,到末尾数字止,所有的数字都是这个数的有效数。
4. 注:(1) 用科学记数法表示的近似数的有效数字时,只看乘号前面的数字。例如:3.0×104的有效数字是3 。
(2)带有记数单位的近似数的有效数字,看记数单位前面的数字。
例如:2.605万的有效数字是2,6,0,5。
【题型1 正负数表示的意义】
1.(2023•荔湾区一模)中国是最早采用正负数表示相反意义的量的国家,如果将“收入60元”记作“+60元”,那么“支出40元”记作( )
A.+40元 B.﹣40元 C.+20元 D.20元
2.(2023•滕州市校级开学)在一条东西走向的道路上,若向东走3m记作+3m,那么向西走7m应记作( )
A.7m B.﹣7m C.﹣10m D.4m
3.(2022秋•白云区期末)某药品说明书上标明药品保存的温度是(20±2)℃,则该药品保存的温度范围是( )
A.20~22℃ B.18~20℃ C.18~22℃ D.20~24℃
4.(2023•上城区开学)如果+5分表示比平均分高5分,那么﹣9分表示( )
A.比平均分低9分 B.比平均分高9分
C.和平均分相等 D.无法确定
5.(2022秋•姜堰区期末)2022世界杯足球比赛在卡塔尔举行,本次世界杯揭幕战于当地时间11月20日19时进行,由东道主卡塔尔对阵厄瓜多尔.已知中国北京是在东八区时区,卡塔尔是东三区时区,卡搭尔当地时间比北京时间晚5小时,则揭幕战是北京时间( )
A.11月20日14时 B.11月20日19时
C.11月21日19时 D.11月21日0时
6.(2023春•鲁甸县校级期末)一种面粉的质量标识为“25±0.25千克”,则下列面粉中合格的有( )
A.25.28千克 B.25.18千克 C.24.69千克 D.24.25千克
7.(2023•巧家县校级二模)中老铁路是与中国铁路网直接连通的国际铁路,线路北起中国西南地区的昆明市,南向到达老挝首都万象市,是“一带一路”上最成功的样板工程.从长期看将会使老挝每年的总收入提升21%,若+21%表示提升21%,则﹣10%表示( )
A.提升10% B.提升31% C.下降10% D.下降﹣10%
【题型2 有理数的相关概念】
8.(2023春•松北区校级月考)已知下列各数:﹣8,2.57,6,,﹣0.25,,,0,其中非负数有( )
A.4个 B.3个 C.2个 D.1个
9.(2022秋•太平区校级期末)在﹣2,3.14,,0.1414,0.101001000…中,有理数的个数是( )
A.5个 B.4个 C.3个 D.2个
10.(2022秋•宝山区校级期末)下列分数中不能化成有限小数的分数是( )
A.1 B. C. D.
11.(2023春•闵行区期中)有理数分为( )
A.正数和负数 B.素数和合数 C.整数和分数 D.偶数和奇数
12.(2022秋•吉安期末)我们知道,无限循环小数都可以转化为分数,例如:将0.=x,则x=0.3+x,解得x=,即0.=,仿此方法,将0.化成分数是( )
A. B. C. D.
13.(2023春•惠阳区校级月考)把下列各数填在相应的大括号内:
+8,0.35,0,﹣1.04,200%,π,,﹣,﹣2020.
整数集合{ };
正数集合{ };
正分数集合{ }.
【题型3 利用数轴比较有理数的大小】
14.(2022秋•茌平区校级期末)如图,点A和B表示的数分别为a和b,下列式子中,不正确的是( )
A.a>﹣b B.ab<0 C.a﹣b>0 D.a+b>0
15.(2023•番禺区一模)如图,若点A,B,C所对应的数为a,b,c,则下列大小关系正确的是( )
A.a<b<﹣c B.b<﹣c<a C.﹣a<c<b D.a<c<﹣b
16.(2023•白山模拟)把有理数a、b在数轴上表示,如图所示,则下列说法正确的是( )
A.a﹣b<0 B.a>﹣b C.>1 D.<﹣1
17.(2022秋•裕华区校级期末)a、b两数在数轴上的位置如图所示,将a、b、﹣a、﹣b用“<”连接,正确的是( )
A.﹣b<a<﹣a<bB.a<﹣b<﹣a<bC.a<b<﹣a<﹣b D.﹣b<﹣a<a<b
18.(2022秋•滨海新区校级期末)已知数a,b,c的大小关系如图所示,则下列各式:
①abc>0;
②a+b﹣c>0;
③bc﹣a>0;
④|a﹣b|﹣|c+a|+|b﹣c|=﹣2a,其中正确个数是( )
A.1 B.2 C.3 D.4
19.(2022秋•丰都县期末)若m、n是有理数,满足|m|>|n|,且m>0,n<0,则下列选项中,正确的是( )
A.n<﹣m<m<﹣nB.﹣m<n<﹣n<mC.﹣n<﹣m<n<m D.﹣m<﹣n<n<m
【题型4 绝对值非负性的运用】
20.(2022秋•封开县期末)若|x﹣2|+|2y﹣6|=0,则x+y的值为( )
A.9 B.5 C.﹣5 D.﹣6
21.(2022秋•垫江县期末)如果|a+2|+|b﹣1|=0,那么(a+b)2022的值为( )
A.﹣1 B.1 C.﹣2022 D.2022
22.(2022秋•泗阳县期中)式子|x﹣2|+1的最小值是( )
A.0 B.1 C.2 D.3
23.(2022秋•海林市期末)已知|m|=4,|n|=6,且m+n=|m+n|,则m﹣n的值是( )
A.﹣10 B.﹣2 C.﹣2或﹣10 D.2
24.(2022秋•洛宁县期中)已知|a|=2,|b|=3,且在数轴上表示有理数b的点在a的左边,则a﹣b的值为( )
A.﹣1 B.﹣5 C.﹣1或﹣5 D.1或5
25.(2022秋•依安县期中)如果|m+n|=|m|+|n|,则( )
A.m、n同号
B.m、n异号
C.m、n为任意有理数
D.m、n同号或m、n中至少一个为零
26.(2022秋•利州区校级期末)若|a﹣1|与|b﹣2|互为相反数,则a+b的值为 .
【题型5 化简绝对值】
27.(2022秋•营口期中)已知a、b、c在数轴上位置如图:则代数式|a|+|a+b|+|c﹣a|﹣|b﹣c|的值等于( )
A.﹣3a B.2c﹣a C.2a﹣2b D.b
28.(2021秋•宣化区期末)若a<0,b>0,则|a|+|a﹣b|=( )
A.b﹣2a B.a﹣2b C.2a+b D.﹣2a﹣b
29.(2022秋•鄞州区期中)若abc≠0,则++的值为( )
A.±3或±1 B.±3或0或±1 C.±3或0 D.0或±1
30.(2022秋•河池期末)若x>0,|x﹣2|+|x+4|=8,则x= .
31.(2023春•松江区期中)如果a<1,化简:|2﹣a|﹣|a﹣1|= .
32.(2022秋•吉安期末)已知有理数m,n满足mn≠0,则= .
33.(2022秋•莲湖区期末)若x为任意实数,则|x+4|+|x﹣2|的最小值是 .
34.(2022秋•福清市校级期末)如果|m|=|﹣3|,那么m= .
35.(2022秋•农安县期末)有理数a,b,c在数轴上的位置如图所示,且|a|=|b|,化简|c﹣a|+|c﹣b|+|a+b|.
36.(2022秋•富县期中)已知|x|=2,|y﹣1|=5,且x>y,求2(x﹣y)的值.
37.(2022秋•南安市期中)若|a|=5,|b|=3,
(1)若ab>0,求a+b的值;
(2)若|a+b|=a+b,求a﹣b的值.
38.(2022春•龙凤区期末)已知a、b、c三个数在数轴上对应点如图,其中O为原点,化简|b﹣a|﹣|2a﹣b|+|a﹣c|﹣|c|.
【题型6 有理数的混合运算】
39.(2023•香坊区校级开学)计算:
(1)4+(﹣2)2×5﹣(﹣8)÷4;
(2).
40.(2023•光泽县校级开学)计算下列各题:
(1); (2);
(3); (4)(﹣3)×2+|﹣4|﹣(﹣2)3.
41.(2022秋•曲阜市期末)计算题
(1)(﹣2)﹣(﹣3)+(+7)﹣(+11); (2);
(3)﹣12022+16÷(﹣2)3×|﹣3﹣1|.
42.(2022秋•海门市期末)计算:
(1)﹣2.4﹣(+3.3)﹣(﹣4.4)+(﹣5.7); (2);
(3)(﹣3)3+3×[(﹣3)2+2]; (4).
43.(2022秋•市中区校级期末)计算:
(1)(﹣5)﹣(﹣6)+(﹣7)﹣(﹣4); (2)(﹣1)2021+(﹣18)×|﹣|﹣4÷(﹣2).
【题型7 倒数的运用】
44.(2023•泗洪县模拟)﹣2023的倒数是( )
A.﹣2023 B.2023 C.﹣ D.
45.(2022秋•梁山县期末)下面各组数中互为倒数的是( )
A.3.1和1.3 B.0.5和2 C.0.25和0.52 D.和
46.(2022•包头)若a,b互为相反数,c的倒数是4,则3a+3b﹣4c的值为( )
A.﹣8 B.﹣5 C.﹣1 D.16
47.(2023•九江一模)若m、n互为相反数,p、q互为倒数,则−2023m+−2023n的值是 .
48.(2022秋•林州市期中)已知:有理数m所表示的点与﹣1表示的点距离4个单位,a,b互为相反数,且都不为零,c,d互为倒数.
求:2a+2b+(a+b﹣3cd)﹣m的值.
【题型8 科学记数法表示较大的数】
49.(2023•罗山县校级开学)2021年10月16,我国的神舟十三号载人飞船搭载着翟志刚、王亚平、叶光富三名宇航员成功飞天,开启了历时六个月的太空任务.载人飞船在太空的飞行速度可达28440km/h.将28440用科学记数法表示为( )
A.2.844×104 B.28.44×103 C.2.844×103 D.0.2844×105
50.(2022秋•管城区校级期末)“中国疫苗,助力全球战疫”.据法国《费加罗报》网站10月15日报道,预计到今年年底,全球新冠疫苗产量将超过120亿剂,其中一半将来自中国制造商,这是欧盟计划在2021年生产的30亿剂新冠疫苗数量的两倍.中国已经向全球100多个国家提供了疫苗,数据120亿剂用科学记数法表示为( )
A.0.12×1011剂 B.1.2×1010剂
C.12×109剂 D.120×108剂
【题型9 计算“24”点】
51.(2022秋•源城区校级期末)做数学“24点”游戏时,抽到的数是:﹣2,3,4,﹣6;你列出算式是: (四个数都必须用上,而且每个数只能用一次.可以用加、减、乘、除、乘方运算,也可以加括号,列一个综合算式,使它的结果为24或﹣24).
52.(2022秋•海城市期中)“24点游戏”指的是将一副扑克牌中任意抽出四张,根据牌面上的数字进行加减乘除混合运算(每张牌只能使用一次),使得运算结果是24或者是﹣24,现抽出的牌所对的数字是4,﹣5,3,﹣1,请你写出刚好凑成24的算式 .
53.(2022秋•蓬莱区期中)你会玩“24点”游戏吗?共一副扑克牌(去掉“大王”、“小王”)中任意抽4张,根据牌面上的数字进行混合运算(每张牌只能用一次),使得运算结果为24.其中J,Q,K分别代表11,12,13.如小明抽到了3,3,7,7,可用算式7×(3+3÷7)得到24;如图是小刚抽到的四张牌,请用算式得到24: .
54.(2022秋•惠东县期中)有一种“24点”的游戏,规则为:将4个给定的有理数进行加减乘除四则运算(每个数只能用一次),使其结果为24.例如1,2,3,4可做如下运算:(1+2+3)×4=24.
(1)现有4个有理数:﹣6,3,4,10,运用上述规则,写出一个算式,使其结果为24:
(2)现有4个有理数:1,2,4,﹣8,在上述规则的基础上,再多给你一种乘方运算,请你写出一个含乘方的算式,使其结果为24.
【题型10 有理数应用综合】
55.(2023•光泽县校级开学)某校七年级(1)班学生在劳动课上采摘成熟的白萝卜,一共采摘了10筐,以每筐25千克为标准,超过的千克数记作正数,相等的千克数记作0,不足的千克数记作负数,称重后记录如下:
①
②
③
④
⑤
⑥
⑦
⑧
⑨
⑩
﹣2.5
1.5
﹣3
0
﹣0.5
1
﹣2
﹣2
﹣1.5
2
回答下面问题:
(1)以每筐25千克为标准,这10筐白萝卜总计超过或不足多少千克?
(2)若白萝卜每千克售价2元,则售出这10筐白萝卜可得多少元?
56.(2023•滕州市校级开学)某公路养护小组乘车沿南北方向巡视维修,某天早晨他们从A地出发,晚上最后到达B地,约定向北为正方向,当天的行驶记录如下.(单位:km)
+18,﹣9,+7,﹣14,+13,﹣6,﹣8.
(1)B地在A地何方,相距多少km?
(2)若汽车行驶1km耗油aL,求该天耗油多少L?
57.(2023春•文山州期末)某公交车每月的支出费用为5000元,每月的乘车人数x(人)与每月利润(利润=收入费用﹣支出费用)y(元)的变化关系如表所示(每位乘客的公交票价是固定不变的):
x(人)
500
1000
1500
2000
2500
3000
3500
…
y(元)
﹣4000
﹣3000
﹣2000
﹣1000
0
1000
2000
…
(1)观察表中数据可知,每月乘客量达到 2500 人及以上时,该公交车才不会亏损;
(2)根据题意及表中数据关系,写出y与x的关系式;
(3)如果某月乘车人数为5500人,那么当月的利润是多少元?
58.(2022秋•望花区期末)“新冠肺炎”疫情的蔓延,使得医用口罩销量大幅增加,某口罩加工厂为满足市场需求,计划在本周每日生产5000个医用口罩,但是由于各种原因,实际每日生产量与计划每日生产量相比情况如下表(增加的口罩数为正数,减少的口罩数为负数):
星期
一
二
三
四
五
六
日
增减(单位:个)
+100
﹣200
+300
﹣150
﹣100
+350
+150
(1)本周产量最多的一日生产了 个口罩;
(2)本周产量最少的一日生产了 个口罩;
(3)请你根据记录求出本周实际共生产多少个口罩?
59.(2022秋•港北区期中)股民李明星星期五买进某公司的股票1000股,每股16.8元,下表是第二周一至周五每日该股票的涨跌情况(单位:元)
星期
一
二
三
四
五
每股涨跌
+0.4
+0.45
﹣0.1
﹣0.25
﹣0.4
(1)星期三收盘时,每股是多少元?
(2)本周内最高价每股多少元?最低价每股多少元?
(3)若买进股票和卖出股票都要交0.2%的各种费用,现在小明在星期五收盘前将全部股票卖出,他的收益情况如何?
【期中单元知识点归纳】(苏科版)2023-2024学年七年级数学上册 第一章 数学与我们同行 试卷(知识归纳+题型突破): 这是一份【期中单元知识点归纳】(苏科版)2023-2024学年七年级数学上册 第一章 数学与我们同行 试卷(知识归纳+题型突破),文件包含期中单元知识点归纳苏科版2023-2024学年七年级数学上册第一章数学与我们同行知识归纳+题型突破原卷版docx、期中单元知识点归纳苏科版2023-2024学年七年级数学上册第一章数学与我们同行知识归纳+题型突破解析版docx等2份试卷配套教学资源,其中试卷共20页, 欢迎下载使用。
【期中单元知识点归纳】(苏科版)2023-2024学年七年级数学上册 第三章 代数式 试卷(知识归纳+题型突破): 这是一份【期中单元知识点归纳】(苏科版)2023-2024学年七年级数学上册 第三章 代数式 试卷(知识归纳+题型突破),文件包含期中单元知识点归纳苏科版2023-2024学年七年级数学上册第三章代数式知识归纳+题型突破原卷版docx、期中单元知识点归纳苏科版2023-2024学年七年级数学上册第三章代数式知识归纳+题型突破解析版docx等2份试卷配套教学资源,其中试卷共34页, 欢迎下载使用。
【期中单元知识点归纳】(苏科版)2023-2024学年七年级数学上册 第二章 有理数 试卷(知识归纳+题型突破): 这是一份【期中单元知识点归纳】(苏科版)2023-2024学年七年级数学上册 第二章 有理数 试卷(知识归纳+题型突破),文件包含期中单元知识点归纳苏科版2023-2024学年七年级数学上册第二章有理数知识归纳+题型突破原卷版docx、期中单元知识点归纳苏科版2023-2024学年七年级数学上册第二章有理数知识归纳+题型突破解析版docx等2份试卷配套教学资源,其中试卷共45页, 欢迎下载使用。

