【同步讲义】人教版化学九年级上册--6.04 《碳和碳的氧化物》单元测试(基础巩固)
展开《碳和碳的氧化物》单元测试(基础巩固)
学校:___________姓名:___________班级:___________考号:___________
一、单选题(共40分)
1.(本题2分)下列物质的性质和用途有对应关系的是
A.氧气具有助燃性,可用于航天员太空呼吸 B.氮气的熔沸点低,可作粮食瓜果的保护气
C.金刚石的硬度大,常用于制造钻石 D.石墨具有导电性,常用作电池的电极
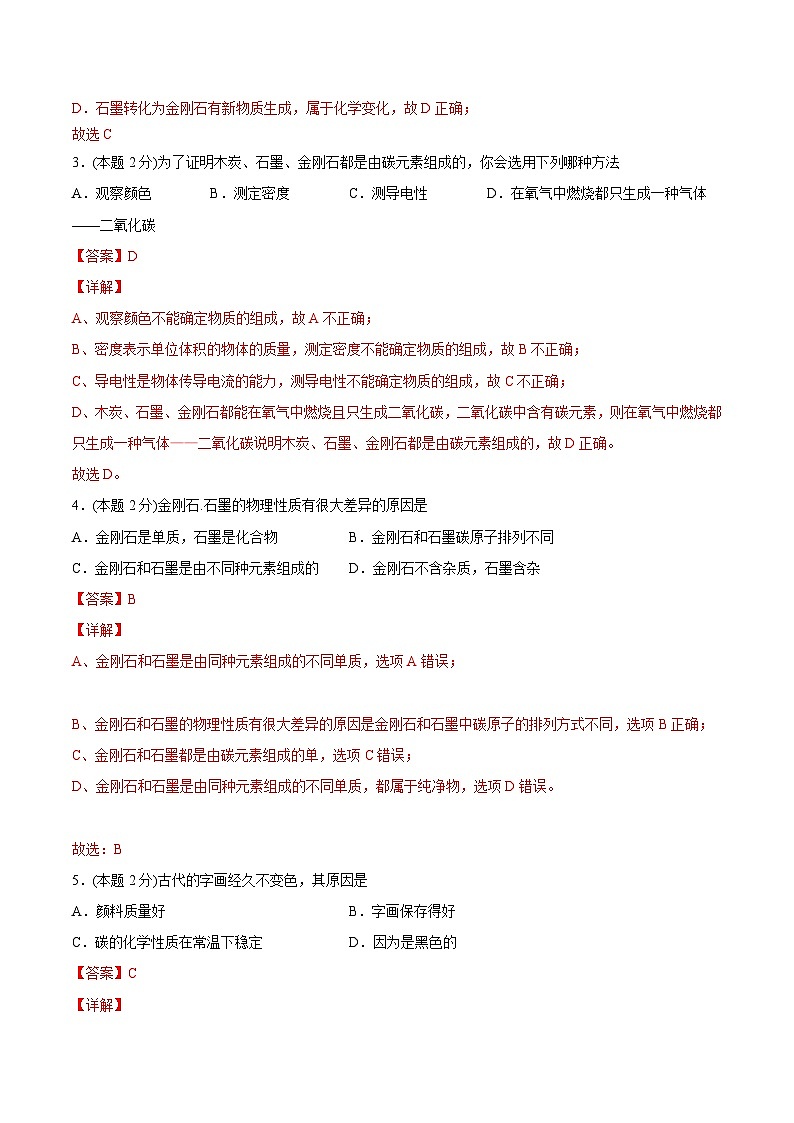
2.(本题2分) 如图为金刚石、石墨和C60的结构模型图,图中小球代表碳原子。下列说法不正确的是
A.原子的排列方式改变,则构成的物质种类改变
B.相同元素组成的不同碳单质,在足量的氧气中充分燃烧,产物相同
C.金刚石。石墨和C60都是由碳原子直接构成的单质
D.在特定的条件下,石墨可转化为金刚石,是化学变化
3.(本题2分)为了证明木炭、石墨、金刚石都是由碳元素组成的,你会选用下列哪种方法
A.观察颜色 B.测定密度 C.测导电性 D.在氧气中燃烧都只生成一种气体——二氧化碳
4.(本题2分)金刚石.石墨的物理性质有很大差异的原因是
A.金刚石是单质,石墨是化合物 B.金刚石和石墨碳原子排列不同
C.金刚石和石墨是由不同种元素组成的 D.金刚石不含杂质,石墨含杂杨sir化学,侵权必究
5.(本题2分)古代的字画经久不变色,其原因是
A.颜料质量好 B.字画保存得好
C.碳的化学性质在常温下稳定 D.因为是黑色的
6.(本题2分)“本以为是青铜,没想到是王者”,用这句话来形容材料界的超级黑马石墨烯再合适不过了。石墨烯是从石墨中剥离出来的只有一层碳原子厚度的物质。具有优异的光学、电学和力学特性,被认为是一种革命性的材料。下列关于石墨烯的说法正确的是
A.石墨烯是一种新型化合物
B.石墨烯有超强的导电性和导热性,说明石墨烯是一种金属材料
C.石墨烯与金刚石的物理性质不同,原因是碳原子排列方式不同
D.石墨烯在空气中燃烧,产物不可能有一氧化碳
7.(本题2分)图所示是碳与氧化铜反应的实验装置,下列说法错误的是
A.网罩的作用:集中火焰并提高温度
B.理论上试管a中减少的质量等于试管b增加的质量杨sir化学,侵权必究
C.a中黑色粉末变红说明碳具有还原性
D.反应结束后立即把a中的物质倒出来观察现象
8.(本题2分)下列有关碳和碳的氧化物的说法不正确的是
A.C可以将CuO 中的Cu 置换出来 B.在一定条件下CO2 能够转变成CO
C.在常温下碳容易转化成CO D.金刚石、石墨和C60都是碳单质
9.(本题2分)下列物质的用途与其物理性质有关的是
A.氮气用作食品防腐剂 B.活性炭用于净水
C.镁粉用作烟花和照明弹 D.氧气用于医疗急救
10.(本题2分)实验室用高锰酸钾加热分解制取O2和用大理石与盐酸反应制取CO2相比较,下列说法中,正确的是
A.都需要加热
B.前者反应物是固体,后者反应物是固体和液体
C.都是分解反应
D.前者可用向下排空气法收集,后者可用向上排空气法收集
11.(本题2分)有关实验室制取二氧化碳的过程正确的是
A.试剂 B.发生装置
C.收集装置 D.验满杨sir化学,侵权必究
12.(本题2分)实验室制取二氧化碳一般有如下5步:①检查装置气密性;②按要求装配好仪器;③向漏斗中注入稀盐酸;④向锥形瓶中加几块大理石;⑤收集气体。正确的操作顺序是
A.②①④③⑤ B.④①③②⑤ C.①②③④⑤ D.①④③②⑤
13.(本题2分)为鉴别分别盛有空气、氧气、二氧化碳的三瓶气体,应选用的方法是
A.将气体分别通入水中 B.将带火星的木条分别伸入三瓶气体中
C.将气体分别通入澄清石灰水中 D.将燃着的木条分别伸入三瓶气体中
14.(本题2分)欲在实验室中制取某气体,在选择制取和收集装置时可以不考虑的因素是( )
A.所有反应物的状态
B.反应条件杨sir化学,侵权必究
C.气体的密度
D.气体的颜色
15.(本题2分)下列气体发生装置中,不能起到“随开随制,随关随停”效果的是
A. B.
C. D.
16.(本题2分)下列有关验证二氧化碳性质的实验中,不能证明二氧化碳化学性质的是
A. B.
C. D.
17.(本题2分)下列有关一氧化碳的说法正确的是
A.一氧化碳无色但有刺激性气味 B.一氧化碳难溶于水,故可用排水法收集杨sir化学,侵权必究
C.一氧化碳与二氧化碳一样,密度比空气大 D.在室内放一盆水防止一氧化碳中毒
18.(本题2分)下列依据实验目的设计的实验操作,正确的是( )
A.通过闻气味,可以鉴别氧气和氮气
B.实验室用大理石和稀硫酸反应制取二氧化碳
C.通过室温放置观察是否有痕迹,可以鉴别冰和干冰
D.用带有火星的木条可以证明某气体样品是否含有氧气
19.(本题2分)“低碳生活”代表着更健康、更自然、更安全的生活,同时也是一种低成本、低代价的生活方式。以下做法不符合低碳生活的是
A.加速石油、煤炭的开采,快速提高人类的生活质量杨sir化学,侵权必究
B.在生产和生活中提倡使用节能技术和节能用具
C.提倡乘坐公交车、骑自行车或步行的方式出行
D.植树造林,严禁乱砍滥伐
20.(本题2分)2021年《化学教育》第3期,报道了一种“氧化铜还原实验”一体化装置,如图所示,下列说法错误的是
A.用酒精灯加热氧化铜部位,无明显现象,证明二氧化碳不能还原氧化铜
B.先用酒精灯加热炭粉再加热氧化铜,黑色氧化铜变为红色,证明炭粉还原氧化铜
C.加热炭粉过程中发生反应
D.气球可防止有害气体外逸,污染空气
二、填空题(共32分)
21.(本题10分) 阅读下面科普短文。
2018年平昌冬奥会闭幕式上, “北京8分钟”惊艳世界,演员们穿着的轻便防寒服是用“石墨烯”制成的。杨sir化学,侵权必究
石墨烯是一种由碳原于构成的、六角型晶格的二维碳纳米 材料。英国两位物理学家因从石墨中成功分离出石墨烯,共同获得2010年诺贝尔物理学奖。实际上石墨烯本来就存在于自然界,只是难以剥离出单层结构。石墨烯一层层叠起来就是石墨,厚l 毫米的石墨大约包含300万层石墨烯。
石墨烯的结构特点决定了其具有簿且坚硬、透光度好、导热性强、导电率高、结构稳定等特性。根据其 层数不同,石墨烯一般可以分成单层石墨烯、双层石墨烯、少层石墨烯和多层石墨烯。层数不同,石墨烯的性能也不同,如图2所示。
通过石墨烯与氢气发生化学反应可得到石墨烷,其中所有的碳原子形成六角网络结构,氢原子以交替形式从石墨烯乎面的两端与碳原于相连,石墨烷表现出半导体性质。
石墨烯具有优并的光学、电学、力学特性,在材料学、微纳加工、能源、生物医学和药物传递等方面具有重要的应用前景,被认为是一种未来革命性的材料。
依据文章内容回答下列问题。
(1)石墨烯具有薄且坚硬、透光度好、导热性强等特性的原因是______。
(2)“厚1毫米的石墨大约包含300万层石墨烯”反映出的微粒特性是______。
(3)由图可知,石墨烯的层数对其导热性的影响是______。
(4)由石墨烯制成的石墨烷由______种元素组成。
(5)下列说法正确的是______(填序号)。
A.以石墨烯为原料可以合成其它物质
B.石墨烯只能通过化学反应制备
C.石墨烯与石墨材料的性能完全相同杨sir化学,侵权必究
22.(本题10分)一氧化碳和二氧化碳的组成元素相同,但是构成不同,二者的化学性质有显著的差异。
(1)二者在一定条件下可以相互转化,如二氧化碳能被还原为一氧化碳,化学方程式为____________。
(2)利用下图装置,可以验证CO2的性质。
①甲中的现象是__________。
②乙中发生反应的化学方程式为_____________。
③丙中下方蜡烛先熄灭上方蜡烛后熄灭,此现象证明二氧化碳的化学性质是____________。
23.(本题12分)“氧循环”、“碳循环”、“水循环”是自然界存在的三大重要循环。请结合下图回答问题:
(1)从物质变化和分子的角度看,水循环与另外两种循环有本质的区别是:___________。杨sir化学,侵权必究
(2)在⑤⑧两个反应中,反应物相同,产物不同的原因是__________。从微观的角度解释为什么氧气和臭氧的性质不同___________。
(3)从化学视角看,滴水穿石和溶洞形成其原理都是相同的,相应的化学化学方程式是___________。
(4)结合图示,下列关于碳、氧循环的认识不正确的是(填字号)___________。
a.能吸收二氧化碳的自然资源主要有海洋、森林
b.碳、氧循环过程中各元素守恒,其化合价不变
c.碳循环是自然界物质和能量循环的重要组成部分
d.空气中的二氧化碳和氧气处于动态相对平衡
e.碳循环和氧循环存在着联系
f.碳循环和氧循环过程中只涉及到化学变化
(5)自然界的二氧化碳处于不停的循环过程中,因此,人类降低空气中的二氧化碳含量的研究方向有两个:一是:要增加二氧化碳的消耗;二是:___________。
三、实验题(共28分)
24.(本题14分)化学课上,老师用自制的实验装置A制取二氧化碳并完成二氧化碳的性质实验。
(1)仪器a的名称是_____。与图1比较,图2中装置A的优点是_____。
(2)B中紫花变红色的原因可能是:猜想①_____;猜想②_____。杨sir化学,侵权必究
(3)同学们发现C中澄清石灰水先变浑浊后又变澄清了,小丁查阅资料后得知碳酸钙与二氧化碳、水反应会生成可溶于水的碳酸氢钙,写出该反应的化学方程式:_____。
(4)D中的现象是_____,说明二氧化碳具有的化学性质是_____。
25.(本题14分) 实验室进行有关碳及其氧化物的实验,装置如图(图中夹持仪器已略去)。请根据题意回答问题并填写相应的空格。
(1)实验过程如下:①连接好装置;②检查装置气密性;③装入药品并在装置中充满二氧化碳;④打开止水夹,缓缓通入CO2,先点燃___________(填A或B)处的酒精喷灯,加热一段时间,木炭粉减少,D中有气泡产生且___________;⑤点燃另一处酒精喷灯,一段时间后,硬质玻璃管内出现___________现象时,说明CO具有___________(填“氧化”或“还原”)性;⑥关闭止水夹,熄灭两处的酒精喷灯,C中的现象为___________。杨sir化学,侵权必究
(2)有同学认为该装置需要添加尾气处理装置,你认为是否需要?___________(填“是”或“否”),说明理由:___________
(3)写出硬质玻璃管中B处发生反应的化学方程式___________。

