资料中包含下列文件,点击文件名可预览资料内容
还剩29页未读,
继续阅读
成套系列资料,整套一键下载
新人教版数学七上 1.6.3章末复习第3讲《有理数综合运算技巧》课件+教案+分层练习+课前反馈
展开
这是一份新人教版数学七上 1.6.3章末复习第3讲《有理数综合运算技巧》(课前反馈+PPT+教案+分层练习),文件包含七年级上册第3讲《有理数综合运算技巧》课件pptx、七年级上册第3讲《有理数综合运算技巧》教案docx、七年级上册第3讲《有理数综合运算技巧》分层练习docx、七年级上册第3讲《有理数综合运算技巧》课前检测docx等4份课件配套教学资源,其中PPT共37页, 欢迎下载使用。
人教版数学七年级上册
第 一 章 有理数
章末复习第3讲 有理数综合运算技巧
巧用运算律相加得整,相加得0;相减得整,相减得0;相乘得整,相乘得1,相乘约分;相除变乘;分组得整。
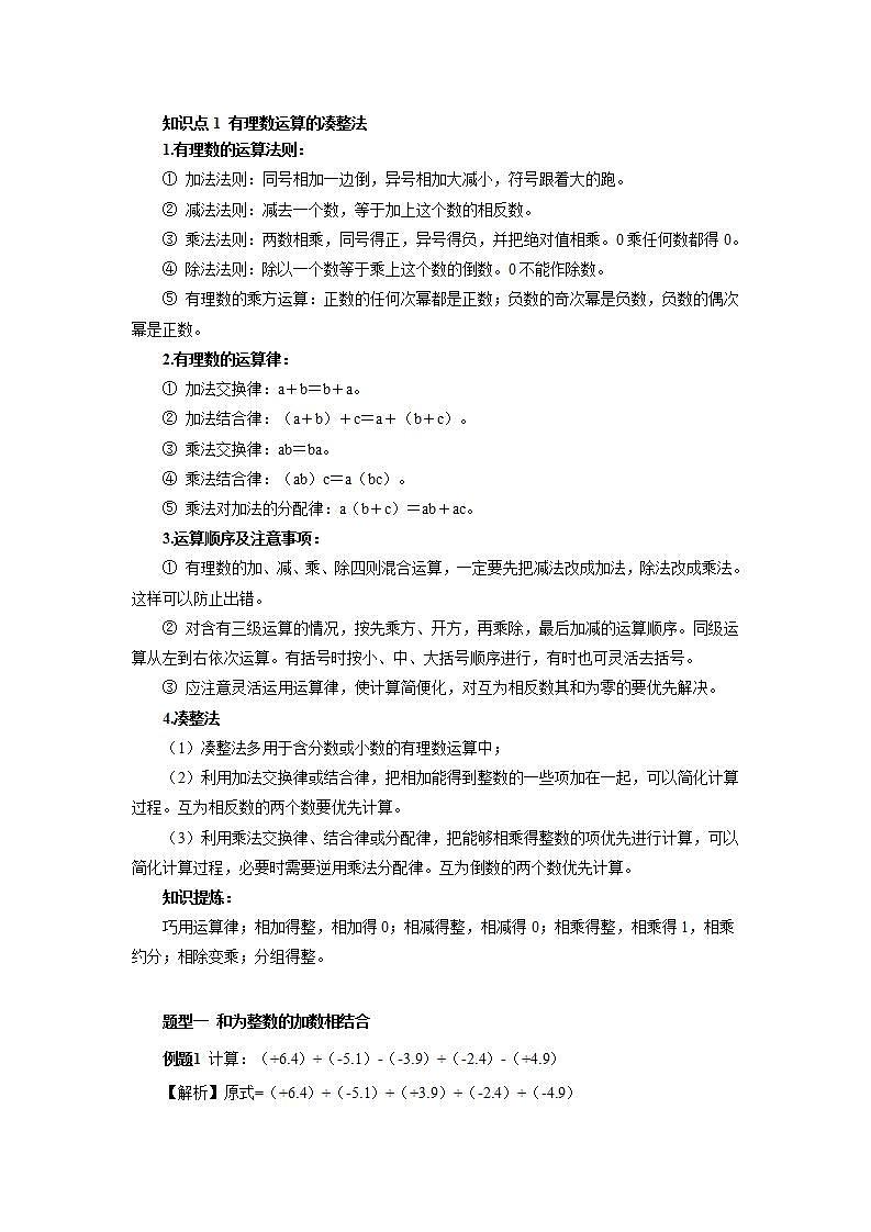
【解析】原式=(+6.4)+(-5.1)+(+3.9)+(-2.4)+(-4.9) =6.4-5.1+3.9-2.4-4.9 =(6.4-2.4)+(-5.1-4.9)+3.9 =4-10+3.9 =-2.1
知识点1
整数与整数、分数与分数结合
考点二
知识点1
整数与整数、分数与分数结合
考点二
知识点1
和为0的加数结合
考点三
知识点1
和为0的加数结合
考点三
知识点1
和为0的加数结合
考点三
知识点1
和为0的加数结合
考点三
知识点1
和为0的加数结合
考点三
11+192+1993+19994+199995+1999996+19999997+199999998
11+192+1993+19994+199995+1999996+19999997+199999998
知识点1
化除为乘运用分配律
考点四
知识点1
化除为乘运用分配律
考点四
知识点1
逆用乘法分配律
考点五
知识点1
逆用乘法分配律
考点五
有理数运算的裂项法
知识点2
1.公式(1)所拆分的分数特点:分子是1,分母是两个整数之积;公式(3)分母是两数之积,分子是这两数之和;2.拆分后分数的大小不变.
有理数运算的等差法
知识点3
先判断出等差数列,找出首项、末项、项数,代入公式即可求和
例题7
课程结束
版权声明
人教统编版高中语文选择性必修上册
教习网//m.enxinlong.com/(以下简称“本网站”)系属深圳市智学帮科技有限公司(以下简称“本公司”)旗下网站,为维护本公司合法权益,现依据相关法律法规作出如下郑重声明:1.本文件仅用于个人学习、研究,不得用于商业性或盈利性用途,不得侵犯本司及相关权利人的合法权利。一旦发现侵权,本公司将联合司法机关获取相关用户信息并要求侵权者承担相关法律责任。2.本网站上所有原创内容,是本公司依据相关法律法规,安排专项经费运营规划,组织老师创作完成,著作权归属本公司所有。3.经由网站用户上传至本网站的课件、教案、学案、试卷等内容,其作品仅代表作者本人观点,本网站不保证其内容的有效性,凡因本作品引发的任何法律纠纷,均由上传用户承担法律责任,本网站仅有义务协助司法机关了解事实情况。
兼职招募
人教统编版高中语文选择性必修上册
教习网(m.enxinlong.com)专为 K12教育老师提供同步备课资料下载、教学经验学习等服务的互联网教育平台。为了进一步完善网站的资料体系,最大化满足用户的精品资源需求,现诚邀全国各地优秀一线老师加入教习网兼职创作老师团队,参与资源建设,获取高额现金收益。兼职招募详情请看://m.enxinlong.com/article-5396.html
公益助学
人教统编版高中语文选择性必修上册
教习网诚挚地为各位老师推荐两款免费的朗读小程序,可用于课前预习、课中学习和课后复习,打开微信扫下方二维码即可使用,欢迎分享广大师生使用。
福利社群
人教统编版高中语文选择性必修上册
查看下方网页链接,扫码添加客服加入教习网专属福利社群: 更多福利,等您来领取://m.enxinlong.com/act/event/pc/fuli.html
人教版数学七年级上册
第 一 章 有理数
章末复习第3讲 有理数综合运算技巧
巧用运算律相加得整,相加得0;相减得整,相减得0;相乘得整,相乘得1,相乘约分;相除变乘;分组得整。
【解析】原式=(+6.4)+(-5.1)+(+3.9)+(-2.4)+(-4.9) =6.4-5.1+3.9-2.4-4.9 =(6.4-2.4)+(-5.1-4.9)+3.9 =4-10+3.9 =-2.1
知识点1
整数与整数、分数与分数结合
考点二
知识点1
整数与整数、分数与分数结合
考点二
知识点1
和为0的加数结合
考点三
知识点1
和为0的加数结合
考点三
知识点1
和为0的加数结合
考点三
知识点1
和为0的加数结合
考点三
知识点1
和为0的加数结合
考点三
11+192+1993+19994+199995+1999996+19999997+199999998
11+192+1993+19994+199995+1999996+19999997+199999998
知识点1
化除为乘运用分配律
考点四
知识点1
化除为乘运用分配律
考点四
知识点1
逆用乘法分配律
考点五
知识点1
逆用乘法分配律
考点五
有理数运算的裂项法
知识点2
1.公式(1)所拆分的分数特点:分子是1,分母是两个整数之积;公式(3)分母是两数之积,分子是这两数之和;2.拆分后分数的大小不变.
有理数运算的等差法
知识点3
先判断出等差数列,找出首项、末项、项数,代入公式即可求和
例题7
课程结束
版权声明
人教统编版高中语文选择性必修上册
教习网//m.enxinlong.com/(以下简称“本网站”)系属深圳市智学帮科技有限公司(以下简称“本公司”)旗下网站,为维护本公司合法权益,现依据相关法律法规作出如下郑重声明:1.本文件仅用于个人学习、研究,不得用于商业性或盈利性用途,不得侵犯本司及相关权利人的合法权利。一旦发现侵权,本公司将联合司法机关获取相关用户信息并要求侵权者承担相关法律责任。2.本网站上所有原创内容,是本公司依据相关法律法规,安排专项经费运营规划,组织老师创作完成,著作权归属本公司所有。3.经由网站用户上传至本网站的课件、教案、学案、试卷等内容,其作品仅代表作者本人观点,本网站不保证其内容的有效性,凡因本作品引发的任何法律纠纷,均由上传用户承担法律责任,本网站仅有义务协助司法机关了解事实情况。
兼职招募
人教统编版高中语文选择性必修上册
教习网(m.enxinlong.com)专为 K12教育老师提供同步备课资料下载、教学经验学习等服务的互联网教育平台。为了进一步完善网站的资料体系,最大化满足用户的精品资源需求,现诚邀全国各地优秀一线老师加入教习网兼职创作老师团队,参与资源建设,获取高额现金收益。兼职招募详情请看://m.enxinlong.com/article-5396.html
公益助学
人教统编版高中语文选择性必修上册
教习网诚挚地为各位老师推荐两款免费的朗读小程序,可用于课前预习、课中学习和课后复习,打开微信扫下方二维码即可使用,欢迎分享广大师生使用。
福利社群
人教统编版高中语文选择性必修上册
查看下方网页链接,扫码添加客服加入教习网专属福利社群: 更多福利,等您来领取://m.enxinlong.com/act/event/pc/fuli.html
相关资料
更多

