外研版 (2019)Unit 1 Food for thought优秀课件ppt
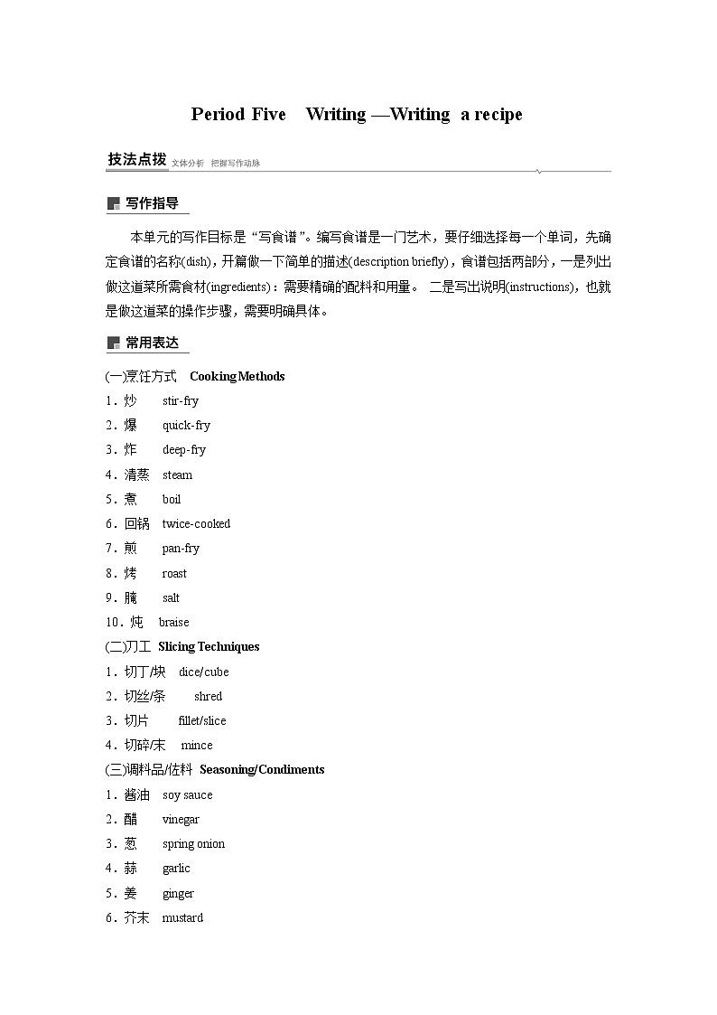
展开Period Five Writing—Writing a recipe
本单元的写作目标是“写食谱”。编写食谱是一门艺术,要仔细选择每一个单词,先确定食谱的名称(dish),开篇做一下简单的描述(description briefly),食谱包括两部分,一是列出做这道菜所需食材(ingredients):需要精确的配料和用量。 二是写出说明(instructions),也就是做这道菜的操作步骤,需要明确具体。
(一)烹饪方式 Cooking Methods
1.炒 stirfry
2.爆 quickfry
3.炸 deepfry
4.清蒸 steam
5.煮 boil
6.回锅 twicecooked
7.煎 panfry
8.烤 roast
9.腌 salt
10.炖 braise
(二)刀工 Slicing Techniques
1.切丁/块 dice/cube
2.切丝/条 shred
3.切片 fillet/slice
4.切碎/末 mince
(三)调料品/佐料 Seasoning/Condiments
1.酱油 soy sauce
2.醋 vinegar
3.葱 spring onion
4.蒜 garlic
5.姜 ginger
6.芥末 mustard
7.味精 monosodium glutamate (MSG)
8.花生油 peanut oil
9.白砂糖 custer sugar
10.肉汤 broth
在中国饮食文化中,红烧排骨很受欢迎,请写一个食谱“红烧排骨的做法”,要求包括两部分:ingredients和instructions。词数80左右。
审题
写作要求是写一个食谱,写作时应注意下面几点:
1.确定文体:这是一篇应用文,开篇做一下简单的描述,写作中应注意包括两部分:ingredients和instructions。
2.主体时态:文章应以一般现在时为主。
3.主体人称:由于是食谱,以祈使句为主。
谋篇
第一部分:description briefly
第二部分:ingredients
第三部分:instructions
核心词汇
1.家常排骨homestyle Chinese pork ribs
2.推荐recommend
3.超级简单super easy
4.小胡萝卜small baby carrots
5.洋葱yellow onions
6.老酒Chinese cooking wine
7.花椒szechwan peppercorn
8.老抽dark soy sauce
连词成句
1.我今天想向大家推荐这道很受欢迎的菜。(would like to)
I would like to recommend this popular dish today.
2.这是我家最喜欢的食物之一。(favorite)
It is one of our family favorites.
句式升级
请用which引导的定语从句把句1和句2合成一句话。
Today I would like to recommend this popular dish which is one of our family favorites.
用适当的过渡词语,把以上词汇和句式,再加上联想内容,组成一篇80词左右的英语短文。
参考范文
Do you know how to make homestyle Chinese pork ribs tender without overcooked?Today I would like to recommend this popular dish which is one of our family favorites.The recipe is super easy,the added sweet and sour taste would make your mouth water.
Ingredients:
1+3/4 cup (300g)pork ribs,cut to small pieces(2 inches)
1/3 cup (about 8) small baby carrots
2/3 cup yellow onions,shredded
1/2 cup yellow or green peppers,cut to strips
2 tbsp Chinese cooking wine
2 tsp Chinese vinegar
1 piece ginger
6-8 pieces szechwan peppercorn
1 tbsp starch
1 tsp dark soy sauce
2 tbsp crystal rock candy
3/4 cup water
Instructions:
1.Combine the pork ribs with the marinade sauce,set about 10 minutes.
2.Then mix the pork ribs with the starch,set about 1 minute.
3.Heat 2 spoons oil in the pan at mediumhighheat.Add the ginger first then stir in onion,stir together for half a minute,or until onion is translucent.
4.Add the pork ribs and continue stirring for about 2 minutes,until the pork ribs turn lightly brown on both sides.
5.Then add the rest of the remained marinade sauce,stir a few times,then cook at medium heat with cover until one third of the sauce is left.
6.Add the carrots and peppers,stir a few times,cover then cook until the meat is tender and the sauce starts to thicken slightly,(and 1 tsp Chinese aromatic vinegar for better smell and taste).Now it is ready to serve.Enjoy!
外研版 (2019)必修 第三册Unit 1 Knowing me Knowing you优秀ppt课件: 这是一份外研版 (2019)必修 第三册Unit 1 Knowing me Knowing you优秀ppt课件,文件包含高中外研版英语新教材必修第3册Unit1第05讲Writingpptx、高中外研版英语新教材必修第3册Unit15Writingdocx等2份课件配套教学资源,其中PPT共13页, 欢迎下载使用。
高中英语外研版 (2019)必修 第一册Unit 6 At one with nature获奖ppt课件: 这是一份高中英语外研版 (2019)必修 第一册Unit 6 At one with nature获奖ppt课件,文件包含高中外研版英语新教材必修第1册Unit6第05讲Writingpptx、高中外研版英语新教材必修第1册Unit65Writingdocx等2份课件配套教学资源,其中PPT共17页, 欢迎下载使用。
高中英语外研版 (2019)必修 第一册Unit 5 Into the wild完整版课件ppt: 这是一份高中英语外研版 (2019)必修 第一册Unit 5 Into the wild完整版课件ppt,文件包含高中外研版英语新教材必修第1册Unit5第05讲Writingpptx、高中外研版英语新教材必修第1册Unit55Writingdocx等2份课件配套教学资源,其中PPT共14页, 欢迎下载使用。

