初中历史人教部编版七年级下册第二单元 辽宋夏金元时期:民族关系发展和社会变化第7课 辽、西夏与北宋的并立巩固练习
展开1.(2020年湖南邵阳中考冲刺二)对以下大事年表解读正确的是( )
A.各民族政权始终处于战争状态 B.各民族政权并立与力量消长
C.北宋政权存在不超过一百年 D.辽与南宋维持相对和平的局面
【答案】B
【解析】根据表格并结合所学知识可知,表格反映各政权之间既有战争又有和平,各个政权也出现了不同的变化。因此,各民族政权并立与力量消长符合题干,故选B项;表格中“宋辽订立澶渊之盟”、“宋夏达成和议”、“南宋与金”说明各民族政权并没有始终处于战争状态,排除A项;表格中“960年北宋建立”到“1127年金灭北宋”,北宋存在了167年,超过了100年,排除C项;表格中“1125年金灭辽”,“1127年金灭北宋”后南宋才建立,当时辽已经不存在,所以辽与南宋维持相对和平的局面是不可能出现的,排除D项。
2.(2020年内蒙古通辽)与如下图所示历史事件相关的是( )
①宋辽之间发生澶州之战 ②此战之后双方长期休战
③此战后双方又战数十年 ④边境设置榷场进行贸易
A.①②③ B.②③④ C.①②④ D.①③④
【答案】C
【解析】结合所学知识,观察地图可知,这反映的是澶州之战。宋真宗时(1004年),辽大举进攻北宋,宰相寇准力劝宋真宗来到澶州城,宋军士气大振,打退辽军。第二年辽宋议和,辽朝退兵,宋朝给辽岁币,史称澶渊之盟。此后很长时间,辽宋之间保持和平局面,边境设置榷场进行贸易。
3.(2020年山东济南章丘区一模)学会归纳历史发展的阶段特征是历史学习的重要方法之一。下列对辽宋夏金元时期阶段特征的归纳描述,正确的是( )
A.政权的分裂与民族融合
B.统一的多民族国家的建立与巩固
C.繁荣与开放的社会
D.民族关系的发展与经济重心的南移
【答案】D
【解析】根据所学知识可知,分封制是西周开创的政治制度,是西周与商朝在政治上的最大不同,故选D项;世袭制是夏朝开始,一直影响到清朝的制度,商朝和西周共有,排除A项;郡县制是秦始皇开始推向全国的,行省制度是元朝开始的政治制度,西周和商朝都没有,排除C.D项。
4.(2020年山东聊城东昌中学一模卷)宋太祖赵匡胤曾非常豪迈地吟诗说:“未离海底千山黑,才到中天万国明。”但北宋并没有完全实现国家的统一。北宋时期,与其并立过的少数民族政权有( )
①西夏 ②辽 ③金 ④蒙古
A.①②③ B.①②④ C.②③④ D.①②③④
【答案】A
【解析】根据所学知识可知,960年北宋建立,与北宋并立的政权,北方有契丹族建立的辽,西北有党项族建立的西夏政权。到1115年金建立,1125年金灭辽,1127年金灭亡北宋,所以北宋时期,与其并立的少数民族政权有①②③,故选A项;④蒙古政权是成吉思汗在1206年建立的,没有与北宋并立,排除含有④的B.C.D项。
5.(2019年北京市)下图是北京通州辽代墓葬出土的酱釉马镫壶。该壶用北宋定窑技术烧制,造型仿照皮水囊,扁身双孔,便于穿绳携带。这件文物可用于研究( )
A.辽代农业生产技术的发展 B.契丹族与汉族的文化交融
C.宋代都市生活的丰富多彩 D.蒙古的崛起与元朝的统一
【答案】B
【解析】根据所学知识,分析题干,该壶用北宋定窑技术烧制,造型仿照皮水囊,扁身双孔,便于穿绳携带,充分说明了辽受到汉族文化的影响,体现了民族文化的交融。
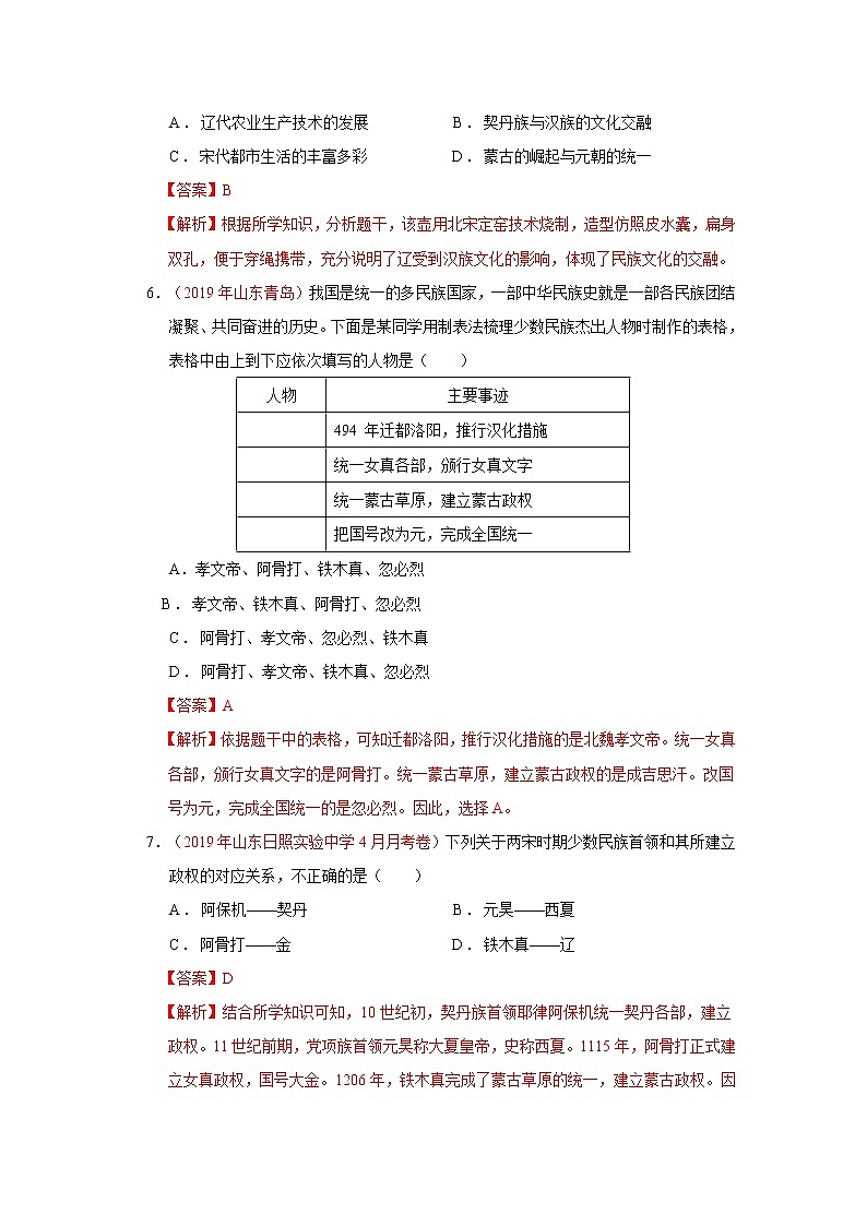
6.(2019年山东青岛)我国是统一的多民族国家,一部中华民族史就是一部各民族团结凝聚、共同奋进的历史。下面是某同学用制表法梳理少数民族杰出人物时制作的表格,表格中由上到下应依次填写的人物是( )
孝文帝、阿骨打、铁木真、忽必烈
B.孝文帝、铁木真、阿骨打、忽必烈
C.阿骨打、孝文帝、忽必烈、铁木真
D.阿骨打、孝文帝、铁木真、忽必烈
【答案】A
【解析】依据题干中的表格,可知迁都洛阳,推行汉化措施的是北魏孝文帝。统一女真各部,颁行女真文字的是阿骨打。统一蒙古草原,建立蒙古政权的是成吉思汗。改国号为元,完成全国统一的是忽必烈。因此,选择A。
7.(2019年山东日照实验中学4月月考卷)下列关于两宋时期少数民族首领和其所建立政权的对应关系,不正确的是( )
A.阿保机——契丹 B.元昊——西夏
C.阿骨打——金 D.铁木真——辽
【答案】D
【解析】结合所学知识可知,10世纪初,契丹族首领耶律阿保机统一契丹各部,建立政权。11世纪前期,党项族首领元昊称大夏皇帝,史称西夏。1115年,阿骨打正式建立女真政权,国号大金。1206年,铁木真完成了蒙古草原的统一,建立蒙古政权。因此,答案是D。
8.(2019年江苏泰州姜堰区七下期中卷)有一种史学观点认为:宋朝某项政策的实行,使得中国人丧失了汉朝“犯我强汉者,虽远必诛”的尚武精神,以至其在与辽、西夏、金等少数民族政权的战争中屡屡败北。这项政策是( )
A.重农抑商 B.重文轻武 C.和亲会盟 D.闭关锁国
【答案】B
【解析】宋朝时期,为了扭转五代十国时期武将专横跋扈的弊端,有意重用文臣掌握军政大权,抑制武将,逐渐形成文臣统兵的格局,重文轻武政策有助于政权稳固,但也存在一定的弊端,导致军队战斗力减弱。因此,本题选择的是B。
9.(2019年安徽合肥行知学校一模卷)图示法是我们学习历史的一种好方法,如图所示能正确反映北宋与少数民族政权并立的示意图是( )
【答案】C
【解析】根据所学知识可知,北宋与少数民族政权并立四个选项中,C选项辽、北宋和西夏三个政权确实有并立,并且地理位置也正确。所以选项C符合题意;A选项北宋的地理位置在南面,而辽和西夏在北面错误;B选项中金政权在西北角也错,金刚刚诞生时,其地理位置在辽的东北角;D选项西夏在西南角错误,应该在西北角。因此选项ABD不符合题意,故选C。
10.(2017年黑龙江龙东【森工年农垦】)以盟约的方式达成和解是解决纷争的方式之一。结束宋辽之间战争状态的盟约是( )
A.绍兴和议 B.澶渊之盟 C.宋辽协议 D.雁门关协议
【答案】B
【解析】1004年秋(宋真宗景德元年),辽萧太后与辽圣宗亲率大军南下,深入宋境。有的大臣主张避敌南逃,宋真宗也想南逃,因宰相寇准的力劝,才至澶州督战。这就是著名的宋辽澶州之战,澶州之战北宋取得胜利,随后议和。十二月间(1005年1月)与辽订立和约,规定宋每年送给辽岁币银10万两、绢20万匹。因澶州在宋朝亦称澶渊郡,故史称“澶渊之盟”。 此后,数百年间,辽宋之间不再有大规模的战事。因此答案为B。
11.(2016年湖南长沙长郡双语实验中学3月月考卷)“大宋皇帝谨致誓书于大契丹皇帝阙下:共遵成信,虔奉欢盟,以风土之宜,助军旅之费,每岁以绢二十万匹,银一十万两……差人搬送至雄州交割”下列史实哪项与此无关( )
A.辽军攻宋发生澶州之战 B.宋真宗御驾亲征,打退辽军
C.北宋应允给辽岁币 D.宋辽以淮水至大散关为界
【答案】D
【解析】历史上,辽军攻宋发生澶州之战,宋真宗御驾亲征,打退辽军。之后,辽宋议和,辽朝撤兵,宋朝给辽岁币,史称澶渊之盟,上述材料反映的就是澶渊之盟。宋辽以淮水至大散关为界与澶渊之盟无关,故选D。
二、材料题
12.简答题。
苏辙《栾城集》中记载:“(辽)与朝廷和好年深,蕃汉人户休养生息,人人安居,不乐战斗。”这里的朝廷指的是哪一个朝代?辽与它签订了哪一个和议?内容是什么?
(2)从文成公主入藏和亲,到北宋的和议,唐朝、北宋在处理民族关系上有何显著不同?
【答案】
(1)北宋 澶渊之盟 辽与北宋兄弟相称 北宋每年给辽岁币
(2)唐朝实行平等、开明的民族政策,宋朝则实行战后求和。
【解析】
(1)据材料“(辽)与朝廷各好年深,番汉人户休养生息,人人安居,不乐战斗”并结合所学知识可知,这里的“朝廷”是指北宋。(辽)与朝廷”订立了澶渊之盟,1004年,辽军南下,宋真宗至澶州督战,宋军士气大振,辽看取胜无望,提出和议.1005年1月,宋、辽订立和约,规定宋每年送给辽岁币银10万两,绢20万匹,史称“澶渊之盟”。
(2)从文成公主的和亲到北宋时的和议,看出唐朝、北宋在处理民族关系上显著不同,唐朝实行平等、开明的民族政策,对各民族一视同仁;宋朝则实行战后求和,包括澶渊之盟、宋夏和议、宋金和议都是在战争之后达成的。
13.阅读下列材料,回答问题。
材料
西夏与北宋的战争,破坏了党项族与汉族人民的正常贸易,中断了内地对西夏的粮食供应,西夏人民怨声载道。后来,西夏统治者向北宋提出交好的请求。双方议和商定:元昊取消帝号,接受北宋册封,称夏国主。北宋每年给西夏银7.2万两,茶叶3万斤,绢15.3万匹。
(1)根据材料回答,宋夏之间的战争带来了哪些危害?
(2)结合所学知识,读谈你对宋与西夏“战”与“和” 的看法。
【答案】
(1) 战争使人们生活困苦,贸易中断,社会经济遭受重大破坏等。
(2 )和议的签订结束了宋辽、宋夏之间几十年的战争,使边境长期处于和平友好局面,有利于社会稳定和经济的发展。
【解析】 (1 )根据材料"西夏与北宋的战争,破坏了党项族与汉族人民的正常贸易,中断了内地对西夏的粮食供应,西夏人民怨声载道”的信息可知,战争使人们生活困苦,贸易中断,社会经济遭受重大破坏。
(2)结合所学知识可知,北宋与西夏的和议的签订结束了宋辽、宋夏之间几十年的战争,使边境长期处于和平友好局面,有利于社会稳定和经济的发展。
人物
主要事迹
494 年迁都洛阳,推行汉化措施
统一女真各部,颁行女真文字
统一蒙古草原,建立蒙古政权
把国号改为元,完成全国统一
人教部编版七年级下册第7课 辽、西夏与北宋的并立同步训练题: 这是一份人教部编版七年级下册第7课 辽、西夏与北宋的并立同步训练题,共8页。试卷主要包含了基础知识梳理,辽与北宋的和战,西夏与北宋的关系等内容,欢迎下载使用。
七年级下册第14课 明朝的统治课时训练: 这是一份七年级下册第14课 明朝的统治课时训练,共10页。试卷主要包含了选择题,非选择题等内容,欢迎下载使用。
初中历史第11课 元朝的统治同步达标检测题: 这是一份初中历史第11课 元朝的统治同步达标检测题,共9页。试卷主要包含了选择题,综合题等内容,欢迎下载使用。

