新教科版五年级科学下册1.1种子发芽实验 知识梳理+精典考题
展开【新版 知识梳理及精典考题】
五年级科学下册1.1种子发芽实验(教科版2017)
基础知识梳理
实验:绿豆种子发芽和土壤的关系
研究的问题:绿豆种子必须在土壤里才能发芽吗?
预测:绿豆种子必须在土壤里才能发芽。
相同的条件:温度、水、大小相同的绿豆种子各3粒。
不同的条件:提供土壤和不提供土壤。
实验方法:①准备两个玻璃皿。②在其中一个玻璃皿里铺上土壤,另一个不铺。③在两个玻璃皿里各放3粒绿豆。④定期给两个玻璃皿浇同样多的水。
⑤坚持每天观察种子的变化并记录下来。
无土壤 有土壤
各放3粒绿豆
实验现象:两个玻璃皿里的绿豆种子都发芽了。
1.许多植物的新生命是从种子发芽开始的。种子发芽可能需要多个条件,如水、土壤、光、空气和温度等。
2.我们可以通过对比实验来验证种子发芽所必需的条件。在实验中只能改变我们选择的那个条件,同时保证其他条件不变。
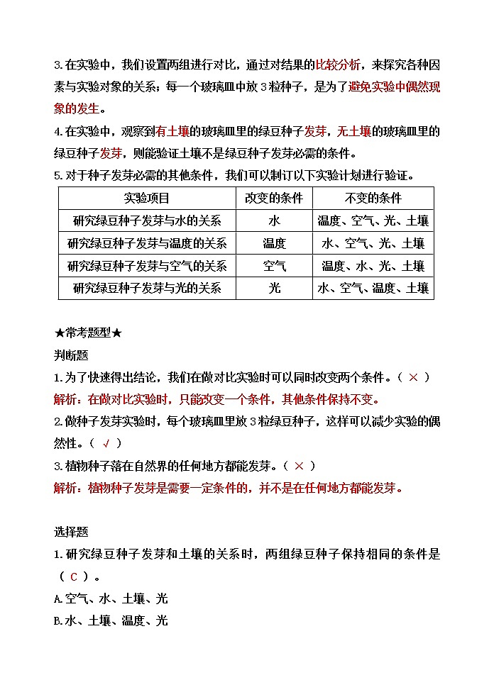
3.在实验中,我们设置两组进行对比,通过对结果的比较分析,来探究各种因素与实验对象的关系;每一个玻璃皿中放3粒种子,是为了避免实验中偶然现象的发生。
4.在实验中,观察到有土壤的玻璃皿里的绿豆种子发芽,无土壤的玻璃皿里的绿豆种子发芽,则能验证土壤不是绿豆种子发芽必需的条件。
5.对于种子发芽必需的其他条件,我们可以制订以下实验计划进行验证。
实验项目 | 改变的条件 | 不变的条件 |
研究绿豆种子发芽与水的关系 | 水 | 温度、空气、光、土壤 |
研究绿豆种子发芽与温度的关系 | 温度 | 水、空气、光、土壤 |
研究绿豆种子发芽与空气的关系 | 空气 | 温度、水、光、土壤 |
研究绿豆种子发芽与光的关系 | 光 | 水、空气、温度、土壤 |
★常考题型★
判断题
1.为了快速得出结论,我们在做对比实验时可以同时改变两个条件。( × )
解析:在做对比实验时,只能改变一个条件,其他条件保持不变。
2.做种子发芽实验时,每个玻璃皿里放3粒绿豆种子,这样可以减少实验的偶然性。( √ )
3.植物种子落在自然界的任何地方都能发芽。( × )
解析:植物种子发芽是需要一定条件的,并不是在任何地方都能发芽。
选择题
1.研究绿豆种子发芽和土壤的关系时,两组绿豆种子保持相同的条件是( C )。
A.空气、水、土壤、光
B.水、土壤、温度、光
C.温度、空气、水、光
2.阳春三月,在下图所示的两个相同的瓶子里放入相同数量的绿豆种子,在其指定的条件下进行发芽实验。这个实验研究的问题是( C )。
不洒水,放在橱柜 洒一点水,放在橱柜
A.绿豆种子发芽需要光照吗
B.绿豆种子发芽需要适宜的温度吗
C.绿豆种子发芽需要一定的水分吗
3.做种子发芽实验时,我们应该同时改变( A )。
A.一个条件
B.多个条件
C.可以一个条件,也可以多个条件
实验探究题
为了研究种子发芽需要什么条件,小科进行了以下实验。
(1)首先要选择一个研究的问题,小科研究的问题是绿豆种子发芽必须要有水吗?需要准备的材料有:(在正确的选项后面画“√”)
绿豆( √ ) 水( √ ) 冰箱( ) 土壤( ) 肥料( )
吸水纸( √ ) 盛放绿豆的容器( √ )
(2)这个实验中,要改变的条件是( B )。
A.光照 B.水 C.温度
(3)相同的条件有:(在正确的选项后面画“√”)
光照( √ ) 水( ) 温度( √ ) 空气( √ )
(4)实验中,下列做法正确的是( A )。
A.每天观察一次
B.只需要观察有水的那组种子有没有发芽
C.多天的实验中,第天加一次水就够了

