- 第三单元 综合性学习:中华传统节日 课件+教案+素材 课件 10 次下载
- 第三单元 语文园地 课件+教案+素材 课件 9 次下载
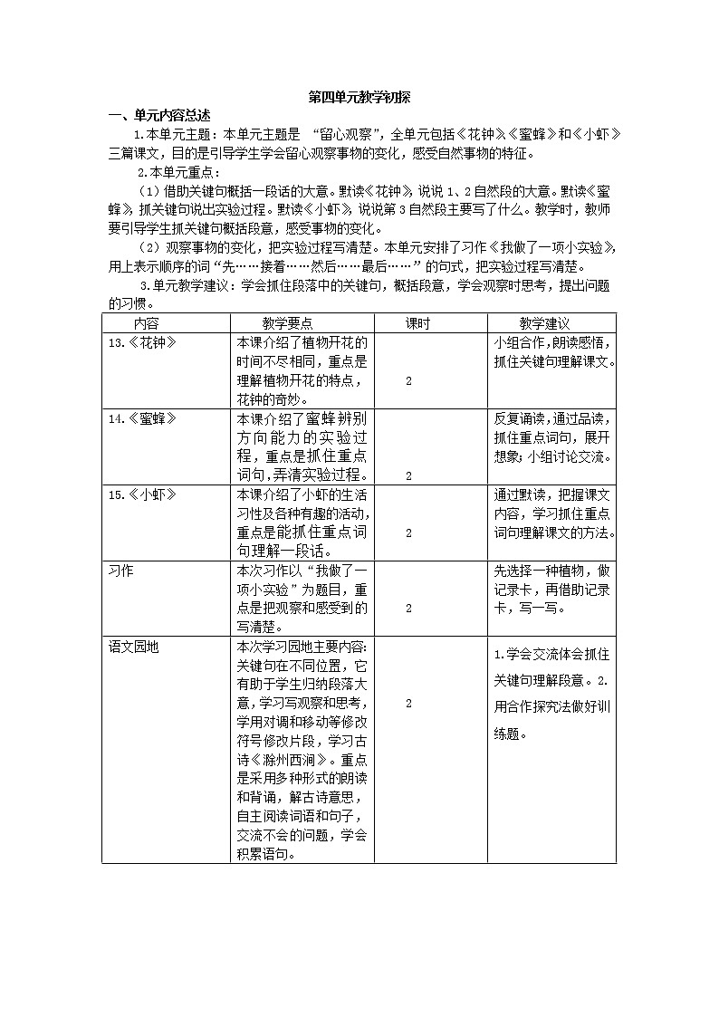
- 第四单元 14 蜜蜂 课件+教案+素材 课件 11 次下载
- 第四单元 15 小虾 课件+教案+素材 课件 11 次下载
- 第四单元 习作:我做了一项小实验 课件+教案+素材 课件 10 次下载
小学语文人教部编版三年级下册13 花钟优秀课件ppt
展开
课题 | 花钟 | 课型 | 讲读课文 | 授课 时间 | 2课时 | |
教学 目标 |
知识与技能: 1.认识“芬、芳”等9个生字,会写“芬、芳”等12个生字,正确读写“争奇斗艳、芬芳迷人、艳丽、苏醒”等词语; 2.能正确、流利、有感情地朗读课文,背诵课文1自然段。 过程与方法: 1.通过朗读感悟,感受鲜花开放的特点。 情感态度价值观: 培养学生美的情趣,激发热爱大自然的思想感情,初步培养学生留心观察周围事物的习惯。
| |||||
教学 重点 | 默读1、2自然段,说说这两段的大意。 | |||||
教学 难点 | 学习本文的表达方法,用词的生动、准确。 | |||||
第一课时 | ||||||
教学 目标 |
| |||||
教具 准备 | 课件
| |||||
教学设计 | 设计意图 | |||||
导入 ( )分钟 | 一、创设情境,激趣导入 下面,就让我们走入课文,领略鲜花的神奇和美丽。 |
【设计意图:利用优美的图片,认识不同的鲜花,激活了学生的思维,激发了学生的学习兴趣,使学生积极参与学习。】
| ||||
新课 教学 ( )分钟 | 二、初读全文,认识生字 1. 初读课文。 (1)学生听课文的录音,边听边画出本课的生字新词。 (2)自由读课文,(课件出示4)要求: ①读准字音,读通顺句子。 ②边读边思考,在不理解的地方做上记号。 2. 检查读书情况。 (1)(课件出示5)生字,读生字。 fēn fānɡ nèi xǐnɡ shòu sū 芬 芳 内 醒 寿 苏 qiáng shì kūn xiū jiàn zǔ 强 示 昆 修 建 组 自己练读,指名读。 师生共同正音:注意读准:平舌音“苏 组”,翘舌音“寿 示”,前鼻音“芬 昆 建”,后鼻音“强 芳 醒”等。 (2)(课件出示6)词语,读词语。 干燥 适宜 淡雅 吻合 组成 内外 自由读,小组读,指名读。 注意读准:平舌音“燥 组”,翘舌音“适”,前鼻音“吻”。 (开火车读,齐读) 3.学生以自己喜欢的方式再读一读这篇短文(可以独自读,也可以和同座合作读),看看哪些地方使你受到感动,做做记号,再有感情地朗读体会。 三、品读文章,初步感知 边读边思考:
预设:科学家把不同时间开放的花种在一起,建成一个花的“时钟”,这些花就二十四小时依次开放。 2.不同的植物为什么开花的时间不同呢? (植物开花的时间与温度、湿度、光照有密切的关系。) (板书:开花时间与温度、湿度、光照有关) 四、识记生字,写字指导。 1.(课件出示7生字田字格)会写字: 芬 芳 内 醒 寿 苏 强 示 昆 修 建 组 指名读,齐读,指名领读。 2.识记生字 看看这些字,你是如何识记这些字的? (1)形声字识字。“芬 芳 醒 ”都可以用这种方法识记。 (2)熟字比较。如:肉一内 办一苏 虽一强 (3)组词扩展:长寿 寿命 表示 显示 昆虫 修建 小组 3. 开火车读,一边读一边说说怎样写好所读的字。 大家一起读一读,记住每个字的字形。 ①这几个字怎样写才能做到规范、美观?出示田字格中的范字,对照例字认真观察读帖。 ②交流:提醒大家在写哪个字的时候注意什么? “强 组”是左右结构的字,左窄右宽。 “芬 芳 苏 昆”是上下结构的字,都是上窄下宽。 ③在学生交流的基础上,教师范写强调“修 建”: “修”字,左中右结构,注意生字的右下角的三撇的写法: 第二撇、第三撇起笔分别在上一撇的右上三分之一处起笔。 “建”半包围结构,注意书写顺序,最后两笔是:横折折撇、捺。 ④学生再次练写。一生到黑板上写,其他学生在本子上写,教师评价。 4. 学生练习书写,教师巡视,个别指导。 5. 实物投影写得优秀的学生习字,由写字的学生说说写好字的做法。
|
【设计意图:鼓励学生自主识字,是教材的要点,同时培养学生的自学能力、探究能力。】
【设计意图:对重难点生字的书写指导,培养学生爱写字的兴趣,教会学生正确的写字方法。为养成良好的书写习惯打下基础。】
| ||||
课堂小结及拓展延伸( )分钟 | 书写本课会写字,小组评选出写得最好看的字。 找一找身边常见的花,告诉小伙伴们,它是什么时候开花的,花瓣是什么样的。 |
| ||||
板书 内容 | 【板书设计】
13 花钟 开花时间与温度、湿度、光照有关
| |||||
教学反思 | ||||||
成功之处: 1.激活学生情感,积极主动学习。 不足之处:放,放多少,扶,扶多点,要根据学生年龄特点,知识水平来定。
| ||||||
第二课时 | ||
教学 目标 | 1.通过朗读感悟,感受鲜花开放的特点。 3.学习本文的表达方法,用词的生动、准确。
| |
教具 准备 | 课件 | |
教学设计 | 设计意图 | |
导入 ( )分钟 | 一、复习旧课,导入新课 1.指名朗读生字、新词。(课件出示9) 苏醒 干燥 适宜 淡雅 吻合 组成 2.(板书课题:花钟)师述:通过上节课的学习,谁能说说什么是花钟?你还有什么疑问?
|
【设计意图:复习导入,出示字词,引入课题,提出质疑,引发学生学习的兴趣温。】
|
新课 教学 ( )分钟 | 二、品读感悟 交流体验 (一)学习第一自然段: 1.指名读,这段给我们介绍了一种有趣的现象,文中的中心句是什么? 用“———”勾出来,(课件出示10) (一天之内,不同的花开放的时间是不同的。)围绕它介绍了哪几种花?(牵牛花、蔷薇花、睡莲、午时花、万寿菊……) (学生边回答老师边贴鲜花图片) 2.看图复述回答:什么花在什么时候开放呢? 生答:牵牛花五点开放,蔷薇花五点左右开放…… 3.读读说说:同样是写什么花在什么时候开放,书上是怎么写的?请再读一读第一段中的相关句子,并选一句自己最喜欢的,反复读,和同桌说说你想像花开时的情景并说说喜欢的原因。 4.学生自读,互读,感悟。 (二)学习第二自然段 (以自主合作学习方式为主) 1.不同的鲜花为什么会在不同的时间开放?植物学家进行了研究,有什么发现呢? 2.合作学习: 请默读第二段,想一想,议一议,说一说:你读懂了什么?“吻合”是什么意思?(一致) 联系课文,你能猜测“夜来香为什么在晚上八点左右开放”吗?(夜来香适应夜晚的温度、湿度,)为什么大多数花在白天开放? (大多数花需要白天的温度、湿度和光照。) 3.集体交流,老师相机点拨并板书:(板书:温度 湿度 光照 昆虫活动)。 (评价学生合作学习的情况) 4.(课件出示11)课件欣赏昙花开放的美丽瞬间。 5.理解朗读全段。 (三)学习第三自然段
2.赞美花钟:参观完你有什么感想? 比较句子: “我看到什么花开了,就知道是几点了”这句话对吗? 文中用语言怎么叙述的? 指名读第三自然段 (课件出示13)课件出现句子:齐读“你只要看看什么花刚刚开放,,就知道大致是几点钟” 两组句子有什么不同?“刚刚”可以去掉吗?为什么?(不能,这样表达才准确。)“大致”还可以换成什么词?(大概) 3.是啊,作者用词非常准确,这个看似用来表达模糊意思的词语,实际反映了客观事物真实的状况,反映了科学家遵循客观事实的态度,文中还有几个这样的词语,请大家快速浏览全文找一找。 (课件出示14)课件出现词语:大概 左右 往往 有……的危险 4.体会朗读第三段。 |
【设计意图:学习课文,抓住重点词句,结合课文插图课件,理解课文内容,培养了学生理解分析能力,审美能力。】
【设计意图:课件让学生更加深刻的感受到了花钟的神奇,开阔了视野,激发了学生热爱科学的意识,培养了他们留心观察事物的能力。】
【设计意图:利用课件出示表达模糊意思的词语,调动了学生的积极性,体会作者用词的准确性。】
。
|
课堂小结及拓展延伸 ( )分钟 | 四、再读全文,总结拓展 1.感情朗读全文,找出你喜欢的好词佳句 2.师总结:作者之所以能写出这么精彩的文章,是他留心观察,不断探索的结果。我们也要养成留心观察事物的好习惯,发现探索美丽的大自然。 3.你能说说,在日常生活中你观察过什么?有什么发现? |
|
板书 内容 | 【板书设计】 13 花钟 湿度
| |
教学反思 | ||
成功之处: 1.课堂教学中,教师对学生活动如果能及时地、适度地作出评价,就能够保持、激励学生的积极性,如果能在评价中启发、点拨学生,就能有效的训练学生的思维能力和语言能力。在本课的教学实践中,我深切体会到了恰当评价学生的重要性,在课堂上我尽量多用激励性的语言,去激发他们学习的兴趣,帮助他们树立信心。实践证明,课堂效果不错。 2.回顾这节课,教和学是一个学生感知、感受、感悟的过程。这个重要的过程属于学生,我们要根据情况把这个权利还给学生们,让他们成为课堂上真正的主人。 不足之处:今后还应该不断探索,使评价的语言再丰富一些,形式再多样一些。
| ||
备课素材
备课素材
【写作背景】
《花钟》这篇课文是按照“归纳现象—揭示原因—实际运用”的思路,说明不同的花会在不同的时间开放及原因,最后谈到植物学家修建“花钟”的奇妙做法。教学这篇课文要引导学生在读懂课文内容的基础上,体会作者如何用不同的说法来表达鲜花的开放,激发学生的观察兴趣,初步培养学生留心周围事物,认真观察和思考的习惯。课文思路清晰,语言精美。
【与文章相关的资料介绍】
花钟:林奈(Linnaeus,Carolus)是著名的植物学家,瑞典人。他长期观察和研究,发现各种植物开花都有一定的时间,它们受约于生物钟,植物的生物钟可以控制花的开放,香味和花蜜的产生,树根液汁的分泌,树叶的休眠等的生物化学活性。花序按序开放也许是为了吸引不同时间活动的传粉者,如白天开花的植物吸引蜜蜂、蝴蝶和小鸟;夜间开花的植物吸引飞蛾和蝙蝠。人们把林奈这个发现称为“花钟”。
花钟分二种形式:一种是以植物开花的时间不同,而将其组成一个报道时间的时钟;另一种是将花卉组成钟盘,报道时间,又称园艺钟。
日内瓦花钟
日内瓦花钟,位于日内瓦市英国花园的西部边缘,制作于1955年,是该市的标志。它直径5米,曾经是世界最大的花钟,直到2005年伊朗德黑兰出现直径15米的花钟。通常情况下,大约6500株鲜花和灌木用作花钟的装饰,不同季节会有变化。
日内瓦花钟是一种既能供人欣赏又能体现时钟功能的设施,它的机械结构设置在地下,地面上的钟面是由鲜嫩翠绿的芳草覆盖,代表12小时的阿拉伯数字则由浓密火红的花簇组成;有时候,钟面开满了艳丽的花朵,它的阿拉伯数字却换成了平整的绿茵。它随着季节变化而改变色彩,但总保持着鲜艳和芳香。当组成钟面的鲜花盛开期过了后,人们就改种另一种鲜花,使钟面形成新的图案。钟的时针与分针和普通钟表一样,无论是在阳光下还是在风雨里,一直不停地在钟面上自行准确移动。游客们在观赏花钟的新颖设计时,还情不自禁地要对一对自己的手表。
【其他资料】
关于花的古诗词
- 桃花潭水深千尺,不及汪伦送我情。(李白《赠汪伦》)
2.燕子不归春事晚,一汀烟雨杏花寒。(戴叔伦《苏溪亭》)
3忽如一夜春风来,千树万树梨花开。(岑参《白雪歌送武判官归京》)
4.人闲桂花落,夜静春山空。(王维《鸟鸣涧》)
5.纵然一夜风吹去,只在芦花浅水边。(司空曙《江村即事》)
6.零落梅花过残腊,故园归去又新年。(李频《湖口送友人》)
课后作业
基础积累大巩固
一、划去不正确的汉字读音。
二、读拼音,写词语。
sū xǐnɡ wàn shòu
三、照例子,写词语。
例:观察(昆虫)
修建( ) 展开( ) 绽开( ) 展示( )
阅读能力大提升
四、重点段落品析
鲜花朵朵,争奇斗艳,芬芳迷人。要是我们留心观察,就会发现,一天之内,不同的花开放的时间是不同的。凌晨四点,( )吹起了紫色的小喇叭;( )左右,艳丽的蔷薇绽开了笑脸;七点,( )从梦中醒来;中午十二点左右,( )开放了;下午三点,( )欣然怒放;傍晚六点( )在暮色中苏醒;( )在七点左右舒展开自己的花瓣;( )在晚上八点开花;( )却在九点左右含笑一现……
1.根据课文内容填空。
2.仿照例子,写词语
鲜花朵朵:
争奇斗艳:
3..用“ ”画出能概括本段段意的句子。
思维创新大拓展
仿照课文第一自然段写一写,用上下面的资料。
清晨六点:龙葵花 下午五点:紫茉莉 晚上七点:剪秋萝
__________________________________________________________________
__________________________________________________________________
参考答案:
一、fēn fānɡ xǐnɡ
芬 芳 醒
二、苏醒 万寿
三、 修建(花圃) 展开() 绽开(花瓣) 展示(笑脸)
四、1.牵牛花 五点 睡莲 午时花 万寿菊 烟草花 月光花 夜来香 昙花
2.书声琅琅 大雪纷纷 白雾茫茫
山光水色 冰削雪融 山重水复
3.一天之内,不同的花开放的时间是不同的。
五、例如:
清晨六点,龙葵花绽开了笑脸;下午五点,紫茉莉在暮色中苏醒;晚上七点,剪秋萝舒展开魅力的花瓣。
语文三年级下册13 花钟优秀课件ppt: 这是一份语文三年级下册13 花钟优秀课件ppt,文件包含13花钟课件pptx、导学案13花钟doc、教案与教学反思13花钟docx、课堂实录13花钟doc、课文朗读13花钟mp3等5份课件配套教学资源,其中PPT共56页, 欢迎下载使用。
小学语文人教部编版三年级下册第四单元13 花钟完美版ppt课件: 这是一份小学语文人教部编版三年级下册第四单元13 花钟完美版ppt课件,文件包含统编版3下语文13《花钟》课件pptx、统编版3下语文13《花钟》教案doc、统编版3下语文13《花钟》练习docx等3份课件配套教学资源,其中PPT共16页, 欢迎下载使用。
人教部编版三年级下册13 花钟优质课课件ppt: 这是一份人教部编版三年级下册13 花钟优质课课件ppt,文件包含13花钟课件pptx、13花钟生字讲解pptx、13花钟教案doc、13花钟mp3、花之美mp4等5份课件配套教学资源,其中PPT共59页, 欢迎下载使用。

