小学语文人教部编版五年级下册23* 童年的发现一等奖ppt课件
展开童年是美好的、幸福的,你们的童年一定有过许多趣事吧!回忆一下,说说你的童年有过什么趣事。
费奥多罗夫(1918—1984),苏联诗人,也擅长散文创作。主要作品有诗集《林中泉水》《雄鸡三唱》,文集《诗人之梦》。
选自“课中预学单”第1题
胚胎 祸患 天赋 痴迷 绞尽脑汁 嘿嘿 伊人 安娜 困窘
人为什么会在梦中飞行?人究竟是从哪里来的?为了弄清楚这些问题,“我”经历了怎样的探究过程?结果怎样?默读课文,找出你觉得有趣的部分,说说自己的感受,还可以和同学交流自己有过什么“发现”。
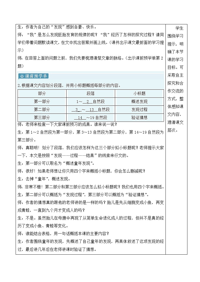
选自“课前预学单”第2题
根据课文内容划分段落,并用小标题概括每部分的内容。
结合表格,试着用一句话概括本课的主要内容?
作者围绕童年的发现,先概述了自己童年的发现,再具体叙述了这项发现的经过,最后讲几年后在老师讲课时验证了猜想。
精读课文,解密“发现”
选自“课中导学单”活动一
活动一:小组合作,解密“过程”。
“我”在课堂上想起了自己的发现,情不自禁笑出声来,被老师误会,还被赶出了教室。
作者讲述了自己九岁时发现“胚胎发育规律”的趣事,课文写得生动有趣,你觉得课文的哪一部分最有趣呢?请大家默读课文,快速找出自己感觉有趣的部分,并作批注。
关于梦中飞行的描述,特别生动、具体,好像真的飞起来了一样,很有意思。
请教老师的部分,“我”和老师一问一答,显得“我”特别急切、好奇心旺盛,这些对话让人忍俊不禁。
第12自然段中说“以至于从河里抓到一条鱼,我都会翻来覆去地看个仔细”,我能想象到一个孩子抓着一条鱼认真观察的样子,这里很有意思。
第13自然段。“我”绞尽脑汁思考“为什么是九个月”,得出的结论特别天真,充满童趣,并且“我”还沾沾自喜,觉得还没有人发现这个道理,十分可爱、有趣。
我明白了——世界上的重大发现,有时还会给人带来被驱逐和被迫害的风险。
齐读第19自然段,说一说这一自然段写了什么。
写的是作者被老师轰出教室后的心理变化过程,一会儿害怕被同学嘲笑,一会儿又找到自我安慰的理由,感觉作者在受委屈后特别会自我调侃和自我安慰。
作者是怎样自我安慰的?试着用原文回答。
这篇文章处处都流露出作者的——
选自“课中导学单”活动二
活动二:联系生活,趣说“发现”。 和同桌交流自己有过什么“发现”,分享“发现”过程中的喜怒哀乐。(提示:可以交流某次观察或实验中的发现,也可以交流自己设想的某种“发现”。) 示例:在商场里试穿衣服时,我发现穿衣镜里照出的人总比家里镜子照出的显瘦。后来我发现商场里的镜子是斜着放的,所以照出来的人显瘦。
我家阳台上种着几株西红柿。我发现七星瓢虫在西红柿花上驻足停留几次后,花谢了,不久花蒂上结出了小西红柿。由此我知道植物开花后要经过授粉才能结出果实。
联系生活,趣说“发现”
选自“课中拓学单”活动
活动:一起来找一找有关发明家的趣事,搜集有关发明家的小故事,与同学分享。
有一天,鲁班去山上砍木料,山路很陡,他用力抓住两边的杂草,吃力地向前行进。当他松开手时,一片茅草叶从他的手指间轻轻滑过,带来一阵剧痛,他仔细一看,手上留下了一条口子,鲜血正从伤口中渗出。 一片又轻又软的小草叶,竟能把手指划破!鲁班小心地摘下那片茅草叶,仔细地观看,发现在叶子的边缘有一排又细又尖的齿。他试着用叶子在斧柄上拉过,叶子软软地歪到
了一边,可还是在斧柄上留下了一条印迹,这给了鲁班启发。他找来了一把竹片,把它削薄,又在它的边缘削刮,在上边刻出一个个“牙齿”,用这些齿在木料上来回地拉,果然拉出了一条深深的沟。但只用了几下,竹片上的齿就被磨平了。 他想,如果用比竹片更坚硬的铁片来做这些齿,不就能把木头很轻易地弄断了吗?于是鲁班拿着这些竹片来找铁匠,让铁匠照着竹片的样子打造出几根带齿的铁片来。他又给这些铁片装上了木制的柄,于是锯子就这样产生了。
小学语文人教部编版五年级下册童年的发现试讲课课件ppt: 这是一份小学语文人教部编版五年级下册童年的发现试讲课课件ppt,文件包含人教部编版语文五年级下册第23课《童年的发现》课件pptx、人教部编版语文五年级下册第23课《童年的发现》教案docx、人教部编版语文五年级下册第23课《童年的发现》学习单学用pdf、人教部编版语文五年级下册第23课《童年的发现》学习单教用pdf等4份课件配套教学资源,其中PPT共21页, 欢迎下载使用。
小学语文人教部编版五年级下册童年的发现教课ppt课件: 这是一份小学语文人教部编版五年级下册童年的发现教课ppt课件,共38页。PPT课件主要包含了朗读课文扫清障碍,识字方法,这儿的河水澄澈见底,整体感知,互动课堂,胚胎发育的规律,天真无邪,充满幻想,刨根问底,求知若渴等内容,欢迎下载使用。
人教部编版23* 童年的发现精品课件ppt: 这是一份人教部编版23* 童年的发现精品课件ppt,文件包含23童年的发现课件pptx、23童年的发现教案doc等2份课件配套教学资源,其中PPT共36页, 欢迎下载使用。

