第二章海水中的重要元素——钠和氯(A卷)-高一化学单元专题双测卷(人教版2019必修第一册)
展开高一化学 第二章 海水中的重要元素——钠和氯
单元检测卷(A卷)
(考试时间:90分钟 试卷满分:100分)
第Ⅰ卷(选择题 共48分)
一、选择题:本题共16个小题,每小题3分。在每小题给出的四个选项中,只有一项是符合题目要求的。
1.(2020·北京市北师大附中高一上期期中)钠的下列性质中与钠和水反应时的现象无关的是( )
A.钠的熔点较低 B.钠的密度小于水
C.钠的硬度较小 D.钠的还原性强
2.(2021·天津静海区·静海一中高一上期期末)下列有关物质的性质与用途,不具有对应关系的是
A.Na2CO3溶液显碱性,可用于除器皿表面的油污
B.A12O3的熔点高,常用作耐火、耐高温材料
C.Na2O2为淡黄色固体,可用于潜艇中的供氧剂
D.NaC1O具有强氧化性,常作为杀菌、消毒剂
3.(2021·湖南省长郡中学高一上期期中)设NA为阿伏加德罗常数的值,下列说法正确的是
A.2.4g镁离子所含电子数目为NA B.常温常压下,1molCO含原子数为NA
C.17gNH3所含质子数目为17NA D.18g水在标准状况下的体积约为22.4L
4.(2021·黑龙江哈尔滨三中高一上期期末)某Al2(SO4)3溶液VmL中含agAl3+,取出V/4 mL溶液稀释成4VmL后,SO的物质的量浓度为
A.125/54V mol·L-1 B.125a/36V mol·L-1
C.125a/18V mol·L-1 D.125a/V mol·L-1
5.(2020·北京市北师大附中高一上期期中)下列关于Na2CO3和NaHCO3的叙述中,正确的是
A.NaHCO3的俗称是苏打
B.同浓度的两种溶液可以用石灰水鉴别
C.相同条件下,在水中Na2CO3的溶解度小于NaHCO3的溶解度
D.向Na2CO3和NaHCO3固体中分别滴加等浓度的盐酸,后者反应更剧烈
6.(2021·黑龙江哈尔滨三中高一上期期末)等体积等物质的量浓度的溶液和溶液混合,离子方程式正确的是
A.
B.
C.
D.
7.(2021·天津静海区·静海一中高一上期期末)下列反应的离子方程式书写正确的是
A.Ca(HCO3)2与过量Ca(OH)2溶液反应:Ca2++HCO+OH-= CaCO3↓+H2O
B.NaHCO3溶液中滴加稀盐酸:2H++CO=H2O+CO2↑
C.CH3COOH溶液与NaOH溶液反应:H++OH-=H2O
D.氢氧化钡溶液与稀H2SO4反应:Ba2++SO+H++OH-= BaSO4↓+H2O
8.(2021·天津耀华中学高一上期期末)配制一定物质的量浓度的溶液,产生误差会偏低的是
A.配制的溶液,用托盘天平称取固体
B.将称量好的固体溶解后,未经冷却直接转移到容量瓶
C.容量瓶中有少量蒸馏水
D.定容时俯视刻度线
9.(2021·湖南省长郡中学高一上期期中)实验室制取干燥纯净的Cl2,其中合理的装置是(气体流向从左到右)
A.制Cl2 B.净化Cl2
C.收集Cl2 D.尾气处理
10.(2020·北京市北师大附中高一上期期中)在探究新制饱和氯水成分的实验中,下列根据实验现象得出的结论不正确的是
A.氯水的颜色呈浅黄绿色,说明氯水中含有
B.向氯水中滴加硝酸酸化的溶液,产生白色沉淀,说明氯水中含有
C.向氯水中加入粉末,有气泡产生,说明氯水中含有
D.新制的氯水能使红色布条褪色,说明氯水中含有
11.(2020·河北省石家庄二中高一上期期末)下列有关焰色反应的说法正确的是
A.金属及其化合物在灼烧时产生的不同特征颜色是发生物理变化引起的
B.焰色反应适合所有金属元素的检验
C.某溶液做焰色反应,火焰呈黄色说明该溶液一定含有钠元素,一定不含钾元素
D.焰色反应必需的仪器及试剂:铂丝或光洁无锈的铁丝、酒精灯或煤气灯、稀硫酸
12.(2021·天津静海区·静海一中高一上期期末)36.5gHCl溶解在1L水中(水的密度近似为1g/mL),所得溶液的密度为ρ,质量分数为,物质的量浓度为,表示阿伏加德罗常数,则下列叙述中正确的是
A.所得溶液的物质的量浓度为c=1moL/L
B.所得溶液的物质的量浓度:c=ρ/(35.5+1000)
C.气体占有的体积为22.4L
D.所得溶液的质量分数w=36.5c/1000ρ
13.(2020·天津一中高一上期期中)二氧化氯、铁酸钠以及臭氧是饮用水的“三净客”,用铁酸钠(Na2FeO4)处理来自河流湖泊的水,以作为人们生活饮用水,是一项较新的技术。以下叙述中正确的是
①二氧化氯对水具有消毒、净化双效功能 ②臭氧可消除水洗物中残留的农药残留,杀灭水中的细菌病毒 ③臭氧、明矾净水原理相同 ④用Na2FeO4净水具消毒和净化双效功能
A.②④ B.③④ C.①③ D.①④
14.(2020·浙江宁波市·余姚中学高一上期期中)下列实验方案中,不能测定出Na2CO3和NaHCO3的混合物中Na2CO3质量分数的是
A.取ag混合物充分加热,质量减少bg
B.取ag混合物与足量稀盐酸充分反应,加热、蒸干、灼烧,得到bg固体
C.取ag混合物与足量NaOH溶液充分反应,得到bg溶液
D.取ag混合物与足量稀硫酸充分反应,逸出气体经干燥后用碱石灰吸收,质量增加bg
15.(2021·湖南省长郡中学高一上期期中)二氧化氯(ClO2)是一种优良的消毒剂,可用氯酸钠和双氧水在酸性条件下制备,反应方程式为NaClO3H2O2H2SO4ClO2Na2SO4H2OO2(未配平)。下列说法不正确的是
A.NaClO3做氧化剂,发生还原反应
B.将该方程式配平后H2O的化学计量数应为2
C.NaClO3与H2O2的化学计量系数之比为2:1
D.反应过程中每生成2.24LO2转移0.2mol电子
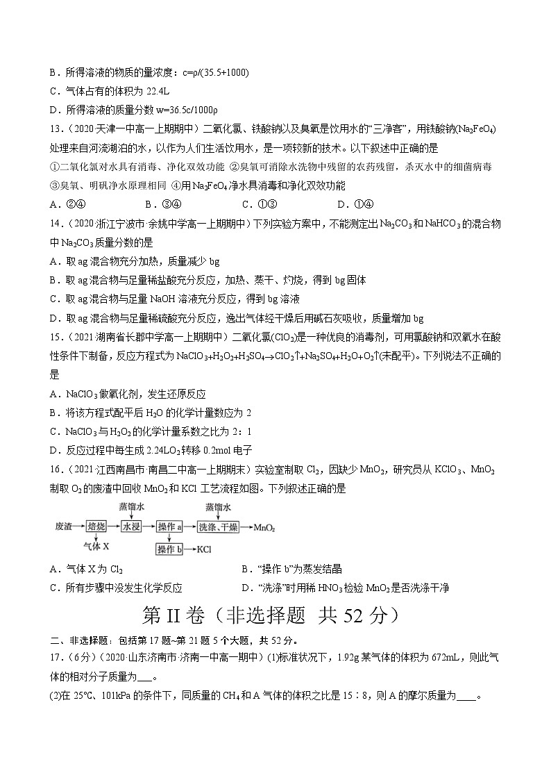
16.(2021·江西南昌市·南昌二中高一上期期末)实验室制取Cl2,因缺少MnO2,研究员从KClO3、MnO2制取O2的废渣中回收MnO2和KCl工艺流程如图。下列叙述正确的是
A.气体X为Cl2 B.“操作b”为蒸发结晶
C.所有步骤中没发生化学反应 D.“洗涤”时用稀HNO3检验MnO2是否洗涤干净
第II卷(非选择题 共52分)
二、非选择题:包括第17题~第21题5个大题,共52分。
17.(6分)(2020·山东济南市·济南一中高一期中)(1)标准状况下,1.92g某气体的体积为672mL,则此气体的相对分子质量为___。
(2)在25℃、101kPa的条件下,同质量的CH4和A气体的体积之比是15∶8,则A的摩尔质量为____。
(3)VL Al2(SO4)3溶液中含Al3+ag,将此溶液稀释到4VL,则稀释后溶液中SO的物质的量浓度是___。
18.(12分)(2020·上海复旦大学附中高一上期期中)如图为实验室制取纯净、干燥的氯气,并验证氯气性质的装置。其中E瓶放有干燥红色布条,F中为红色的铜网,其右端出气管口放有脱脂棉。
(1)写出实验室制取氯气的化学方程式:_________。
(2)装置C中盛装的溶液是______,D中试剂的作用是_______。
(3)E中红色布条是否褪色?_______,F中的反应产物为______。
(4)新制氯水呈酸性,请用电离方程式解释其原因________。
(5)若H中选用NaOH溶液进行尾气处理,则发生的反应是(用离子方程式表示)______。
19.(10分)(2020·江苏省启东中学高一上期月考)元素化合物知识不是散乱的,而是形散而神不散。含有相同元素的物质间在一定条件下是有规律转化的。某金属单质A及其化合物间的转化关系如下图(某些产物和反应条件已略去),其中C为淡黄色的固体。
请回答:
(1)下列说法正确的是_____________(填字母)。
a.A、B均可和H2O反应生成D和氢气
b.C生成D的反应为化合反应
c.C可用作供氧剂
d.D的焰色反应为黄色
(2)下列说法正确的是_________(填字母)。
a.A只有氧化性,没有还原性
b.B、C均能使石蕊试液变红
c.D的溶液可以与过量CO2反应生成酸式盐
(3)写出A与CuSO4溶液反应的总化学反应方程式___________
(4)写出C与CO2反应的化学反应方程式______________。
(5)写出D与小苏打溶液反应的离子方程式____________。
20.(14分)(2020·郑州市·河南省实验中学高一期中)某学生欲配制2.85mol/L的H2SO4溶液480mL,实验室有两种不同浓度的硫酸:①400mL25%的硫酸(ρ=1.18g/mL);②足量的18mol/L的硫酸。有三种规格的容量瓶:250mL、500mL、1000mL。老师要求把①中的硫酸全部用完,不足的部分由②来补充。请回答下列问题:
(1)实验所用25%的硫酸的物质的量浓度为___mol/L(保留1位小数)。
(2)配制该硫酸溶液应选用容量瓶为___mL。
(3)配制时,该同学的操作顺序如下,请将操作步骤B、D补充完整。
A.将①中溶液全部注入烧杯中混合均匀;
B.用量筒准确量取所需的18mol/L的浓硫酸___mL(保留1位小数),注入上述混合液中,并用玻璃棒搅拌,使其混合均匀;
C.将混合均匀的硫酸沿玻璃棒注入所选的容量瓶中;
D.用适量的水洗涤烧杯和玻璃棒2~3次,洗涤液均注入容量瓶中;
E.振荡,继续向容量瓶中加水,直到液面接近刻度线1~2cm处;
F.改用___加水,使溶液的凹液面恰好与刻度线相切;
G.将容量瓶盖紧,振荡,摇匀。
(4)在配制上述溶液实验中,下列操作引起所配硫酸溶液浓度偏低的有___。
A.该学生在量取②的浓硫酸时,俯视刻度线
B.在烧杯中溶解搅拌时,溅出少量溶液
C.没有用蒸馏水洗涤烧杯2~3次,并将洗液移入容量瓶中
D.容量瓶中原来存有少量蒸馏水
(5)下列说法错误的是___。
A.通常容量瓶上有温度、规格(体积)、0刻线,这三个标识
B.容量瓶使用前要先检查气密性,然后再清洗、烘干
C.定容时加水超过刻度线,需要重新配制
D.振荡摇匀后发现液面低于刻度线,必须重新配制
21.(10分)(2020·江苏省启东中学高一上期月考)我国化学家侯德榜发明了联合制碱法,对世界制碱工业做出了巨大贡献。联合制碱法的主要过程如下图所示(部分物质已略去)。
(1)① ~ ③所涉及的操作方法中,包含过滤的是__________(填序号)。
(2)根据上图,将化学方程式补充完整:NH3+CO2+____+______=NaHCO3 ↓+ NH4Cl
(3)煅烧NaHCO3固体的化学方程式是____________。
(4)关于上述过程,下列说法中正确的是______(填字母)。
a.CO2可循环使用
b.副产物NH4Cl可用作肥料
c.溶液B中一定含有Na+、、Cl-

