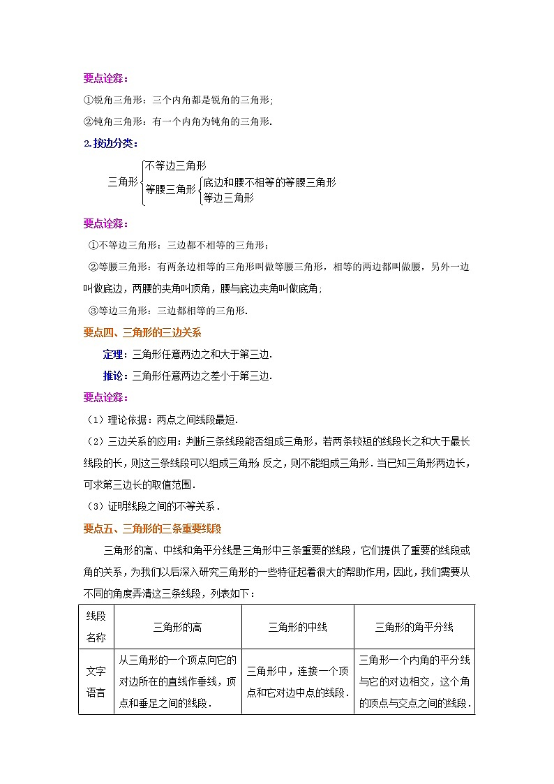
2021学年1 认识三角形练习题
展开1.如果三条线段的比是:①1:3:4;②1:2:3;③1:4:6;④3:3:6;⑤6:6:10;⑥3:4:5,其中可构成三角形的有( )
A.1个 B.2个 C.3个 D.4个
2.三角形三条中线的交点叫做三角形的( )
A.内心 B.外心 C.中心 D.重心
3.一个三角形的周长是偶数,其中的两条边分别为5和9,则满足上述条件的三角形个数为 ( )
A.2个 B.4个 C.6个 D.8个
4.如图,如果把△ABC沿AD折叠,使点C落在边AB上的点E处,那么折痕(线段AD)是△ABC的( )
A.中线 B.角平分线 C.高 D.既是中线,又是角平分线
5.如图,AC⊥BC,CD⊥AB,DE⊥BC,则下列说法中错误的是 ( )
A.在△ABC中,AC是BC边上的高
B.在△BCD中,DE是BC边上的高
C.在△ABE中,DE是BE边上的高
D.在△ACD中,AD是CD边上的高
6.用3cm、5cm、7cm、9cm、11cm的五根木棒可组成不同的三角形的个数是 ( )
A.5个 B.6个 C.7个 D.8个
7.给出下列图形:
其中具有稳定性的是( )
A.① B.③ C.②③ D.②③④
8.如图所示为一张方格纸,纸上有一灰色三角形,其顶点均位于某两网格线的交点上,若灰色三角形面积为平方公分,则此方格纸的面积为( )平方公分
A.11 B.12 C.13 D.14
9.王师傅用4根木条钉成一个四边形木架.如图所示,要使这个木架不变形,他至少要再订上几根木条?( )
A.0根 B.1根 C.2根 D.3根
二、填空题
10.若a、b、c表示△ABC的三边长,则|a-b-c|+|b-c-a|+|c-a-b|=________.
11.三角形的两边长分别为5 cm和12 cm,第三边与前两边中的一边相等,则三角形的周长为________.
12.一个三角形中最少有 个锐角,最多有 个钝角.
13.如图,在△ABC中,D是BC边上的任意一点,AH⊥BC于H,图中以AH为高的三角形的个数为______个.
14.在数学活动中,小明为了求…的值(结果用n表示),设计了如图所示的几何图形.请你利用这个几何图形求…=________.
15.一个三角形的两边长分别是2和3,若它的第三边长为奇数,则这个三角形的周长为 .
16.如图,是用四根木棒搭成的平行四边形框架,AB=8cm,AD=6cm,使AB固定,转动AD,当∠DAB=_____时,四边形ABCD的面积最大,最大值是________.
三、解答题
17.如图所示,在△ABC中,D是BC边上一点,∠1=∠2,∠3=∠4,∠BAC=63°,求∠DAC的度数.
18.取一张正方形纸片,把它裁成两个等腰直角三角形,取出其中一张如图①,再沿着直角边上的中线AD按图②所示折叠,则AB与DC相交于点G.试问:△AGC和△BGD的面积哪个大?为什么?
19.已知AD是△ABC的高,∠BAD=70°,∠CAD=20°,
(1)求∠BAC的度数.
(2)△ABC是什么三角形.
20.如图,一个四边形木框,四边长分别为AB=8cm,BC=6cm,CD=4cm.AD=5cm,它的形状是不稳定的,求AC和BD的取值范围.
【答案与解析】
一、选择题
1. 【答案】B;
【解析】根据两边之和大于第三边:⑤⑥满足.
2. 【答案】D .
3. 【答案】B;
【解析】5+9=14,所以第三边长应为偶数,大于4而小于14的偶数有4个,所以
4. 【答案】B;
【解析】折叠前后的图形完全相同.
5. 【答案】C;
【解析】三角形高的定义.
6. 【答案】C;
【解析】从这些数据中任取三个,并且满足三角形三边关系的有7种:3,5与7、3,7与9、3,9与11、5,7与9、5,7与11、7,9与11、5,9与11.
7. 【答案】C;
【解析】均是由三角形构成的图形,具有稳定性.
8. 【答案】B;
【解析】设每个小正方形的边长为a,则有16a2-4 a×2 a÷2-3 a×2 a÷2-4 a×a÷2=,解得a2=,而整个方格纸的面积为16a2=12(平方公分).
9. 【答案】B;
二、填空题
10. 【答案】;
【解析】根据三角形的三边关系可以去掉绝对值,再对原式进行化简.
11.【答案】29cm;
12.【答案】2;1;
13.【答案】6;
14.【答案】;
【答案】解:如图所示,设大三角形的面积为1,然后不断地按顺序作出各个三角形的中线,根据三角形的中线把它分成两个面积相等的三角形可知,…表示组成面积为1的大三角形的n个小三角形的面积之和,因此…=.
15.【答案】8.
【解析】设第三边长为x,∵两边长分别是2和3,∴3﹣2<x<3+2,即:1<x<5,
∵第三边长为奇数,∴x=3,∴这个三角形的周长为2+3+3=8,故答案为:8.
16.【答案】90°, 48 cm2;
三、解答题
17.【解析】
解:设∠1=∠2=x,则∠3=∠4=2x.
因为∠BAC=63°,
所以∠2+∠4=117°,即x+2x=117°,
所以x=39°;
所以∠3=∠4=78°,
∠DAC=180°﹣∠3﹣∠4=24°.
18.【解析】
解:∵ BD=CD,∴ .
∴ .
∴ .
19.【解析】
解:(1)当高AD在△ABC的内部时(如图(1)).
因为∠BAD=70°,∠CAD=20°,所以∠BAC=∠BAD+∠CAD=70°+20°=90°.
当高AD在△ABC的外部时(如图(2)).
因为∠BAD=70°,∠CAD=20°,
所以∠BAC=∠BAD-∠CAD=70°-20°=50°.
综上可知∠BAC的度数为90°或50°.
(2)如图(1),当AD在△ABC的内部时,
因为∠BAC=∠BAD+∠CAD=70°+20°=90°,
所以△ABC是直角三角形.
如图(2),当AD在△ABC的外部时,
因为∠BAC=∠BAD-∠CAD=70°-20°=50°,
∠ABC=90°-∠BAD=90°-70°=20°,
所以∠ACB=180°-∠ABC-∠BAC=180°-50°-20°=110°.
所以△ABC为钝角三角形.
综上可知,△ABC是直角三角形或钝角三角形.
20.【解析】
:
解:连接AC,在△ADC中,1cm<AC<9cm;在△ABC中2cm<AC<14cm,综合这两个取值范围,所以 2cm<AC<9cm;连接BD,在△ABD中3cm<BD<13cm;在△BCD中
2cm<BD<10cm,所以综合这两个取值范围,3cm<BD<10cm.
初中数学北师大版七年级下册第五章 生活中的轴对称1 轴对称现象课后作业题: 这是一份初中数学北师大版七年级下册第五章 生活中的轴对称1 轴对称现象课后作业题,文件包含轴对称巩固练习doc、轴对称知识讲解doc等2份试卷配套教学资源,其中试卷共11页, 欢迎下载使用。
初中北师大版第四章 三角形综合与测试课时作业: 这是一份初中北师大版第四章 三角形综合与测试课时作业,文件包含《三角形》全章复习与巩固提高巩固练习docx、《三角形》全章复习与巩固提高知识讲解doc、《三角形》全章复习与巩固基础巩固练习docx、《三角形》全章复习与巩固基础知识讲解doc等4份试卷配套教学资源,其中试卷共44页, 欢迎下载使用。
数学七年级下册3 探索三角形全等的条件精练: 这是一份数学七年级下册3 探索三角形全等的条件精练,文件包含全等三角形判定二提高巩固练习doc、全等三角形判定二提高知识讲解doc、全等三角形判定二基础巩固练习doc、全等三角形判定二基础知识讲解doc等4份试卷配套教学资源,其中试卷共30页, 欢迎下载使用。

