必修 第一册第三节 氧化还原反应第1课时导学案及答案
展开
这是一份必修 第一册第三节 氧化还原反应第1课时导学案及答案,共11页。学案主要包含了氧化还原反应认识等内容,欢迎下载使用。
一、氧化还原反应认识
1.从得失氧的角度认识氧化还原反应
从得失氧的角度分析以下反应,完成下表。
2CuO+Ceq \(=====,\s\up10(高温))2Cu+CO2↑;Fe2O3+3COeq \(=====,\s\up10(高温))2Fe+3CO2
结论:在化学反应中,一种物质得到氧发生氧化反应,必然有一种物质失去氧发生还原反应,氧化反应和还原反应是在一个反应中同时发生的,称为氧化还原反应。
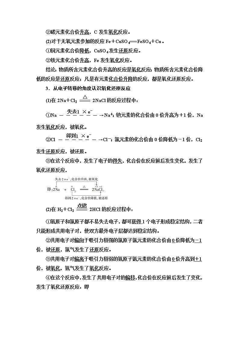
2.从元素化合价升降的角度认识氧化还原反应
(1)对于有氧元素参加的反应2CuO+Ceq \(=====,\s\up10(高温),\s\d10( ))2Cu+CO2↑。
①铜元素化合价降低,CuO发生还原反应。
②碳元素化合价升高,C发生氧化反应。
(2)对于无氧元素参加的反应Fe+CuSO4===FeSO4+Cu。
①铜元素化合价降低,CuSO4发生还原反应。
②铁元素化合价升高,Fe发生氧化反应。
结论:物质所含元素化合价升高的反应是氧化反应;物质所含元素化合价降低的反应是还原反应;凡是有元素化合价升降的反应,都是氧化还原反应。
3.从电子转移的角度认识氧化还原反应
(1)在2Na+Cl2eq \(=====,\s\up10(△),\s\d10( ))2NaCl的反应过程中:
①Naeq \(――――――→,\s\up10(失去1×e-))Na+;钠元素的化合价由0价升高为+1价,Na发生氧化反应,被氧化。
②Cleq \(――――――→,\s\up10(得到1×e-))Cl-;氯元素的化合价由0价降低为-1价,Cl2发生还原反应,被还原。
③在这个反应中,发生了电子的得失,化合价在反应前后发生变化,发生了氧化还原反应,
(2)在H2+Cl2eq \(=====,\s\up10(点燃),\s\d10( ))2HCl的反应过程中:
①氢原子和氯原子都不易失去电子,都可获得1个电子形成稳定结构,二者只能形成共用电子对,使双方最外电子层都达到稳定结构。
②共用电子对偏向于吸引力稍强的氯原子,氯元素的化合价由0价降低为-1价,被还原,氯气发生了还原反应。
③共用电子对偏离于吸引力稍弱的氢原子,氢元素的化合价由0价升高到+1价,被氧化,氢气发生了氧化反应。
④在这个反应中,发生了共用电子对的偏移,化合价在反应前后发生了变化,发生了氧化还原反应:即
(3)结论:凡是有电子转移(得失或偏移)的反应都是氧化还原反应。元素的原子失去电子(或电子对偏离)物质发生氧化反应,物质被氧化;元素的原子得到电子(或电子对偏向)物质发生还原反应,物质被还原。
4.氧化还原反应的特征与本质
(1)特征:反应前后元素化合价有变化。
(2)本质:电子转移,包括电子的得失与电子对偏移。
(3)关系:单个原子的化合价升降数=单个原子的电子转移数。
(正确的打“√”,错误的打“×”)
(1)氧化还原反应中一定有氧元素参加,同时化合价有升降。
( )
(2)物质所含元素化合价升高的反应为氧化反应。( )
(3)在氧化还原反应中,先氧化后还原。( )
(4)在氧化还原反应中涉及的元素化合价均变化。( )
[答案] (1)× (2)√ (3)× (4)×
有反应:Fe2O3+2Aleq \(=====,\s\up10(高温),\s\d10( ))Al2O3+2Fe。
(1)________元素的化合价升高,则该元素的原子_______________________
电子,被________(填“氧化”或“还原”);而________元素的化合价降低,则该元素的原子________电子,被____________________(填“氧化”或“还原”)。
(2)该反应中,发生氧化反应的物质是________,被还原的物质是________。
(3)在反应中,1个Al原子失去________个电子。
[答案] (1)铝 失去 氧化 铁 得到 还原
(2)Al Fe2O3
(3)3
二、氧化还原反应与四种基本反应类型的关系
1.关系图
2.文字表述
(1)置换反应一定是氧化还原反应。(填“一定”“不一定”或“一定不”,下同)
(2)复分解反应一定不是氧化还原反应。
(3)化合反应和分解反应不一定是氧化还原反应。
①有单质参加的化合反应一定是氧化还原反应。
②有单质生成的分解反应一定是氧化还原反应。
1.有单质参加或生成的化学反应一定是氧化还原反应吗?举例说明。
[提示] 不一定,如3O2eq \(=====,\s\up10(放电))2O3不是氧化还原反应。
2.3CO+Fe2O3eq \(=====,\s\up10(高温))2Fe+3CO2是置换反应吗?为什么?
[提示] 不是,反应物中没有单质。
素材1 楼房有的是用红砖砌成的,有的则是青砖砌成的,可曾想过为什么同样的砖坯有的能烧成红砖,有的能烧成青砖呢?原来烧制砖瓦的黏土中含有二价铁盐,黏土做成砖坯,送到窑内大火烘烧,然后熄灭,自然冷却。此时窑内空气流畅,氧气充足,二价铁盐被氧化成三氧化二铁(Fe2O3),由于三氧化二铁是红色,所以得到的就是红砖瓦。待砖坯烧透后,从窑顶向下不断淋水,当水遇到红热砖瓦变成水蒸气后,碳与水蒸气反应生成氢气和一氧化碳。这些还原性气体能把砖瓦中红色的氧化铁还原成黑色氧化亚铁或四氧化三铁。
素材2 高铁酸钠(Na2FeO4)是一种新型净水剂和消毒剂,主要用于饮用水处理。工业上制备高铁酸钠的方法之一为3NaClO+2Fe(OH)3+4NaOH===2Na2FeO4+3NaCl+5H2O。
1.根据素材1探究问题:
红砖转化为青砖(含FeO)的反应有哪些?
请写出化学方程式,并标出发生氧化反应和还原反应的物质。
[答案] (1)H2O(g)+Ceq \(=====,\s\up10(高温))H2+CO
| |
还原反应 氧化反应
(2)H2+Fe2O3eq \(=====,\s\up10(高温))2FeO+H2O
| |
氧化反应 还原反应
(3)CO+Fe2O3eq \(=====,\s\up10(高温))2FeO+CO2
| |
氧化反应 还原反应
2.根据素材2,探究问题:
1.氧化还原反应概念间的联系
2.氧化还原反应中的4个“不一定”
(1)一种元素被氧化,不一定有另一种元素被还原。如Ceq \(l,\s\up12(0))2+H2O===Heq \(Cl,\s\up12(-1))+eq \(HClO,\s\up12(+1))中,被氧化和被还原的元素都是氯元素。
(2)一种反应物不一定只表现出一种性质。如反应2KMnO4eq \(=====,\s\up10(△))K2MnO4+MnO2+O2↑中,参加反应的KMnO4既表现了还原性,又表现了氧化性。
(3)有单质参加或生成的反应不一定是氧化还原反应。如同素异形体之间的相互转化不属于氧化还原反应。
(4)某种物质由化合态变为游离态,不一定是被还原,如HCl→Cl2是被氧化。
ClO2是一种消毒杀菌效率高、二次污染小的水处理剂。实验室可通过以下反应制得ClO2:2KClO3+H2C2O4+H2SO4===2ClO2↑+K2SO4+2CO2↑+2H2O。下列说法正确的是( )
A. KClO3在反应中失去电子
B. ClO2是氧化产物
C. H2C2O4在反应中被氧化
D. H2SO4在反应中得到电子被还原
C
[借题发挥]
(1)KClO3发生________反应。
(2)当生成4个CO2分子时,转移电子数为________个。
[答案] (1)还原 (2)4
化合价的求算方法
依据化合物中元素的正、负化合价的代数和为零进行计算。步骤:
①标出熟悉元素的化合价。
②根据化合物中正、负化合价的代数和为零的原则求解其他元素的化合价。
③有机物中碳元素化合价(设为x)的确定方法:有机物中氧元素的化合价为-2,氢元素的化合价为+1。利用元素化合价代数和为零的原则确定碳元素的化合价。乙酸(C2H4O2)中满足2x+(+1)×4+(-2)×2=0,则x=0。
1.下列变化过程发生还原反应的是( )
A.SO2→H2SO3 B.HCl→Cl2
C.N2→NH3D.Fe(OH)2→Fe(OH)3
C [SO2→H2SO3,元素的化合价不变,不发生氧化还原反应,故A错误;HCl→Cl2,氯元素的化合价升高,发生氧化反应,故B错误;N2→NH3,氮元素的化合价降低,发生还原反应,故C正确;Fe(OH)2→Fe(OH)3,铁元素的化合价升高,发生氧化反应,故D错误。]
2.海水提溴过程中,将溴吹入吸收塔,使溴蒸气和吸收剂二氧化硫发生化学反应以达到富集的目的,化学反应为Br2+SO2+2H2O===2HBr+H2SO4,下列说法正确的是( )
A.溴发生了还原反应
B.二氧化硫在反应中被还原
C.溴在反应中失去电子
D.该反应既是化合反应又是氧化还原反应
A [该反应为氧化还原反应,溴在反应中得到电子发生还原反应,溴被还原。]
1.基本步骤
2.注意事项
(1)箭头、箭尾必须对应化合价变化的同种元素的原子;
(2)必须注明“得到”或“失去”;
(3)电子转移数用a×be-形式表示,a表示发生氧化或还原反应的原子个数,b表示每个原子得到或失去的电子数,当a=1或b=1时,可以省略。
(4)被还原的物质和被氧化的物质得、失电子数守恒。
3.下列电子转移表示正确的是( )
B [A项,“得到”与“失去”标错且转移4e-,错误;C项,“得到”与“失去”标错,电子转移为12e-,错误;D项,“得到”与“失去”标错,错误。]
4.用双线桥法表示下列反应的电子转移的方向与数目。
(1)2KClO3eq \(=====,\s\up10(MnO2),\s\d10(△))2KCl+3O2↑
(2)3Cu+8HNO3(稀)===3Cu(NO3)2+2NO↑+4H2O
(3)4NH3+5O2eq \(=====,\s\up10(催化剂),\s\d10(△))4NO+6H2O
(4)Cl2+H2O===HCl+HClO
[答案]
1.下列说法正确的是( )
A.所有元素化合价都发生变化的化学反应才是氧化还原反应
B.氧化还原反应的特征是元素化合价升降,本质是电子得失
C.氧化还原反应中,一种元素化合价升高,必然有另一种元素化合价降低
D.氧化还原反应中一定存在电子转移
D [凡有元素化合价升降的化学反应都是氧化还原反应,此过程并不一定所有元素化合价都要发生变化,A项错误;氧化还原反应的特征是元素化合价升降,本质是电子转移(包括电子得失和共用电子对偏移),B项错误,D项正确;氧化还原反应中,发生化合价变化的元素可以是一种或多种,如Cl2+H2O===HCl+HClO,其中只有氯元素的化合价发生变化,C项错误。]
2.下列反应既是离子反应,又是氧化还原反应的是( )
A.向BaCl2溶液中滴加稀硫酸
B.盐酸和Fe2O3反应
C.将铁片放入CuSO4溶液中
D.H2还原CuO
C [A、B、C项的反应均为离子反应,A、B项的反应中没有元素化合价变化,C项的反应类型为置换反应,有元素化合价发生变化,故也属于氧化还原反应。]
3.我国“四大发明”在人类发展史上起到了非常重要的作用。
黑火药爆炸的反应为S+2KNO3+3C===K2S+3CO2↑+N2↑。在该反应中,被还原的元素是( )
A.N B.C
C.N和SD.N和C
C [被还原的元素就是反应过程中化合价降低的元素。]
4.下列变化过程中得到电子被还原的是( )
A.MnO2→Mn2+B.CuO→CuCl2
C.Ag+→Ag2OD.Sn2+→Sn4+
A [得到电子,元素化合价降低,A项中锰元素的化合价从+4价降低到+2价,正确; B、 C中元素化合价没有变化,错误; D中Sn元素的化合价从+2价升高到+4价,在变化过程中失去电子,错误。]
5.(素养题)商代炼铜时,所用的矿物原料主要是孔雀石,主要燃料是木炭,在温度1 000 ℃左右冶炼,可能涉及的反应有:
①Cu2(OH)2CO3eq \(=====,\s\up10(△))2CuO+CO2↑+H2O;②2CuO+Ceq \(=====,\s\up10(高温))2Cu+CO2↑;③CuO+COeq \(=====,\s\up10(△))Cu+CO2;④CO2+Ceq \(=====,\s\up10(高温))2CO。
(1)从四种基本反应类型来看,①②④的反应类型分别为①____________,②____________,④____________。
(2)反应③中,________发生氧化反应,________发生还原反应。
(3)用双线桥法表示反应②的电子转移方向与数目____________
____________________________________________________________________。
[解析] 在反应③中碳元素的化合价由+2价升高为+4价,CO发生氧化反应,铜元素的化合价由+2价降低为0价,CuO发生还原反应。
[答案] (1)分解反应 置换反应 化合反应
(2)CO CuO
学 习 任 务
1.通过对化合价的分析,认识氧化还原反应的有关概念,理解氧化还原反应与四种基本反应类型的关系。培养学生“宏观辨识与变化观念”的核心素养。
2.基于化合价变化与电子转移的相关性,从微观上认识氧化还原反应的本质,能对其进行分析,培养学生“宏观辨识与微观探析”的核心素养。
3.会用“双线桥”法描述电子转移的方向与数目,培养学生“证据推理与模型认知”的核心素养。
物质
反应物
发生的反应(氧化反应或还原反应)
得氧物质
C、CO
氧化反应
失氧物质
CuO、Fe2O3
还原反应
氧化还原反应的概念及其联系
双线桥法表示电子转移的方向和数目
相关学案
这是一份人教版 (2019)必修 第一册第三节 氧化还原反应第1课时导学案,共13页。学案主要包含了从三个角度分析氧化还原反应,氧化还原反应的概念和实质等内容,欢迎下载使用。
这是一份人教版 (2019)必修 第一册实验活动1 配制一定物质的量浓度的溶液第1课时学案,共12页。
这是一份人教版 (2019)必修 第一册第三节 氧化还原反应第1课时导学案,共14页。学案主要包含了从三个角度分析氧化还原反应,氧化还原反应的概念和实质等内容,欢迎下载使用。

