初中科学浙教版七年级上册第6节 汽化与液化第3课时课时作业
展开4.6 第3课时 液化
一、选择题
1.下列物态变化的实例中,属于液化的是( )
A.初春,积雪消融
B.夏天,草叶上形成露珠
C.深秋,太阳出来后山中的雾消散了
D.冬天,河中的水结冰了
2.五莲山是著名的风景区,远远望去,云雾缭绕,显得神秘而美丽。关于云雾的形成,下列说法正确的是( )
A.是从山中冒出的烟
B.是水蒸气汽化成的小水珠
C.是从山中蒸发出来的水蒸气
D.是水蒸气遇冷液化形成的小水珠
3.夏天,从冰箱中取出一瓶饮料,一会儿瓶外壁“出汗”了,该现象属于( )
A.熔化 B.液化 C.汽化 D.凝华
4.下列液化现象中,属于增大压强使气体液化的是( )
A.液化石油气 B.自然界中的雾和露
C.自来水管外壁的小水珠 D.锅炉出气口喷出的“白气”
5.生活中我们会看到这样的现象:现象一,剥开棒冰纸时,棒冰周围冒“白气”;现象二,在寒冷的冬天户外的人不断呼出“白气”。以上两种现象产生的原因分别是( )
A.棒冰局部汽化,呼出的水蒸气液化
B.棒冰局部汽化,户外空气中的水蒸气液化
C.棒冰周围空气中的水蒸气液化,呼出的水蒸气液化
D.棒冰周围空气中的水蒸气液化,户外空气中的水蒸气液化
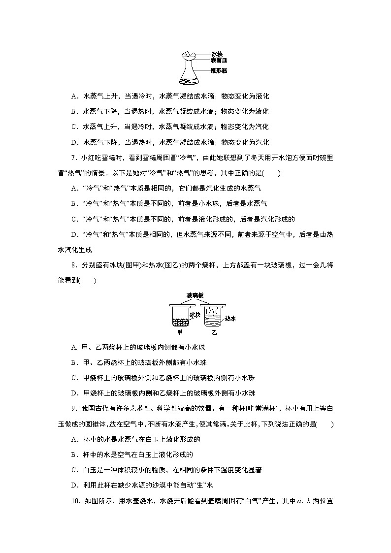
6.小明模拟大自然中“雨”的形成做了如图所示的实验:向锥形瓶中注入少量的温水,然后取一干燥的表面皿盖在瓶口,在表面皿中放置一些冰块,稍后,在瓶内出现朦胧的“白雾”,表面皿底部看到有小水滴,小水滴逐渐变大,最终下落到瓶内。由此实验可知,有关雨滴形成的过程和物态变化,下列说法正确是( )
A.水蒸气上升,当遇冷时,水蒸气凝结成水滴;物态变化为液化
B.水蒸气下降,当遇热时,水蒸气凝结成水滴;物态变化为液化
C.水蒸气上升,当遇冷时,水蒸气凝结成水滴;物态变化为汽化
D.水蒸气下降,当遇热时,水蒸气凝结成水滴;物态变化为汽化
7.小红吃雪糕时,看到雪糕周围冒“冷气”,由此她联想到了冬天用开水泡方便面时碗里冒“热气”的情景。以下是她对“冷气”和“热气”的思考,其中正确的是( )
A.“冷气”和“热气”本质是相同的,它们都是汽化生成的水蒸气
B.“冷气”和“热气”本质是不同的,前者是小水珠,后者是水蒸气
C.“冷气”和“热气”本质是不同的,前者是液化形成的,后者是汽化形成的
D.“冷气”和“热气”本质是相同的,但水蒸气来源不同,前者来源于空气中,后者是由热水汽化生成
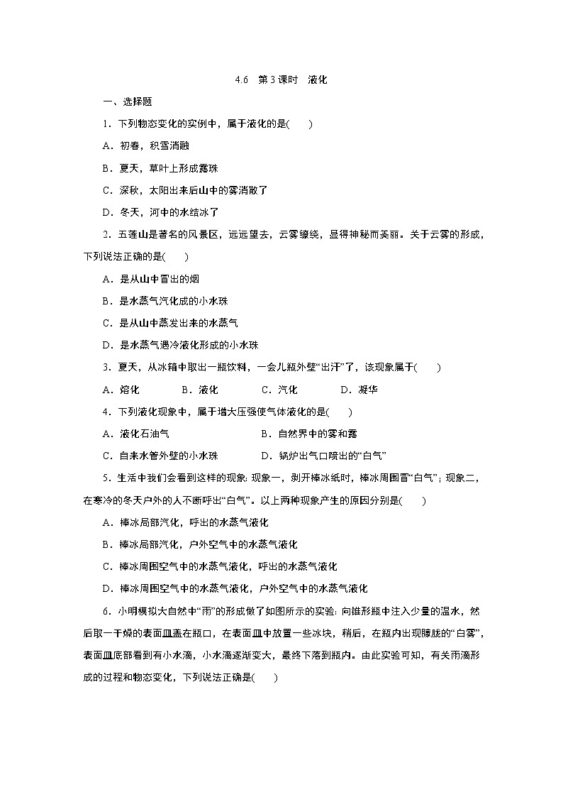
8.分别盛有冰块(图甲)和热水(图乙)的两个烧杯,上方都盖有一块玻璃板,过一会儿将能看到( )
A. 甲、乙两烧杯上的玻璃板内侧都有小水珠
B.甲、乙两烧杯上的玻璃板外侧都有小水珠
C.甲烧杯上的玻璃板外侧和乙烧杯上的玻璃板内侧有小水珠
D.甲烧杯上的玻璃板内侧和乙烧杯上的玻璃板外侧有小水珠
9.我国古代有许多艺术性、科学性较高的饮器。有一种杯叫“常满杯”,杯中有用上等白玉做成的圆锥体,放在空气中,不断有水滴产生,使其常满。关于此杯,下列说法正确的是( )
A.杯中的水是水蒸气在白玉上液化形成的
B.杯中的水是空气在白玉上液化形成的
C.白玉是一种体积较小的物质,在相同的条件下温度变化显著
D.利用此杯在缺少水源的沙漠中能自动“生”水
10.如图所示,用水壶烧水,水烧开后能看到壶嘴周围有“白气”产生,其中a、b两位置有一处“白气”较浓。以下关于“白气”的描述正确的是( )
A.它是水蒸气,a处较浓 B.它是水蒸气,b处较浓
C.它是小水滴,a处较浓 D.它是小水滴,b处较浓
11.早餐店蒸包子时往往是几笼同时蒸,通常都是最上层的包子先熟,对于这种现象解释正确的是( )
A.上面的包子比较小
B.水蒸气上升过程中温度变高
C.上面的蒸笼保温效果好
D.水蒸气到达最上面蒸笼后会液化放热
12.冬天去看牙病时,牙科医生在用金属制的小镜子探视牙齿前,往往先把小镜子在火上烤一下,这样做是( )
A.怕病人碰到冷的小镜子着凉
B.对病人负责再次进行消毒
C.怕口腔内热的水蒸气遇到冷的镜子会液化而看不清
D.医生的一种良好的职业习惯
13.如图所示,晴朗无风的早晨,当飞机从空中飞过时,在蔚蓝的天空中会留下一条长长的“尾巴”,这种现象俗称为“飞机拉烟”。产生这一现象的原因之一是飞机在飞行过程中排出的暖湿气体遇冷所致,在这一过程中,暖湿气体发生的物态变化是( )
A.熔化 B.液化 C.蒸发 D.凝固
二、填空题
14.如图所示,取一支大注射器,拉动活塞使注射器里吸进一些乙醚,取下针头,用橡皮帽把注射器的小孔堵住。向外拉动活塞,到一定程度时,注射器里的液态乙醚消失,这是________(填物态变化名称)现象。然后向里推活塞,到一定程度时,可以观察到又会有液态乙醚出现,这表明用________的方法可以使气体液化。使气体液化的另一种方法是__________。
15.如图所示的装置中,用酒精灯将烧瓶内的水加热沸腾后,水蒸气从细玻璃管口喷出,在离管口稍远处,可以看到雾状的“白气”。
(1)这是因为喷出的水蒸气发生了________现象,雾状的“白气”实际是______________________________。
(2)如果这时在管口处放置一块玻璃片,会发现正对管口的玻璃片表面有________,玻璃片的温度将________(填“升高”“降低”或“不变”)。
(3)分析、归纳上述实验现象,可以得到的结论是__________________________。
16.如图所示,房间里放有一盆室温下的水,里面有一支试管A和一支温度计B。现向试管中通入100 ℃的水蒸气。过一段时间后,可以观察到:
(1)试管A中产生的现象:________________,原因是_______________________________。
(2)温度计B示数________(填“上升”“下降”或“不变”),该实验说明水蒸气液化要________热量。
17.如图所示,在两个相同的试管甲和乙中分别装入质量和初温相同的水,然后将沸腾时产生的水蒸气通入试管甲的水中,水蒸气在甲中几乎全部液化,待甲中的水面上升一段高度后,停止通入水蒸气,测出此时甲中水的温度为t,以下能验证水蒸气液化放热的操作是( )
A.测出乙中的水温并与t比较
B.测出烧瓶中的水温并与t比较
C.将烧瓶内开水倒入乙中直至与甲中水面相平,摇匀后测出乙中水温并与t比较
D.将另一杯开水倒入乙中直至与甲中水面相平,摇匀后测出乙中水温并与t比较
1.B [解析] 积雪消融是物质由固态变成液态,属于熔化现象;草叶上形成露珠是物质由气态变成液态,属于液化现象;雾消散是物质由液态变为气态,属于汽化现象;河水结冰是物质由液态变成固态,属于凝固现象。
2.D [解析] 山顶的温度较低,水蒸气遇冷液化成小水滴,形成雾。
3.B [解析] 瓶外壁的“汗”是空气中的水蒸气遇到冰冷的瓶壁液化形成的小水珠。
4.A
5.C [解析] 剥开棒冰纸时,棒冰周围冒“白气”,这是空气中的水蒸气液化形成的;在寒冷的冬天户外的人不断呼出“白气”,这是呼出的水蒸气液化形成的。
6.A
7.D [解析] 雪糕周围冒出的“冷气”是空气中的水蒸气遇到冰冷的雪糕液化成的小水珠;泡方便面时碗里冒出的“热气”是碗里蒸发出的水蒸气,在上升过程中,遇到温度较低的空气液化成的小水珠;所以它们的本质是相同的,都属于液化现象。
8.C [解析] 甲烧杯中放的是冰块,烧杯外的水蒸气遇冷液化成小水珠附着在玻璃板的外表面;乙烧杯中装的是热水,烧杯内温度高,烧杯内的水蒸气遇冷液化成小水珠附着在玻璃板的内表面。
9.A
10.C [解析] 水蒸气是看不到的,我们看到的“白气”是水蒸气液化形成的小水珠。液化是温度较高的水蒸气遇冷形成的,壶嘴处温度较高,不易发生液化现象,所以a处“白气”较浓。
11.D [解析] 蒸包子时,高温的水蒸气经过多层蒸格上升,遇到冷的蒸笼盖时,大量水蒸气液化,放出热量,所以上层蒸格中的温度较高,上层蒸格中的包子先熟。
12.C
13.B [解析] 飞机飞过蔚蓝的天空会留下一条长长的“尾巴”,这种现象俗称为“飞机拉烟”。产生这一现象的原因之一是飞机在飞行过程中排出的暖湿气体遇冷液化。
14.汽化 压缩体积 降温
[解析] (1)注射器里的液态乙醚消失,是液态乙醚变成了气态,这是汽化现象。(2)推活塞使气态乙醚的体积被压缩,气体体积变小,分子间的距离变小,气态乙醚又变成了液态,这表明用压缩体积的方法可以使气体液化。除压缩体积的方法可以使气体液化外还可以通过降温使气体液化。
15.(1)液化 水蒸气液化而成的小水珠
(2)水滴 升高
(3)气体液化时要放热
16.(1)试管壁上有小水珠 水蒸气遇冷液化而成
(2)上升 放出
17.C [解析] 烧瓶中的水加热沸腾,产生的水蒸气通入试管甲,水蒸气在试管甲中遇冷液化,首先变为100 ℃的水,然后100 ℃的水与试管甲中的冷水进行热交换,试管甲中的水质量增加,温度升高,停止通入水蒸气后试管甲中水的温度为t。要验证水蒸气液化放热就要排除液化后的热水与冷水之间的热交换使温度升高,故应将烧瓶内的开水倒入试管乙直至与试管甲中水量相同,混合均匀后测量温度,然后与t比较。
初中科学浙教版七年级上册第6节 汽化与液化测试题: 这是一份初中科学浙教版七年级上册第6节 汽化与液化测试题,共8页。试卷主要包含了单选题,填空题,实验探究题等内容,欢迎下载使用。
浙教版七年级上册第6节 汽化与液化课后复习题: 这是一份浙教版七年级上册第6节 汽化与液化课后复习题,共12页。试卷主要包含了选择题,简答题,探究题,填空题等内容,欢迎下载使用。
浙教版七年级上册第3节 生物体的结构层次第3课时同步练习题: 这是一份浙教版七年级上册第3节 生物体的结构层次第3课时同步练习题,共6页。试卷主要包含了选择题,填空题等内容,欢迎下载使用。

