高中生物人教版 (新课标)必修1《分子与细胞》第1节 从生物圈到细胞教学设计及反思
展开一、教学目标:
知识方面
1、举例说出生命活动建立在细胞的基础上。
2、说出生命系统的结构层次。
情感态度方面
1、认同细胞是基本的生命系统。
二、教学重难点:细胞是基本的生命系统是重点;说出生命系统的层次是难点。
三、教学用具:ppt幻灯片
四、课前准备:让学生收集关于冠装病毒相关的资料。
五、教学课时:1课时
六、教学过程
七、板书设计
第1节 从生物圈到细胞
一、为什么说生命活动离不开细胞
生命活动离不开细胞的实例
二、生命系统的结构层次
三、小结:细胞是最基本的生命系统。
八、布置作业
基础:
1.病毒没有 结构,只有依赖 才能生活。
2.在你和父母之间, (细胞)充当遗传物质的“桥梁”。胚胎发育与细胞 、 有关。
3.HIV是 病毒的缩写,它可感染人体的 细胞,导致人体的
降低。 细胞受损会导致胰岛素依赖型糖尿病。
上述1、2、3说明生命活动离不开 。单细胞生物,单个细胞就能完成 ,多细胞生物依赖 密切合作,共同完成 。
4.生命系统的结构层次为:细胞→ → → →
→ → → → 。其中 是地球上最基本的生命系统。多细胞植物没有 层次。单细胞生物的细胞既是
层次,又是 层次。
5.种群是指在 内, 。
群落是指 内 中 的集合。
生态系统是由 与它的 相互作用而形成的统一整体。
6.高倍镜的使用方法是:先用低倍镜找到观察的目标,看清后将要观察的物象移至 ,转动
换上高倍镜,调整 和 使视野明亮适宜,再调节
直至物象清晰。
变式训练:
1、流感病毒和HIV的生存和复制繁殖的场所必须是 ( )
A、无机环境 B、富含有机质的环境 C、生物体内的细胞间质 D、生物体的细胞内
2、以下表示生命系统的结构层次中,范围由小到大的顺序正确的是 ( )
A、个体→细胞→种群→生态系统 B、细胞→种群→个体→群落
C、个体→群落→种群→生态系统 D、细胞→个体→种群→群落
3、下列关于细胞与生命活动的关系的叙述中错误的是 ( )
A、草履虫的生命活动离不开细胞 B、病毒的生命活动可以离开细胞
C、细胞内的生命大分子没有生命 D、单细胞生物的一个细胞就能完成各种生命活动
4、在一颗倒伏的朽木上,生长着蕨类、苔藓、真菌、蚂蚁等生物,这些生物构成了 ( )
A.种群 B.群落 C.生态系统 D.生物个体
5、以下可称作生态系统的是 ( )
A.一个湖泊中的浮游生物和所有分解者 B.烧杯中的取自池塘的水、泥土和浮游生物
C.一个池塘中的所有水蚤和分解者 D.一个鱼缸中的所有金鱼和水草
教学内容
1、引入新课
2、分析细胞是生命活动的基本单位
生命系统的结构层次(难点)
小结
课后练习
教师活动
以“病毒是不是生物?”问题引入,简单复习病毒的结构(没有细胞结构,只有蛋白质外壳和核酸核心,但是能复制)。举引起SAS的冠状病毒为例,提出问题,病毒在细胞外不具备很多生命的基本特征,它是怎么复制的呢?……冠状病毒在那些细胞里面复制呢?
小结上面的内容,没有细胞结构的病毒在细胞外表现不出生命的特征,说明细胞是生命的基本特征。(为什么呢?)细胞的任何一部分脱离了细胞就不具有独立生存的能力,大分子物质也不具有生命的特征。所以细胞是生命活动的基本单位。提出问题:细胞能表现出那些生命活动呢?指导学生阅读资料,并开展讨论。
小结:(幻灯片展示提纲)细胞为什么是生命结构和功能的基本单位。一个细胞能完成各种生命活动;多细胞生物是在在细胞生命活动基础上实现各种的生命功能。(举出一些实例)
地球上生物的种类和数量可谓是恒河沙数,但是这些生物,小到组成它们身体的细胞,大到一个生物个体,一个物种、甚至一个生态系统、整个生物圈,都可以一个一个的生命系统(什么是系统呢),而且这些生命系统之间还有层次的关系。(以一只龟为例分析)
单一个心肌细胞就是一个生命系统,(为什么呢?)因为细胞各个部分都是互相依存,互相影响,而使细胞能表现生命特征;心肌也是一个系统(分析略)。引导学生分析心脏、循环系统、个体、种群、群落等也是一个系统
学生活动
讨论、思考问题:病毒是怎么样复制的?(在细胞内)
汇报冠状病毒的相关的资料
阅读资料并讨论:
(实例一:草履虫除了分裂和运动,还能镊食、排泄,生长,应激;实例二:精子和卵细胞作为桥梁,胚胎发育与细胞的生长、分裂、分化有关系;实例4:例如疟疾、非典感冒等等
学生在老师的引导下,理解生物系统的层次性、以及尝试分析后面几个层次作为生命系统的原因。(着重引导说出多个组分互相配合影响成为整体)
完成资料后的“思考与讨论”。
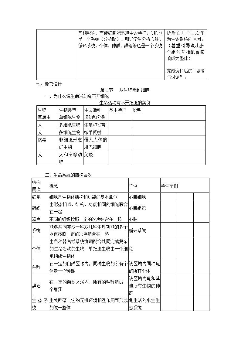
生物
生物类型
生命活动
基本特征
说明
草履虫
单细胞生物
运动和分裂
人
多细胞生物
生殖和发育
人
多细胞生物
缩手反射
病毒
非细胞形态的生物
侵入人体的淋巴细胞
人
人和高等动物
免疫
结构
层次
概念
举例
学生举例
细胞
细胞是生物体结构和功能的基本单位
心肌细胞
组织
由形态相似,结构、功能相同的细胞联合在一起
心肌组织
器官
不同的组织按照一定的次序结合在一起
心脏
系统
能够共同完成一种或几种生理功能的多个器官按照一定的次序组合在一起
循环系统
个体
由各种器官或系统协调配合共同完成复杂的生命活动的生物。单细胞生物由一个细胞构成生物体
龟
种群
在一定的自然区域内,同种生物的所有个体是一个种群
该区域内同种龟的所有个体
群落
在一定的自然区域内,所有的种群组成一个群落
该区域内龟和其他所有生物的种群
生态系统
生物群落与它的无机环境相互作用而形成的统一整体
龟生活的水生生态系统
生物圈
由地球上所有的生物和这些生物生活的无机环境共同组成
地球上只有一个生物圈
高中生物人教版 (2019)必修1《分子与细胞》第1节 细胞是生命活动的基本单位教学设计: 这是一份高中生物人教版 (2019)必修1《分子与细胞》第1节 细胞是生命活动的基本单位教学设计,共4页。教案主要包含了教学目标,教学重点,教学难点,教 具,作业布置,教学后记,教学过程,二次备课等内容,欢迎下载使用。
人教版 (新课标)必修1《分子与细胞》第1节 从生物圈到细胞教案及反思: 这是一份人教版 (新课标)必修1《分子与细胞》第1节 从生物圈到细胞教案及反思,共4页。教案主要包含了 学习目标,学习重难点,典例分析等内容,欢迎下载使用。
必修1《分子与细胞》第1节 从生物圈到细胞教案: 这是一份必修1《分子与细胞》第1节 从生物圈到细胞教案,共4页。教案主要包含了教材分析,教学目标,教学重点难点,学情分析,教学方法,课前准备,课时安排,教学过程等内容,欢迎下载使用。

