高中生物第1节 从生物圈到细胞学案
展开而本模块教材没有没有传统教材的开篇绪论,只有科学家访谈,本章“走近细胞”的编排,除激发学生学习的兴趣,拉近与学生的距离之外,还有替代绪论的功能。
本章第1节开头的问题探讨,就选择了非典型性肺炎这一学生都熟悉、社会关注的热点事例。尽管SARS病毒不具有细胞结构,但SARS病毒必须寄生在活细胞内才能生活和繁殖;又如,组装细胞,即组装生命体,是社会热点也是科学前沿,这项研究工作可能会给人类的生活带来一定的风险,这就涉及到科学技术与社会的关系问题,必然会激发学生的学习兴趣。本节内容涉及细胞、组织、器官、系统、个体、种群、群落、生态系统和生物圈等生命系统的层次,从微观到宏观,让学生初步了解到,生命科学的研究是从这些层次上展开和深入的,而细胞是其他生命系统层次的基础,是基本的生命系统。由于本模块是以“细胞是基本的生命系统”为主线来展开教学内容的,后续各章依次讲述了这一基本生命系统的组成、结构、功能、发生和发展变化等,因此,本章既是后续各章的基础,又具有统领本模块的作用。
二、教学目标
1.知识目标:
(1)举例说出生命活动建立在细胞的基础之上。
(2)举例说明生命系统的结构层次。
2.能力目标:
(1)培养学生分析资料获取信息的能力。
3.情感、态度和价值观目标:
(1)认同细胞是基本的生命系统。
三、教学重点难点
重点:(1)生命活动建立在细胞的基础之上。(2)生命系统的结构层次。
难点:生命系统的结构层次。
四、学情分析
我们的学生属于平行分班,学生已有的知识水平和接受能力有很大差距。关于“生命活动离不开细胞”这一观点,是为深入学习细胞的知识作铺垫,属了解水平。教材通过事例从几个方面提供资料让学生进行分析,学生接受相对比较容易。在构成生命系统的结构层次中,只有种群和群落是学生没有学习过的,这些结构层次都属于基本概念,因此需要理解学习。不仅理解生命系统的这些结构层次的含义,还应理解这些结构层次是层层相依,紧密相联的,同时,还应初步理解生命系统具有复杂性和多样性。
五、教学方法
1.自主——合作——探究。
2.学案导学:见后面的学案。
3.新授课教学基本环节:预习检查、总结疑惑→情境导入、展示目标→合作探究、精讲点拨→反思总结、当堂检测→发导学案、布置预习
六、课前准备
1.学生的学习准备:完成课前预习学案。
2.教师的教学准备:制作多媒体课件,印制学案,提前下发课前预习学案。
七、课时安排:1课时
八、教学过程
(一)预习检查、总结疑惑
检查落实了学生的预习情况并了解了学生的疑惑,使教学具有了针对性。
(二)情景导入、展示目标。
第1节 从生物圈到细胞
以“问题探讨”引入,学生边思考边回答。
问题提示:1、病毒尽管不具有细胞结构,但它可以寄生在活细胞中,利用活细胞中的物质生活和繁殖。2、SARS病毒侵害了人体的上呼吸道及肺部细胞,由于肺部细胞受损,导致患者呼吸困难,患者因呼吸功能衰竭而死亡。此外,SARS病毒还侵害人体其他部位的细胞。
【教师】:我们来看本节课的学习目标。多媒体展示学习目标,强调重难点。然后展示探究的第一个问题。
(三)合作探究、精讲点拨。
探究一:为什么说生命活动离不开细胞
选列出问题空表,学生一边阅读课本一边填写,教师总结。
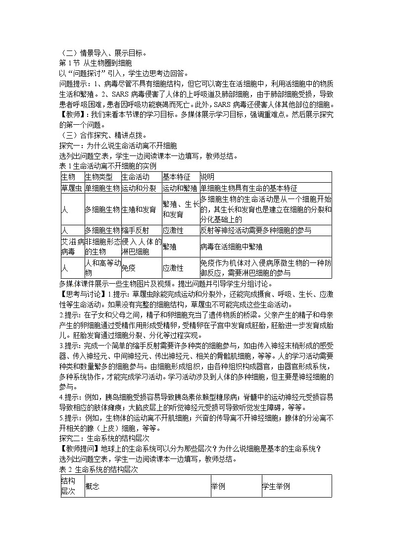
表1生命活动离不开细胞的实例
多媒体课件展示一些生物图片及视频。提出问题并引导学生分组讨论。
【思考与讨论】1.提示:草履虫除能完成运动和分裂外,还能完成摄食、呼吸、生长、应激性等生命活动。如果没有完整的细胞结构,草履虫不可能完成这些生命活动。
2.提示:在子女和父母之间,精子和卵细胞充当了遗传物质的桥梁。父亲产生的精子和母亲产生的卵细胞通过受精作用形成受精卵,受精卵在子宫中发育成胚胎,胚胎进一步发育成胎儿。胚胎发育通过细胞分裂、分化等过程实现。
3.提示:完成一个简单的缩手反射需要许多种类的细胞参与,如由传入神经末梢形成的感受器、传入神经元、中间神经元、传出神经元、相关的骨骼肌细胞,等等。人的学习活动需要种类和数量繁多的细胞参与。由细胞形成组织,由各种组织构成器官,由器官形成系统,多种系统协作,才能完成学习活动。学习活动涉及到人体的多种细胞,但主要是神经细胞的参与。
4.提示:例如,胰岛细胞受损容易导致胰岛素依赖型糖尿病;脊髓中的运动神经元受损容易导致相应的肢体瘫痪;大脑皮层上的听觉神经元受损可导致听觉发生障碍,等等。
5.提示:例如,生物体的运动离不开肌细胞;兴奋的传导离不开神经细胞;腺体的分泌离不开相关的腺(上皮)细胞,等等。
探究二:生命系统的结构层次
【教师提问】地球上的生命系统可以分为那些层次?为什么说细胞是基本的生命系统?
选列出问题空表,学生一边阅读课本一边填写,教师总结。
表2 生命系统的结构层次
多媒体课件展示一些生物图片及视频。提出问题并引导学生分组讨论。
【思考与讨论】1.提示:如果把龟换成人,图中其他各层次的名称不变,但具体内容会发生变化。例如,心脏应为二心房、二心室;种群应为同一区域的所有人,等等。应当指出的是,生物圈只有1个。如果换成一棵松树,图中应去掉“系统”这个层次,细胞、组织、器官、种群的具体内容也会改变。如果换成一只草履虫,细胞本身就是个体,没有组织、器官、系统等层次。
2.提示:细胞层次;其他层次都是建立在细胞这一层次的基础之上的,没有细胞就没有组织、器官、系统等层次。另一方面,生物体中的每个细胞具有相对的独立性,能独立完成一系列的生命活动,某些生物体还是由单细胞构成的。
3.提示:一个分子或一个原子是一个系统,但不是生命系统,因为生命系统能完成一定的生命活动,单靠一个分子或一个原子是不可能完成生命活动的。
反思总结,当堂检测。
教师组织学生反思总结本节课的主要内容,并进行当堂检测、及时反馈。
发导学案、布置预习。
由上可知,构成生命系统的结构具有层次性、复杂性和多样性。从小小的细胞开始,到最大的系统生物圈,尽管生命系统复杂多样,大小不同,但它们层层相依,紧密联系,都离不开细胞这一最基本的生命系统。本模块的学习,我们就从细胞这一基本的生命系统开始。要求学生完成本节的课后延伸拓展作业,布置下节课的预习作业。
九、板书设计
第1节 从生物圈到细胞
一、生命活动离不开细胞
二、生命系统的结构层次
教学反思
本节教材涉及较多的初中知识,同时,由于时间相隔较长而容易遗忘,因此,本节教学除完成知识上的教学目标之外,还具有熟悉学生,了解学生,激发学习兴趣的目的。基于此,教师在教学时应该注意以下三点。一是尽量帮助学生回忆初中所学的知识,对相关知识进行补充和拓展。二是不要仅仅拘泥于具体的知识,还应该引导学生从系统的角度看待生命活动离不开细胞以及生命系统的结构层次。三是要根据学生回答问题的情况及时调整问题的难度和教学策略,并注意教师列举的事例应尽量与学生的生活经验和社会热点相联系,以提高学生学习的积极性。 生物
生物类型
生命活动
基本特征
说明
草履虫
单细胞生物
运动和分裂
运动和繁殖
单细胞生物具有生命的基本特征
人
多细胞生物
生殖和发育
繁殖、生长和发育
多细胞生物的生命活动是从一个细胞开始的,其生长和发育也是建立在细胞的分裂和分化基础上的
人
多细胞生物
缩手反射
应激性
反射等神经活动需要多种细胞的参与
艾滋病病毒
非细胞形态的生物
侵入人体的淋巴细胞
繁殖
病毒在活细胞中繁殖
人
人和高等动物
免疫
应激性
免疫作为机体对入侵病原微生物的一种防御反应,需要淋巴细胞的参与
结构
层次
概念
举例
学生举例
细胞
细胞是生物体结构和功能的基本单位
心肌细胞
组织
由形态相似,结构、功能相同的细胞联合在一起
心肌组织
器官
不同的组织按照一定的次序结合在一起
心脏
系统
能够共同完成一种或几种生理功能的多个器官按照一定的次序组合在一起
循环系统
个体
由各种器官或系统协调配合共同完成复杂的生命活动的生物。单细胞生物由一个细胞构成生物体
龟
种群
在一定的自然区域内,同种生物的所有个体是一个种群
该区域内同种龟的所有个体
群落
在一定的自然区域内,所有的种群组成一个群落
该区域内龟和其他所有生物的种群
生态系统
生物群落与它的无机环境相互作用而形成的统一整体
龟生活的水生生态系统
生物圈
由地球上所有的生物和这些生物生活的无机环境共同组成
地球上只有一个生物圈
人教版 (新课标)必修1《分子与细胞》第一章 走近细胞第1节 从生物圈到细胞学案及答案: 这是一份人教版 (新课标)必修1《分子与细胞》第一章 走近细胞第1节 从生物圈到细胞学案及答案,共2页。学案主要包含了学习目标,重点、难点,知识链接等内容,欢迎下载使用。
人教版 (新课标)必修1《分子与细胞》第1节 从生物圈到细胞学案设计: 这是一份人教版 (新课标)必修1《分子与细胞》第1节 从生物圈到细胞学案设计,共6页。学案主要包含了学习目标,自主预习,互动探究,课堂练习等内容,欢迎下载使用。
高中人教版 (新课标)第1节 从生物圈到细胞学案设计: 这是一份高中人教版 (新课标)第1节 从生物圈到细胞学案设计,共6页。学案主要包含了酶的作用和本质,预习内容,提出疑惑,当堂检测等内容,欢迎下载使用。

