生物必修1《分子与细胞》第一章 走近细胞第1节 从生物圈到细胞教案及反思
展开第一章 走进细胞
第一节 从生物圈到细胞
教学目标:
1.举例说明生命活动建立在细胞基础上
2.说出生命系统的结构层次
3.认同细胞是最基本的生命系统
教学重点:1.生命活动建立在细胞的基础之上;
2.生命系统的结构层次。
教学难点:生命系统的结构层次。
教学过程
教学内容 | 教师活动 | 学生活动 | ||||||||||||||||||||||||||||||
引入新课
| 教师活动 以“病毒是不是生物?”问题引入,简单复习病毒的结构(没有细胞结构,只有蛋白质外壳和核酸核心,但是能复制)。举引起SARS的冠状病毒为例,提出问题,病毒在细胞外不具备很多生命的基本特征,它是怎么复制的呢?……冠状病毒在那些细胞里面复制呢? 问题探讨 1.提示:病毒尽管不具有细胞结构,但它可以寄生在活细胞中,利用活细胞中的物质生活和繁殖。 2.提示:SARS病毒侵害了人体的上呼吸道细胞、肺部细胞,由于肺部细胞受损,导致患者呼吸困难,患者因呼吸功能衰竭而死亡。此外,SARS病毒还侵害人体其他部位的细胞。 1、无细胞结构,既不属于真核生物,也不属于原核生物。营养方式为寄生,并且只有寄生在生物体的活细胞内才能进行正常的生命活动。病毒无单独的新陈代谢,病毒属于生物但不属于生命系统。 蛋白质外壳(衣壳)(上有抗原决定簇决定了病毒的抗原特异性) 2、(真)病毒的结构 RNA(少数病毒:SARS、 核酸(核心) HIV、TMV、流感病毒) DNA(绝大多数病毒)
| 讨论、思考问题:病毒是怎么样复制的?(在细胞内) 汇报冠状病毒的相关的资料 | ||||||||||||||||||||||||||||||
分析细胞是生命活动的基本单位
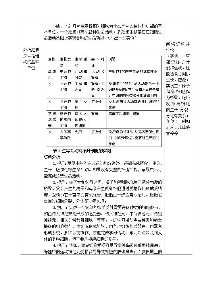
| 小结上面的内容,没有细胞结构的病毒在细胞外表现不出生命的特征,说明细胞是生命的基本特征。(为什么呢?)细胞的任何一部分脱离了细胞就不具有独立生存的能力,大分子物质也不具有生命的特征。所以细胞是生命活动的基本单位。提出问题:细胞能表现出那些生命活动呢?指导学生阅读资料,并开展讨论。 小结:(幻灯片展示提纲)细胞为什么是生命结构和功能的基本单位。一个细胞能完成各种生命活动;多细胞生物是在在细胞生命活动基础上实现各种的生命功能。(举出一些实例)
表1 生命活动离不开细胞的实例 1.提示:草履虫除能完成运动和分裂外,还能完成摄食、呼吸、生长、应激性等生命活动。如果没有完整的细胞结构,草履虫不可能完成这些生命活动。 2.提示:在子女和父母之间,精子和卵细胞充当了遗传物质的桥梁。父亲产生的精子和母亲产生的卵细胞通过受精作用形成受精卵,受精卵在子宫中发育成胚胎,胚胎进一步发育成胎儿。胚胎发育通过细胞分裂、分化等过程实现。 3.提示:完成一个简单的缩手反射需要许多种类的细胞参与,如由传入神经末梢形成的感受器、传入神经元、中间神经元、传出神经元、相关的骨骼肌细胞,等等。人的学习活动需要种类和数量繁多的细胞参与。由细胞形成组织,由各种组织构成器官,由器官形成系统,多种系统协作,才能完成学习活动。学习活动涉及到人体的多种细胞,但主要是神经细胞的参与。 4.提示:例如,胰岛细胞受损容易导致胰岛素依赖型糖尿病;脊髓中的运动神经元受损容易导致相应的肢体瘫痪;大脑皮层上的听觉神经元受损可导致听觉发生障碍,等等。 5.提示:例如,生物体的运动离不开肌细胞;兴奋的传导离不开神经细胞;腺体的分泌离不开相关的腺(上皮)细胞,等等。
|
阅读资料并讨论: (实例一:草履虫除了分裂和运动,还能镊食、排泄,生长,应激;实例二:精子和卵细胞作为桥梁,胚胎发育与细胞的生长、分裂、分化有关系;实例4:例如疟疾、非典感冒等等
| ||||||||||||||||||||||||||||||
生命系统的结构层次(难点)
| 地球上生物的种类和数量可谓是恒河沙数,但是这些生物,小到组成它们身体的细胞,大到一个生物个体,一个物种、甚至一个生态系统、整个生物圈,都可以一个一个的生命系统(什么是系统呢),而且这些生命系统之间还有层次的关系。(以一只龟为例分析) 单一个心肌细胞就是一个生命系统,(为什么呢?)因为细胞各个部分都是互相依存,互相影响,而使细胞能表现生命特征;心肌也是一个系统(分析略)。引导学生分析心脏、循环系统、个体、种群、群落等也是一个系统。
思考与讨论 1.提示:如果把龟换成人,图中其他各层次的名称不变,但具体内容会发生变化。例如,心脏应为二心房、二心室;种群应为同一区域的所有人,等等。应当指出的是,生物圈只有1个。如果换成一棵松树,图中应去掉“系统”这个层次,细胞、组织、器官、种群的具体内容也会改变。如果换成一只草履虫,细胞本身就是个体,没有组织、器官、系统等层次。 2.提示:细胞层次;其他层次都是建立在细胞这一层次的基础之上的,没有细胞就没有组织、器官、系统等层次。另一方面,生物体中的每个细胞具有相对的独立性,能独立完成一系列的生命活动,某些生物体还是由单细胞构成的。 3.提示:一个分子或一个原子是一个系统,但不是生命系统,因为生命系统能完成一定的生命活动,单靠一个分子或一个原子是不可能完成生命活动的。 | 完成资料后的“思考与讨论”。 | ||||||||||||||||||||||||||||||
小结 课后练习 | 练习 基础题 1.(1)活细胞:A、D、G、I; (2)死细胞:B、E; (3)细胞的产物:C、F、H。 2.(1)细胞层次(也是个体层次,因为大肠杆菌是单细胞生物); (2)种群层次; (3)群落层次。 拓展题 1.提示:不是。病毒不具有细胞结构,不能独立生活,只能寄生在活细胞中才能生活,因此,尽管人工合成脊髓灰质炎病毒,但不意味着人工制造了生命。 2.提示:人工合成病毒的研究,其意义具有两面性,用绝对肯定或绝对否定的态度都是不全面的。从肯定的角度看,人工合成病毒可以使人类更好地认识病毒,例如,研制抵抗病毒的药物和疫苗,从而更好地为人类的健康服务;从否定的角度看,人工合成病毒的研究也可能会合成某些对人类有害的病毒,如果这些病毒传播开来,或者被某些人用做生物武器,将给人类带来灾难。 |
|
教学反思:
高中生物人教版 (2019)必修1《分子与细胞》第1节 细胞是生命活动的基本单位教学设计: 这是一份高中生物人教版 (2019)必修1《分子与细胞》第1节 细胞是生命活动的基本单位教学设计,共4页。教案主要包含了教学目标,教学重点,教学难点,教 具,作业布置,教学后记,教学过程,二次备课等内容,欢迎下载使用。
人教版 (新课标)必修1《分子与细胞》第1节 从生物圈到细胞教案及反思: 这是一份人教版 (新课标)必修1《分子与细胞》第1节 从生物圈到细胞教案及反思,共4页。教案主要包含了 学习目标,学习重难点,典例分析等内容,欢迎下载使用。
高中生物人教版 (新课标)必修1《分子与细胞》第六章 细胞的生命历程第1节 细胞的增殖教学设计: 这是一份高中生物人教版 (新课标)必修1《分子与细胞》第六章 细胞的生命历程第1节 细胞的增殖教学设计,共6页。

