高中人教版 (新课标)4 古代的经济政策一课一练
展开www.gkstk.com
一、选择题(每题4分,12小题,总共48分.)
1.西晋占田制规定:男子一人占田七十亩,女子三十亩。丁男课田五十亩,丁女二十亩……唐朝规定只有成年男子授田,妇女一般情况下不授田。西晋的占田、隋唐的均田只授田丁男,不授或少授田丁女的主要原因是
A.小农经济的生产方式 B.男尊女卑的传统观念
C.重农抑商的政策 D.国有土地有限
【答案】A
【考点】古代中国的经济·农业的主要耕作方式和土地制度·土地所有制
2.《全球通史》中提到“随着经济商品化……富有的商人获得了大笔地产,贵族们为了增加自己的收入,不再像过去那样向村社头领收取一定量的地租,而是派人直接向农民索取更多的地租。”这说明此时的中国
A.分封制被严重破坏
B.开始实行分封制
C.中央集权制度确立
D.土地仍归贵族所有
【答案】A
【解析】本题主要考查学生准确解读材料信息的能力。材料中“不再像过去那样向村社头领收取一定量的地租,而是派人直接向农民索取更多的地租”可知,这讲的是对农民收取地租,而在中国最早出现在春秋战国时期,由此可以知道井田制瓦解,政治上体现为分封制遭到破坏,所以答案选D项。
【考点】古代中国的经济·农业的主要耕作方式和土地制度·土地所有制
3.明中期后,政府在福建漳州征收加增饷,“加增饷者,东洋吕宋(即菲律宾),地无他产,夷人悉用银钱易货。故归船自银钱外,无他携来,即有货亦无几。故商人回澳,征水陆二饷(船税与货物税)外,属吕宋船者,每船更追银百五十两,谓之加征。”加增饷征收反映了当时
A.赋役货币化政策成效日益显著
B.朝贡贸易受到政府的严格管理
C.西方对华货物销售呈滞销状态
D.中国社会经济发展的内在需求
【答案】D
【解析】
考点:古代中国的经济·古代中国的经济政策·重农抑商、海禁
4.学者吴慧指出:“重农抑商,重农是目的,抑商是手段。这一政策的实质是抑商人而存商业,退私商而进官商。”下列各项中能支持这一观点的是
A.“重农”有效提高了农民阶级的社会地位
B.“抑商”成功地抑制了古代工商业的发展
C.重农抑商成为历代王朝基本的经济政策
D.重农抑商强化了国家对社会经济的控制
【答案】D
【解析】
试题分析:本题主要考察的是对材料的理解分析能力。材料是强调中国古代抑制私商而发展官商,这样的重农抑商必然强化了国家对社会经济的控制,故D项正确;“重农”也没提高农民阶级的社会地位,“抑商”也未抑制了古代工商业的发展,故AB项正确。重农抑商的确成为历代王朝基本的经济政策,但并未揭示材料的主旨,故C项错误。所以答案选D。
考点:古代中国的经济·资本主义萌芽与“重农抑商”和“海禁”政·重农抑商
【名师点睛】古代中国商业发展的特点:
①商业起源很早,并且在不断地发展。
②商业市场形式多样,如城市的市,乡村中的草市,夜市和晓市等
③以丝绸之路和陶瓷之路为主要渠道的对外贸易发达,构成了古代商业的重要组成部分,并促使沿海港口城市走向兴盛,明后期逐渐衰落。
④商业长期受到重农抑商政策的压制,商人的社会地位较低;商业始终作为农耕经济的补充而未能占据中国古代经济的主导地位。
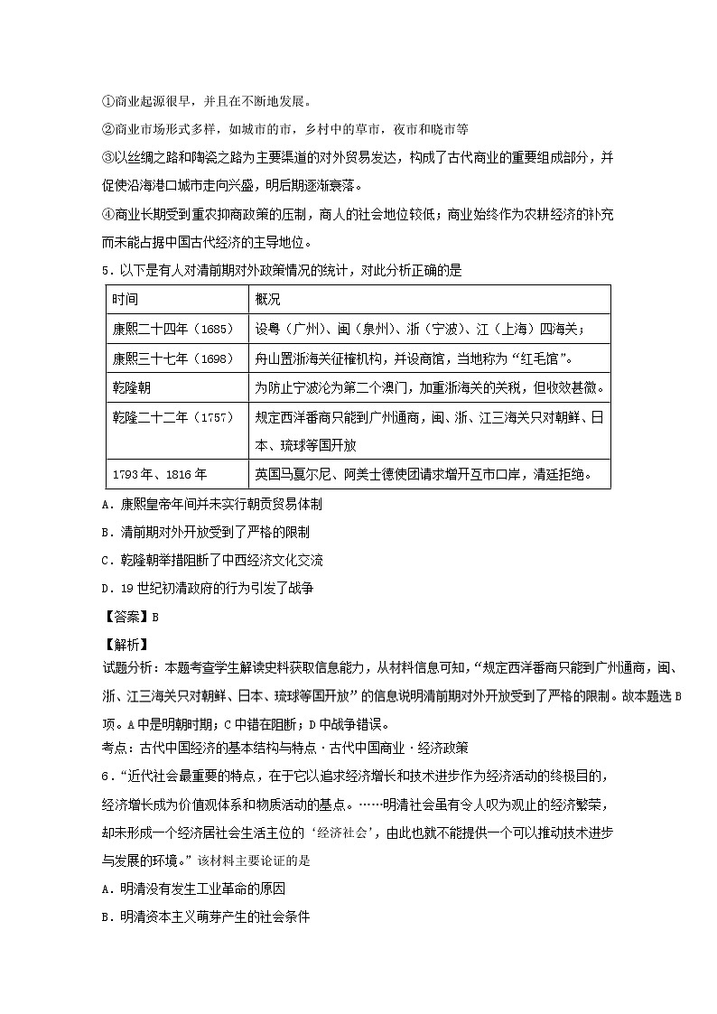
5.以下是有人对清前期对外政策情况的统计,对此分析正确的是
时间 | 概况 |
康熙二十四年(1685) | 设粵(广州)、闽(泉州)、浙(宁波)、江(上海)四海关; |
康熙三十七年(1698) | 舟山置浙海关征榷机构,并设商馆,当地称为“红毛馆”。 |
乾隆朝 | 为防止宁波沦为第二个澳门,加重浙海关的关税,但收效甚微。 |
乾隆二十二年(1757) | 规定西洋番商只能到广州通商,闽、浙、江三海关只对朝鲜、日本、琉球等国开放 |
1793年、1816年 | 英国马戛尔尼、阿美士德使团请求增开互市口岸,清廷拒绝。 |
A.康熙皇帝年间并未实行朝贡贸易体制
B.清前期对外开放受到了严格的限制
C.乾隆朝举措阻断了中西经济文化交流
D.19世纪初清政府的行为引发了战争
【答案】B
【解析】
考点:古代中国经济的基本结构与特点·古代中国商业·经济政策
6.“近代社会最重要的特点,在于它以追求经济增长和技术进步作为经济活动的终极目的,经济增长成为价值观体系和物质活动的基点。……明清社会虽有令人叹为观止的经济繁荣,却未形成一个经济居社会生活主位的‘经济社会’,由此也就不能提供一个可以推动技术进步与发展的环境。”该材料主要论证的是
A.明清没有发生工业革命的原因
B.明清资本主义萌芽产生的社会条件
C.技术进步是社会经济发展的根本动力
D.经济社会的主要表现是经济繁荣
【答案】A
【解析】
试题分析:
本题考查明清没有发生工业革命的原因。材料未涉及资本主义萌芽产生的因素,排除B项。材料虽分析了近代社会最重要的特点——经济增长和技术进步,却是为了论证明清社会经济未发展到近代工业文明阶段的原因,排除C、D两项。故A项符合题意。
考点:中国古代的经济·中国古代的经济政策·资本主义萌芽
7.在凯恩斯学派看来,有效需求是推动一国经济发展的重要力量。但是,在长达几千年的中国传统社会中,社会上绝大部分的有效需求几乎消失了。以下是对造成这种现象的原因的叙述,其中最主要的是
A.“工商食官”绕过市场满足了社会需求
B.耕织结合的小农经济的顽强抵制
C.广大农民的贫困难以形成有效社会需求
D.重农抑商政策的实行
【答案】B
【解析】
考点:古代中国的经济•资本主义萌芽与“重农抑商”和“海禁”政策•重农抑商的影响
8.康熙五十六年,清政府下令禁止人民前往南洋贸易,一位学者曾经指出:“沿海居民……深知水性,惯熟船务之舵工。水手不能胜任担负重物,以谋得一朝之食。或走险海中,为贼驾船,图目前糊口之计;其游手无赖,更无所事事。”这位学者认为海禁造成
A.国家海防力量有所增强
B.科技发展逐渐停滞
C.政府无法掌握国际变化
D.人民就业机会缩减
【答案】D
【解析】
试题分析:本题考查学生解读史料获取信息能力,依据材料中“沿海居民……水手不能胜任担负重物…或走险海中,为贼驾船…其游手无赖,更无所事事”,由此可见海禁政策下,沿海居民惯熟船务之舵工,不能胜任其他工作,为谋生,或走险为贼驾船,更多的是无所事事。故选D。A、B、C三项与材料无关。
考点:古代中国的经济·资本主义萌芽与“重农抑商”和“海禁”政策·海禁政策
【名师点睛】
“小农经济”与“自然经济”的区别
小农经济是以家庭为生产、生活的基本单位,精耕细作;自然经济是相对于商品经济而言的,生产分散、规模小、技术落后。小农经济产生于春秋战国时期,具有封建主义、资本主义和社会主义三种社会属性;在封建社会,小农经济就等于自然经济。自然经济产生于原始社会,随着商品经济的发展、资本主义萌芽的出现,在1840年鸦片战争后,由于外国资本主义的入侵,开始瓦解。
9.清人在《论南洋事宜书》中写道:“南洋末禁之先,闽广家给户足,鲜有在家饥寒窃劫为非之患。既禁之后,百货不通,民生自蹇。居者苦艺能之无用,使沿海居民,富者贫,贫者困,驱工商为游手,驱游手为盗贼耳!”材料意在说明海禁政策
A.不利于资本主义萌芽的成长
B.不利于农业手工业的发展
C.不利于工商业的发展
D.不利于民生和社会稳定
【答案】D
【解析】
考点:古代中国经济·古代经济政策·海禁
10.能够证明我国明中后期纺织业领域已出现资本主义萌芽的是
A.丝织业领域纺织水平提高
B.生产劳动者人数众多
C.实施了“一条鞭法”制度
D.出现雇佣劳动力市场
【答案】D
【解析】
试题分析:本题主要考查资本主义萌芽。根据材料信息,结合所学知识可知雇佣关系的出现是出现资本主义萌芽的标志,所以出现雇佣劳动力市场也就表明出现了资本主义萌芽,选D是符合题意的,正确;纺织水平提高并不能证明已出现资本主义萌芽,雇佣关系才能证明,选项A不符合题意,排除;生产劳动者人数众多也不能证明已出现资本主义萌芽,雇佣关系才能证明,选项B不符合题意,排除;实施了“一条鞭法”制度只是有利于出现资本主义萌芽,而不能证明已出现资本主义萌芽,选项C不符合题意,排除;故本题选D。
考点:古代中国的经济•资本主义萌芽与“重农抑商”和“海禁”政策•资本主义萌芽
11.明朝王世懋在《闽部疏》中说:“闽西诸郡人,皆食山为足.为举子业,不求甚工,漳泉海隅,其人以业主为不赀,以航海为恒产。”福建内地与沿海的的杜会价值观差异的决定因素在于
A.山与海不同的地理条件
B.农与商不同的经济模式
C.儒与佛不同的文化背景
D.汉与越不同的历史传统
【答案】B
【解析】
考点:古代中国的经济·农业的主要耕作方式和土地制度·古代的主要经济模式
12.明代中叶“赋税之法,密于田土而疏于户口,故土无不科之税,而册多不占之丁”。光绪《富阳县志》载“熙攘往来,编审(人丁调查和登记制度)不行,版图之籍亦莫可得而稽也”。这说明
A.农民的人身依附关系比较松弛
B.商品经济和货币关系日益发展
C.政治日益腐败基层政权不作为
D.地主阶级成为赋税主要承担者
【答案】A
【解析】
考点:古代中国的经济·农业的主要耕作方式和土地制度·赋税制度的变化
【名师点睛】小农经济的地位:
①小农经济是我国封建社会农业生产的基本模式;
②是两千多年中国封建社会生存和发展的经济基础;
③它始终是在中国封建经济中占主导地位,是封建王朝财政收入的主要来源,关系到封建经济的繁荣和封建政权的安危;
④在较长时期内推动了社会的发展和经济的进步;
⑤但是正由于小农经济牢固的存在导致中国封建社会发展缓慢和长期延续。
二、非选择题(每题12分,1小题,总共12分.)
1.(12分)材料一 以海外之有余,补内地之不足,内地无足轻重之物,载之番境皆为珍品。是以沿海居民操作小巧技艺及女工针绣,皆于洋船行销,岁收入番岛银洋货物百十万入我中土。
——摘编自《中国古代经济史纲》
材料二 南洋未禁之先,闽广家给户足,游手无赖亦为欲富所驱,尽入番岛,鲜有在家饥 寒窃劫为非之患。即禁之后,百货不通,民生自蹙。居者苦艺能之无用,行者叹至远之无方,故有四五千斤所造之洋船,系维朽蠹于断港荒岸之间。但能使沿海居民,富者贫,贫者困,驱工商为游手,驱游手为盗贼耳。
——摘编自《论南洋事宜》
材料三 夷货非衣食所需,可谓中国不缺耶。绝之则内外隔而构之衅无由生矣,夷虽欲窥 伺我也,何可得哉!
——摘编自《海防纂要》卷七
(1)根据上述材料概述对外贸易的有益之处。
(2)根据上述材料分析海禁政策的原因及其危害。
【答案】(1)有益之处:互通有无;增加居民收入;稳定社会秩序。
(2)原因:自然经济为主;防止沿海居民与外敌联系,形成海患。危害:阻隔中外贸易;造成人民贫苦和社会不安;沿海港口城市走向衰落;影响商品经济,阻碍资本主义萌芽的发展;造成近代中国的贫困落后。
(2)第一问,从封建社会自然经济的特点与明清时期处于封建制度衰落时期这两个方面作答;第二问,结合材料二和教材中有关闭关锁国造成的消极影响来组织答案。
【考点】古代中国的经济·资本主义萌芽与“重农抑商”和“海禁”政策·“海禁”政策
高中历史第六单元 世界资本主义经济政策的调整18 罗斯福新政复习练习题: 这是一份高中历史第六单元 世界资本主义经济政策的调整18 罗斯福新政复习练习题,共8页。试卷主要包含了选择题,非选择题等内容,欢迎下载使用。
人教版 (新课标)必修2 经济史16 大众传媒的变迁综合训练题: 这是一份人教版 (新课标)必修2 经济史16 大众传媒的变迁综合训练题,共7页。试卷主要包含了选择题,非选择题等内容,欢迎下载使用。
人教版 (新课标)必修2 经济史15 交通和通讯工具的进步一课一练: 这是一份人教版 (新课标)必修2 经济史15 交通和通讯工具的进步一课一练,共7页。试卷主要包含了选择题,非选择题等内容,欢迎下载使用。

