人教版七年级下册10.1 统计调查精品第2课时教案
展开【知识与技能】
1.理解为什么要进行抽样调查.
2.掌握总体、个体、样本、样本容量等概念.
3.理解简单随机抽样、分层抽样的概念及它们在抽样调查中的合理性,并能设计出简单随机抽样或分层抽样的方法进行抽样调查.
4.掌握折线的画法,并能从折线图中获取信息.
【过程与方法】
由问题入手,理解抽样调查的合理性与必要性.从而理解总体、个体、样本、样本容量等概念.为了使抽样调查能较好地反映总体,我们必须使抽取的样本具有代表性,这样就顺理成章地引出了简单随机抽样和分层抽样两种简单的抽样方法.最后学习折线图,知道折线图也是描述数据的一种方法.
【情感态度】
在了解统计思想方法的基础上,锻炼用样本估计总体的本领,提高数学兴趣.
教学重难点
【教学重点】
抽样调查,简单随机抽样,分层抽样,折线统计图.
【教学难点】
抽样方案的制订,折线图.
课前准备
无
教学过程
一、情境导入,初步认识
问题1 某校有2000名学生,要想了解全校学生对新闻、体育、动画、娱乐、戏曲五类电视节目的喜爱情况,怎样进行调查?
分析:如果采用全面调查,那么花费时间长,消耗人力、物力大.因此,需要寻找一种只要调查部分学生就能了解全体学生喜爱各类电视节目的情况的方法.达到省时省力又能解决问题的目的.这种调查方法就是________.这样,就必须引入总体、个体、样本及样本容量的概念.
“总体”的定义:________.
“个体”的定义:________.
“样本”的定义:________.“
样本容量”的定义:________.
为了使样本能较好地反映总体的情况,除了有合适的________外,抽取时还要尽量使每一个个体都有________被抽到,这种抽样方法叫________.
问题2 某地区有500万电视观众,要想了解他们对新闻、体育、动画、娱乐、戏曲五类节目的喜爱情况,应怎样调查?
分析:由于这500万人个体差异大(如年龄段),所以不适合________抽样,而应当分成青少年、成年人、老年人三个层次,在每个层次进行________抽样,然后汇总调查结果,这种抽样方法叫________________.
【教学说明】全班同学先阅读教材,再完成以上自学提纲.
二、思考探究,获取新知
思考 1.为什么要进行抽样调查?
2.什么叫总体、个体、样本、样本容量?
3.什么叫简单随机抽样?什么叫分层抽样?
4.什么情况下适宜简单随机抽样?什么情况下适宜分层抽样?
5.折线图的特点是什么?
【归纳结论】
抽样调查:从全体对象中抽取一部分对象进行调查,然后根据调查数据推断全体对象的情况,这种调查方法叫抽样调查.
总体:要考察的全体对象称为总体.
个体:组成总体的每一个考察对象称为个体.
样本:从总体抽取的一部分个体组成一个样本.
样本容量:样本中个体的数目叫样本容量.
(注意:样本容量是一个数目,不能带单位,样本容量一定要适当,太少,则不能较好地反映总体的情况,太多,达不到省时省力的目的.)
适合抽样调查的情况:(1)总体数目巨大;(2)调查具有破坏性.
简单随机抽样:总体中的每一个个体都有相等的机会被抽到,这样的抽样方法叫简单随机抽样.
分层抽样:先将总体按一定的要求分成若干层次,在每个层次都进行简单的随机抽样.然后汇总调查结果,这种抽样方法叫分层抽样.
简单随机抽样适合的情况:个体的差异不大.
分层抽样适合的情况:个体的差异大.
折线图的特点:能较好反映数据的变化趋势.
三、运用新知,深化理解
1.下列调查中,适宜采用全面调查(普查)方式的是( )
A.调查一批新型节能灯泡的使用寿命
B.调查长江流域的水污染情况
C.调查重庆市初中生视力情况
D.为保证“神舟8号”成功发射,对其零部件进行检查
2.要了解我国八年级学生的视力情况,你认为合适的调查方式是.
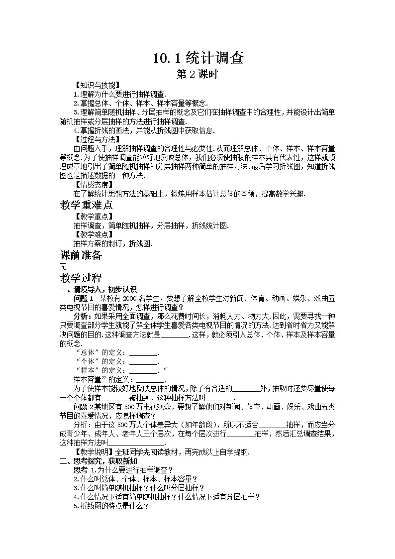
3.如图是我市城乡居民储蓄存款余额的统计图,请你根据图写出两条正确的信息:
(1)________________________;
(2)________________________.
城乡居民储蓄存款余额(亿元)
4.如图是根据我市 2007年至2011年财政收入绘制的折线统计图,观察统计图可得:同上年相比,我市财政收入增长速度最快的年份是_______年,比它的前一年增加_______亿元.
5.某专业户要出售100只羊,现在市场上羊的价格为每千克11元,为了估计这100只羊能卖多少钱,该专业户从中随机抽取5只羊,每只羊的重量如下(单位:千克):
26 31 32 36 37
(1)在这个问题中,样本是指什么?总体是指什么?
(2)估计这100只羊能卖多少钱?
6.某种电脑在七个月之内销售量增长变化情况如图所示,下列结论中不正确的是( )
A.2~6月销售量逐月减少
B.7月份的销售量开始回升
C.这7个月中,每月的销售量不断上涨
D.这7个月中销售量有涨有跌
【教学说明】
题1、2、5考查的是全面调查、抽样调查、样本、总体、个体等概念;题3、4、6考查的是从折线统计图中获取信息.
【答案】
1.D
2.抽样调查
3.(1)2011年我市城乡居民储蓄存款余额达到239.6亿元
(2)我市城乡居民储蓄存款余额逐年增长(答案不唯一,合理即可)
4. 2011 50
5.解:(1)样本是5只羊的重量;
总体是100只羊的重量.
(2)5只羊的平均重量是:(26+31+32+36+37)÷5=32.4(千克),故100只羊的重量约为100×32.4=3240(千克),可卖3240×11=35640(元)
6.C
四、师生互动,课堂小结
点学生口答,老师将小结内容放映在屏幕上.
课后作业
1.布置作业:从教材“习题10.1”中选取.
2.完成练习册中本课时的练习.
教学反思
本课时主要讲解抽样调查问题,抽样调查要注意选取的样本应具有广泛性和代表性,由样本估计总体时,要搞清总体和样本的比例及样本容量的大小.通过这些问题,让学生学会用数据和事实说话,培养学生实事求是的科学态度,促进学生学习方式的转变,积极主动地参与活动.
人教版七年级下册第十章 数据的收集、整理与描述10.1 统计调查教案及反思: 这是一份人教版七年级下册第十章 数据的收集、整理与描述10.1 统计调查教案及反思,共10页。
初中数学人教版七年级下册10.1 统计调查第2课时教学设计: 这是一份初中数学人教版七年级下册10.1 统计调查第2课时教学设计,共8页。教案主要包含了教学目标,课型,课时,教学重难点,课前准备,教学过程,教学反思等内容,欢迎下载使用。
人教版七年级下册10.1 统计调查第1课时教案设计: 这是一份人教版七年级下册10.1 统计调查第1课时教案设计,共12页。教案主要包含了教学目标,课型,课时,教学重难点,课前准备,教学过程,教学反思等内容,欢迎下载使用。

