人教版 (2019)必修1《分子与细胞》第1章 走近细胞第2节 细胞的多样性和统一性教案设计
展开一、选择题(本题包括25小题,每小题2分,共50分)
1.下列有关酶的叙述中,正确的是( )
A.酶是活细胞产生的在细胞内外均可起调节作用的有机物
B.检测蛋白酶的催化作用可用双缩脲试剂检验反应物是否完全水解
C.较弱光照条件下,因与光反应有关的酶的活性降低,光合作用的速率会减小
D.淀粉酶经高温烘干制成药剂后会因空间结构遭到破坏而失活
答案 D
解析 酶是活细胞产生的,在细胞内外均可起催化作用的有机物,A错误;蛋白酶的化学本质为蛋白质,蛋白质和多肽都含肽键,都会与双缩脲试剂反应呈紫色,B错误;较弱光照条件下,由于能量供应减少使光反应速率减小,并未使有关酶的活性降低,C错误;高温可破坏淀粉酶的空间结构,导致酶变性失活,D正确。
2.(2019·辽宁阜新高一检测)在常温下H2O2溶液分解缓慢,但加入肝脏研磨液(含H2O2酶)后,会快速分解成H2O和O2。反应过程中能量变化如图所示,其中表示活化能的是( )
A.E2 B.E3 C.E3-E2 D.E2-E1
答案 C
解析 题图中E1表示产物中所含能量,E2表示反应物中所含能量,E3表示发生反应时反应物所具有的能量。活化能是分子从常态转变为容易发生化学反应的活跃状态所需要的能量,即E3-E2。
3.(2019·广东佛山质检)某同学进行了下列有关酶的实验。
甲组:淀粉溶液+新鲜唾液+斐林试剂→有砖红色沉淀
乙组:蔗糖溶液+新鲜唾液+斐林试剂→无砖红色沉淀
丙组:蔗糖溶液+蔗糖酶溶液+斐林试剂→?
下列叙述正确的是( )
A.丙组的实验结果是“无砖红色沉淀”
B.加入斐林试剂后通常还应沸水浴加热
C.该同学的实验目的是验证酶的专一性
D.为省去水浴加热步骤,可用碘液代替斐林试剂
答案 C
解析 丙组中,蔗糖酶可以把蔗糖水解为葡萄糖和果糖,二者均为还原糖,其在水浴加热条件下与斐林试剂反应会产生砖红色沉淀,A错误;加入斐林试剂后通常还应水浴加热,水浴加热的温度为50~65 ℃,B错误;实验中淀粉酶能分解淀粉,不能分解蔗糖,而蔗糖只能被蔗糖酶分解,证明酶具有专一性,C正确;碘液只能检测淀粉是否被水解,而不能检测蔗糖是否被水解,D错误。
4.如图甲表示过氧化氢酶活性受pH影响的曲线,图乙表示在最适温度下,pH=b时H2O2分解产生的O2量随时间的变化。下列叙述正确的是( )
A.温度降低时,图乙中的e点不变,d点右移
B.H2O2量增加时,图乙中的e点上升,d点左移
C.最适温度下,pH=c时,图乙中e点的值为0
D.最适温度下,pH=a时,图乙中e点下移,d点左移
答案 A
解析 题图乙表示在最适温度和最适pH条件下,H2O2分解产生的O2量随时间的变化。温度降低时,酶的活性下降,酶促反应速率减慢,但化学反应的平衡点不变,所以e点不变,d点右移,A正确;底物(H2O2量)增加时,化学反应的平衡点升高,到达化学反应平衡点所需的时间延长,即e点上移,d点右移,B错误;pH=c时,酶变性失活,但H2O2在常温下也能缓慢分解,所以e点的值不为0,C错误;pH=a时,酶活性较低,但化学反应的平衡点不变,所以e点不变,d点右移,D错误。
5.(2018·南昌高一检测)下列有关ATP的叙述中,不正确的是( )
A.ATP的合成一般与放能反应相联系
B.细胞内ATP与ADP相互转化的能量供应机制是生物界的共性
C.ATP在细胞内含量不多,但却是细胞的直接能源物质
D.细胞内合成ATP所需能量只来源于细胞呼吸
答案 D
解析 放能反应(如葡萄糖的氧化分解)释放的能量一部分可以用于合成ATP,所以ATP的合成一般与放能反应相联系,A正确;由于ATP普遍存在于真、原核细胞内,所以细胞内ATP与ADP相互转化的能量供应机制是生物界的共性,B正确;ATP是细胞进行各项代谢活动的直接能源物质,在细胞内含量较少,C正确;细胞内合成ATP所需能量可来自光合作用和细胞呼吸,D错误。
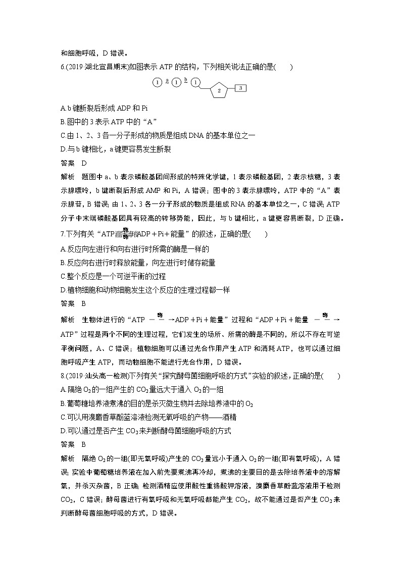
6.(2019·湖北宜昌期末)如图表示ATP的结构,下列相关说法正确的是( )
A.b键断裂后形成ADP和Pi
B.图中的3表示ATP中的“A”
C.由1、2、3各一分子形成的物质是组成DNA的基本单位之一
D.与b键相比,a键更容易发生断裂
答案 D
解析 题图中a、b表示磷酸基团间形成的特殊化学键,1表示磷酸基团,2表示核糖,3表示腺嘌呤,b键断裂后形成AMP和Pi,A错误;图中的3表示腺嘌呤,ATP中的“A”表示腺苷,B错误;由1、2、3各一分子形成的物质是组成RNA的基本单位之一,C错误;ATP分子中末端磷酸基团具有较高的转移势能,因此,与b键相比,a键更容易断裂,D正确。
7.下列有关“ATPeq \(,\s\up7(酶),\s\d5(酶))ADP+Pi+能量”的叙述,正确的是( )
A.反应向左进行和向右进行时所需的酶是一样的
B.反应向右进行时释放能量,向左进行时储存能量
C.整个反应是一个可逆平衡的过程
D.植物细胞和动物细胞发生这个反应的生理过程都一样
答案 B
解析 生物体进行的“ATPeq \(――→,\s\up7(酶))ADP+Pi+能量”过程和“ADP+Pi+能量eq \(――→,\s\up7(酶))ATP”过程是两个不同的生理过程,它们发生的场所、所需的酶是不同的,所以不存在可逆平衡问题,A、C错误;植物细胞可以通过光合作用产生ATP和消耗ATP,也可以通过细胞呼吸产生ATP,而动物细胞不能进行光合作用,D错误。
8.(2019·汕头高一检测)下列有关“探究酵母菌细胞呼吸的方式”实验的叙述,正确的是( )
A.隔绝O2的一组产生的CO2量远大于通入O2的一组
B.葡萄糖培养液煮沸的目的是杀灭微生物并去除培养液中的O2
C.可以用溴麝香草酚蓝溶液检测无氧呼吸的产物——酒精
D.可以通过是否产生CO2来判断酵母菌细胞呼吸的方式
答案 B
解析 隔绝O2的一组(即无氧呼吸)产生的CO2量远小于通入O2的一组(即有氧呼吸),A错误;实验中葡萄糖培养液在加入前先要煮沸再冷却,煮沸的主要目的是去除培养液中的溶解氧,并杀灭杂菌,B正确;检测酒精应使用酸性重铬酸钾溶液,溴麝香草酚蓝溶液用于检测CO2,C错误;酵母菌进行有氧呼吸和无氧呼吸都能产生CO2,故不能通过是否产生CO2来判断酵母菌细胞呼吸的方式,D错误。
9.如图从左到右表示ATP合成和分解的过程,下列叙述不正确的是( )
A.ATP生成ADP的过程中断裂了远离“A”的特殊化学键
B.能量1在动物体内可以来自细胞呼吸,在植物体内可以来自光合作用和细胞呼吸
C.能量2可以用于各种生命活动,例如红细胞吸收葡萄糖分子的过程
D.在原核细胞中也可以发生ATP和ADP的相互转化过程
答案 C
解析 葡萄糖进入红细胞的过程是协助扩散,不需要消耗能量,C错误。
10.(2018·河北邯郸期中)在a、b、c、d 4种条件下,测得某植物种子萌发时CO2释放量和O2吸收量的数值如表所示,若底物是葡萄糖,则下列叙述正确的是( )
A.a条件下,细胞呼吸产物除CO2外还有酒精和乳酸
B.b条件下,有氧呼吸消耗的葡萄糖比无氧呼吸消耗的葡萄糖多
C.c条件下,无氧呼吸最弱
D.d条件下,产生的CO2全部来自线粒体
答案 D
解析 a条件下,只有CO2的释放,没有O2的吸收,说明此条件下该植物种子只进行无氧呼吸,呼吸产物是CO2和酒精,A错误;b条件下,CO2释放量>O2吸收量,说明此条件下该植物种子同时进行有氧呼吸和无氧呼吸,根据表中数据可算出无氧呼吸消耗的葡萄糖比有氧呼吸消耗的葡萄糖多,B错误;c条件下,CO2释放量>O2吸收量,说明此时该植物种子同时进行有氧呼吸和无氧呼吸;d条件下,CO2释放量=O2吸收量,说明此时该植物种子只进行有氧呼吸,此时产生的CO2全部来自线粒体,D正确;由以上分析可知,d条件下无氧呼吸最弱,C错误。
11.某实验室用两种方式进行酵母菌发酵。甲发酵罐中保留一定量的O2,乙发酵罐中没有O2,其余条件相同且适宜。实验过程中每小时测定一次甲、乙两发酵罐中O2和酒精的物质的量,记录数据并绘成下面的坐标图。据此判断下列说法正确的是( )
注:“”表示甲发酵罐中O2的物质的量;“”表示甲发酵罐中酒精的物质的量;“”表示乙发酵罐中酒精的物质的量。
A.甲发酵罐实验结果表明在有O2存在时酵母菌无法进行无氧呼吸
B.甲、乙两发酵罐分别在第4 h和第5 h无氧呼吸速率最快
C.该实验证明向葡萄糖溶液中通入大量的O2可以提高酒精的生成量
D.在实验结束时甲、乙两发酵罐中产生的CO2量之比为8∶5
答案 D
解析 O2浓度较低时,无氧呼吸可以进行,只是速率较慢,A错误;根据曲线变化可知,乙发酵罐在第5小时酒精增加缓慢,无氧呼吸速率变慢,B错误;酒精是无氧呼吸的产物,通入大量O2会使酒精的生成量下降,C错误;根据图解,若只考虑无氧呼吸(因无氧呼吸产生的CO2和酒精的量相等),甲、乙发酵罐产生的CO2量之比是6∶5,但甲发酵罐中还存在有氧呼吸产生的CO2,因有氧呼吸产生的CO2量与消耗的O2量相等,从图中知消耗的O2量为6 mml,故产生的CO2量也为6 mml,所以在实验结束时甲、乙两发酵罐中产生的CO2量之比为(18+6)∶15=8∶5,D正确。
12.(2018·广东揭阳一中高一上段测)细胞呼吸原理在生产生活中应用广泛,以下分析不正确的是( )
A.铁钉扎脚形成较深的伤口,应保持通气,以满足伤口处细胞的有氧呼吸
B.稻田定期排水可以促进根的有氧呼吸,避免长时间的无氧呼吸产生酒精导致烂根
C.啤酒、果醋的制作是利用酵母菌、醋酸杆菌等微生物的呼吸作用
D.慢跑等有氧运动有利于人体细胞的有氧呼吸,避免肌细胞积累过多的乳酸
答案 A
解析 铁钉扎脚形成较深的伤口,应保持通气,是为了防止伤口处厌氧菌生存和繁殖,A错误;稻田定期排水可以促进根的有氧呼吸,避免长时间的无氧呼吸产生酒精导致烂根,B正确;啤酒制作利用的是酵母菌的无氧呼吸,果醋制作利用的是醋酸杆菌的有氧呼吸,C正确;慢跑等有氧运动有利于人体细胞的有氧呼吸,避免肌细胞进行无氧呼吸,积累大量的乳酸,使肌肉产生酸胀乏力的感觉,D正确。
13.细胞呼吸的过程如图所示,其中①~③代表有关生理过程发生的场所,甲、乙代表有关物质。下列相关叙述错误的是( )
A.①是细胞质基质,③是线粒体
B.甲进入③的前提是有O2存在
C.若乙是乳酸,则①②③中都能够产生ATP
D.图示的生理过程如果发生在酵母菌体内,则乙一定是酒精和CO2
答案 C
解析 分析图示可知,题图中包括有氧呼吸及无氧呼吸,根据乙的不同,无氧呼吸的产物可以是乳酸,也可以是酒精和CO2。有氧呼吸和无氧呼吸第一阶段的反应场所都是细胞质基质(①),有氧呼吸第二、三阶段的反应场所都是线粒体(③),三个阶段均能产生ATP,而无氧呼吸第二阶段发生的场所是细胞质基质(②),不产生ATP,A正确、C错误;甲是丙酮酸,丙酮酸在有O2存在的前提下,才能够进入线粒体,B正确;酵母菌既能进行有氧呼吸,也能进行无氧呼吸,无氧呼吸产生酒精和CO2,D正确。
14.(2019·福建厦门高一检测)有一瓶加入了酵母菌的葡萄糖培养液,当通入不同浓度的氧气时,其产生酒精和CO2的量如图所示(实线表示酒精的生成量,虚线表示CO2的生成量),在氧浓度为a时( )
A.酵母菌只进行无氧呼吸
B.有氧呼吸产生了15 ml CO2
C.酵母菌能够将酒精彻底氧化分解,释放CO2和能量
D.酵母菌无氧呼吸消耗的葡萄糖是有氧呼吸消耗的2倍
答案 D
解析 氧浓度为a时,生成CO2和酒精,且CO2生成量大于酒精生成量,则酵母菌既进行有氧呼吸,也进行无氧呼吸,A错误;氧浓度为a时,酵母菌无氧呼吸产生的酒精是6 ml,则无氧呼吸产生的CO2也是6 ml,有氧呼吸产生的CO2则是15-6=9(ml),B错误;酵母菌在氧浓度为a时,只能够将部分葡萄糖彻底氧化分解,释放能量,产生CO2和水,但不能将酒精彻底氧化分解,C错误;在氧浓度为a时,酵母菌无氧呼吸产生的CO2是6 ml,有氧呼吸产生的CO2是9 ml,根据细胞呼吸的反应式可知,无氧呼吸消耗的葡萄糖是3 ml,有氧呼吸消耗的葡萄糖是1.5 ml,所以酵母菌无氧呼吸消耗的葡萄糖是有氧呼吸消耗的2倍,D正确。
15.下列关于光合作用的说法正确的是( )
A.绿色植物进行光合作用时,光能的吸收发生在叶绿体的内膜上
B.光合作用的产物——淀粉是在叶绿体基质中合成的
C.光合作用中形成ATP的部位是叶绿体基质
D.光合作用中产生O2的场所是叶绿体基质
答案 B
解析 绿色植物进行光合作用时,光能的吸收、ATP的形成以及O2的产生过程均发生在光反应阶段,场所是叶绿体的类囊体薄膜,而生成淀粉的过程发生在暗反应阶段,场所为叶绿体基质。
16.下列有关“绿叶中色素的提取和分离”实验的叙述,错误的是( )
A.将5克新鲜菠菜叶剪碎后放入研钵中,加入碳酸钙、二氧化硅和无水乙醇后加以研磨
B.吸取少量滤液,沿铅笔细线均匀画出一道滤液细线,并连续、快速画2~3次
C.把画好滤液细线的滤纸条插入层析液中,滤液细线不能浸没在层析液中
D.滤纸条上相邻色素带间距离最小的是叶绿素a与叶绿素b
答案 B
解析 将5克新鲜菠菜叶剪碎后放入研钵中,加入碳酸钙(防止研磨过程中色素被破坏)、二氧化硅(使研磨更充分)和无水乙醇(提取色素)后加以研磨,A正确;画滤液细线时,不应连续、快速画线而应等上次画线干后再画线,B错误;把画好滤液细线的滤纸条插入层析液中,滤液细线不能触及层析液,否则滤液会溶解在层析液中,导致实验失败,C正确;滤纸条上相邻色素带间距离最小的是叶绿素a与叶绿素b,最大的是胡萝卜素和叶黄素,D正确。
17.植物光合作用的作用光谱是通过测量光合作用对不同波长光的反应(如O2的释放)来绘制的。下列叙述错误的是( )
A.类胡萝卜素在红光区吸收的光能可用于光合作用
B.叶绿素的吸收光谱可通过测量其对不同波长光的吸收值来绘制
C.光合作用的作用光谱也可用CO2的吸收速率随光波长的变化来表示
D.叶片在640~660 nm波长光下释放O2是由叶绿素参与光合作用引起的
答案 A
解析 类胡萝卜素只吸收蓝紫光,不吸收红光,A错误;叶绿素主要吸收红光和蓝紫光,其吸收光谱可通过测量其对不同波长光的吸收值来绘制,B正确;CO2的吸收速率和O2的释放速率随光波长的变化均可表示光合作用的作用光谱,C正确;根据叶绿素和类胡萝卜素的吸收光谱可知,叶片在640~660 nm波长光下释放O2是由叶绿素参与光合作用引起的,D正确。
18.叶绿体与线粒体是植物细胞内两个重要的细胞器,在光照条件下,它们各自产生的部分物质是可以循环利用的。下面能正确表示两者关系的是 ( )
①叶绿体产生的葡萄糖可进入线粒体内被利用 ②线粒体产生的二氧化碳可进入叶绿体内被利用 ③叶绿体产生的氧气可进入线粒体内被利用 ④线粒体产生的水可进入叶绿体内被利用 ⑤线粒体产生的ATP可进入叶绿体内被利用
A.①②③ B.②③④ C.①④⑤ D.②③⑤
答案 B
解析 叶绿体产生的葡萄糖在细胞质基质中被分解成丙酮酸后才能被线粒体利用;线粒体产生的二氧化碳可以被叶绿体的暗反应直接利用;叶绿体产生的氧气可以被线粒体直接利用;线粒体产生的水可进入叶绿体被直接利用;光照条件下,光反应产生的ATP可用于暗反应,而线粒体产生的ATP主要用于其他的需能反应。
19.(2018·河南八市测评)在光合作用的探究历程中,人们利用离体的叶绿体进行实验,逐渐探明了水的光解和NADPH的产生过程。下列分析正确的是( )
A.水的光解需要叶绿体色素和酶的共同作用
B.NADPH的合成发生在类囊体薄膜上并存在能量的转换
C.NADPH进入叶绿体基质并参与合成C3的反应
D.自养生物细胞的光反应过程都发生在叶绿体中
答案 B
解析 水在光下分解需要叶绿体色素分子吸收的光能,但不需要酶的催化,A错误;NADPH的形成发生在类囊体薄膜上,并将色素分子吸收的光能转变成活跃的化学能储存起来,B正确;NADPH进入叶绿体基质并参与C3的还原,C错误;自养生物蓝细菌为原核生物,细胞中没有叶绿体,光反应过程不是在叶绿体中进行的,D错误。
20.(2018·湖北孝感期末) 如图所示为叶绿体中色素分子等成分在膜上的分布以及某些过程。下列相关说法正确的是( )
A.H2O→H++O2发生在光反应阶段,场所是叶绿体基质
B.ADP+Pi→ATP发生在暗反应阶段,场所是叶绿体基质
C.图示的反应是光反应,场所是类囊体薄膜
D.暗反应中光能转化为有机物中的化学能
答案 C
解析 H2O→H++O2发生在光反应阶段,场所是类囊体薄膜,A错误;ADP+Pi→ATP发生在光反应阶段,场所是类囊体薄膜,B错误;图示反应包括水的光解和ATP的合成,是光反应,发生在类囊体薄膜上,C正确;暗反应中ATP中活跃的化学能转化为有机物中稳定的化学能,D错误。
21.(2019·大庆高一检测)人参为“东北三宝”之首,其茎单生,直立,叶为掌状复叶。当叶片进行光合作用时,光反应阶段为暗反应阶段提供的物质是( )
A.O2和C3 B.叶绿体色素
C.O2和NADPH D.NADPH和ATP
答案 D
解析 光反应阶段将光能转变成化学能,产生ATP,为暗反应提供能量,并合成NADPH,为暗反应提供还原剂,D项正确。
22.下图表示光合作用的过程,其中Ⅰ、Ⅱ表示光合作用的两个阶段,a、b表示相关物质。下列相关叙述正确的是( )
A.阶段Ⅰ表示暗反应 B.阶段Ⅱ表示光反应
C.物质a表示NADPH D.物质b表示C3
答案 C
解析 Ⅰ、Ⅱ分别表示光反应和暗反应,A、B项错误;光反应为暗反应提供ATP和NADPH,所以题图中的a表示的是NADPH,b表示的是ATP,C项正确、D项错误。
23.下图表示某植物叶片暗反应中C3和C5微摩尔相对浓度的变化趋势,该植物在Ⅰ阶段处于适宜环境条件下,Ⅱ阶段改变的环境条件是降低光照强度或者降低CO2浓度中的某一项。下列分析正确的是( )
A.图中物质甲转变成物质乙需要消耗光反应提供的ATP
B.图中Ⅱ阶段所改变的环境条件是降低了光照强度
C.Ⅱ阶段物质甲相对浓度上升是因为叶绿体中NADPH和ATP的积累
D.Ⅱ阶段光合速率最大时所需光照强度比Ⅰ阶段弱
答案 D
解析 根据题意和题图可知,甲是C5,乙是C3,Ⅱ阶段改变的条件是降低CO2浓度。Ⅱ阶段改变的条件可影响暗反应的进行,所以Ⅱ阶段光合速率最大时所需光照强度比Ⅰ阶段弱。
24.(2019·山东济南质检)图甲表示全光照和不同程度遮光对某种水稻(阳生植物)叶片中叶绿素含量的影响;图乙表示初夏某天在遮光50%条件下,温度、光照强度、该植物净光合速率和气孔导度(气孔张开的程度)的日变化趋势。下列有关说法正确的是( )
A.分析图甲,可以推测在叶面积相同的情况下,阴生植物的叶绿素含量高于阳生植物的
B.分析图甲,可知遮光90%条件下水稻的产量高于遮光50%条件下水稻的产量
C.分析图乙,可知8:00到12:00净光合速率降低,主要原因是气孔导度降低
D.分析图乙,可知8:00时水稻光合速率为零,18:00时有机物积累最多
答案 A
解析 分析图甲可知,遮光的百分比越大,叶绿素含量越多,可以推测在叶面积相同的情况下,阴生植物的叶绿素含量高于阳生植物的,A正确;分析图甲可知,遮光90%条件下水稻的叶绿素含量高于遮光50%条件下水稻的叶绿素含量,但遮光90%条件下的光照少于遮光50%条件下的,因此遮光90%条件下水稻的光合速率不一定高于遮光50%条件下水稻的光合速率,且产量的高低还与细胞呼吸有关,B错误;分析图乙可知,8:00到12:00植物的气孔导度基本不变,C错误;分析图乙可知,8:00时水稻净光合速率最大,此时光合速率不为零,18:00时净光合速率为零,有机物积累最多,D错误。
25.对某植物在不同环境条件下氧气的吸收量和释放量进行测定,结果如表所示:
下列对结果的分析不合理的是( )
A.在5 klx光照条件下5小时,10 ℃时光合作用产生的O2总量比20 ℃时多2.5 mg
B.在20 ℃时,分别用10 klx和5 klx光照10小时,黑暗14小时,氧气增加量前者比后者多30 mg
C.在10 ℃、10 klx光照4.8小时后,转入20 ℃黑暗环境19.2小时,氧气变化量为0
D.该实验的自变量是光照强度、温度和光照时间,二氧化碳浓度等属于无关变量
答案 D
解析 黑暗中氧气的吸收量代表呼吸速率,光照下测定的氧气的释放量是净光合速率,在5 klx光照条件下5小时,10 ℃时光合作用产生的O2总量是3.5×5=17.5(mg),20 ℃时光合作用产生的O2总量是3×5=15(mg),A正确;在20 ℃时,分别用10 klx和5 klx光照10小时,黑暗14小时,氧气增加量分别是5×10-1×14=36(mg)、2×10-1×14=6(mg),前者比后者多30 mg,B正确;在10 ℃、10 klx条件下光照4.8小时,积累氧气量为4×4.8=19.2(mg),转入20 ℃黑暗环境19.2小时,消耗氧气1×19.2=19.2(mg),氧气变化量为0,C正确;该实验的自变量是光照强度与温度,光照时间、二氧化碳浓度等属于无关变量,D错误。
二、非选择题(本题包括5小题,共50分)
26.(12分)(2018·辽宁大连二十四中月考)小麦有红粒小麦和白粒小麦,白粒小麦的穗发芽率高于红粒小麦。为探究淀粉酶活性与小麦穗发芽率的关系,取穗发芽时间相同、质量相等的红、白粒小麦种子,分别加蒸馏水研磨、制成提取液(去淀粉),并在适宜条件下进行实验。实验分组、步骤及结果如表所示:
注:“+”数目越多表示蓝色越深。
(1)步骤①中加入的X是__________,步骤②中加缓冲液的目的是__________。
(2)根据显色结果可以推测:淀粉酶活性越高,穗发芽率越__________。
(3)若步骤③中的淀粉溶液浓度适当减小,为保持显色结果不变,则保温时间应__________。
(4)若要探究淀粉酶催化淀粉水解的最适温度,能否选用斐林试剂检测实验结果?______________。请简要说明理由:_____________________________________________。
答案 (1)0.5 mL蒸馏水 控制pH (2)高 (3)缩短 (4)不能 因为利用斐林试剂检测时需要水浴加热,会改变实验中的温度,影响实验最终结果
解析 (1)实验应遵循对照原则和单一变量原则,步骤①中加入的X应该是0.5 mL蒸馏水(不含酶),步骤②中加入缓冲液可以控制pH,防止pH变化对酶活性造成影响。(2)根据显色结果可知,白粒管中蓝色较红粒管浅,说明白粒小麦淀粉酶活性较高,进一步说明淀粉酶活性越高,穗发芽率越高。(3)若步骤③中的淀粉溶液浓度适当减小,为保持显色结果不变,则保温时间应缩短。(4)不能用斐林试剂探究淀粉酶催化淀粉水解的最适温度,因为利用斐林试剂检测时需要水浴加热,会改变实验中的温度,影响实验最终结果。
27.(8分)(2018·北京东城区期末)ATP作为细胞中的直接能源物质,为细胞生命活动直接提供能量。为了研究ATP合成过程中的能量转换机制,科学家利用提纯的大豆磷脂、某种细菌膜蛋白(Ⅰ)和牛细胞中的ATP合成酶(Ⅱ)构建了ATP体外合成体系,如图所示。请回答下列问题:
(1)ATP在供能时,脱离下来的末端________挟能量与其他分子结合。
(2)科学家利用人工体系模拟了ATP合成时的能量转换过程。在植物体内,此过程可发生在____________(填细胞器名称)中。
(3)科学家利用人工体系进行了相关实验,如表所示。
注:“+”“-”分别表示人工体系中组分的“有”“无”。
①比较第1组和第2组的结果可知,Ⅰ可以转运H+进入囊泡。进一步研究发现,第1组囊泡内pH比囊泡外低1.8,说明囊泡内的H+浓度________(填“大于”或“小于”)囊泡外的H+浓度。
②比较第1组和第3组的结果可知,伴随图中的__________________的过程,ADP和Pi合成ATP。
答案 (1)磷酸基团 (2)叶绿体 (3)①大于 ②H+通过Ⅱ向囊泡外转运
解析 (1)供能时,ATP中脱离下来的末端磷酸基团挟能量与其他分子结合。(2)分析图形,H+进入囊泡通过Ⅰ过程,需要光,说明该人工体系模拟的是叶绿体中光合作用产生ATP的过程。(3)①第1组囊泡内pH比囊泡外低1.8,说明囊泡内的H+浓度大于囊泡外的H+浓度。②比较第1组和第3组的结果可知,伴随H+通过Ⅱ向囊泡外转运的过程,ADP和Pi合成ATP。
28.(12分)(2019·湖南师大附中期末)生物体内葡萄糖分解代谢过程如图所示,据图回答下列问题:
(1)图中A是________,其产生的部位是________。
(2)①②③④过程中,必须在无氧条件下进行的是__________________________过程,可在酵母菌细胞中进行的是________过程。
(3)人剧烈运动导致腿发酸是因为进行了图中________过程;而苹果储藏久了,会有酒味产生,其原因是发生了图中________过程。
(4)如果有氧呼吸和无氧呼吸产生等量的CO2,所消耗的葡萄糖量之比为________。
答案 (1)丙酮酸 细胞质基质 (2)③④ ①②③ (3)①④ ①③ (4)1∶3
解析 根据题意和图示分析可知:①过程表示细胞呼吸的第一阶段,此阶段有氧呼吸和无氧呼吸相同,②过程表示有氧呼吸的第二、三阶段,③过程表示产生酒精的无氧呼吸的第二阶段,④过程表示产生乳酸的无氧呼吸的第二阶段。(1)在细胞呼吸的第一阶段中,葡萄糖分解产生丙酮酸(A)和[H],其发生的场所为细胞质基质。(2)①②③④过程中,有氧呼吸的第二、三阶段(②)必须在有氧条件下进行,③④过程则必须在无氧条件下进行;酵母菌既可以进行有氧呼吸,也可以进行无氧呼吸产生酒精,因此可在酵母菌细胞中进行的是①②③过程。(3)人剧烈运动导致腿发酸是因为进行了图中①④过程;苹果储藏久了,会闻到酒味,是因为苹果细胞进行了酒精发酵,包括①③过程。(4)如果有氧呼吸和无氧呼吸产生等量的CO2,假设都是6 ml,根据有氧呼吸与无氧呼吸的反应式可知,有氧呼吸消耗的葡萄糖量为1 ml,而无氧呼吸消耗的葡萄糖量为3 ml,所以有氧呼吸和无氧呼吸所消耗的葡萄糖量之比为1∶3。
29.(8分)为研究城市环境污染和某植物生命活动的关系,研究者测定了不同污染程度下该植物叶片光合色素的含量,获得的数据处理成下面的柱状图。请分析回答下列问题:
(1)提取叶片中光合色素时常使用____________(填试剂名称)研磨法来获取色素,为使____________,还可加入少许二氧化硅。
(2)纸层析法是分离叶片光合色素的简便方法。研究者用该方法能否获得上述实验数据?为什么?________________________________________________________________________。
(3)据图可知,污染程度的加剧使____________________________(色素类型)的含量减少。
答案 (1)无水乙醇 研磨更充分 (2)否。利用纸层析法只能在滤纸条上观察到分离的色素带,不能定量分析色素 (3)叶绿素(叶绿素a和叶绿素b)
解析 (1)色素能够溶解在有机溶剂中,可以用无水乙醇提取。二氧化硅有助于使研磨更充分。(2)利用纸层析法只能在滤纸条上观察到分离的色素带,不能定量分析色素含量。(3)据题图可知,污染程度的加剧使叶绿素a和叶绿素b的含量减少,类胡萝卜素含量不变。
30.(10分)下图是某植物叶肉细胞光合作用和细胞呼吸的示意图。
据图回答下列问题:
(1)图中①、②、③、④代表的物质依次是____________、____________、____________、____________,[H]代表的物质主要是______________。
(2)B代表一种反应过程,C代表细胞质基质,D代表线粒体,则ATP合成发生在A过程,还发生在________(填“B和C”“C和D”或“B和D”)。
(3)C中的丙酮酸可以转化成酒精,出现这种情况的原因是_________________________。
答案 (1)O2 NADP+ ADP和Pi C5 NADH
(2)C和D (3)在缺氧条件下进行无氧呼吸
解析 (1)光合作用光反应阶段,水光解形成H+和O2,因此题图中①是O2;②可形成NADPH,应为NADP+;③可形成ATP,应为ADP+Pi;C3还原可形成有机物和C5,因此④表示C5。细胞呼吸过程中产生的[H]代表的物质主要是NADH。
(2)题图中A表示光反应阶段,B表示暗反应阶段,C代表细胞质基质(可发生细胞呼吸的第一阶段),D代表线粒体(可发生有氧呼吸的第二阶段和第三阶段),其中光反应阶段、有氧呼吸的三个阶段都能合成ATP,而暗反应阶段不但不能合成ATP还会消耗ATP。因此,ATP合成除发生在A过程,还发生在C和D中。
(3)植物叶肉细胞中,有氧条件下,丙酮酸进入线粒体最终分解形成CO2和H2O;在缺氧条件下进行无氧呼吸,转化成酒精和CO2。条件
CO2释放量/ml
O2吸收量/ml
a
10
0
b
8
3
c
6
4
d
7
7
光照强度( klx)
O2变化量
( mg/h)
温度( ℃)
0
5
10
10
-0.5
+3.0
+4.0
20
-1
+2.0
+5.0
实验步骤
红粒管
白粒管
对照管
①
加样
0.5 mL提取液
0.5 mL提取液
X
②
加缓冲液(mL)
1
1
1
③
加淀粉溶液(mL)
1
1
1
④
37 ℃保温适当时间,终止酶促反应,冷却至常温,加适量碘液显色
显色结果
+++
+
++++
组别
人工体系
H+是否通过Ⅰ进行转运
H+是否通过Ⅱ进行转运
是否产生ATP
大豆磷脂构成的囊泡
Ⅰ
Ⅱ
1
+
+
+
是
是
产生
2
+
-
+
否
否
不产生
3
+
+
-
是
否
不产生
生物必修1《分子与细胞》第3节 细胞呼吸的原理和应用教学设计: 这是一份生物必修1《分子与细胞》第3节 细胞呼吸的原理和应用教学设计,共10页。教案主要包含了选择题,非选择题等内容,欢迎下载使用。
人教版 (2019)必修1《分子与细胞》第3节 细胞呼吸的原理和应用教案: 这是一份人教版 (2019)必修1《分子与细胞》第3节 细胞呼吸的原理和应用教案,共9页。
高中生物人教版 (2019)必修1《分子与细胞》第2节 细胞的多样性和统一性教学设计: 这是一份高中生物人教版 (2019)必修1《分子与细胞》第2节 细胞的多样性和统一性教学设计,共8页。

