- 第六章 圆周运动 6.2向心力(教案) 教案 31 次下载
- 第六章 圆周运动 6.3向心加速度(教案) 教案 29 次下载
- 第七章 万有引力与宇宙航行 7.1行星的运动 (教案) 教案 28 次下载
- 第七章 万有引力与宇宙航行 7.2万有引力定律 (教案) 教案 31 次下载
- 第七章 万有引力与宇宙航行 7.3万有引力理论的成就 (教案) 教案 32 次下载
人教版 (2019)必修 第二册4 生活中的圆周运动精品教案设计
展开【教学目标】
1.知道如果一个力或几个力的合力的效果是使物体产生向心加速度,它就是圆周运动的物体所受的向心力。会在具体问题中分析向心力的来源。
2.能理解运用匀速圆周运动的规律分析和处理生产和生活中的具体实例。
3.知道向心力和向心加速度的公式也适用于变速圆周运动,会求变速圆周运动中物体在特殊点的向心力和向心加速度。
3.通过对匀速圆周运动的实例分析,渗透理论联系实际的观点,提高学生分析和解决问题的能力。
4.通过匀速圆周运动的规律也可以在变速圆周运动中使用,渗透特殊性和一般性之间的辩证关系,提高学生的分析能力。
5.通过对离心现象的实例分析,提高学生综合应用知识解决问题的能力。
6.通过对几个实例的分析,使学生明确具体问题必须具体分析,理解物理与生活的联系,学会用合理、科学的方法处理问题。
7.通过离心运动的应用和防止的实例分析。使学生明白事物都是一分为二的,要学会用一分为二的观点来看待问题。
8.养成良好的思维表述习惯和科学的价值观。
【教学重点】
理解向心力是一种效果力;在具体问题中能找到是谁提供向心力的,并结合牛顿运动定律求解有关问题。
【教学难点】
具体问题中向心力的来源;关于对临界问题的讨论和分析;对变速圆周运动的理解和处理。
【教学方法】
探究、讲授、讨论、练习
【教学过程】
一、新课导入
复习提问:请同学们回顾并叙述出对于圆周运动你已经理解和掌握了哪些基本知识?(用线速度、角速度、转速和周期等来描述做圆周运动物体的运动快慢;知道了圆周运动一定是变速运动,一定具有加速度;掌握了对于圆周运动的有关问题还必须通过运用牛顿第二定律去认真分析和处理。)
二、新课教学
1.火车转弯
提出问题:火车受几个力作用?这几个力的关系如何?
火车受到4个力的作用,各为两对平衡力,即合外力为零。其中重力和支持力的合力为零,牵引力和摩擦力的合力为零,那火车转弯时情况会有何不同呢?
提出问题:
(1)转弯与直线前进有何不同?
(2)画出受力示意图,并结合运动情况分析各力的关系?(转弯时火车的速度方向在不断变化,故其一定有加速度,其合外力一定不为零。)
转弯时合外力不为零,即需要提供向心力,而平直路前行不需要,那么火车转弯时是如何获得向心力的?进一步受力分析得:需增加的一个向心力(效果力),由铁轨外轨的轮缘和铁轨之间互相挤压而产生的弹力提供。
问题:挤压的后果会怎样?(由于火车质量、速度比较大,故所需向心力也很大。这样的话,轮缘和铁轨之间的挤压作用力将很大,导致的后果是铁轨容易损坏,轨缘也容易损坏。)
那么应该如何解决这一实际问题,结合学过的知识加以讨论,提出可行的解决方案,并画出受力图,加以定性说明。
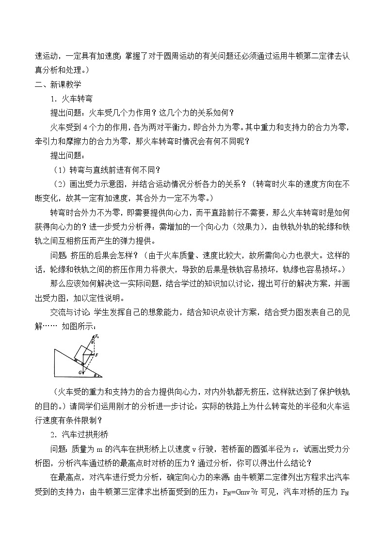
交流与讨论:学生发挥自己的想象能力,结合知识点设计方案,结合受力图发表自己的见解…… 如图所示:
(火车受的重力和支持力的合力提供向心力,对内外轨都无挤压,这样就达到了保护铁轨的目的。)请同学们运用刚才的分析进一步讨论:实际的铁路上为什么转弯处的半径和火车运行速度有条件限制?
2.汽车过拱形桥
问题:质量为m的汽车在拱形桥上以速度v行驶,若桥面的圆弧半径为r,试画出受力分析图,分析汽车通过桥的最高点时对桥的压力?通过分析,你可以得出什么结论?
在最高点,对汽车进行受力分析,确定向心力的来源;由牛顿第二定律列出方程求出汽车受到的支持力:由牛顿第三定律求出桥面受到的压力:FN=Gmv2/r可见,汽车对桥的压力FN小于汽车的重力G,并且压力随汽车速度的增大而减小。
请同学们进一步考虑当汽车对桥的压力刚好减为零时,汽车的速度有多大。当汽车的速度大于这个速度时,会发生什么现象?(把FN=0代人上式可得,此时汽车的速度为,当汽车的速度大于这个速度时,就会发生汽车飞出去的现象。这种现象我们在电影里看到过。)
下面再一起共同分析汽车通过凹形桥最低点时,汽车对桥的压力比汽车的重力大些还是小些?(汽车通过凹形桥最低点时,汽车对桥的压力比汽车的重力大。)
如果汽车不在拱形桥的最高点或最低点,前面的结论还是否能用?如果不能直接运用,又如何来研究这一问题呢?(前面的结论能直接运用,不过此时物体的向心加速度不等于物体的实际加速度,即要用上一节研究变速圆周运动的方法来处理。)
课堂训练
例1:一辆质量m=2.0t的小轿车,驶过半径R=90m的一段圆弧形桥面,重力加速度g=10m/s2.求:
(1)若桥面为凹形,汽车以20m/s的速度通过桥面最低点时,对桥面压力是多大?
(2)若桥面为凸形,汽车以l0m/s的速度通过桥面最高点时,对桥面压力是多大?
(3)汽车以多大速度通过凸形桥面顶点时,对桥面刚好没有压力?
解:(1)汽车通过凹形桥面最低点时,在水平方向受到牵引力F和阻力f,在竖直方向受到桥面向上的支持力N1和向下的重力G=mg,如图所示:
圆弧形轨道的圆心在汽车上方,支持力Nl与重力G=mg的合力为N1-mg,这个合力就是汽车通过桥面最低点时的向心力,即F向=N1-mg。由向心力公式有:N1-mg=mv2/R,解得桥面的支持力大小为
根据牛顿第三定律,汽车对桥面最低点的压力大小是。
(2)汽车通过凸形桥面最高点时,在水平方向受到牵引力F和阻力f,在竖直方向受到竖直向下的重力G=mg和桥面向上的支持力N2,如图所示,圆弧形轨道的圆心在汽车的下方,重力G=mg与支持力N2的合力为mg-N2,这个合力就是汽车通过桥面顶点时的向心力,即F向=mg-N2,由向心力公式mg-N2=,
解得桥面的支持力大小为
根据牛顿第三定律,汽车在桥的顶点时对桥面压力的大小为。
(3)设汽车速度为vm时,通过凸形桥面顶点时对桥面压力为零。根据牛顿第三定律,这时桥面对汽车的支持力也为零,汽车在竖直方向只受到重力G作用,重力G=mg就是汽车驶过桥顶点时的向心力,即F向=mg,由向心力公式有mg=,解得,汽车以30m/s的速度通过桥面顶点时,对桥面刚好没有压力。
3.航天器中的失重现象
从刚才研究的一道例题可以看出,当汽车通过拱形桥凸形桥面顶点时,如果车速达到一定大小,则可使汽车对桥面的压力为零,如果我们把地球想象为特大的“拱形桥”,则情形如何呢?会不会出现这样的情况;速度达到一定程度时,地面对车的支持力是零?这时驾驶员与座椅之间的压力是多少?驾驶员躯体各部分之间的压力是多少?他这时可能有什么感觉?
假设宇宙飞船质量为M,它在地球表面附近绕地球做匀速圆周运动,其轨道半径近似等于地球半径R,航天员质量为m,宇宙飞船和航天员受到的地球引力近似等于他们在地面上的重力,试求座舱对宇航员的支持力,此时飞船的速度多大?通过求解,你可以得出什么结论?(运用牛顿第二定律可解得:宇宙飞船的速度为,再对宇航员进行分析可得,此时座椅对宇航员的支持力为零,即航天员处于失重状态。)
4.离心运动
做圆周运动的物体一旦失去向心力的作用,它会怎样运动呢?如果物体受的合力不足以提供向心力,它会怎样运动呢?发表你的见解并说明原因。(做圆周运动的物体一旦失去向心力的作用,它会沿切线飞出去,如体育中的“链球”运动,运动员手一放后,“链球”马上飞了出去。)
如果向心力突然消失,物体由于惯性,会沿切线方向飞出去。
如果物体受的合力不足以提供向心力,物体虽不能沿切线方向飞出去。但会逐渐远离圆心。这两种运动都叫做离心运动。
讨论与思考:请同学们结合生活实际,举出物体做离心运动的例子,在这些例子中,离心运动是有益的还是有害的?你能说出这些例子中离心运动是怎样发生的吗?
练习
例题1:杂技演员在做水流星表演时,用绳系着装有水的水桶,在竖直平面内做圆周运动,若水的质量m=0.5 kg,绳长l=60cm,求:(1)最高点水不流出的最小速率,(2)水在最高点速率v=3 m/s时,水对桶底的压力。
解析:(1)在最高点水不流出的条件是重力不大于水做圆周运动所需要的向心力
即
则所求最小速率
(2)当水在最高点的速率大于v0时,只靠重力提供向心力已不足,此时水桶底对水有一向下的压力,设为FN,由牛顿第二定律有FN+mg=
点评:抓住临界状态,找出临界条件是解决这类极值问题的关键。
思考:若本题中将绳换成轻杆,将桶换成球,上面所求的临界速率还适用吗?
课外训练
(1)如图所示,汽车以一定的速度经过一个圆弧形桥面的顶点时,关于汽车的受力及汽车对桥面的压力情况,以下说法正确的是……( )
A.在竖直方向汽车受到三个力:重力、桥面的支持力和向心力
B.在竖直方向汽车只受两个力:重力和桥面的支持力
C.汽车对桥面的压力小于汽车的重力
D.汽车对桥面的压力大于汽车的重力
(2)一根原长为20cm的轻质弹簧,劲度系数k=20 N/m,一端拴着一个质量为1 kg的小球,在光滑的水平面上绕另一端做匀速圆周运动,此时弹簧的实际长度为25 cm,如图所示。求:小球运动的线速度为多大?小球运动的周期为多大?
(3)一细绳拴一质量m=100 g的小球,在竖直平面内做半径R=40 cm的圆周运动,取g=10 m/s2,求;小球恰能通过圆周最高点时的速度,小球以v=3.0 m/s的速度通过圆周最低点时,绳对小球的拉力;小球v2=5.0m/s的速度通过圆周最低点时,绳对小球的拉力?
(4)一架滑翔机以180km/h的速率,沿着半径为1 200m的水平圆弧飞行,计算机翼和水平面间夹角的正切值。(取g=10m/s2)
(5)如图所示,圆弧形拱桥AB的圆弧半径为40 m,桥高l0m,一辆汽车通过桥中央时桥受压力为车重的1/2,汽车的速率多大?若汽车通过桥中央时对桥恰无压力,汽车的落地点离AB中点P多远?
参考答案:
1.BC 2.0.5 m/s 3.(1)2 m/s (2)1.25 N (3)7.25 N 4.tan0=4/25 5.m/s m
【板书设计】
生活中的圆周运动
1.火车转弯
(1)讨论向心力的来源:
(2)外轨高于内轨时重力与支持力的合力是使火车转弯的向心力
(3)讨论:为什么转弯处的半径和火车运行速度有条件限制?
2.汽车过拱形桥
(1)思考:汽车过拱形桥时,对桥面的压力与重力谁大?
(2)圆周运动中的超重。失重情况。
3.航天器中的失重现象
4.离心运动
(1)离心现象的分析与讨论。
(2)离心运动的应用和防止。
高中人教版 (2019)4 生活中的圆周运动教案设计: 这是一份高中人教版 (2019)4 生活中的圆周运动教案设计,共2页。教案主要包含了精准讲解,重点,板书等内容,欢迎下载使用。
高中物理人教版 (2019)必修 第二册4 生活中的圆周运动公开课表格教案设计: 这是一份高中物理人教版 (2019)必修 第二册4 生活中的圆周运动公开课表格教案设计,共13页。教案主要包含了教学目标等内容,欢迎下载使用。
人教版 (2019)必修 第二册4 生活中的圆周运动教学设计: 这是一份人教版 (2019)必修 第二册4 生活中的圆周运动教学设计,共3页。

