物理必修27.生活中的圆周运动教学设计及反思
展开这是一份物理必修27.生活中的圆周运动教学设计及反思,共8页。
www.ks5u.com高中物理课堂教学教案 年 月 日
课 题 | 6.8生活中的圆周运动 | 课 型 | 新授课(2课时) | ||
教 学 目 标 | 知识与技能 1.知道如果一个力或几个力的合力的效果是使物体产生向心加速度,它就是圆周运动的物体所受的向心力.会在具体问题中分析向心力的来源. 2.能理解运用匀速圆周运动的规律分析和处理生产和生活中的具体实例. 3.知道向心力和向心加速度的公式也适用于变速圆周运动,会求变速圆周运动中物体在特殊点的向心力和向心加速度. 过程与方法 1.通过对匀速圆周运动的实例分析,渗透理论联系实际的观点,提高学生分析和解决问题的能力. 2.通过匀速圆周运动的规律也可以在变速圆周运动中使用,渗透特殊性和一般性之间的辩证关系,提高学生的分析能力. 3.通过对离心现象的实例分析,提高学生综合应用知识解决问题的能力. 情感、态度与价值观 1.通过对几个实例的分析,使学生明确具体问题必须具体分析,理解物理与生活的联系,学会用合理、科学的方法处理问题. . 2.通过离心运动的应用和防止的实例分析.使学生明白事物都是一分为二的,要学会用一分为二的观点来看待问题. 3.养成良好的思维表述习惯和科学的价值观. | ||||
教学重点、难点 | 教学重点 1.理解向心力是一种效果力. 2.在具体问题中能找到是谁提供向心力的,并结合牛顿运动定律求解有关问题. 教学难点 1.具体问题中向心力的来源. 2.关于对临界问题的讨论和分析. 3.对变速圆周运动的理解和处理. | ||||
教 学 方 法 | 探究、讲授、讨论、练习 | ||||
教 学 手 段 | 教具准备 多媒体课件
| ||||
教 学 活 动
师:请同学们回顾并叙述出对于圆周运动你已经理解和掌握了哪些基本知识 生:我已经理解和掌握了可以用线速度、角速度、转速和周期等来描述做圆周运动物体的 运动快慢;知道了圆周运动一定是变速运动,一定具有加速度;掌握了对于圆周运动的有关问题还必须通过运用牛顿第二定律去认真分析和处理. 生:从匀速u圆周运动中总结出来的基本规律,通过运用等效的物理思想也可以去处理变速圆周运动的有关问题. 师:刚才几位同学各自从不同的角度回顾和交流了对圆周运动有关基本知识和基本规律的认识.而我们知道学以致用是学习的最终目的,本节课将通过几个具体实例的探讨来深入理解相关知识点并学会应用.
一、铁路的弯道 师:(多媒体课件)模拟在平直轨道上匀速行驶的火车,然后投影出课本第56页的图 6.8—1并提出问题: 1.火车受几个力作用? 2.这几个力的关系如何? 生:火车受到4个力的作用,各为两对平衡力,即合外力为零. 师:对,火车受重力、支持力、牵引力及摩擦力.且四个力合力为零,其中重力和支持力的合力为零,牵引力和摩擦力的合力为零. 师:过渡;那火车转弯时情况会有何不同呢? 多媒体课件:模拟平直轨道火车转弯情形.提出问题: 1.转弯与直进有何不同? 2.画出受力示意图,并结合运动情况分析各力的关系. 生:转弯时火车的速度方向在不断变化,故其一定有加速度,其合外力一定不为零. 师:对,转弯时合外力不为零,即需要提供向心力,而平直路前行不需要.那么火车转弯时是如何获得向心力的?进一步受力分析得:需增加的一个向心力(效果力),由铁轨外轨的轮缘和铁轨之间互相挤压而产生的弹力提供. 师:提出问题:挤压的后果会怎样? 生:由于火车质量、速度比较大,故所需向心力也很大.这样的话,轮缘和铁轨之间的挤压作用力将很大,导致的后果是铁轨容易损坏,轨缘也容易损坏. 师:(设疑引申)那么应该如何解决这一实际问题?结合学过的知识加以讨论,提出可行的解决方案,并画出受力图,加以定性说明.
学生发挥自己的想象能力,结合知识点设计方案.结合受力图发表自己的见解…… 师:刚才同学们交流和讨论得非常热烈、充分,方案设计得也很好,下面我们择其一的示意图来共同分析、说明. 投影学生的受力图,进行定性分析; 如图6.8—l所示. 火车受的重力和支持力的合力提供向心力,对内外轨都无挤压,这样就达到了保护铁轨的目的. 强调说明:向心力是水平的. 师:请同学们运用刚才的分析进一步讨论:实际的铁路上为什么转弯处的半径和火车运行速度有条件限制? 二、拱形桥
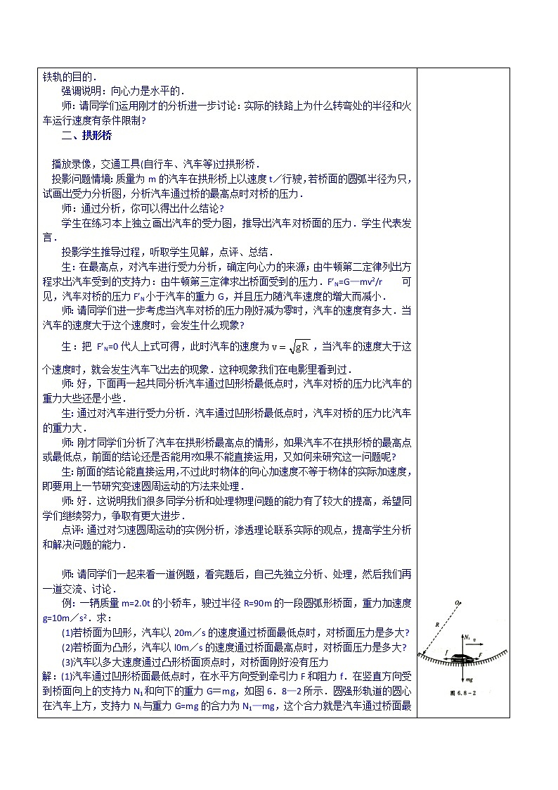
播放录像,交通工具(自行车、汽车等)过拱形桥. 投影问题情境:质量为m的汽车在拱形桥上以速度t/行驶,若桥面的圆弧半径为只,试画出受力分析图,分析汽车通过桥的最高点时对桥的压力. 师:通过分析,你可以得出什么结论? 学生在练习本上独立画出汽车的受力图,推导出汽车对桥面的压力.学生代表发言. 投影学生推导过程,听取学生见解,点评、总结. 生:在最高点,对汽车进行受力分析,确定向心力的来源;由牛顿第二定律列出方程求出汽车受到的支持力:由牛顿第三定律求出桥面受到的压力.F’N=G—mv2/r 可见,汽车对桥的压力F’N小于汽车的重力G,并且压力随汽车速度的增大而减小. 师:请同学们进一步考虑当汽车对桥的压力刚好减为零时,汽车的速度有多大.当汽车的速度大于这个速度时,会发生什么现象? 生:把 F’N=0代人上式可得,此时汽车的速度为,当汽车的速度大于这个速度时,就会发生汽车飞出去的现象.这种现象我们在电影里看到过. 师:好,下面再一起共同分析汽车通过凹形桥最低点时,汽车对桥的压力比汽车的重力大些还是小些. 生:通过对汽车进行受力分析.汽车通过凹形桥最低点时,汽车对桥的压力比汽车的重力大. 师:刚才同学们分析了汽车在拱形桥最高点的情形,如果汽车不在拱形桥的最高点或最低点,前面的结论还是否能用?如果不能直接运用,又如何来研究这一问题呢? 生:前面的结论能直接运用,不过此时物体的向心加速度不等于物体的实际加速度,即要用上一节研究变速圆周运动的方法来处理. 师:好.这说明我们很多同学分析和处理物理问题的能力有了较大的提高,希望同学们继续努力,争取有更大进步. 点评:通过对匀速圆周运动的实例分析,渗透理论联系实际的观点,提高学生分析和解决问题的能力.
师:请同学们一起来看一道例题,看完题后,自己先独立分析、处理,然后我们再一道交流、讨论. 例:一辆质量m=2.0t的小轿车,驶过半径R=90m的一段圆弧形桥面,重力加速度g=10m/s2.求: (1)若桥面为凹形,汽车以20m/s的速度通过桥面最低点时,对桥面压力是多大? (2)若桥面为凸形,汽车以l0m/s的速度通过桥面最高点时,对桥面压力是多大? (3)汽车以多大速度通过凸形桥面顶点时,对桥面刚好没有压力 解:(1)汽车通过凹形桥面最低点时,在水平方向受到牵引力F和阻力f.在竖直方向受到桥面向上的支持力N1和向下的重力G=mg,如图6.8—2所示.圆强形轨道的圆心在汽车上方,支持力Nl与重力G=mg的合力为N1—mg,这个合力就是汽车通过桥面最低点时的向心力,即F向=N1—mg.由向心力公式有:N1—mg= mv2/R
三、航天器中的失重现象 师:从刚才研究的一道例题可以看出,当汽车通过拱形桥凸形桥面顶点时,如果车速达到一定大小,则可使汽车对桥面的压力为零.如果我们把地球想象为特大的“拱形桥”,则情形如何呢?会不会出现这样的情况;速度达到一定程度时,地面对车的支持力是零?这时驾驶员与座椅之间的压力是多少?驾驶员躯体各部分之间的压力是多少?他这时可能有什么感觉? 学生独立分析以上提出的问题,并在练习本上画出受力分析图,尝试解答. 投影学生推导过程,引导学生间交流、讨论. 师:刚才同学们交流、讨论的问题即为课本第58页上面的“思考与讨论”,该“思考与讨论”中描述的情景其实已经实现,不过不是在汽车上,而是在航天飞机中. 投影;假设宇宙飞船质量为M,它在地球表面附近绕地球傲匀逮圆周运动,其轨道半径近似等于地球半径R,航天员质量为m,宇宙飞船和航天员受到的地球引力近似等于他们在地面上的重力.试求座舱对宇航员的支持力.此时飞船的速度多大?通过求解.你可以得出什么结论? 生:通过整体法对宇宙飞船受力分析,并运用牛顿第二定律可解得:宇宙飞船的速度为,再对宇航员进行分析可得.此时座椅对宇航员的支持力为零.即航天员处于失重状态. 教师投影部分学生的推导过程,听取学生见解,并点评、总结.指出上面的分析仅仅是针对圆轨道而言的.其实在任何关闭了发动机又不受阻力的飞行器中,都是一个完全失重的环境. 点评:通过实例分析,让学生了解到航天器中的失重现象.学习知识的同时激发学习物理学的兴趣. 四、离心运动 师:做圆周运动的物体一旦失去向心力的作用,它会怎样运动呢?如果物体受的合力不足以提供向心力,它会怎样运动呢?发表你的见解并说明原因. 生:我认为做圆周运动的物体一旦失去向心力的作用,它会沿切线飞出去,如体育中的“链球”运动,运动员手一放后,“链球”马上飞了出去. 生:如果物体受的合力不足以提供向心力,它会做逐渐远离圆心的运动.如:在电影中经常看到,速度极快的汽车在急速转弯时.会有向外侧滑寓的现象. 师:(听取学生代表的发育,点评、总结)如果向心力突然消失,物体由于惯性,会沿切线方向飞出去.如果物体受的合力不足以提供向心力,物体虽不能沿切线方向飞出去.但会逐渐远离圆心.这两种运动都叫做离心运动.
师:请同学们结合生活实际,举出物体做离心运动的例子.在这些例子中,离心运动是有益的还是有害的?你能说出这些例子中离心运动是怎样发生的吗? 学生认真思考并讨论问题,学生代表发表见解,相互间交流、讨论. 教师听取学生见解,点评、总结.并投影出“洗衣机脱水时”和“高速运动的汽车转弯时”的多媒体课件. 点评:培养学生观察生活的良好晶质,培养学生发现问题、解决问题的主动求知的意识.
1.杂技演员在做水流星表演时,用绳系着装有水的水桶,在竖直平面内做圆周运动,若水的质量m=0.5 kg,绳长l=60cm,求: (1)最高点水不流出的最小速率, (2)水在最高点速率v=3 m/s时,水对桶底的压力. 点评c抓住临界状态,找出临界条件是解决这类极值问题的关键. 思考:若本题中将绳换成轻杆,将桶换成球,上面所求的临界速率还适用吗? 2.如图6.8—4所示,在水平固定的光滑平板上,有一质量为M的质点P,与穿过中央小孔H的轻绳一端连着.平板与小孔是光滑的,用手拉着绳子下端,使质点做半径为d、角速度为ω的匀速四周运动.若绳子迅速放松至某一长度^而拉紧,质点就能在以半径为b的圆周上做匀速圆周运动.求质点由半径a到b所需的时间及质点在半径为b的圆周上运动的角速度. 3.一根长l=0.625 m的细绳,一端拴一质量m=0.4 kg的小球,使其在竖直平面内绕绳的另一端做圆周运动,求: (1)小球通过最高点时的最小速度; (2)若小球以速度v=3.0m/s通过圆周最高点时,绳对小球的拉力多大?若此时绳突然断了,小球将如何运动?
师:请同学们根据自己对本节内容的理解,在笔记本上将本节课的主要内容进行总结. 学生认真总结概括本节内容,并把自己对这节课的体会写下来. 生:我认为本节课中需要我们掌握的关键是:一个要从力的方面认真分析,搞清谁来提供物体做圆周运动所需的向心力,能提供多大的向心力,是否可以变化,另一个方面从运动的物 理量本身去认真分析,看看物体做这样的圆周运动究竟需要多大的向心力.如果供需双方正好 相等,则物体将做稳定的圆周运动;如果供大于需,则物体将偏离圆轨道,逐渐靠近圆心,如果 供小于需,则物体将偏离圆轨道,逐渐远离圆心:如果外力突然变为零,则物体将沿切线方向做 匀速直线运动. 投影部分学生的小结,所有同学比较投影出的小结和自己的小结,看谁的更好,好在什么地方. 点评:总结课堂内容,培养学生概括总结能力.教师要放开.让学生自己总结所学内容,允许内容的顺序不同,从而构建他们自己的知识框架.
1.如图6.8—7所示,汽车以一定的速度经过一个圆弧形桥面的顶点时,关于汽车的受力及汽车对桥面的压力情况,以下说法正确的是………( ) A.在竖直方向汽车受到三个力:重力、桥面的支持力和向心力 B.在竖直方向汽车只受两个力:重力和桥面的支持力 C.汽车对桥面的压力小于汽车的重力 D.汽车对桥面的压力大于汽车的重力 2.一辆汽车以速度。匀逮转弯,若车轮与地面间的最大静摩擦力为车重的k倍,求汽车转弯的最小半径. 3.一根原长为20cm的轻质弹簧,劲度系数k=20 N/m,一端拴着一个质量为1 kg的小球,在光滑的水平面上绕另一端做匀速圆周运动,此时弹簧的实际长度为25 cm,如图6.8—8所示.求: (1)小球运动的线速度为多大? (2)小球运动的周期为多大? 4.一细绳拴一质量m=100 g的小球,在竖直平面内傲半径R=40 cm的圆周运动,取g=10 m/s2,求; (1)小球恰能通过圆周最高点时的速度, (2)小球以v=3.0 m/s的速度通过圆周最低点时,绳对小球的拉力; (3)小球v2=5.0m/s的速度通过圆周最低点时,绳对小球的拉力. 5.质量为m=0.02 kg的小球,与长为l=0.4 m的不计质量的细杆一端连接,以杆的另一端为轴,在竖直面内做圆周运动,当小球运动到最高点.速度分别为v1=0,v2=l m/s,v3=2 m/s,v4=4 m/s时,杆分别对小球施加什么方向的力?大小如何? 6.一架滑翔机以180km/h的速率,沿着半径为1 200m的水平圆弧飞行.计算机翼和水平面间夹角的正切值.(取g=10m/s2) 7.一辆m=2.0X103 kg的汽车在水平公路上行驶,经过半径r=50m的弯路时,如果车速v=72 km/h,这辆汽车会不会发生侧滑?已知轮胎与路面间的最大静摩擦力Fmax=1.4×104 N. 8.如图6.8—9所示,圆弧形拱桥AB的圆弧半径为40 m,桥高l0m,一辆汽车通过桥中央时桥受压力为车重的1/2,汽车的速率多大?若汽车通过桥中央时对桥恰无压力,汽车的落地点离AB中点P多远? 参考答案 1.BC 2.v2/kg 3.0.5 m/s 3.14 s 4.(1)2 m/s (2)1.25 N (3)7.25 N 5.O.2N的支持力,0.15N的支持力,0N(无作用力),0.6 N的拉力 6.tan0=4/25 7.会发生侧滑 8.10m/s 20m | 学 生 活 动
| ||||
作 业 |
完成P59“问题与练习”中的题目. | ||||
板 书 设 计 | 8.生活中的圆周运动 一、铁路的弯道 1.讨论向心力的来源: 2.外轨高于内轨时重力与支持力的合力是使火车转弯的向心力 3.讨论:为什么转弯处的半径和火车运行速度有条件限铡? 二、拱形桥 1.思考:汽车过拱形桥时,对桥面的压力与重力谁大? 2.圆周运动中的超重。失重情况. 三、航天器中的失重现象 四、离心运动 1.离心现象的分析与讨论. 2.离心运动的应用和防止. | ||||
教 学 后 记 |
| ||||
相关教案
这是一份人教版 (2019)必修 第二册4 生活中的圆周运动教案设计,共6页。教案主要包含了教学目标,教学重点,教学难点,教学方法,教学过程,板书设计等内容,欢迎下载使用。
这是一份高中物理人教版 (2019)必修 第二册1 圆周运动教案,共15页。
这是一份2021学年7.生活中的圆周运动教案,共6页。教案主要包含了选择题,非选择题等内容,欢迎下载使用。

