人教版 (2019)必修 第一册第四节 地球的圈层结构课堂检测
展开第四节 地球的圈层结构
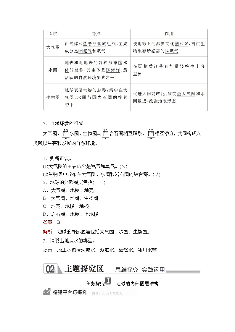
一、地球的内部圈层结构
1.地震波
(1)分类:图中A表示横波,B表示纵波。
(2)特性
(3)波速变化
①在地下平均33千米C处(大陆部分):传播速度都明显增加。
②在地下2_900千米D处:A波完全消失,B波传播速度突然下降。
2.圈层划分
(1)依据:地震波在地球内部传播速度的变化。
(2)界面:图中C为莫霍界面,D为古登堡界面。
1.判断正误。
(1)纵波传播速度慢于横波。(×)
(2)横波能通过固体、液体和气体传播,纵波只能通过固体传播。(×)
2.地震波横波(S)和纵波(P)的传播速度在莫霍面处发生的显著变化是( )
A.S波、P波都明显增加
B.S波完全消失,P波突然下降
C.S波、P波都明显下降
D.P波完全消失,S波突然下降
答案 A
解析 横波和纵波的传播速度在莫霍面处都明显增加。
(3)内部圈层
3.岩石圈:地壳和上地幔顶部(软流层以上),由坚硬的岩石组成。,3.试说明软流层和岩石圈的区别和联系。
提示 上地幔的上部存在一个软流层,一般认为是岩浆的发源地。上地幔上部与地壳都是由坚硬岩石组成的,合称岩石圈。岩石圈位于软流层之上。
二、地球的外部圈层结构
1.组成
(1)包括大气圈、水圈、生物圈等。
(2)特点
2.自然环境的组成
大气圈、水圈、生物圈与岩石圈相互联系、相互渗透,共同构成人类赖以生存和发展的自然环境。
1.判断正误。
(1)大气圈的主要成分是氢气和氧气。(×)
(2)生物集中分布在大气圈、水圈和岩石圈的结合部。(√)
2.地球的外部圈层包括( )
A.大气圈、水圈、地壳
B.大气圈、水圈、生物圈
C.地壳、地幔、地核
D.岩石圈、水圈、上地幔
答案 B
解析 地球的外部圈层包括大气圈、水圈、生物圈。
3.请说出地表水的类型。
提示 地表水包括河流水、湖泊水、沼泽水、冰川水等。
任务探究 地球的内部圈层结构
据中国地震台网测定,2018年12月24日7时8分,在汤加群岛(20.26°S,175.11°W)发生6.4级地震,震源深度110千米。
据此探究下列问题:
(1)此次地震位于地球内部圈层的哪一层?请说明判断依据。
(2)地震发生后,汤加的居民看到地面物体晃动的先后顺序是什么?
(3)地震发生后,正在汤加附近海域航行的轮船上的人感受到的晃动是怎样的?为什么?
[成果展示] (1)地幔。地壳平均深度约17千米,最深约70千米,此次地震震源深度为110千米,故震中位于地幔。
(2)先上下颠簸,后水平晃动。
(3)只能感受到上下颠簸。横波只能通过固体传播,纵波可以通过固体、液体和气体传播,故只能感受到纵波的影响,不能感受到横波的影响。
1.地球内部圈层的划分
以莫霍界面和古登堡界面为界,可以将地球内部划分为地壳、地幔和地核三个圈层。
2.地球内部各圈层的特点
3.地壳与岩石圈的区别和联系
读地震波波速与地球内部构造图,回答(1)~(3)题。
(1)下列叙述正确的是( )
A.纵波和横波波速都随深度的增加而增大
B.①和②之间是古登堡界面
C.在深约2 900千米处横波突然消失
D.地核是岩浆的主要发源地
(2)岩石圈是指( )
A.①的上部 B.②的上部
C.①和②的上部 D.③的外部
(3)某地地下30千米处发生地震,这时地面上的人、附近不远处的飞鸟和池塘里的鱼,都会感到( )
A.先上下颠簸,后左右摇摆
B.先左右摇摆,后上下颠簸
C.P波,上下颠簸
D.S波,左右摇摆
科学思维
地震波与地球内部圈层的分析思路
第(1)题,根据波速大小和波速变化可判断纵波和横波,地震波突变处为不连续界面,是划分地球内部圈层的主要依据。在莫霍界面处,纵波和横波波速均增大;在古登堡界面处,纵波传播速度明显下降,横波突然消失。第(2)题,岩石圈包括地壳和上地幔的上部,位于软流层之上。第(3)题,纵波影响下,上下颠簸;横波影响下,左右晃动。纵波可通过固态、液态和气态,横波只能通过固态。
[答案] (1)C (2)C (3)C
提升运用能力
读地球内部结构图,完成1~3题。
1.地震波是研究地球内部结构的重要手段,当c处岩层发生地震时,地表科研人员测得地震波在经过古登堡界面时的变化是( )
①纵波速度加快 ②纵波速度减慢 ③横波突然消失
④横波速度减慢
A.①③ B.②④
C.①④ D.②③
答案 D
解析 地震波通过古登堡界面时,纵波速度减慢,横波消失。
2.一般认为,火山爆发时喷出的岩浆来自( )
A.a层内部 B.c层内部
C.d层内部 D.e层内部
答案 C
解析 一般认为,火山爆发时喷出的岩浆来自软流层,软流层一般位于地下80~400千米之间,图中d为地幔,软流层位于地幔中,故C项正确。
3.下列组合中,表示岩石圈的是( )
A.a+b+c B.a+c+e
C.b+c+d D.c+d+e
答案 A
解析 岩石圈包括地壳和上地幔的顶部,位于软流层之上。
任务探究 地球的外部圈层结构
下图为某地景观示意图。
据此探究下列问题:
(1)图中直观地显示了哪个圈层?该圈层有何特殊性?
(2)植物生长会从哪些圈层吸收养分?
[成果展示] (1)生物圈。生物圈的特殊性是:①生物圈有生命存在,其他的圈层是无机环境;②与其他圈层交错,没有明确的界线;③生物圈不仅包括全部生物,还包括生物生存的环境,是地球上最大的生态系统。
(2)水圈、岩石圈、大气圈。
地球外部圈层
地球的外部圈层包括大气圈、水圈、生物圈等,这些圈层之间相互联系、相互制约,形成人类赖以生存和发展的自然环境。各外部圈层的概况、特点见下表:
读黄果树瀑布附近景观图,回答(1)~(2)题。
(1)图中涉及的地球外部圈层共有( )
A.2个 B.3个
C.4个 D.5个
(2)地球生态系统中最活跃的因素是( )
A.水 B.岩石
C.大气 D.生物
科学思维
地球外部圈层的分析思路
第(1)题,图中显示地理要素有岩石、水、生物和大气,故涉及的外部圈层有水圈、生物圈和大气圈。第(2)题,地球生态系统的主体和最活跃的因素是生物。
[答案] (1)B (2)D
提升运用能力
“奇松、怪石、云海和温泉”被誉为黄山四绝。据此完成1~2题。
1.“黄山四绝”反映了地球圈层的数量是( )
A.1个 B.2个
C.3个 D.4个
答案 D
解析 奇松主要反映生物圈,怪石主要反映岩石圈,云海主要反映大气圈,温泉主要反映水圈。
2.某地理圈层不独自占空间,其范围渗透到其他圈层中,代表该圈层的地理要素是( )
A.奇松 B.怪石
C.云海 D.温泉
答案 A
解析 生物圈不独自占空间,生物圈的范围渗透到其他圈层中。
教材活动巧点拨
[教材第22页思考]
思路点拨 (1)在图中找出代表两个界面的虚线,比较虚线处速度的差异。
(2)传播媒介对地震波传播速度有较大的影响。
成果展示 在莫霍界面处,纵波和横波均变快;在古登堡界面处,纵波突然减速,横波突然消失。这说明界面附近物质的组成和性质发生了明显变化。
[教材第24页活动]
思路点拨 (1)在图中恰当位置写出相应的地理事物。
(2)根据地理要素进行归纳。
(3)地球圈层之间具有关联性。
成果展示 (1)略。
(2)山属于岩石圈,云属于大气圈,山顶积雪、河流属于水圈,草、树木属于生物圈。
(3)大气圈、水圈、生物圈与岩石圈之间相互联系、相互渗透,共同组成了人类赖以生存的地理环境。
地理实践深探索
方向与建议
1.制作地球内部圈层模型。
2.在校园中寻找相关地理要素,判断其所属的圈层结构。
3.调查最新重大地震资料,判断其与地球圈层结构的关系。
展示与评价
略。
时间:45分钟 满分:100分
探究点 | 题号 |
地球的内部圈层结构 | 1、2、3、7、8、11、12、13、14(4) |
地球的外部圈层结构 | 4、5、6、9、10、14(1)(2)(3) |
一、选择题(共12小题,每小题4分,共48分,每小题只有一个选项符合题目要求)
2017年3月22日,印度尼西亚巴厘省首府东南部海域发生6.4级地震,震源深度为117千米。2017年4月5日,伊朗托尔巴特贾姆西北部发生里氏6.1级地震,震源深度10千米。据此完成1~2题。
1.印度尼西亚巴厘省首府东南部海域地震、伊朗托尔巴特贾姆西北部地震分别发生在地球圈层中的( )
A.地壳 上地幔 B.上地幔 地壳
C.地壳 地壳 D.岩石圈 上地幔
答案 B
解析 根据震源深度和地壳平均厚度可知,这两次地震分别位于上地幔和地壳。
2.印度尼西亚地震后,地震波从震中传播至地面过程,波速的变化特点是( )
A.增大 B.减小
C.纵波消失 D.横波消失
答案 B
解析 据材料可知,地震波从地幔传播到地壳,经过莫霍界面,地震波在地幔中的传播速度快于在地壳中的传播速度,故B项正确。
2017年6月19日上午,海拔3 283米的俄罗斯舍维留奇火山喷发出高达15 000米的灰柱,场面极为壮观。此次喷发并未造成人员伤亡,也没有对航空造成影响,但火山灰降落下来,对环境的污染是必然的。据此完成3~4题。
3.组成该山体岩石的物质直接来自( )
A.岩石圈 B.地核
C.地壳 D.软流层
答案 D
解析 一般认为软流层是岩浆的主要发源地。
4.这些喷发出来的火山灰物质在地球圈层中迁移的顺序是( )
A.大气圈→水圈、生物圈→岩石圈
B.岩石圈→大气圈→水圈、生物圈
C.水圈、生物圈→大气圈→岩石圈
D.水圈、生物圈→岩石圈→大气圈
答案 A
解析 由材料信息可知,喷发出来的火山灰物质在地球圈层中迁移的顺序是大气圈→水圈、生物圈→岩石圈,故A项正确。
地球的外部圈层包括大气圈、水圈、生物圈等,这些圈层之间相互联系、相互制约,形成人类赖以生存和发展的自然环境。右图为地球圈层构造示意图。据此回答5~6题。
5.图中所示的圈层A、B、C分别是( )
A.水圈、生物圈、岩石圈 B.生物圈、岩石圈、水圈
C.岩石圈、水圈、生物圈 D.生物圈、水圈、岩石圈
答案 D
解析 生物圈联系岩石圈、水圈和大气圈三大圏层,A联系了B、C、D三大圈层,A是生物圈;C在最下层,是岩石圈;B在岩石圈以上,大气圈以下,是水圈。
6.A圈层不同于其他圈层的特点是( )
①只有A圈层具有生命存在的条件 ②不单独占有空间,渗透于其他圈层之中 ③占有独立空间,厚度约为300多米 ④地球上非常活跃的特殊圈层
A.①② B.②③
C.③④ D.②④
答案 D
解析 A是生物圈,存在于大气圈的底部、岩石圈的上部及几乎整个水圈,不单独占有空间,渗透于其他圈层之中,①错误,②正确;地面以上100米,水面以下200米,是生物圈的核心部分,其厚度不是300米的独立空间,③错误;生物圈有生命活动,是地球上非常活跃的特殊圈层,④正确。故选D项。
读火山景观图和地球的内部圈层结构图,完成7~8题。
7.下列关于地球内部圈层特点的叙述,正确的是( )
A.①层为地表岩石圈 B.②层只能纵波通过
C.③层属于地核 D.④层属于地幔
答案 C
解析 内部圈层由莫霍面和古登堡面划分为地核、地幔、地壳三部分;读图分析可知,①为地壳,②为地幔,③为外核,④为内核,故C项正确,D项错误;岩石圈包括地壳全部、软流层以上的地幔部分,①属于地壳,是岩石圈的一部分,故A项错误;②为地幔,主要为固态物质组成,横波和纵波都能通过,故B项错误。
8.下列地区中地壳厚度最小的是( )
A.喜马拉雅山 B.黄土高原
C.四川盆地 D.太平洋
答案 D
解析 大陆地壳厚,大洋地壳薄。
下图是地球圈层间的物质交换示意图,图中序号①②③④代表四大圈层,读图回答9~10题。
9.图中序号依次是( )
A.大气圈、水圈、岩石圈、生物圈
B.岩石圈、大气圈、生物圈、水圈
C.水圈、岩石圈、生物圈、大气圈
D.水圈、生物圈、岩石圈、大气圈
答案 C
解析 图中①向③供水,同时又能向④进行蒸发,说明①是水圈;③需要供水,且能提供氧气,则是生物圈;④能降水,说明是大气圈;②接受降水和渗透,说明②是岩石圈。
10.“落红不是无情物,化作春泥更护花”反映的圈层关系是( )
A.①② B.②③
C.①③ D.③④
答案 B
解析 “落红”属于生物圈,“春泥”属于岩石圈。
下图是地球圈层结构示意图,①②③④依次代表地壳、上地幔、下地幔和地核。读图完成11~12题。
11.莫霍界面位于( )
A.①和②之间 B.②和③之间
C.③和④之间 D.大气圈和①之间
答案 A
解析 莫霍界面位于地壳和地幔之间,即①和②之间。
12.地壳厚度的变化规律是( )
A.地壳厚度变化均一
B.洋壳较厚,陆壳较薄
C.陆壳较厚,洋壳较薄
D.地壳厚度与海拔高低呈负相关
答案 C
解析 地壳厚度的变化规律是:陆壳较厚,洋壳较薄;地壳厚度与海拔高低呈正相关。
二、综合题(共2小题,共52分)
13.读“地壳、地幔、岩石圈及软流层示意图”,图中G处为陆地,F处为海洋,回答下列问题。(26分)
(1)图中A表示________,其在G处的平均厚度约为________千米,F处的平均厚度约为________千米,其在整个地球的平均厚度为________千米。(8分)
(2)图中B表示________,A、B间的分界面的名称是________。简述从A到B地震波速度的变化状况。(8分)
(3)图中C表示________,由图可知C大于A的原因是___________________________________________________________________________________________________________________________________。(6分)
(4)图中D表示________层,一般认为这里是________的发源地。(4分)
答案 (1)地壳 39~41 5~10 17
(2)地幔 莫霍面 纵波和横波的传播速度都明显加快。
(3)岩石圈 岩石圈不仅包含地壳,还包括上地幔上部(软流层以上)
(4)软流 岩浆
解析 读图可知,A为地壳,B为地幔;地壳的平均厚度约为17千米,大陆地壳的平均厚度约为39~41千米,大洋地壳的平均厚度约为5~10千米。地壳和地幔的分界面为莫霍面,地震波通过莫霍界面时速度明显加快。地壳和上地幔上部组成岩石圈,岩石圈漂浮于软流层之上,一般认为软流层是岩浆的主要发源地。
14.读“地球圈层示意图”,回答下列问题。(26分)
(1)在图中适当位置标出地壳、大气圈、水圈。(6分)
(2)地球外部圈层,厚度最大的是________,连续而不规则的圈层是________,其范围渗透到其他圈层之中的是________。(6分)
(3)大气圈包围着地球,它的主要成分是________和________;水圈、大气圈、生物圈等圈层之间相互________、相互________,形成人类赖以生存和发展的自然环境。(8分)
(4)请据图分析地壳厚度有什么特点,具体表现是什么?(6分)
答案 (1)略。
(2)大气圈 水圈 生物圈
(3)氮 氧 联系 制约
(4)全球的地壳厚度是不均匀的。大陆地壳较厚,高原和高山地区的地壳更厚;大洋地壳较薄。
解析 地壳位于莫霍面以上,地球大气层构成大气圈,水体构成水圈。地球外部圈层中,厚度最大的是大气圈,水圈是连续而不规则的圈层,生物圈渗透到其他圈层中。大气圈的主要成分是氮和氧,大气圈、水圈、生物圈等圈层之间相互联系、相互制约。全球的地壳厚度是不均匀的,大陆地壳较厚,平均达39~41千米,高原和高山地区的地壳更厚,可达60~70千米;大洋地壳较薄,平均约为5~10千米。
高中地理人教版 (2019)必修 第一册第六章 自然灾害综合与测试巩固练习: 这是一份高中地理人教版 (2019)必修 第一册第六章 自然灾害综合与测试巩固练习,
高中地理第二章 地球上的大气综合与测试课后测评: 这是一份高中地理第二章 地球上的大气综合与测试课后测评,
地理必修 第一册第二章 地球上的大气综合与测试课堂检测: 这是一份地理必修 第一册第二章 地球上的大气综合与测试课堂检测,

