初中数学人教版九年级上册21.1 一元二次方程教学设计及反思
展开第21.1讲---一元二次方程
初中数学
年级
九年级
重难点
1、一元二次方程概念及一元二次方程一般式及有关概念.
2、一元二次方程根的概念;
【知识储备】
知识点一:(一)问题(1)古算趣题:“执竿进屋”
笨人执竿要进屋,无奈门框拦住竹,横多四尺竖多二,没法急得放声哭。
有个邻居聪明者,教他斜竿对两角,笨伯依言试一试,不多不少刚抵足。
借问竿长多少数,谁人算出我佩服。
如果假设门竹竿的长为x尺,那么,这个门的宽为(x-4)尺,长为(x-2)尺,
根据题意,得;
整理得;
化简,得.
因此,像这样的方程两边都是整式,只含有一个未知数(一元),并且未知数的最高次数是2(二次)的方程,叫做一元二次方程.
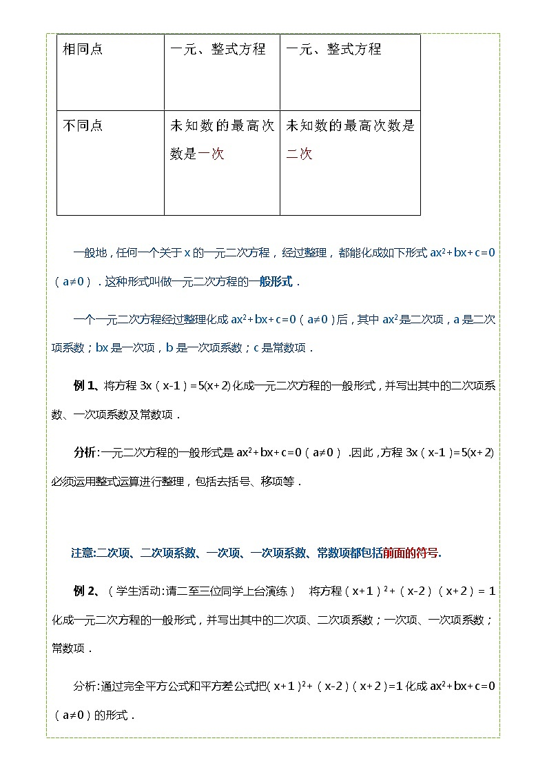
比较一元二次方程和一元一次方程的相同点和不同点
一元一次方程
一元二次方程
相同点
一元、整式方程
一元、整式方程
不同点
未知数的最高次数是一次
未知数的最高次数是二次
一般地,任何一个关于x的一元二次方程,经过整理,都能化成如下形式ax2+bx+c=0(a≠0).这种形式叫做一元二次方程的一般形式.
一个一元二次方程经过整理化成ax2+bx+c=0(a≠0)后,其中ax2是二次项,a是二次项系数;bx是一次项,b是一次项系数;c是常数项.
例1、将方程3x(x-1)=5(x+2)化成一元二次方程的一般形式,并写出其中的二次项系数、一次项系数及常数项.
分析:一元二次方程的一般形式是ax2+bx+c=0(a≠0).因此,方程3x(x-1)=5(x+2)必须运用整式运算进行整理,包括去括号、移项等.
注意:二次项、二次项系数、一次项、一次项系数、常数项都包括前面的符号.
例2、(学生活动:请二至三位同学上台演练) 将方程(x+1)2+(x-2)(x+2)=1化成一元二次方程的一般形式,并写出其中的二次项、二次项系数;一次项、一次项系数;常数项.
分析:通过完全平方公式和平方差公式把(x+1)2+(x-2)(x+2)=1化成ax2+bx+c=0(a≠0)的形式.
例3、求证:关于x的方程(m2-8m+17)x2+2mx+1=0,不论m取何值,该方程都是一元二次方程.
分析:要证明不论m取何值,该方程都是一元二次方程,只要证明m2-8m+17≠0即可.
证明:m2-8m+17=(m-4)2+1
∵(m-4)2≥0
∴(m-4)2+1>0,即(m-4)2+1≠0
∴不论m取何值,该方程都是一元二次方程.
知识点二:问题1.前面有关“执竿进屋”的问题中,我们列得方程x2-12x+20=0
列表:
x
1
2
3
4
5
6
7
8
9
10
11
…
x2-12x+20
9
0
-7
-12
-15
-16
-15
-12
-7
0
9
…
问题2.前面有关长方形的面积的问题中,我们列得方程x2+7x-44=0即x2+7x=44
x
1
2
3
4
5
6
…
x2+7x
…
列表:
使一元二次方程 左右两边相等 的未知数的值叫做一元二次方程的解,也叫一元二次方程的根.
求方程的解的过程,叫做解方程.
一元二次方程的解也叫做一元二次方程的根.
回过头来看:x2-12x+20=0有两个根,一个是2,另一个是10,都满足题意;但是,问题2中的x=-11的根不满足题意.因此,由实际问题列出方程并解得的根,并不一定是实际问题的根,还要考虑这些根是否确实是实际问题的解.
例1.下面哪些数是方程2x2+10x+12=0的根?
-4,-3,-2,-1,0,1,2,3,4.
分析:要判定一个数是否是方程的根,只要把其代入等式,使等式两边相等即可.
解:将上面的这些数代入后,只有-2和-3满足方程的等式,所以x=-2或x=-3是一元二次方程2x2+10x+12=0的两根.
例2.若x=1是关于x的一元二次方程a x2+bx+c=0(a≠0)的一个根,求代数式2007(a+b+c)的值
练习:关于x的一元二次方程(a-1) x2+x+a 2-1=0的一个根为0,则求a的值
点拨:如果一个数是方程的根,那么把该数代入方程,一定能使左右两边相等,这种解决问题的思维方法经常用到,同学们要深刻理解.
例3.你能用以前所学的知识求出下列方程的根吗?
(1)x2-64=0 (2)3x2-6=0 (3)x2-3x=0
分析:要求出方程的根,就是要求出满足等式的数,可用直接观察结合平方根的意义.
例4:如下图,有一块矩形铁皮.长100 cm.宽50 cm,在它的四角各切去一个同样的正方形,然后将四周突出部分折起,就能制作一个无盖方盒.如果要制作的无盖方盒的底面积为3 600 cm2,那么铁皮各角应切去多大的正方形?
设切去的正方形的边长为x cm,则盒底的长为(100―2x) cm,宽为(50―2x) cm.根据方盒的底面积为3 600 cm2,得
(100―2x)(50―2x)=3 600.
整理,得
4x2―300x+1 400=0.
化简,得
x2―75x+350=0.
【当堂小测】
下列方程是一元二次方程吗?
①x2+5x-7 ②5x2 +5x=5 x2+8
③ a x2+bx+c=0(a、b、c为常数a≠0)
④(x+ 2 )(x- 5 )=7 ⑤px 2+qx+m=0
⑥x2 +5x +7=0 ⑦x2 +1/x=3
⑧3x2 +4xy-5=0 ⑨ x2-3/4x-1/2=0 ⑩3 x2+5x=7
填空题
①(m-1)x2 -x=1是一元二次方程,则m的取值范围为__
②若关于x的方程(k-2) -3kx+6k-5=0是一元二次方程,则k___它的二次项系数为___一次项系数为__ 常数项为__(注意:一元二次方程中隐含了二次项系数不为0的条件)
【课后作业】
1.下列方程是一元一次方程的是( )
2、下列方程是否一元二次方程
3、将下列方程化为一般形式,并分别指出它们的二次项、一次项和常数项及它们的系数:
1. 3x (x - 1) = 5 (x + 2)
2. x² + 5 = x (2x - 5)
3. -3x (x - 6) = -5 - 18x
4、要组织一次排球邀请赛,参赛的每两队之间都要比赛一场,根据场地和时间等条件,赛程计划安排7天,每天安排4场比赛,比赛组织者应邀请多少个队参加比赛?
5、某市为了增强学生体质,开展了乒乓球比赛活动.部分同学进入了半决赛,赛制为单循环形式(即每两个选手之间都赛一场),半决赛共进行了6场.假设共有 x人进入半决赛,则可得关于x的方程______________
6、已知关于x的一元二次方程x2+ax+a=0的一个根是3,求a的值。
人教版九年级上册第二十一章 一元二次方程21.1 一元二次方程公开课教学设计及反思: 这是一份人教版九年级上册第二十一章 一元二次方程21.1 一元二次方程公开课教学设计及反思,共2页。教案主要包含了知识与技能,过程与方法,情感、态度与价值观,教学重点,教学难点等内容,欢迎下载使用。
2020-2021学年21.1 一元二次方程教案及反思: 这是一份2020-2021学年21.1 一元二次方程教案及反思,共2页。教案主要包含了复习引入,探究新知,课堂训练,小结归纳,作业设计等内容,欢迎下载使用。
初中数学人教版九年级上册21.1 一元二次方程教案: 这是一份初中数学人教版九年级上册21.1 一元二次方程教案,共5页。教案主要包含了复习引入,探索新知,巩固练习,应用拓展,归纳小结,布置作业等内容,欢迎下载使用。

