苏科版八年级下册牛顿第一定律练习题
展开课堂提优练习
一、填空题
1.用手拍打衣服时,可将衣服上的灰尘拍下,因为拍衣服时 ,灰尘由于 ,所以灰尘从衣服上落下。
2.在校运会百米赛跑中,运动员小华第一个冲到终点后不能马上停下来,继续向前冲了一段距离,这是因为人具有 的缘故。
3.火车在进站刹车时,总要滑行一段距离才能停下来,原因是火车具有 ;当汽车下雨天在高速公路行驶时,由于雨天路面有水时,轮胎与地面间的摩擦变 ,汽车在紧急刹车后滑行的距离将比路面没有水时 。
4.骑自行车时,当停止用力蹬脚踏时,自行车仍然能向前运动,这是由于自行车具有 的原因;但自行车运动会越来越慢,最后停下来,这是由于自行车受到了 的作用。
5.小明坐在行驶的火车中,他发现挂在行李架上的小包突然向前运动,说明火车正在 行驶,若小包突然右摆,说明火车正在向 转弯行驶。
6.把重40N的物体悬挂在氢气球上作匀速上升运动,突然悬线断裂后,物体的运动情况是 。
7.小明和同学们踢足球比赛,他踢出的足球能在空中飞行是由于具有 ;足球在空中飞行时除受到空气阻力外,还受 力的作用;足球最后落在地面上最终会停止,因为足球受到 力。
8.人坐在行驶的汽车上,如果突然向后倾倒,这是由于汽车突然 ,向前倾倒是由于汽车突然 ,向右倾是由于汽车 拐弯。
9.运动会掷铅球比赛时,铅球从离开人手到落地的过程中,运动路线是曲线,是由于 ;关闭了发动机的汽车,能继续向前运动,是由于 ,此汽车的速度越来越小,最后停止,是由于 。
10.高速公路上通常限速120km/h,这是因为车速太快容易造成交通事故,造成交通事故的原因是 。
二、单选题
1.中学生喜爱的体育运动中,涉及许多物理知识,下列没有利用惯性的是( )
A.穿钉鞋跑步 B.跳远时助跑 C.滑步推铅球 D.远距离投篮
2.下列说法中,正确的是( )
A.只要有外力作用在物体上,物体会一定运动
B.如果物体受一个力的作用,它的运动状态一定改变
C.没有力作用在物体上,物体会慢慢停下来
D.在平衡力作用下,物体一定处于静止
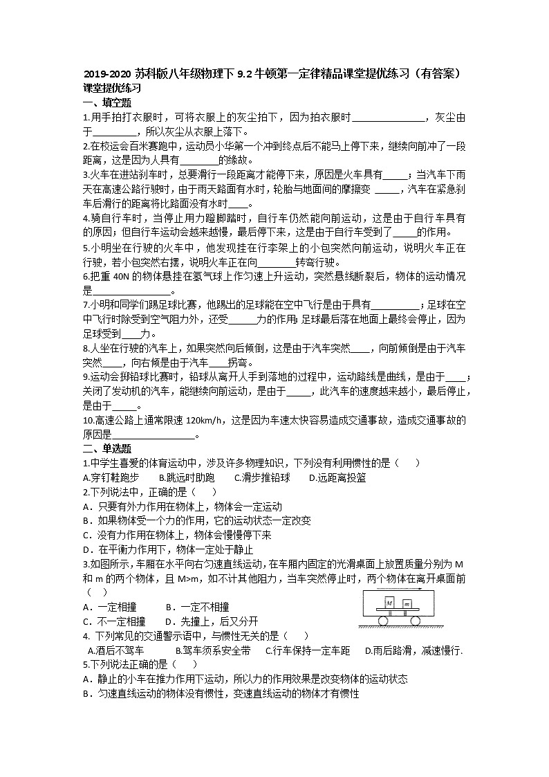
3.如图所示,车厢在水平向右匀速直线运动,在车厢内固定的光滑桌面上放置质量分别为M和m的两个物体,且M>m,如不计其他阻力,当车突然停止时,两个物体在离开桌面前( )
A.一定相撞 B.一定不相撞
C.不一定相撞 D.先撞上,后又分开
4. 下列常见的交通警示语中,与惯性无关的是( )
A.酒后不驾车 B.驾车须系安全带 C.行车保持一定车距 D.雨后路滑,减速慢行.
5.下列说法正确的是( )
A.静止的小车在推力作用下运动,所以力的作用效果是改变物体的运动状态
B.匀速直线运动的物体没有惯性,变速直线运动的物体才有惯性
C.如果物体只受两个力的作用,且这两个力的三要素相同,则物体运动状态发生改变
D.站在匀速直线运动的汽车上的人,在水平方向一定受到一对平衡力的作用
6.物体在两个力的作用下,处于匀速直线运动状态,若其中的一个力突然消失,则( )
A.物体将立即停止运动 B.物体仍做匀速直线运动
C.物体运动速度一定变大 D.物体的运动状态一定会改变
7.一架匀速飞行的轰炸机,为能击中地上的目标,则应投弹的位置是( )
A.在目标的正上方 B.在飞抵目标之前
C.在飞抵目标之后 D.在目标的正上方,但离目标距离近些
8.关于惯性,下列说法中正确的是( )
A.物体在静止时不容易推动,所以物体在静止时比在运动时惯性大
B.物体高速运动时不容易停下来,所以物体速度越大,惯性越大
C.当物体没有受到力作用时,能保持匀速直线运动或静止状态,所以物体不受力时才有惯性
D.惯性是物体的固有属性,任何物体在任何情况下,都具有惯性
9.下列现象中,不能用惯性知识解释的是( )
A.在水平操场上滚动的足球,最终要停下来
B.人走路被石头绊倒会向前倾倒
C.锤头松了,把锤柄的一端在物体上撞击几下,锤头就能紧套在锤柄上
D.子弹从枪膛里射出后,虽然不再受到火药的推力,但是仍然向前运动
10.空气对运动物体的阻力与物体运动快慢有关,物体运动越快,所受空气阻力越大。设雨滴下落过程中重力不变,在雨滴从云层落到地面过程中,以下对其运动描述正确的是(不考虑风速影响) ( )
A.运动越来越快 B.运动先越来越快,后越来越慢
C.整个过程中运动快慢保持不变 D.运动先越来越快,后快慢保持不变
中考真题提优练习
一、填空题
1.(2019•无锡)用尺快速打击最下面的棋子,棋子飞出,说明力可以改变物体的 ,上面的棋子由于具有 会落在原处。
2.(2019.阜新)班级大扫除,小亮擦黑板时把黑板擦用力压在黑板上去擦,这是通过_____来增大摩擦;拍打衣服时粉笔灰从衣服上脱落,是利用粉笔灰有_____的性质实现的。
3.(2019.巴中)巴中市中学生足球比赛中,守门员用头将足球顶出球门后,足球继续向前运动,这是由于足球具有 , 同时也说明力可以改变物体的 。
4.(2019攀枝花)2018年10月歼20以编队飞行亮相珠海航展,完成各种高难度战术机动,体现优越气动特性,飞机返场,着陆后由于 飞机还要向前滑行一段距离才能停下。
5.(2019.盐城)4月28日,马龙夺得2019年布达佩斯世乒赛男子单打冠军,成为54年来获得三连冠的第一人。决赛中,马龙将迎面飞来的球扣回,这一现象表明球受到的作用力改变了球的_______,该力的施力物体是______,球离开球拍后,由于__________仍向前运动。
二、选择题
1.(2019.河北)下图所示与惯性有关的做法中,属于防止因惯性造成危害的是( )
2.(2019.宿迁)下列关于力和运动的说法,正确的是( )
A.物体运动状态发生改变,一定受到力的作用
B.行驶的汽车急刹车时,乘客会出现向后倾的现象
C.用力推桌子,桌子静止不动,因为推力小于摩擦阻力
D.踢出去的足球能在空中飞行,是因为足球没有受到力的作用
3.(2019.北海)下列现象中,属于利用惯性的是( )
A.坐汽车时要系好安全带 B.跳远运动员快速助跑
C.行车时要注意保持车距 D.学校路段减速慢行
4.(2019.泰安)关于惯性,下列四个现象对应的说明正确的是( )
A.拍打衣服,灰尘脱落,说明衣服有惯性
B.子弹离开枪膛,仍能向前飞行,说明子弹有惯性
C.汽车突然快速启动,车上的人会向后倾,说明汽车有惯性
D.运动员将足球顶出后,足球继续运动,说明运动员有惯性
5.(2019.聊城)小明同学在学习运动和力的知识后,获得以下观点,其中正确的是( )
A.若物体不受力,则其运动状态一定不改变
B.跳远运动员助跑以提高成绩,是利用惯性
C.匀速竖直下落的雨滴一定受平衡力
D.摩擦力是一种阻碍物体运动的力
三、问答题
1.(2019.毕节)小敏爸爸驾驶小汽车载着家人外出旅游,小车在一段平直公路上匀速直线行驶,小敏坐在小车的座位上,突然遇到紧急情况,爸爸紧急刹车,小敏身体将向什么方向倾斜?说出理由。
答案
课堂提优练习
一、填空题
1.衣服和灰尘静止,衣服受力运动;惯性保持静止
2.惯性
3.惯性;小,大
4.惯性,摩擦力
5.减速,左
6.加速下落
7.惯性,重;摩擦
8.加速,刹车,左
9.重力作用;惯性,摩擦力
10.车速太快,由于惯性刹车制动距离变大,容易造成追尾等交通事故
二、选择题
1-5,ABBAA ;6-10,DBBAD
中考真题提优练习
一、填空题
1.运动状态,惯性
2.增大压力,惯性
3.惯性,运动状态
4.惯性
5.运动状态,球拍,惯性
二、选择题
1-5 AABBB
三、问答题
1. 小敏坐在小车的座位上,当汽车紧急刹车时,小敏的下身随汽车一起停止运动,但其上身由于惯性仍要保持原来的运动状态继续向前运动,所以小敏身体会突然向前方倾倒。
物理八年级下册牛顿第一定律同步练习题: 这是一份物理八年级下册牛顿第一定律同步练习题,共4页。试卷主要包含了2牛顿第一定律精品课堂提优练习等内容,欢迎下载使用。
初中物理苏科版八年级下册力与运动的关系精练: 这是一份初中物理苏科版八年级下册力与运动的关系精练,共4页。试卷主要包含了3力与运动关系等内容,欢迎下载使用。
苏科版八年级下册二力平衡练习: 这是一份苏科版八年级下册二力平衡练习,共4页。试卷主要包含了冬天的北方,人们常用狗来拉雪橇,6N B等内容,欢迎下载使用。

