苏科版八年级下册牛顿第一定律教学设计及反思
展开9.2 牛顿第一定律
教学目标:
1.通过问题引发思考力与运动的关系,并通过思辨设计实验探究阻力对物体运动状态的影响;体会科学家在得到牛顿第一定律的过程中所经历的科学方法的改进过程;
2.通过问题引导理解牛顿第一定律,能解释简单的力和运动的现象;
3.知道一切物体都有惯性,会用惯性知识解释生活中的惯性现象。
教学重点和难点:
教学重点:探究阻力对物体运动的影响;得到牛顿第一定律的方法;设计惯性小实验。
教学难点:从思维上理解如何探究阻力对物体运动的影响,提升得出牛顿第一定律的思维过程。
教学过程:
知识板块一 依据现实生活中的场景思辨
问题:力与运动之间是什么关系呢?
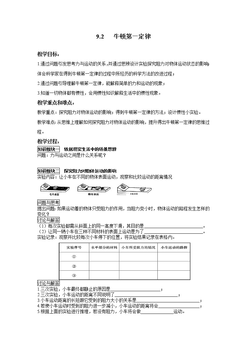
知识板块二 探究阻力对物体运动的影响
实验内容:让小车在不同的物体表面运动,观察和比较运动的距离情况
问题与思考
提出问题:如果运动着的物体只受阻力的作用,当阻力变小时,物体运动的路程发生怎样的变化?
讨论与解答
(1)每次实验都需从斜面上的同一高度下滑,其目的是 。
(2)让同一辆小车在三种不同材料的表面上运动是为了 。
实验记录:观察并比较每次小车停下的位置,将实验结果记录在表格内。
讨论与解答
- 三次实验,小车最终都静止的原因是 ;
- 三次实验,小车运动的距离不同说明了 ;
- 小车运动距离的长短跟它受到的阻力大小的关系是 ;
- 若使小车运动时受到的阻力进一步减小,小车运动的距离将会 ;
- 根据上面的实验进行推理,若没有阻力,小车将会做 运动。
结论与应用
例题1 探究“阻力对物体运动的影响”的实验中.
(1)实验时,每次必须使小车从斜面的同一高度滑下,这样做的目的是________________;
(2)下表是同学记录的一组实验数据,分析表中内容可知:水平面越光滑,小车受到的阻力越______,小车前进的距离就越_______。
知识板块三牛顿第一定律及其解读
问题与思考:
1.牛顿第一定律揭示了力与运动之间的关系到底是怎样的?
2.不受外力作用的物体,为什么有的保持静止,而有的会保持匀速直线运动状态?
牛顿第一定律:一切物体在没有受到力的作用的时候,总保持静止状态或匀速直线运动状态状态。
方法总结:根据牛顿第一定律,原来静止的物体不受外力,将继续保持静止状态,原来运动的物体,突然不受外力,将以力撤销的那一瞬间的速度大小和方向做匀速直线运动.
原来静止的物体 不受力 永远保持静止状态
原来运动的物体 不受力 永远做匀速直线运动
例题2.下列关于牛顿第一定律建立的说法正确的是( )
A它是通过理论推导出来的 B它是通过实验直接得出的
C它是可以通过实验验证的 D它是以实验事实为基础,通过推理、想象而总结出来的
知识板块四:惯性及惯性现象
想一想,这些现象说明了什么?
问题与思考
图甲中车和人原来处于什么状态?当车停止运动后,与车接触的人的下半身是否会停下?人的上半身保持什么状态?
讨论与解答
1.图甲中车和人原来是 ,当车停止运动后,与车接触的人的下半身 ,人的上半身由于具有 保持原来的 ,因此人向 (填“前”或“后”)倾倒。
2.图乙和图丙中 和图甲情况相似。
结论与应用
活动9.4:观察惯性现象
设计惯性小实验
器材:盛水的杯子、硬币、硬纸片等
设计方案:设计一个能说明物体具有惯性的实验。
例题3运动员百米冲刺后,并不能立即停下来,这是因为运动员( )
A 失去了惯性 B 具有惯性 C 不受力的作用 D 惯性大于阻力
例题4木块放在表面光滑的小车上并随小车一起沿桌面向右做匀速直线运动.当小车遇障碍物而突然停止运动时,车上的木块将( )
A.立即停下来 B.立即向前倒下
C.立即向后倒下 D.仍继续向左作匀速直线运动
课堂小结:
1. 英国著名物理学家牛顿在伽利略等著名科学家研究的基础上概括出了牛顿第一定律,其内容是:一切物体在 的作用的时候,总保持 状态或
状态。
2. 牛顿第一定律是在可靠的______基础上,通过进一步的_______得出的,这是一种重要的科学方法,我们称之为实验推理法。
3. 一切物体都有保持原有的 或 的性质,我们把物体的这种性质叫做 。 也是一切物体都具有的属性。
课堂反馈:
1. 一个物体在水平推力作用下,沿光滑的水平面运动,若撤去推力,该物体将 ( )
A.立即停下来 B.作匀速直线运动
C.逐渐停下来 D.以上说法都不对
2. 如图所示,教室里悬挂的电灯处于静止状态,如果它受到的所有的外力突然全部消失,它将( )
A.加速下落 B.匀速下落
C.保持静止 D.可以向各个方向运动
3. 学习了惯性知识后,小明有了如下认识,其中说法正确的是( )
A. 物体运动时的惯性比静止时的惯性大 B. 自由下落的物体(只受重力)没有惯性
C. 在太空行走的宇航员没有惯性 D. 任何物体在任何情况下都有惯性
4. 下列现象,不能用惯性知识解释的是( )
A.人走路时脚被绊了一下,会向前倒下 B.投出去的篮球会继续向前飞行
C.关闭了发动机的汽车会向前滑行 D.熟透了的桃子会从树上掉下来
物理八年级下册第十章 压强和浮力压强教案设计: 这是一份物理八年级下册第十章 压强和浮力压强教案设计,共3页。教案主要包含了教学目标,教学重点难点,设计思路,教具 学具 器材,教学过程等内容,欢迎下载使用。
初中物理苏科版八年级下册牛顿第一定律教案: 这是一份初中物理苏科版八年级下册牛顿第一定律教案,共3页。
初中物理苏科版八年级下册牛顿第一定律教案设计: 这是一份初中物理苏科版八年级下册牛顿第一定律教案设计,共7页。教案主要包含了教材与学情分析,教学目标,教学重点,教学难点,教学器材,教学过程等内容,欢迎下载使用。

