


所属成套资源:2026年部编版二年级语文下册 (课件)
统编版(2024)二年级下册(2024)第六单元・阅读14 古诗二首绝句教案及反思
展开 这是一份统编版(2024)二年级下册(2024)第六单元・阅读14 古诗二首绝句教案及反思,共6页。
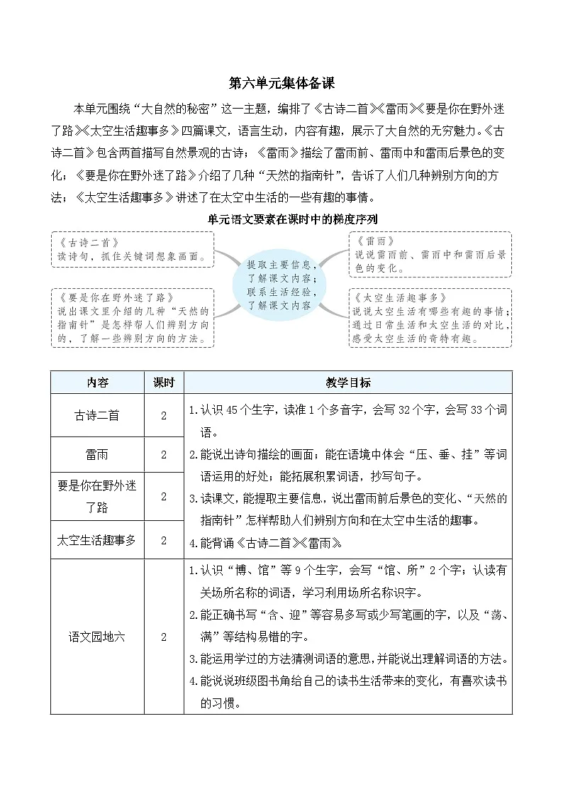
单元语文要素在课时中的梯度序列
14 古诗二首
内容
课时
教学目标
古诗二首
2
1.认识45个生字,读准1个多音字,会写32个字,会写33个词语。
2.能说出诗句描绘的画面;能在语境中体会“压、垂、挂”等词语运用的好处;能拓展积累词语,抄写句子。
3.读课文,能提取主要信息,说出雷雨前后景色的变化、“天然的指南针”怎样帮助人们辨别方向和在太空中生活的趣事。
4.能背诵《古诗二首》《雷雨》。
雷雨
2
要是你在野外迷了路
2
太空生活趣事多
2
语文园地六
2
1.认识“博、馆”等9个生字,会写“馆、所”2个字;认读有关场所名称的词语,学习利用场所名称识字。
2.能正确书写“含、迎”等容易多写或少写笔画的字,以及“荡、满”等结构易错的字。
3.能运用学过的方法猜测词语的意思,并能说出理解词语的方法。
4.能说说班级图书角给自己的读书生活带来的变化,有喜欢读书的习惯。
5.能背诵《二十四节气歌》。
6.能仿照例子,把自己对大自然的疑问写下来。
7.自主阅读《最大的“书”》,感受川川的勤学好问,有探索大自然的兴趣。
1.认识“甫、鸣”等11个生字,会写“窗、含”等8个字。
2.能正确、流利地朗读古诗。背诵古诗。
3.能初步了解诗句的意思,说出诗句描绘的画面。
1.能正确、流利地朗读古诗。背诵古诗。
2.能初步了解诗句的意思,说出诗句描绘的画面。
2课时
第1课时 《绝句》
课型:新授
执行时间: 月 日
执教:
1.认识“甫、鸣、含、岭、泊”5个生字,会写“窗、含、岭、泊、吴”5个字。
2.能正确、流利地朗读古诗《绝句》,并背诵下来。
3.能初步了解《绝句》中诗句的意思,说出诗句描绘的画面。
板块一 揭示课题,了解作者
1.图片导入。(课件出示课文插图)同学们,你们在图上看到了什么?点拨:黄鹂、柳树、白鹭、雪山、小船。
2.介绍作者,引出诗歌。(课件出示杜甫的简介)唐代诗人杜甫曾在成都浣花溪草堂闲居。一天,诗人坐在家中向外望去,被窗外的美景深深地吸引住了,提笔写下了这首诗。(板书诗题:绝句)
板块二 初读古诗,识字写字
1.学生自由读古诗,圈出生字,看清字形,读准字音。点拨:“行”是多音字,在诗中的读音是háng。
2.认读生字。(课件出示“甫、鸣、含、岭、泊”)指名读,齐读。
3.朗读古诗。(1)教师范读,指导朗读的节奏。(2)学生练习朗读。(3)教师指名读,相机点评。
4.指导书写“窗、含、岭、泊、吴”。教师范写,指导书写要点。学生描红、临写,教师巡视指导。
板块三 图文结合,想象画面
1.朗读前两句诗,学生试着找出诗句中描写的景物。师生交流,点拨:黄鹂、翠柳、白鹭、青天。
2.理解诗意。(1)通过“鸣”字引导学生想象黄鹂在翠绿的柳树上欢快地歌唱的情景。(2)提问:天空中的白鹭是怎样飞翔的?通过“上”字引导学生感受白鹭飞得高远、姿态优美的特点。
3.感受诗中的色彩美。(1)找出这两句诗中描写的几种色彩。点拨:黄、翠、白、青。(2)这些色彩带给了你怎样的感受?带着你的感受朗读这两句诗。
4.诗句中藏着优美的图画。请同学们闭上眼睛,听老师读这首诗,想象画面。
5.学生结合图片,说说想到的画面。先同桌之间互相说,再全班交流。
6.指导朗读。诗中藏着的这幅色彩明丽、清新开阔的春天美景图,是多么美丽的一幅画啊!诗人很喜欢这道风景,你们喜欢吗?用朗读表达自己的喜爱吧!
板块四 借助图片,突破难点
1.学生自读后两句诗,边读边想:读懂了什么?哪些读不懂?和同学交流。
2.全班交流,教师相机指导难点。
(1)西岭雪山怎么看上去好像装在窗户里呢?(课件出示图片)诗人是在什么地方欣赏美景?点拨:诗人坐在屋内透过窗户向外看。
(2)引导理解:西岭雪山被包含在窗框之中,像画框中镶嵌着的一幅壮美雪山图。
(3)提问:这些停泊着的船要到哪里去?相机讲解东吴离成都很远。
(4)理解“千秋”和“万里”。顺接上个环节,提问:东吴离诗人居住的地方是不是真的有一万里远呢?(课件出示诗句“飞流直下三千尺,疑是银河落九天”)①回顾体会“三千尺”“落九天”的写法。②结合诗句理解“千秋”和“万里”:这两个词是虚数,用夸张的手法来写从成都到东吴时间久、路途远。顺势引导学生了解夸张是古代诗人常用的手法,以后读古诗时会经常遇到。
3.朗读全诗,熟读成诵。(1)学生自读。(2)指名读,师生对读。(3)引导背诵。
第2课时 《晓出净慈寺送林子方》
课型:新授
执行时间: 月 日
执教:
1.认识“晓、净、寺、宋、毕、竟”6个生字,会写“净、莲、映”3个字。
2.能正确、流利地朗读古诗《晓出净慈寺送林子方》,并背诵下来。
3.理解诗意,说出诗句描绘的画面,想象六月西湖独特的美景。
板块一 激趣导入,走近作者
1.图片激趣,欣赏西湖。古人云:“上有天堂,下有苏杭。”杭州历来就被人们称为“人间天堂”,今天,就让我们一起欣赏杭州西湖的美景吧!(课件出示西湖美景的图片)
2.揭示课题,了解作者。
(1)交流感受:看了上面的图片,你有哪些感受?今天,我们就来学习一首描写西湖的古诗。(板书诗题:晓出净慈寺送林子方)(2)了解作者。(课件出示杨万里的简介)(3)理解诗题。你从题目中知道了什么?①学习“晓”。看看“晓”的偏旁,你有什么发现?②相机解释“净慈寺”。③点拨:早上,从净慈寺出门去送别好朋友林子方。(4)齐读诗题。
板块二 初读古诗,识字写字
1.初读古诗,识字写字。(1)自由朗读古诗,圈出生字,读准字音。(2)同桌互读,检查指正。(3)交流易错音。点拨:“寺、宋”是平舌音;“净、宋、竟”是后鼻音。(4)指导书写“净、莲、映”。教师范写,指导书写要点。(5)朗读古诗。①教师范读。②指名读,读出节奏感。③分组读,读出诗的韵味。
2.说说你还读懂了什么。让学生自由说出自己的理解。
板块三 品读诗句,感悟诗情
1.学习诗句。
(1)我们看到过的荷花、荷叶是什么颜色的?(2)没错,荷花有红色的、粉红的,还有洁白的,荷叶是碧绿的、墨绿的,诗中又是怎样来写荷花、荷叶颜色的呢?点拨:荷花“别样红”,莲叶“无穷碧”。
2.探究原因,深入理解诗情:荷叶为什么是“无穷碧”,荷花又为什么是“别样红”呢?去诗中寻找原因吧!
(1)品叶之多。①“接天”带给你怎样的感受?你能用几个词说一说荷叶的多吗?②指导朗读:略带激昂的语调,“无穷”应读得稍重一些。③指名读,小组读。
(2)品花之艳。①早晨的太阳是怎样的?在明媚的阳光下,你看到了怎样的荷花?②指导朗读:读“别样红”时,节奏应稍慢,“红”字适当拖长渐弱。
(3)品人之情。①诗中“毕竟”一词表达了诗人对六月西湖景色的情有独钟,你从这个词中体会到了诗人怎样的感情?点拨:赞美、喜爱。②指导朗读:“毕竟”读得紧凑而有力度,读出赞美的语气。
板块四 入情入境,读中悟情
1.配乐诵读:古人常以诗明志,以诗寄情。谁来试着吟诵这首诗,重现诗中的送别场景呢?
2.编写故事:时光仿佛回到了古时候,我就是诗人杨万里……(交代故事发生的时间、地点、人物、事情)我来到西湖边……(用自己的语言描绘诗中的美景)
3.朗读背诵。(1)指导朗读:读出古诗的音韵美,读出赞美之情。(2)朗读评价,让诗情融入学生的朗读中。(3)引导背诵。
1.教学语言富有诗意。在本课教学中,我注重使用精练而富有诗意的教学语言,引领学生展开想象,指导学生品味感悟。学生灵活的思维被激活,发现的火花被点燃,诗意的表述也被激发。
2.借助多媒体,激发学生情感。课堂刚开始,我就通过动情的语言,借助美丽的图片等素材,激发学生的学习兴趣,为学生奠定了学习古诗的情感基础和知识基础。
3.设置场景,激起学生创作激情。我在教学《晓出净慈寺送林子方》的最后一个环节中设置场景,安排学生由读到说。这样的设计激起了学生的创作激情,使学生在良好的学习氛围中时时迸发出创新的火花。学生在课堂上不仅表现出外在的愉悦,更获得了内在的成功体验。
相关教案
这是一份统编版(2024)二年级下册(2024)第六单元・阅读14 古诗二首绝句教案及反思,共6页。
这是一份统编版(2024)二年级下册(2024)晓出净慈寺送林子方教案,共8页。教案主要包含了教学目标,教学重点,教学准备,教学课时,课时目标,教学过程,板书设计,教学反思等内容,欢迎下载使用。
这是一份统编版(2024)二年级下册(2024)晓出净慈寺送林子方教案及反思,共7页。教案主要包含了四行诗句,关注习惯,学习写字, 布置作业,识记生字,初读诗歌,回顾方法,背诵古诗等内容,欢迎下载使用。
相关教案 更多
- 1.电子资料成功下载后不支持退换,如发现资料有内容错误问题请联系客服,如若属实,我们会补偿您的损失
- 2.压缩包下载后请先用软件解压,再使用对应软件打开;软件版本较低时请及时更新
- 3.资料下载成功后可在60天以内免费重复下载
免费领取教师福利 







.png)
.png)
(1)(1).png)



