搜索
      上传资料 赚现金

      上海高考英语二轮讲义-选词填空(原题版)

      • 186.36 KB
      • 2026-01-19 18:37:31
      • 20
      • 0
      • 无忧考试资料库
      加入资料篮
      立即下载
      上海高考英语二轮讲义-选词填空(原题版)第1页
      高清全屏预览
      1/15
      上海高考英语二轮讲义-选词填空(原题版)第2页
      高清全屏预览
      2/15
      上海高考英语二轮讲义-选词填空(原题版)第3页
      高清全屏预览
      3/15
      还剩12页未读, 继续阅读

      上海高考英语二轮讲义-选词填空(原题版)

      展开

      这是一份上海高考英语二轮讲义-选词填空(原题版),共15页。学案主要包含了要点梳理,真题回顾,题源出处等内容,欢迎下载使用。
      TOC \ "1-3" \h \z \u \l "_Tc148898652" 题型综述2
      \l "_Tc148898652" 解题攻略2
      \l "_Tc148898653" 考点01 熟词生义题2
      \l "_Tc148898654" 考点02 一词多性题4
      \l "_Tc148898655" 考点03 构词法知识题 PAGEREF _Tc148898655 \h 5
      \l "_Tc148898656" 考点04 固定搭配题5
      \l "_Tc148898657" 高考练场6
      真题回顾 (2025年1月上海春考‘小猫钓鱼’深度剖析及 \l "_Tc148898656" 教学启示6
      变式演练 图表图画 \l "_Tc148898656" 题14
      上海高考英语的“小猫钓鱼”题型,自2008年起采用,主要考查学生在语篇中应用词汇和语法知识的能力。文章长度一般在350词左右,首句通常为主题句且不设空,每隔10-30个词会有一个空缺,共10个空。题目会给出11个选项,学生需要从中选出10个填入空缺处,使文章完整。这种题型将词汇的使用与完形阅读紧密结合,综合考查词汇与阅读理解能力。
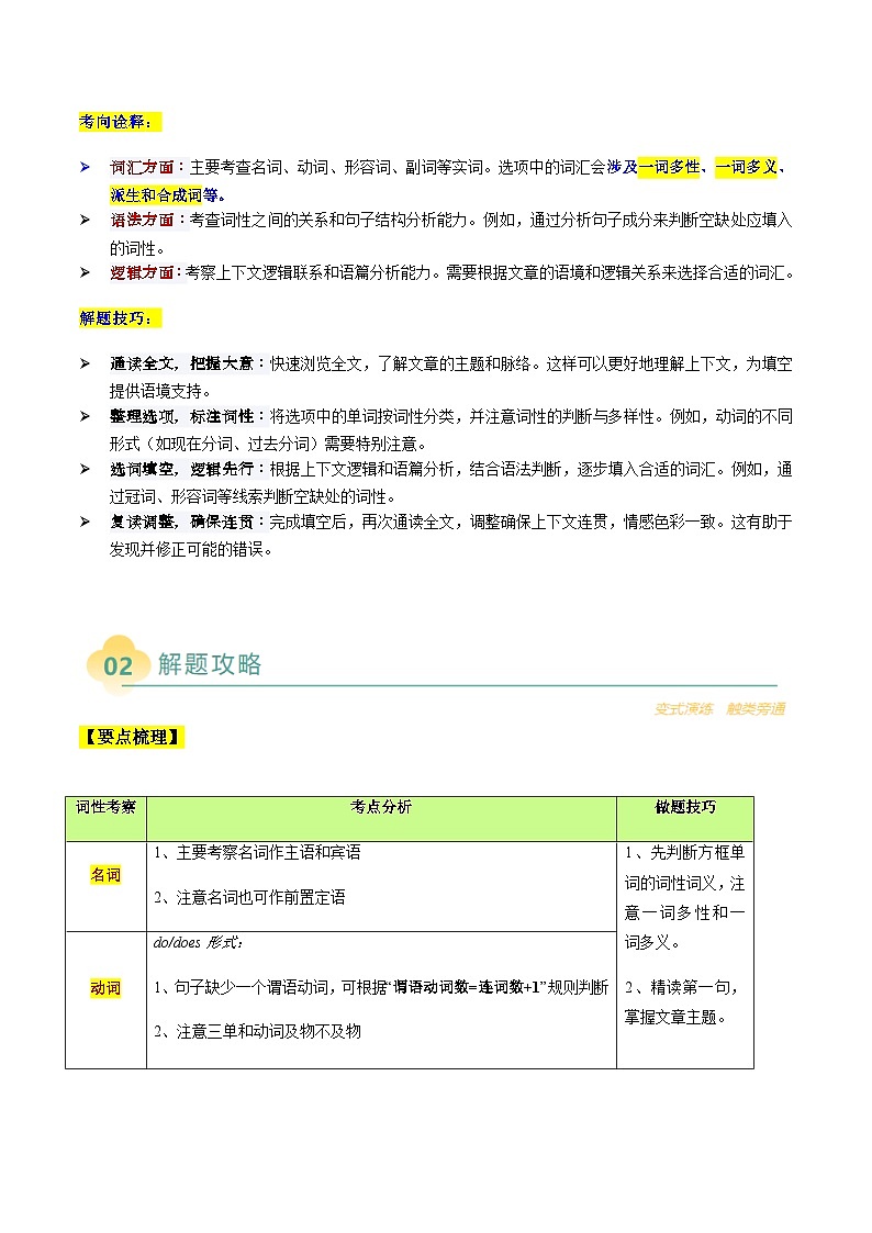
      考向诠释:
      词汇方面:主要考查名词、动词、形容词、副词等实词。选项中的词汇会涉及一词多性、一词多义、派生和合成词等。
      语法方面:考查词性之间的关系和句子结构分析能力。例如,通过分析句子成分来判断空缺处应填入的词性。
      逻辑方面:考察上下文逻辑联系和语篇分析能力。需要根据文章的语境和逻辑关系来选择合适的词汇。
      解题技巧:
      通读全文,把握大意:快速浏览全文,了解文章的主题和脉络。这样可以更好地理解上下文,为填空提供语境支持。
      整理选项,标注词性:将选项中的单词按词性分类,并注意词性的判断与多样性。例如,动词的不同形式(如现在分词、过去分词)需要特别注意。
      选词填空,逻辑先行:根据上下文逻辑和语篇分析,结合语法判断,逐步填入合适的词汇。例如,通过冠词、形容词等线索判断空缺处的词性。
      复读调整,确保连贯:完成填空后,再次通读全文,调整确保上下文连贯,情感色彩一致。这有助于发现并修正可能的错误。
      【要点梳理】

      第一步,判断方框内单词词性
      有些词具有多个词性,不认识的词要看后缀。构词法中, 前缀区分意思, 后缀区分词性。所以看词尾往往能大致分出词性。词性无法确定的, 暂时搁置。
      第二步,略读抓中心。
      略读文章,细读文章首句,快速掌握文章的主题词与了解文章大致内容。
      第三步,填词入空。分为三小步:
      1、确认空处可填词性,
      2、同性词筛选,
      3、按逻辑关系代入确认答案。


      考点一:熟词生义
      Nt limited t military purpses, castles als served as ffices frm which the lrd wuld administer cntrl ver his fiefdm. That is t say, the lrd f the land wuld hld curt in his castle. Thse that were scially beneath the lrd wuld cme t reprt the affairs f the lands that they ___37___ and pay tribute t the lrd. They wuld ___38___ disputes, handle business, feast, and enjy festivities. In this way castles served as imprtant scial centers in medieval England. (2018上海春考)
      Yu need t cmmunicate in a way that 38 their cmpany standards; this will shw that yu can fit in that rganizatin.(2017上海春考模拟卷)
      考点二:一词多性
      These demands must als be balanced with the need t create interirs (内饰) that in sme way enhance, establish r prmte a cmpany’s image and will enable emplyees t 49 at their best.
      考点三:构词法知识(派生/转化/合成/缀合)
      (2016上海高考)
      Mre is nt a bre. The American-brn architect Rbert Venturi cncluded that if simplicity is dne badly, the result is 43 design.
      Fr example, think f a(n) 47 desk lamp. It needs t be cnstructed frm materials that will stand the heat f the lamp and regular adjustments by the user.
      (2017黄埔一模)
      Next, __(assess)____ the scene, asking ther peple r the injured persn’s family r friends abut details f the injury r illness, any care that may have already been given, and __ preexisting___ cnditins such as heart truble. Unless the accident scene becmes unsafe r the victim may suffer further injury, d nt mve the victim.
      First aid requires rapid assessment f victims t determine whether life-threatening cnditins exist.
      考点四:固定搭配
      在选词填空中,约定俗成的固定搭配不是很多,但对固定搭配的理解很常见。此外,非常重要的一点是注意小品词,即我们通常所说的t, in , n , at ,frm等等,某种程度上能给我们选择的提示。如:
      1).He believes design must take int the sensry side f ur nature—sight, smell, tuch and taste. (accunt)(2016上海高考)
      2). Since yu really____ yurself t a healthier lifestyle, a little help wuld cme in handy, wuldn't it? (cmmit) (2014上海高考)
      3).The British and Swedish gvernments have intrduced a s-called "traffic light system" t ____fds as healthy r unhealthy. (classify) (2014上海高考)
      【真题回顾】
      2025年1月上海春季高考英语真题
      【题源出处】选自2023年10月《Independent》上关于碳标注可持续旅行的介绍。
      Carbn labelling isn't new, but it is gaining a lt mre tractin f late-especially when it cmes t travel. Carbn labels shuld be an easy way f (11) prducts r services t see which are the mst sustainable at a glance by prviding a cmprehensive, numbered ftprint.
      Increasing numbers f businesses acrss a variety f sectrs are getting nbard with the idea. Fr example, in the last mnth alne, exercise tracking app Strava annunced a new tl t calculate carbn savings frm ging fr runs, walks, cycles and e-bike rides.
      But perhaps ne f the industries in which the cncept culd be mst cmplicated is travel. It is ne f the mst carbn-intensive recreatinal activities any f us will ever take, and ne fr which the majrity f us have (12) ideas f the impact. If yu break it all dwn, which is really wrse: an all-inclusive cruise rund the Bahamas? Or a trip t an ec-ldge in Csta Rica that invlves a 24-hur rund-trip n a plane? As an rdinary individual, it feels like an impssible task t figure ut if ne hliday is“better” than anther.
      Many a pineering (13) started ding the hard wrk f measuring the impact f trips, dwn t the smallest element, and psting the results n their packages several years ag. Much Better Adventures led the (14) , trialing the idea at the beginning f 2021-the first internatinal travel cmpany t d s. “D I think it will be everywhere? I d,”Sam Bruce, the business's c-funder, tld me at the time. “It shuld g beynd travel and they shuld be n all prducts that we buy; carbn labels shuld be the new (15)______.
      In Much Better Adventures' case, the label includes carbn emissins frm all lcal transprt accmmdatin, activities, guides, staff and ffice peratins.
      Pura Aventura, (16) in hlidays t Latin America, Spain and Prtugal, wasn't far behind, thugh with a different slant. “The cmplexity we have is that all ur trips are (17) - s we can't say we've gt 50 trips and let's measure the carbn f each ne," said cfunder and CEO Thmas Pwer. “Every trip is different. Yu need a (18) tl - s we built it int ur database.
      The cmpany desn't just measure the trip itself, but includes the travel t get there, dr-t- dr: “We want t knw where yu live, where the airprt is, which flight yu're taking," says Thmas. “We can(19) int the database yur pstcde, Gatwick airprt, yur shrt- haul flight - and then the carbn factr (20) the jurney and the amunt f carbn prduced.
      【请对比一下2014年上海高考英语选词填空】
      Directins: Cmplete the fllwing passage by using the wrds in the bx. Each wrd can nly be used nce. Nte that there is ne wrd mre than yu need.
      A. alert B. classify C. cmmit D. delicately E. gentle F. impse
      G. labels H. mderatin I. relieve J. signals K. simply
      Let's say yu've decided yu want t eat mre healthfully. Hwever, yu dn't have time t carefully plan menus fr meals r read fd __41__ at the supermarket. Since yu really__42__ yurself t a healthier lifestyle, a little help wuld cme in handy, wuldn't it? This is where a "chice architect" can help__43__sme f the burden f ding it all yurself. Chice architects are peple wh rganize the cntexts in which custmers make decisins. Fr example, the persn wh decides the layut f yur lcal supermarket-including which shelf the peanut butter ges n, and hw the ranges are piled up—is a chice architect.
      Gvernments dn't have t__44__healthier lifestyles thrugh laws---fr example, smking bans. Rather, if given an envirnment created by a chice architect ne that encurages us t chse what is best-we will d the right things. In ther wrds, there will be designs that gently push custmers tward making healthier chices, withut remving freedm f chice. This idea cmbines freedm t chse with__45__hints frm chice architects, wh aim t help peple live lnger, healthier, and happier lives.
      The British and Swedish gvernments have intrduced a s-called "traffic light system" t __46__fds as healthy r unhealthy. This means that custmers can see at a glance hw much fat, sugar, and salt each prduct cntains__47__by lking at the lights n the package. A green light __48__that the amunts f the three nutrients are healthy; yellw indicates that the custmer shuld be__49__; and red means that the fd is high in at least ne f the three nutrients and shuld be eaten in __50__. The custmer is given imprtant health infrmatin, but is still free t decide what t chse.
      (2022年7月上海高考)
      Directins: Fill in each blank with a prper wrd chsen frm the bx. Each wrd can be used nly nce. Nte that there is ne wrd mre than yu need.
      Creativity Is a Human Quality That Exists in US
      When yu think abut creativity,it might be highly creative peple like Mzart, da Vinci r Einstein wh spring t mind.They were all cnsidered t be"Geniuses”fr their smewhat unique talents that led t glbal (31)______ in their fields. Their type f creativity is what's knwn as"Big C creativity”(r histrical) and is nt very cmmn in everyday life. Nt all f us can create wrks f art r music r scientific theries that are new t the wrld.
      But while we can’t all be Mzart, da Vinci r Einstein, many peple d enjy creative activity thrugh hbbies such as water clur painting r playing the pian. And these types f (32) ______ are ften what peple think f when asked what being creative lks like. Our finished pieces may nt be (33) _______ with the likes f the great masters, but ften the prcess is therapeutic and the end result can be aesthetically pleasing.
      On tp f hbbies and (34)_______, we all pssess creative attributes that can help as we slve life's prblems and make decisins. It is this type f creativity that enables us t plan different(35)_________ t get t the same destinatin, r hw t fit in a trip t the supermarket when ur (36)________ lks full.
      It might nt sund very creative, but this aspect f creativity relies n ur ability t cnsider(37) ________ and assess their suitability, as well as hw t make decisins based n persnal prir experience r what we have learnt frmally r infrmally. These examples are knwn as "Small C creativity”r “persnal everyday creativity.
      While Big C creativity is valued and celebrated, It is ften Small C creativity that has allwed humans t flurish ver thusands f years.it sets us apart frm ther animals and it is als the type f creativity which can be fstered thrugh ur educatin system and beynd int the wrkplace.
      Traditinally, research tells us that creativity has been largely assciated with the arts. Our previus research has shwn that teachers are ften able t give examples f creative activity in arts(38)________, but find it harder t d s when asked t describe creativity in subjects such as science.
      But there is a grwing(39) _______that pprtunities t be creative are fund acrss a brader range f subjects.Fr instance,engineering prvides pprtunities t be creative thrugh prblem slving. and histry gives the pprtunity t think creatively abut why events happened,
      and what(40)________ thse invlved.
      (2018上海春考)
      Directins: Fill in each blank with a prper wrd chsen frm the bx. Each wrd can be used nly nce. Nte that there is ne wrd mre than yu need.
      Palaces are knwn fr their beauty and splendr, but they ffer little prtectin against attacks. It is easy t defend a frtress, but frtresses are nt designed with the cmfrt f a king r queen in mind. When it cmes t structures that are bth ___31___ and well-frtified, the classic Eurpean castle is the pinnacle f design. Acrss the ages castles changed, develped, and eventually fell ut f use, but they still cmmand the ___32___ f ur culture.
      Castles were ___33___ built in England by Nrman invaders in 1066. As William the Cnquerr ___34___ thrugh England, he frtified key psitins t secure the land he had taken. The castles he built allwed the Nrman lrds t retreat t safety when threatened by English ___35___. Castles als served as bases f peratin fr ffensive attacks. Trps were summned t, rganized arund, and deplyed frm castles. In this way castles served bth ___36___ and defensive rles in military peratins.
      Nt limited t military purpses, castles als served as ffices frm which the lrd wuld administer cntrl ver his fiefdm. That is t say, the lrd f the land wuld hld curt in his castle. Thse that were scially beneath the lrd wuld cme t reprt the affairs f the lands that they ___37___ and pay tribute t the lrd. They wuld ___38___ disputes, handle business, feast, and enjy festivities. In this way castles served as imprtant scial centers in medieval England. Castles als served as symbls f pwer. Built n prminent sites ___39___ the surrunding areas, castles cnstantly lmed in the backgrund f many peasants' lives and served as a daily ___40___ f the lrd's strength.
      (一)
      (2025年浦东新区一模)
      Directins: Fill in each blank with a prper wrd chsen frm the bx. Each wrd can be used nly nce. Nte that there is ne wrd mre than yu need.
      Vice changes as yu age
      D yu sund… ld? As we age, reductins in muscles and changes in the psitin yu sit r stand make it harder t prduce the same sunds that came easily in the past. Actually, many f the incnveniences that (11)_________ aging can damage the vice. If yu’ve nticed yur vice changing as yu age, yu’re nt alne. Up t ne in three lder adults (12)_________ experiences a change in “nrmal vice quality.”
      Treatments that preserve r imprve vcal(嗓音的) functin fr aging adults are highly (13)_________. There’s medicatin like hrmne replacement therapy r thyrid(甲状腺) medicatin targeted at reducing an enlarged thyrid, which can cause vcal changes. But the frnt-line (14)_________ is usually a nn-invasive therapeutic apprach. It is a persnalized physical therapy including vcal and breathing exercises designed t maintain vcal range, preserve vlume, and handle individual issues.
      Overall, surgery is ften unnecessary fr the vast majrity f patients with age-related issues. Keeping active and fit as yu age can preserve muscle mass, strength, and benefit the breathing system. Vice experts further stress the imprtance f nutritin and hydratin(水化作用), suggesting lder adults drink plenty f water, adpt healthy diets and use steam generatrs at hme. While researchers may (15)_________ the rle that varius factrs play in vice preservatin, they agree that quitting smking significantly reduces the risk f develping age-related vice disrders.
      What is ntewrthy is that (16)_________ vice changes will cause ther health cncerns. If lder adults are feeling like their vice is changing, and it’s impacting their ability t engage in persnal and prfessinal grwth, r interpersnal cmmunicatin, they can start t withdraw (17)_________ and becme depressed. Researchers are increasingly trying t (18)_________ many “disrders” f the aging vice as a natural part f aging. Thus, it’s crucial fr lder adults t recgnize that these changes are inevitable, (19)_________ the passage f time.
      Besides medical interventins, psychlgical supprt als plays a vital rle in helping lder adults handle vice changes. Since age-related vice changes are inevitable, there’s n shame in (20)_________ help. Our vice is very persnal at any age.
      (二)
      (2025年闵行一模)
      Directins: Cmplete the fllwing passage by using the wrds in the bx. Each wrd can nly be used nce. Nte that there is ne wrd mre than yu need.
      The Atacama Desert stretches alng the cast f nrthern Chile, cvering ver 40,000 square miles f dry land. It has a reputatin as the harshest desert in the wrld, althugh that (11)________ technically belngs t the Antarctica desert.
      In fact, sme weather statins in the Atacama have never recrded rainfall. Despite the severe cnditins, the Atacama Desert is (12)________t a surprising number f plant species, many f which have evlved t survive lng perids f drught.
      These flwers lie inactive, cming t life in a breathtaking(13)________that can stretch acrss thusands f square kilmeters when cnditins are favrable. This phenmenn is called a desert blm. It ccurs when infrequent rains cause a(n) (14)________grwth f seeds that have lain inactive in the sil fr years. These seeds are capable f resisting extreme heat and extended dryness.
      The current flwering isn't yet (15)________enugh t be regarded as a desert blm, cvering nly a few hundred square kilmeters. But here's the strange thing: this phenmenn usually happens in the spring. Nw, in Chile, it's winter —— s it's unusually early fr smething like this t happen.
      El Niñ, a natural climate phenmenn that influences glbal weather, ften plays a crucial rle in the desert blm. Hwever, it is nt yet cnfirmed whether it is t blame fr the(16)________f this blm. This phenmenn (17)________nrmal weather patterns, regularly bringing increased rainfall t regins that are typically dry. In the case f the Atacama desert, it can lead t ccasinal but significant rain events, which creates the perfect cnditins fr a desert blm.
      The desert blm(18)________ a cllectin f native flwers, each f which has adapted itself uniquely t the harsh envirnment. The current event, hwever, seems t(19)________ a specific purple flwer that desn't need a lt f water and grws in sandy sites. At its (20)________, a desert blm can include up t 200 species, shwcasing the tughness f life in this unpleasant envirnment.
      (三)
      (2025年普陀区一模)
      Directins: Fill in each blank with a prper wrd chsen frm the bx. Each wrd can be used nly nce. Nte that there is ne wrd mre than yu need.
      Find Yur Life's Wrk
      Everyne has their wn life values. Yu wnder what yur vcatin is and where yu culd successfully ___11___ yur ptential?Here are sme tips.
      ● Turn Passin int Prfit
      D nt___ 12___ this statement:find smething yu like and yu wn't have t wrk a day. There is n better ___ 13 ___ than getting gd mney fr yur hbby. S, think abut what yu really like t d even fr free. Even if yu nly lve t play nline games and taste delicius fd, yu can g fr cking r tasting, game develpment r g int e-sprts, start a thematic blg—as yu can see, there are a lt f ptins.
      ● Imagine an Ideal Wrld
      Anther way t understand what is mst imprtant t yu is t reflect n what an ideal wrld shuld lk like. Perhaps yur purpse is ___14 ___t bring the real wrld clser t this ideal image. Dn't limit yurself t ___15 ___ . Let g f fantasy and let yurself just dream. Write dwn any thughts that cme t mind. Pay attentin t all the details and ___ 16 ___ , and then think abut hw t translate them int reality.
      ● Recall Yur Best Mments
      T determine yur tp ___ 17 ___ , think abut the mments in which yu experienced the greatest jy. What has given yu the mst satisfactin in the past?Take a little time and remember all the times when yu were sincerely glad. S, yu will understand what yur main___ 18 ___ are at this stage f life.
      ● Create a Radmap
      Yu've identified yur gals. Nw, develp a detailed plan, like drawing a map frm yur current life t yur desired future. Find the best rute frm pint A t pint B. Think abut what skills yu need t ___ 19 ___and what daily habits are wrth adding t yur life. The mre specific pints yu put n the map, the easier it will be t ___20 ___them and start mving twards yur gal.
      (四)
      (2025年嘉定一模)
      Directins: Cmplete the fllwing passage by using the wrds in the bx. Each wrd can nly be used nce. Nte that there is ne wrd mre than yu need.
      Fr Thse in Crisis, a Friend t Text
      “A 19-year-ld wman wrte t me in a text message, saying she was feeling hpeless and beginning t give up n life. . . . ”
      Aarn, a veteran (老兵) , has himself suffered frm the similar stress and depressin. He ___11___ the feeling.
      Fr the past year, Aarn has been vlunteering with the Crisis Text Line (CTL), a free 24-hur service that peple in need f a lifeline can ___12___ thrugh the number 741741. The line currently has 1, 500 vlunteer Crisis Cnsultants acrss the cuntry and has ___13___ mre than 19 millin texts — 50,000 messages a day.
      As he had been instructed, Aarn “listened” penly and ___14___ t the yung wman. He didn’t ffer advice: he didn’t try t help her slve her prblems. Mstly, his messages ___15___ back what he’d heard frm her, ccasinally emphasizing a strength that he’d nticed — like the fact that she’d taken this step t help herself even in the middle f her depressin.
      “A lt f peple feel extremely lnely,” he says. “Smetimes it takes a(n) ___16___ , nt a clse friend, t say, ‘Hey, yu’ve been thrugh a lt, but yu’ve been helping yurself. If yu can d that, yu can d mre. ’ Many peple reply, ‘I’ve never thught abut it that way.’”
      The gal f a crisis line, explains Nancy Lublin, wh runs the CTL, is ___17___ . It’s nt treatment; it’s meant t bring peple frm “a mment f ht t a mment f cl, ” s cnsultants can suggest ways the texter can mve t a place f ___18___ safety.
      Researchers are excited abut the text line. “Teens have been reluctant t use crisis services,” bserves Anthny Pisani. “The CTL ffers a layer f prtectin frm the ___19___ f expressing yur weaknesses.”
      As fr the wman with whm Aarn was cmmunicating, the pprtunity t share her feelings with a kind stranger appeared t help. “She said she culdn't remember the last time anyne had tld her they believed in her,” Aarn recalls. She ___20___ the cnversatin the way peple ften d, by texting, “Thanks fr listening.”
      词性考察
      考点分析
      做题技巧
      名词
      1、主要考察名词作主语和宾语
      2、注意名词也可作前置定语
      1、先判断方框单词的词性词义,注意一词多性和一词多义。
      2、精读第一句,掌握文章主题。
      3、根据语法知识确定被填入空格词的词性,缩小范围。
      4、根据文章理解确定答案。
      5、仔细检查,最终敲定答案。
      动词
      d/des形式:
      1、句子缺少一个谓语动词,可根据“谓语动词数=连词数+1”规则判断
      2、注意三单和动词及物不及物
      ding形式:
      1、可能是动名词和现在分词
      2、动名词主要考察作主语、宾语
      3、现在分词主要考察作表语、定语、状语、宾补,注意分词短语作后置定语情况
      dne形式:
      1、可能是谓语动词过去式、被动语态及过去分词
      2、若空格前有be动词,要根据句意判断是被动还是表状态的过去分词
      3、过去分词主要考察作表语、定语、状语、宾补,注意分词短语作后置定语情况,注意单个过去分词作后置定语的情况,如:left,saved,remained,gained等
      形容词
      单个形容词作前置定语,形容词短语作后置定语
      副词
      句子结构完整时用副词,位置可放句首,句中,句末
      address B. fascinatin C.gverned D. impsing E.ffensive F.riginally
      G.verlking H. rebellin I.reminder J. randmly K.swept
      A. cmpetitrs B. philsphy C. prperly D. maximize E. enthusiastic F. candidate
      G. mirrrs H. backgrund I. extremely J. cnducted K. cultural
      A. access B.alternatives C.designed D. cnfirmed E. cnflicting
      F. elements G. functin H.innvative I.prspective J. separate K. supprting
      A. accunt B. adjustable C. appliances D. capture E. decratins F. direct
      G. experiment H. intended I. perated J. sulless K. squeeze
      A. administered
      B. assess
      C. evaluating
      D. externally
      E. imprperly
      F. life-threatening
      G. measures
      H. riginal
      I. preexisting
      J. principles
      K. vital
      A.anchr B.cmparing C.calrie D.charge E.peratr F.calculates
      G. insufficient H.live I. plug J. specializing K. tailr-made
      A pursuits B.interests C.cmparable D.innvatin E.schedule
      F.ptins G.realizatin H rutes I.subjects J.recipes K.mtivated
      address B. fascinatin C.gverned D. impsing E.ffensive F.riginally
      G.verlking H. rebellin I.reminder J. randmly K.swept
      A. accmpany
      B. alternative
      C. diverse
      D. dubt
      E. predictable
      F. reflecting
      G. reframe
      H. reprtedly
      I. seeking
      J. scially
      K. undesirable
      A. display B. features C. hme D. peak E. timing F. mass
      G. equivalent H. favr I. extensive J. upsets K. distinctin
      A. accents B. acquire C. bundaries D. fulfill E. guidelines
      F. liberally G. precisely H. pririty I. prspect J. schedule K. suspect
      A. access B. ended C. exchanged D. increased E. mirrred F. narrw
      G. nn-judgmentally H. nn-prductively I. shame J. stranger K. understd

      相关学案

      上海高考英语二轮讲义-选词填空(原题版):

      这是一份上海高考英语二轮讲义-选词填空(原题版),共15页。学案主要包含了要点梳理,真题回顾,题源出处等内容,欢迎下载使用。

      上海高考英语二轮讲义-选词填空(解析版):

      这是一份上海高考英语二轮讲义-选词填空(解析版),共28页。学案主要包含了要点梳理,真题回顾,题源出处,参考答案,考点分析,重难词汇,重点短语,高考启示等内容,欢迎下载使用。

      上海高考英语二轮讲义-完形填空(上)(原题版):

      这是一份上海高考英语二轮讲义-完形填空(上)(原题版),共18页。学案主要包含了题型诠释等内容,欢迎下载使用。

      英语朗读宝
      资料下载及使用帮助
      版权申诉
      • 1.电子资料成功下载后不支持退换,如发现资料有内容错误问题请联系客服,如若属实,我们会补偿您的损失
      • 2.压缩包下载后请先用软件解压,再使用对应软件打开;软件版本较低时请及时更新
      • 3.资料下载成功后可在60天以内免费重复下载
      版权申诉
      若您为此资料的原创作者,认为该资料内容侵犯了您的知识产权,请扫码添加我们的相关工作人员,我们尽可能的保护您的合法权益。
      入驻教习网,可获得资源免费推广曝光,还可获得多重现金奖励,申请 精品资源制作, 工作室入驻。
      版权申诉二维码
      欢迎来到教习网
      • 900万优选资源,让备课更轻松
      • 600万优选试题,支持自由组卷
      • 高质量可编辑,日均更新2000+
      • 百万教师选择,专业更值得信赖
      微信扫码注册
      手机号注册
      手机号码

      手机号格式错误

      手机验证码 获取验证码 获取验证码

      手机验证码已经成功发送,5分钟内有效

      设置密码

      6-20个字符,数字、字母或符号

      注册即视为同意教习网「注册协议」「隐私条款」
      QQ注册
      手机号注册
      微信注册

      注册成功

      返回
      顶部
      学业水平 高考一轮 高考二轮 高考真题 精选专题 初中月考 教师福利
      添加客服微信 获取1对1服务
      微信扫描添加客服
      Baidu
      map